ΠΡΠ°Π½ΡΡ ΠΏΠΎΠ΄ΠΊΠ»ΡΡΠ΅Π½ΠΈΡ ΠΏΠΈΡΠ°Π½ΠΈΡ ΠΏΡΠΎΡΠ΅ΡΡΠΎΡΠ° | ΠΠ»ΠΎΠΊΠΈ ΠΏΠΈΡΠ°Π½ΠΈΡ ΠΊΠΎΠΌΠΏΡΡΡΠ΅ΡΠ° | ΠΠ»ΠΎΠ³
Π ΠΏΠΎΡΠ»Π΅Π΄Π½ΠΈΠ΅ Π³ΠΎΠ΄Ρ 4-ΠΊΠΎΠ½ΡΠ°ΠΊΡΠ½ΡΠΉ ΡΠ°Π·ΡΠ΅ΠΌ ΠΏΠΈΡΠ°Π½ΠΈΡ Π½Π° ΠΌΠ°ΡΠ΅ΡΠΈΠ½ΡΠΊΠΈΡ
ΠΏΠ»Π°ΡΠ°Ρ
Π²ΡΠ΅ ΡΠ°ΡΠ΅ Π·Π°ΠΌΠ΅Π½ΡΠ΅ΡΡΡ 8-ΠΊΠΎΠ½ΡΠ°ΠΊΡΠ½ΡΠΌ. Π ΠΏΠ΅ΡΠ΅Π΄ ΠΏΠΎΠ»ΡΠ·ΠΎΠ²Π°ΡΠ΅Π»Π΅ΠΌ ΠΏΡΠΈ ΡΠ±ΠΎΡΠΊΠ΅ ΠΠ Π²ΡΡΠ°ΡΡ Π²ΠΎΠΏΡΠΎΡΡ: ΠΌΠΎΠΆΠ½ΠΎ Π»ΠΈ ΠΏΠΎΠ΄ΠΊΠ»ΡΡΠΈΡΡ Π² 8-ΠΊΠΎΠ½ΡΠ°ΠΊΡΠ½ΡΠΉ ΡΠ°Π·ΡΠ΅ΠΌ ΠΏΠΈΡΠ°Π½ΠΈΡ ΠΏΡΠΎΡΠ΅ΡΡΠΎΡΠ° 4-ΠΊΠΎΠ½ΡΠ°ΠΊΡΠ½ΡΠΉ ΠΊΠ°Π±Π΅Π»Ρ ΠΏΠΈΡΠ°Π½ΠΈΡ? Π§Π΅ΠΌ ΠΎΠΏΠ°ΡΠ½ΠΎ ΡΠ°ΠΊΠΎΠ΅ ΠΏΠΎΠ΄ΠΊΠ»ΡΡΠ΅Π½ΠΈΠ΅? ΠΠΎΠΆΠ½ΠΎ Π»ΠΈ ΡΠ΄Π»ΠΈΠ½ΡΡΡ ΠΊΠ°Π±Π΅Π»Ρ ΠΏΠΈΡΠ°Π½ΠΈΡ ΠΏΡΠΎΡΠ΅ΡΡΠΎΡΠ°?
ΠΠΎΠΆΠ½ΠΎ Π»ΠΈ ΠΏΠΎΠ΄ΠΊΠ»ΡΡΠ°ΡΡ 8-ΠΊΠΎΠ½ΡΠ°ΠΊΡΠ½ΡΠΉ ΠΊΠ°Π±Π΅Π»Ρ Π² 4-ΠΊΠΎΠ½ΡΠ°ΠΊΡΠ½ΡΠΉ ΡΠ°Π·ΡΠ΅ΠΌ? ΠΠ°ΠΊ Π±ΡΡΡ, Π΅ΡΠ»ΠΈ Π½Π° ΠΌΠ°ΡΠ΅ΡΠΈΠ½ΡΠΊΠΎΠΉ ΠΏΠ»Π°ΡΠ΅ ΠΏΡΠΈΡΡΡΡΡΠ²ΡΡΡ ΡΡΠ°Π·Ρ ΠΈ 8-ΠΊΠΎΠ½ΡΠ°ΠΊΡΠ½ΡΠΉ ΠΈ 4-ΠΊΠΎΠ½ΡΠ°ΠΊΡΠ½ΡΠΉ ΡΠ°Π·ΡΠ΅ΠΌΡ? ΠΠ°Π²Π°ΠΉΡΠ΅ ΡΠ°Π·Π±Π΅ΡΠ΅ΠΌΡΡ.
ΠΠ΅ΠΌΠ½ΠΎΠ³ΠΎ ΡΠ΅ΠΎΡΠΈΠΈ
Π§ΡΠΎΠ±Ρ ΠΏΠΎΠ½ΠΈΠΌΠ°ΡΡ Π²ΡΡ ΡΠ΅ΡΡΠ΅Π·Π½ΠΎΡΡΡ ΡΡΠΈΡ Π²ΠΎΠΏΡΠΎΡΠΎΠ², Π½ΡΠΆΠ½ΠΎ Π·Π½Π°ΡΡ Π½Π΅ΠΌΠ½ΠΎΠ³ΠΎ ΡΠ΅ΠΎΡΠΈΠΈ. Π 90-Π΅ Π³ΠΎΠ΄Ρ ΠΏΡΠΎΡΠ»ΠΎΠ³ΠΎ Π²Π΅ΠΊΠ° ΠΏΡΠΎΡΠ΅ΡΡΠΎΡΠ°ΠΌΠ²ΠΏΠΎΠ»Π½Π΅ Ρ Π²Π°ΡΠ°Π»ΠΎ ΠΎΠ±ΡΠ΅Π³ΠΎ ΡΠ°Π·ΡΠ΅ΠΌΠ° ΠΏΠΈΡΠ°Π½ΠΈΡ ΠΌΠ°ΡΠ΅ΡΠΈΠ½ΡΠΊΠΎΠΉ ΠΏΠ»Π°ΡΡ. ΠΠΈΡΠ°Π½ΠΈΠ΅ ΠΏΡΠΎΡΠ΅ΡΡΠΎΡΠΎΠ² Π² ΠΎΡΠ½ΠΎΠ²Π½ΠΎΠΌ ΠΈΡΠΏΠΎΠ»ΡΠ·ΠΎΠ²Π°Π»ΠΎ Π»ΠΈΠ½ΠΈΡ Ρ Π½Π°ΠΏΡΡΠΆΠ΅Π½ΠΈΠ΅ΠΌ Π² ΠΏΡΡΡ Π²ΠΎΠ»ΡΡ.
![]()
ΠΠΎ ΡΠ°ΡΡΠΎΡΡ ΠΏΡΠΎΡΠ΅ΡΡΠΎΡΠΎΠ² ΠΈ ΠΈΡ ΡΠ½Π΅ΡΠ³ΠΎΠΏΠΎΡΡΠ΅Π±Π»Π΅Π½ΠΈΠ΅ Π±ΡΡΡΡΠΎ ΡΠΎΡΠ»ΠΈ ΠΈ, ΠΏΠΎΡΡΠ΅ΠΏΠ΅Π½Π½ΠΎ, ΠΈΠΌ ΠΏΠΎΠ½Π°Π΄ΠΎΠ±ΠΈΠ»Π°ΡΡ ΠΎΡΠ΄Π΅Π»ΡΠ½Π°Ρ Π»ΠΈΠ½ΠΈΡ ΠΏΠΈΡΠ°Π½ΠΈΡ Π½Π° 12 Π²ΠΎΠ»ΡΡ.
ΠΡΠΎΠ±Π΅Π½Π½ΠΎ ΠΎΡΡΡΠΎ ΡΡΠ° ΠΏΡΠΎΠ±Π»Π΅ΠΌΠ° Π²ΠΎΠ·Π½ΠΈΠΊΠ»Π° Ρ Π²ΡΡ ΠΎΠ΄ΠΎΠΌ ΠΏΡΠΎΡΠ΅ΡΡΠΎΡΠΎΠ² Pentium 4 ΠΈ Athlon 64, ΡΠΈΡΡΠ΅ΠΌΠ° ΠΏΠΈΡΠ°Π½ΠΈΡ ΠΌΠ°ΡΠ΅ΡΠΈΠ½ΡΠΊΠΈΡ ΠΏΠ»Π°Ρ ΠΊΠΎΡΠΎΡΡΡ ΡΡΠ°Π»Π° ΠΈΡΠΏΠΎΠ»ΡΠ·ΠΎΠ²Π°ΡΡ Π² ΠΎΡΠ½ΠΎΠ²Π½ΠΎΠΌ Π½Π°ΠΏΡΡΠΆΠ΅Π½ΠΈΠ΅ 12 Π²ΠΎΠ»ΡΡ. ΠΠ»ΠΎΠΊΠΈ ΠΏΠΈΡΠ°Π½ΠΈΡ, ΠΏΠΎΠ΄Π΄Π΅ΡΠΆΠΈΠ²Π°ΡΡΠΈΠ΅ ΡΡΠΈ ΠΏΡΠΎΡΠ΅ΡΡΠΎΡΡ ΠΈ ΠΌΠ°ΡΠ΅ΡΠΈΠ½ΡΠΊΠΈΠ΅ ΠΏΠ»Π°ΡΡ, ΠΏΠΎΠ»ΡΡΠΈΠ»ΠΈ Π½ΠΎΠ²ΡΠΉ ΡΡΠ°Π½Π΄Π°ΡΡ ATX12V ΠΈ Π²ΡΠ΅ΠΌ Π½Π°ΠΌ Ρ ΠΎΡΠΎΡΠΎ ΠΈΠ·Π²Π΅ΡΡΠ½ΡΠΉ 4-ΠΊΠΎΠ½ΡΠ°ΠΊΡΠ½ΡΠΉ ΡΠ°Π·ΡΠ΅ΠΌ ΠΏΠΈΡΠ°Π½ΠΈΡ.
ΠΠΎΡΡΠΈ ΠΊΠ°ΠΆΠ΄ΡΠΉ Π±Π»ΠΎΠΊ ΠΏΠΈΡΠ°Π½ΠΈΡ ΡΠ΅Ρ Π»Π΅Ρ ΠΏΠΎΠ»ΡΡΠΈΠ» Π½Π°ΠΊΠ»Π΅ΠΉΠΊΡ Pentium 4 Ready ΠΈΠ»ΠΈ P4 power connection,Β Π³ΠΎΠ²ΠΎΡΡΡΡΡ ΠΎ ΠΏΠΎΠ΄Π΄Π΅ΡΠΆΠΊΠ΅ ΡΡΠ°Π½Π΄Π°ΡΡΠ° ATX12V ΠΈ ΠΏΠΈΡΠ°Π½ΠΈΡ Π½ΠΎΠ²ΡΡ ΠΏΡΠΎΡΠ΅ΡΡΠΎΡΠΎΠ².
ΠΡΠ»ΠΈ ΠΏΠΎΡΠΌΠΎΡΡΠ΅ΡΡ ΡΠΏΠ΅ΡΠΈΡΠΈΠΊΠ°ΡΠΈΠΈ 4-ΠΊΠΎΠ½ΡΠ°ΠΊΡΠ½ΠΎΠ³ΠΎ ΡΠ°Π·ΡΠ΅ΠΌΠ° ΠΏΠΈΡΠ°Π½ΠΈΡ, ΡΠΎ ΠΌΡ ΡΠ²ΠΈΠ΄ΠΈΠΌ, ΡΡΠΎ ΠΎΠ½ ΠΈΠΌΠ΅Π΅Ρ Π΄Π²Π° ΠΊΠΎΠ½ΡΠ°ΠΊΡΠ° Π΄Π»Ρ 12 Π²ΠΎΠ»ΡΡ, ΠΊΠ°ΠΆΠ΄ΡΠΉ ΠΈΠ· ΠΊΠΎΡΠΎΡΡΡ Π²ΡΠ΄Π΅ΡΠΆΠΈΠ²Π°Π΅Ρ ΡΠΎΠΊ 8 Π. Π ΡΠ΅ΠΎΡΠ΅ΡΠΈΡΠ΅ΡΠΊΠΈ Π΄ΠΎΠΏΡΡΡΠΈΠΌΠ°Ρ Π΄Π»Ρ Π½Π΅Π³ΠΎ ΠΏΡΠΎΠΏΡΡΠΊΠ°Π΅ΠΌΠ°Ρ ΠΌΠΎΡΠ½ΠΎΡΡΡ ΡΠΎΠΊΠ° ΡΠΎΡΡΠ°Π²Π»ΡΠ΅Ρ Π²Π½ΡΡΠΈΡΠ΅Π»ΡΠ½ΡΠ΅ 192 Π²Π°ΡΡΠ°. ΠΠ΅ΡΠ΄ΠΈΠ²ΠΈΡΠ΅Π»ΡΠ½ΠΎ, ΡΡΠΎ ΡΡΠΎΡ ΡΠ°Π·ΡΠ΅ΠΌ ΠΏΠΈΡΠ°Π½ΠΈΡ Π΄ΠΎΠΆΠΈΠ» Π΄ΠΎ Π½Π°ΡΠΈΡ Π΄Π½Π΅ΠΉ ΠΈ Π΄ΠΎ ΡΠΈΡ ΠΏΠΎΡ Π°ΠΊΡΠΈΠ²Π½ΠΎ ΠΈΡΠΏΠΎΠ»ΡΠ·ΡΠ΅ΡΡΡ.
ΠΠ°Π·Π°Π»ΠΎΡΡ Π±Ρ, 192 Π²Π°ΡΡΠ° β ΡΡΠΎ ΠΎΡΠ΅Π½Ρ Π²ΡΡΠΎΠΊΠΈΠΉ ΠΏΠΎΠΊΠ°Π·Π°ΡΠ΅Π»Ρ ΠΈ ΠΌΠ°Π»ΠΎ ΠΊΠ°ΠΊΠΈΠ΅ ΠΏΡΠΎΡΠ΅ΡΡΠΎΡΡ ΡΠΌΠΎΠ³ΡΡ ΠΏΡΠ΅Π²ΡΡΠΈΡΡ Π΅Π³ΠΎ Π±Π΅Π· ΡΠ°Π·Π³ΠΎΠ½Π° Ρ ΠΏΠΎΠ²ΡΡΠ΅Π½ΠΈΠ΅ΠΌ Π½Π°ΠΏΡΡΠΆΠ΅Π½ΠΈΡ. Π’Π°ΠΊ ΠΏΠΎΡΠ΅ΠΌΡ ΠΆΠ΅ ΡΡΠΎΡ ΡΠ°Π·ΡΠ΅ΠΌ Π°ΠΊΡΠΈΠ²Π½ΠΎ Π·Π°ΠΌΠ΅Π½ΡΠ΅ΡΡΡ 8-ΠΊΠΎΠ½ΡΠ°ΠΊΡΠ½ΡΠΌ ΠΈ ΠΈΡΠΏΠΎΠ»ΡΠ·ΡΠ΅ΡΡΡ ΡΠ΅ΠΉΡΠ°Ρ Π»ΠΈΡΡ Π² Π±ΡΠ΄ΠΆΠ΅ΡΠ½ΡΡ ΡΠ΅ΡΠ΅Π½ΠΈΡΡ ?
ΠΡΡΡ Π½Π΅ΡΠΊΠΎΠ»ΡΠΊΠΎ ΠΏΡΠΈΡΠΈΠ½ Π΄Π»Ρ ΡΡΠΎΠ³ΠΎ.
ΠΠ΅ΡΠ²Π°Ρ ΠΏΡΠΈΡΠΈΠ½Π° β ΡΡΠΎ ΡΠ΅ΡΡΠ΅Π·Π½ΡΠΉ Π½Π°Π³ΡΠ΅Π² ΠΊΠ°Π±Π΅Π»Π΅ΠΉ ΠΈ ΡΠ°Π·ΡΠ΅ΠΌΠΎΠ² ΠΏΠΈΡΠ°Π½ΠΈΡ, Π° ΡΠ°ΠΊΠΆΠ΅ Π΄ΠΎΡΠΎΠΆΠ΅ΠΊ Π½Π° ΠΌΠ°ΡΠ΅ΡΠΈΠ½ΡΠΊΠΎΠΉ ΠΏΠ»Π°ΡΠ΅ ΠΏΡΠΈ Π±ΠΎΠ»ΡΡΠΎΠΉ ΠΏΠΎΡΡΠ΅Π±Π»ΡΠ΅ΠΌΠΎΠΉ ΠΌΠΎΡΠ½ΠΎΡΡΠΈ.
ΠΡΠΎΡΠ°Ρ ΠΏΡΠΈΡΠΈΠ½Π° β Π½Π΅ΠΎΠ±Ρ ΠΎΠ΄ΠΈΠΌΠΎΡΡΡ ΡΡΠΈΡΡΠ²Π°ΡΡ ΠΠΠ ΠΏΡΠ΅ΠΎΠ±ΡΠ°Π·ΠΎΠ²Π°ΡΠ΅Π»Ρ ΠΏΠΈΡΠ°Π½ΠΈΡ Π½Π° ΠΌΠ°ΡΠ΅ΡΠΈΠ½ΡΠΊΠΎΠΉ ΠΏΠ»Π°ΡΠ΅, ΠΊΠΎΡΠΎΡΡΠΉ ΠΎΠ±ΡΡΠ½ΠΎ ΡΠΎΡΡΠ°Π²Π»ΡΠ΅Ρ 80%. Π’ΠΎ Π΅ΡΡΡ, Π΄ΠΎΡΡΠΈΠ³Π½ΡΡΡ ΠΏΡΠ΅Π΄Π΅Π»Π° 4-ΠΊΠΎΠ½ΡΠ°ΠΊΡΠ½ΠΎΠ³ΠΎ ΡΠ°Π·ΡΠ΅ΠΌΠ° ΠΏΠΈΡΠ°Π½ΠΈΡ ΡΠΌΠΎΠΆΠ΅Ρ ΠΏΡΠΎΡΠ΅ΡΡΠΎΡ ΠΏΠΎΡΡΠ΅Π±Π»ΡΡΡΠΈΠΉ ΠΎΠΊΠΎΠ»ΠΎ 150 Π²Π°ΡΡ.
Π’ΡΠ΅ΡΡΡ ΠΏΡΠΈΡΠΈΠ½Π° β Π²Π΅ΡΠΎΡΡΠ½ΠΎΡΡΡ ΡΠΎΠ³ΠΎ, ΡΡΠΎ ΡΠΎΡΡΠΎΡΠ½ΠΈΠ΅ 4-ΠΊΠΎΠ½ΡΠ°ΠΊΡΠ½ΠΎΠ³ΠΎ ΡΠ°Π·ΡΠ΅ΠΌΠ° ΠΌΠΎΠΆΠ΅Ρ ΠΎΡΡΠ°Π²Π»ΡΡΡ ΠΆΠ΅Π»Π°ΡΡ Π»ΡΡΡΠ΅Π³ΠΎ. ΠΡΠΎΠ±Π΅Π½Π½ΠΎ Π² ΡΠΎΠΌ ΡΠ»ΡΡΠ°Π΅, Π΅ΡΠ»ΠΈ Π΅Π³ΠΎ ΠΌΠ½ΠΎΠ³ΠΎΠΊΡΠ°ΡΠ½ΠΎ ΠΈΡΠΏΠΎΠ»ΡΠ·ΠΎΠ²Π°Π»ΠΈ. Π’Π°ΠΊΠΆΠ΅ Π² ΡΠ»ΡΡΠ°Π΅ ΠΈΡΠΏΠΎΠ»ΡΠ·ΠΎΠ²Π°Π½ΠΈΡ Π½Π΅Π΄ΠΎΡΠΎΠ³ΠΎΠ³ΠΎ Π±Π»ΠΎΠΊΠ° ΠΏΠΈΡΠ°Π½ΠΈΡ, ΡΠΎΠ»ΡΠΈΠ½Π° ΠΏΡΠΎΠ²ΠΎΠ΄ΠΎΠ² Π² Π½Π΅ΠΌ ΠΌΠΎΠΆΠ΅Ρ ΠΎΡΠ»ΠΈΡΠ°ΡΡΡΡ ΠΎΡ ΠΏΡΠ΅Π΄ΠΏΠΈΡΠ°Π½Π½ΡΡ ΡΡΠ°Π½Π΄Π°ΡΡΠΎΠΌ 18 AWG, ΡΡΠΎ ΠΌΠΎΠΆΠ΅Ρ Π²ΡΠ·Π²Π°ΡΡ ΠΈΡ ΡΠΈΠ»ΡΠ½ΡΠΉ Π½Π°Π³ΡΠ΅Π² ΠΈ Π΄Π°ΠΆΠ΅ ΡΠ°ΡΠΏΠ»Π°Π²Π»Π΅Π½ΠΈΠ΅.
Π ΡΠ΅Π·ΡΠ»ΡΡΠ°ΡΠ΅ ΠΏΡΠΈ ΠΈΡΠΏΠΎΠ»ΡΠ·ΠΎΠ²Π°Π½ΠΈΠΈ ΠΏΡΠΎΡΠ΅ΡΡΠΎΡΠ°, ΠΏΠΎΡΡΠ΅Π±Π»ΡΡΡΠ΅Π³ΠΎ ΠΌΠΎΡΠ½ΠΎΡΡΡ Π±ΠΎΠ»Π΅Π΅ 120 Π²Π°ΡΡ, ΠΌΠΎΠΆΠ½ΠΎ ΡΡΠΎΠ»ΠΊΠ½ΡΡΡΡΡ Ρ ΡΠ΅ΡΡΠ΅Π·Π½ΡΠΌ Π½Π°Π³ΡΠ΅Π²ΠΎΠΌ ΠΏΡΠΎΠ²ΠΎΠ΄ΠΎΠ² ΠΈ ΡΠ°Π·ΡΠ΅ΠΌΠ° ΠΏΠΈΡΠ°Π½ΠΈΡ ΠΏΡΠΎΡΠ΅ΡΡΠΎΡΠ°, ΡΡΠΎ ΠΌΠΎΠΆΠ΅Ρ Π²ΡΠ·Π²Π°ΡΡ ΠΏΠΎΠ΄Π³ΠΎΡΠ°Π½ΠΈΠ΅ ΠΈ ΡΠ°ΡΠΏΠ»Π°Π²Π»Π΅Π½ΠΈΠ΅ ΡΠ°ΠΌΠΎΠ³ΠΎ ΡΠ°Π·ΡΠ΅ΠΌΠ°.
![]()
ΠΠΎ Π½Π΅Π²Π½ΠΈΠΌΠ°ΡΠ΅Π»ΡΠ½ΠΎΡΡΠΈ Π½Π΅ΠΏΠ»ΠΎΡΠ½ΠΎ Π²ΡΡΠ°Π²Π»Π΅Π½Π½ΡΠΉ ΠΊΠ°Π±Π΅Π»Ρ ΠΏΠΈΡΠ°Π½ΠΈΡ ΠΌΠΎΠΆΠ΅Ρ ΠΏΡΠΈΠ²Π΅ΡΡΠΈ ΠΊ ΡΠ°ΠΊΠΈΠΌ ΠΆΠ΅ ΠΏΠ΅ΡΠ°Π»ΡΠ½ΡΠΌ ΠΏΠΎΡΠ»Π΅Π΄ΡΡΠ²ΠΈΡΠΌ.
ΠΠ° ΠΏΡΠ°ΠΊΡΠΈΠΊΠ΅ ΠΏΡΠΎΠ±Π»Π΅ΠΌΡ Ρ 4-ΠΊΠΎΠ½ΡΠ°ΠΊΡΠ½ΡΠΌ ΡΠ°Π·ΡΠ΅ΠΌΠΎΠΌ ΠΏΠΈΡΠ°Π½ΠΈΡ ΡΡΠ°Π»ΠΈ ΠΏΠΎΡΠ²Π»ΡΡΡΡΡ Ρ Π΄Π²ΡΡ ΡΡΠ΄Π΅ΡΠ½ΡΡ ΠΏΡΠΎΡΠ΅ΡΡΠΎΡΠΎΠ² Pentium D, ΠΏΠΎΡΡΠ΅Π±Π»ΡΠ²ΡΠΈΡ 130 Π²Π°ΡΡ ΡΠΆΠ΅ Π² 2005 Π³ΠΎΠ΄Ρ.
ΠΡΠ΅ ΡΡΠΈ ΠΏΡΠΎΠ±Π»Π΅ΠΌΡ ΠΏΠΎΡΡΠ΅Π±ΠΎΠ²Π°Π»ΠΈ ΡΠ΅ΡΠ΅Π½ΠΈΡ, ΠΊΠΎΡΠΎΡΡΠΌ ΡΡΠ°Π» ΡΡΠ°Π½Π΄Π°ΡΡ EPS12V, Π³Π΄Π΅ Π²ΠΌΠ΅ΡΡΠΎ ΡΠ΅ΡΡΡΠ΅Ρ ΠΊΠΎΠ½ΡΠ°ΠΊΡΠΎΠ² ΠΏΠΈΡΠ°Π½ΠΈΡ ΠΏΡΠΎΡΠ΅ΡΡΠΎΡΠ° ΡΡΠ°Π»ΠΈ ΠΈΡΠΏΠΎΠ»ΡΠ·ΠΎΠ²Π°ΡΡΡΡ Π²ΠΎΡΠ΅ΠΌΡ.
8-ΠΊΠΎΠ½ΡΠ°ΠΊΡΠ½ΡΠΉ ΡΠ°Π·ΡΠ΅ΠΌ ΠΏΠΈΡΠ°Π½ΠΈΡ ΠΏΡΠΎΡΠ΅ΡΡΠΎΡΠ° ΡΠ½Π°ΡΠ°Π»Π° ΠΏΠΎΡΠ²ΠΈΠ»ΡΡ Π½Π° ΡΠ΅ΡΠ²Π΅ΡΠ½ΡΡ
ΠΌΠ°ΡΠ΅ΡΠΈΠ½ΡΠΊΠΈΡ
ΠΏΠ»Π°ΡΠ°Ρ
, Π° ΠΏΠΎΡΠΎΠΌ Π΄ΠΎΠ±ΡΠ°Π»ΡΡ ΠΈ Π΄ΠΎ ΠΎΠ±ΡΡΠ½ΡΡ
, ΠΏΠΎΠ»ΡΠ·ΠΎΠ²Π°ΡΠ΅Π»ΡΡΠΊΠΈΡ
. ΠΠ° Π΄Π°Π½Π½ΡΠΉ ΠΌΠΎΠΌΠ΅Π½Ρ ΡΡΠΎ ΡΠ°ΠΌΡΠΉ Π°ΠΊΡΡΠ°Π»ΡΠ½ΡΠΉ ΡΠ°Π·ΡΠ΅ΠΌ ΠΏΠΈΡΠ°Π½ΠΈΡ ΠΏΡΠΎΡΠ΅ΡΡΠΎΡΠ°.
Π Π°Π·ΡΠ΅ΠΌ ΡΡΠΎΡ Π² ΠΎΡΠ½ΠΎΠ²Π½ΠΎΠΌ Π΄Π΅Π»Π°Π΅ΡΡΡ ΡΠ°Π·Π±ΠΎΡΠ½ΡΠΌ, Π½ΠΎ ΠΈΠ½ΠΎΠ³Π΄Π° Π±ΡΠ²Π°Π΅Ρ ΠΈ ΡΠ΅Π»ΡΠ½ΡΠΌ.
![]()
Π’Π΅ΠΏΠ΅ΡΡ, ΠΊΠΎΠ³Π΄Π° Π²ΡΡ ΡΠ΅ΡΡΠ΅Π·Π½ΠΎΡΡΡ Π²ΠΎΠΏΡΠΎΡΠ° ΠΏΠΎΠ΄ΠΊΠ»ΡΡΠ΅Π½ΠΈΡ ΠΏΠΈΡΠ°Π½ΠΈΡ ΠΏΡΠΎΡΠ΅ΡΡΠΎΡΠ° Π½Π°ΠΌ ΠΏΠΎΠ½ΡΡΠ½Π°, Π΄Π°Π²Π°ΠΉΡΠ΅ ΡΠ°Π·Π±Π΅ΡΠ΅ΠΌ ΡΡΠ°Π½Π΄Π°ΡΡΠ½ΡΠ΅ ΡΠΈΡΡΠ°ΡΠΈΠΈ, Ρ ΠΊΠΎΡΠΎΡΡΠΌΠΈ ΠΌΠΎΠΆΠ΅Ρ ΡΡΠΎΠ»ΠΊΠ½ΡΡΡΡΡ ΠΏΠΎΠ»ΡΠ·ΠΎΠ²Π°ΡΠ΅Π»Ρ, ΡΠΎΠ±ΠΈΡΠ°ΡΡΠΈΠΉ ΠΊΠΎΠΌΠΏΡΡΡΠ΅Ρ.
ΠΠ° ΠΌΠ°ΡΠ΅ΡΠΈΠ½ΡΠΊΠΎΠΉ ΠΏΠ»Π°ΡΠ΅ 8-ΠΊΠΎΠ½ΡΠ°ΠΊΡΠ½ΡΠΉ ΡΠ°Π·ΡΠ΅ΠΌ ΠΏΠΈΡΠ°Π½ΠΈΡ, Π° Π½Π° Π±Π»ΠΎΠΊΠ΅ ΠΏΠΈΡΠ°Π½ΠΈΡ ΡΠΎΠ»ΡΠΊΠΎ 4-ΠΊΠΎΠ½ΡΠ°ΠΊΡΠ½ΡΠΉ
ΠΡΠΎ ΠΎΠ΄Π½Π° ΠΈΠ· ΡΠ°ΠΌΡΡ ΡΠ°ΡΠΏΡΠΎΡΡΡΠ°Π½Π΅Π½Π½ΡΡ ΡΠΈΡΡΠ°ΡΠΈΠΉ, Ρ ΠΊΠΎΡΠΎΡΡΠΌΠΈ ΡΡΠ°Π»ΠΊΠΈΠ²Π°ΡΡΡΡ ΠΏΠΎΠ»ΡΠ·ΠΎΠ²Π°ΡΠ΅Π»ΠΈ. Π ΡΡΠ°ΡΡΡΡ, 4-ΠΊΠΎΠ½ΡΠ°ΠΊΡΠ½ΡΠΉ ΡΠ°Π·ΡΠ΅ΠΌ ΠΏΠΈΡΠ°Π½ΠΈΡ ΡΠΎΠ²ΠΌΠ΅ΡΡΠΈΠΌ Ρ 8-ΠΊΠΎΠ½ΡΠ°ΠΊΡΠ½ΡΠΌ ΡΠ°Π·ΡΠ΅ΠΌΠΎΠΌ. Π ΡΡΠΎ Π²ΠΏΠΎΠ»Π½Π΅ ΡΠ°Π±ΠΎΡΠΎΡΠΏΠΎΡΠΎΠ±Π½ΠΎΠ΅ ΡΠ΅ΡΠ΅Π½ΠΈΠ΅. ΠΠ΄Π½Π°ΠΊΠΎ Π²Π°ΠΆΠ½ΠΎ ΡΡΠΈΡΡΠ²Π°ΡΡ ΡΠΎ, ΠΊΠ°ΠΊΠΎΠΉ ΠΏΡΠΎΡΠ΅ΡΡΠΎΡ Π²Ρ Π±ΡΠ΄Π΅ΡΠ΅ Π·Π°ΠΏΠΈΡΡΠ²Π°ΡΡ 4-ΠΊΠΎΠ½ΡΠ°ΠΊΡΠ½ΡΠΌ ΠΊΠ°Π±Π΅Π»Π΅ΠΌ ΠΏΠΈΡΠ°Π½ΠΈΡ ΠΈ Π±ΡΠ΄Π΅Ρ Π»ΠΈ ΠΎΠ½ ΡΠ°Π·Π³ΠΎΠ½ΡΡΡΡΡ.
ΠΡΠ»ΠΈ Ρ Π²Π°Ρ Π±ΡΠ΄ΠΆΠ΅ΡΠ½ΡΠΉ ΠΈΠ»ΠΈ ΡΠ½Π΅ΡΠ³ΠΎΡΡΡΠ΅ΠΊΡΠΈΠ²Π½ΡΠΉ ΠΏΡΠΎΡΠ΅ΡΡΠΎΡ, ΡΡΠ΅ ΠΏΠΎΡΡΠ΅Π±Π»Π΅Π½ΠΈΠ΅ Π½Π΅ ΠΏΡΠ΅Π²ΡΡΠ°Π΅Ρ 95β110 Π²Π°ΡΡ, ΠΌΠΎΠΆΠ΅ΡΠ΅ ΡΠΏΠΎΠΊΠΎΠΉΠ½ΠΎ Π·Π°ΠΏΠΈΡΡΠ²Π°ΡΡ Π΅Π³ΠΎ 4-ΠΊΠΎΠ½ΡΠ°ΠΊΡΠ½ΡΠΌ ΠΊΠ°Π±Π΅Π»Π΅ΠΌ ΠΏΠΈΡΠ°Π½ΠΈΡ. ΠΠΎΡΠ΅ΠΌΡ ΡΠ΅ΠΊΠΎΠΌΠ΅Π½Π΄ΡΡΡΡΡ ΡΠ°ΠΊΠΈΠ΅ Π½ΠΈΠ·ΠΊΠΈΠ΅ ΠΏΠΎΠΊΠ°Π·Π°ΡΠ΅Π»ΠΈ ΠΌΠΎΡΠ½ΠΎΡΡΠΈ ΠΏΡΠΎΡΠ΅ΡΡΠΎΡΠ°? ΠΠΎΡΠΎΠΌΡ, ΡΡΠΎ Π±Π»ΠΎΠΊ ΠΏΠΈΡΠ°Π½ΠΈΡ, Π½Π΅ ΠΈΠΌΠ΅ΡΡΠΈΠΉ 8-ΠΊΠΎΠ½ΡΠ°ΠΊΡΠ½ΠΎΠ³ΠΎ ΠΊΠ°Π±Π΅Π»Ρ ΠΏΠΈΡΠ°Π½ΠΈΡ β ΡΡΠΎ ΡΠΊΠΎΡΠ΅Π΅ Π²ΡΠ΅Π³ΠΎ Π±ΡΠ΄ΠΆΠ΅ΡΠ½ΠΎΠ΅ ΡΠ΅ΡΠ΅Π½ΠΈΠ΅, Π³Π΄Π΅ ΠΌΠΎΠ³Π»ΠΈ ΡΡΠΊΠΎΠ½ΠΎΠΌΠΈΡΡ ΡΠ°ΠΊΠΆΠ΅ ΠΈ Π½Π° ΡΠΎΠ»ΡΠΈΠ½Π΅ ΠΏΡΠΎΠ²ΠΎΠ΄ΠΎΠ² ΠΈ Π½Π° ΠΊΠ°ΡΠ΅ΡΡΠ²Π΅ ΡΠ°Π·ΡΠ΅ΠΌΠΎΠ².
ΠΡΠ΅Π½Ρ Π²Π°ΠΆΠ½ΡΠΉ ΠΌΠΎΠΌΠ΅Π½Ρ β Π±ΡΠ΄Π΅Ρ Π»ΠΈ ΡΠ°Π·Π³ΠΎΠ½ΡΡΡΡΡ ΠΏΡΠΎΡΠ΅ΡΡΠΎΡ Π½Π° ΠΌΠ°ΡΠ΅ΡΠΈΠ½ΡΠΊΠΎΠΉ ΠΏΠ»Π°ΡΠ΅, Π·Π°ΠΏΠΈΡΠ°Π½Π½ΠΎΠΉ 4-ΠΊΠΎΠ½ΡΠ°ΠΊΡΠ½ΡΠΌ ΠΊΠ°Π±Π΅Π»Π΅ΠΌ ΠΏΠΈΡΠ°Π½ΠΈΡ. Π’ΡΡ Π²ΡΠ΅ ΠΎΡΠ΅Π½Ρ ΠΈΠ½Π΄ΠΈΠ²ΠΈΠ΄ΡΠ°Π»ΡΠ½ΠΎ ΠΈ Π·Π°Π²ΠΈΡΠΈΡ ΠΎΡ ΡΠΈΠΏΠ° ΠΏΡΠΎΡΠ΅ΡΡΠΎΡΠ°, Π½Π°ΠΏΡΡΠΆΠ΅Π½ΠΈΡ Π΅Π³ΠΎ ΠΏΠΈΡΠ°Π½ΠΈΡ ΠΈ ΡΠ°ΡΡΠΎΡΡ, Π½Π° ΠΊΠΎΡΠΎΡΡΡ ΠΎΠ½ Π±ΡΠ΄Π΅Ρ ΡΠ°Π·Π³ΠΎΠ½ΡΡΡΡΡ.Β
ΠΠ°ΠΏΡΠΈΠΌΠ΅Ρ, Pentium G3258 Π»Π΅Π³ΠΊΠΎ ΡΠ»ΠΎΠΆΠΈΡΡΡ Π² 100 Π²Π°ΡΡ ΠΏΠΎΡΡΠ΅Π±Π»Π΅Π½ΠΈΡ ΠΏΡΠΈ ΠΏΡΠΈΠ»ΠΈΡΠ½ΠΎΠΌ ΡΠ°Π·Π³ΠΎΠ½Π΅, Π° Ryzen 5 2600 ΠΌΠΎΠΆΠ΅Ρ ΠΏΠ΅ΡΠ΅Π²Π°Π»ΠΈΡΡ ΠΎΡΠΌΠ΅ΡΠΊΡ Π² 120 Π²Π°ΡΡ Π΄Π°ΠΆΠ΅ ΠΏΡΠΈ ΡΠ»ΡΡΠ°ΠΉΠ½ΠΎΠΉ Π°ΠΊΡΠΈΠ²Π°ΡΠΈΠΈ Π°Π²ΡΠΎΡΠ°Π·Π³ΠΎΠ½Π° Π² ΠΌΠ°ΡΠ΅ΡΠΈΠ½ΡΠΊΠΎΠΉ ΠΏΠ»Π°ΡΠ΅.
ΠΡΠ»ΠΈ Π²Ρ Π·Π°Π½ΠΈΠΌΠ°Π΅ΡΠ΅ΡΡ ΡΠ°Π·Π³ΠΎΠ½ΠΎΠΌ, Π½Π΅ ΡΠΊΠΎΠ½ΠΎΠΌΡΡΠ΅ Π½Π° Π±Π»ΠΎΠΊΠ΅ ΠΏΠΈΡΠ°Π½ΠΈΡ.
ΠΠ° ΠΌΠ°ΡΠ΅ΡΠΈΠ½ΡΠΊΠΎΠΉ ΠΏΠ»Π°ΡΠ΅ 4-ΠΊΠΎΠ½ΡΠ°ΠΊΡΠ½ΡΠΉ ΡΠ°Π·ΡΠ΅ΠΌ ΠΏΠΈΡΠ°Π½ΠΈΡ, Π° Π½Π° Π±Π»ΠΎΠΊΠ΅ ΠΏΠΈΡΠ°Π½ΠΈΡ ΡΠΎΠ»ΡΠΊΠΎ 8-ΠΊΠΎΠ½ΡΠ°ΠΊΡΠ½ΡΠΉ Π½Π΅ΡΠ°Π·Π±ΠΎΡΠ½ΡΠΉ ΡΠ°Π·ΡΠ΅ΠΌ
Π ΡΠ°ΠΊΠΎΠΉ Π²Π°ΡΠΈΠ°Π½Ρ ΠΏΠΎΠ΄ΠΊΠ»ΡΡΠ΅Π½ΠΈΡ Π²ΠΏΠΎΠ»Π½Π΅ ΡΠ°Π±ΠΎΡΠΎΡΠΏΠΎΡΠΎΠ±Π΅Π½, ΡΠ°Π·ΡΠ΅ΠΌ Π²ΠΎΠΉΠ΄Π΅Ρ ΠΎΠ΄Π½ΠΎΠΉ ΠΏΠΎΠ»ΠΎΠ²ΠΈΠ½ΠΎΠΉ ΠΈ Π±ΡΠ΄Π΅Ρ ΡΠ°Π±ΠΎΡΠ°ΡΡ. ΠΠ»Π°Π²Π½ΠΎΠ΅ β ΡΡΠΎΠ±Ρ Π²ΠΎΠΊΡΡΠ³ ΡΠ°Π·ΡΠ΅ΠΌΠ° ΠΏΠΈΡΠ°Π½ΠΈΡ Π½Π° ΠΌΠ°ΡΠ΅ΡΠΈΠ½ΡΠΊΠΎΠΉ ΠΏΠ»Π°ΡΠ΅ Π½Π΅ Π±ΡΠ»ΠΎ ΠΌΠ΅ΡΠ°ΡΡΠΈΡ ΡΠ»Π΅ΠΌΠ΅Π½ΡΠΎΠ².
![]()
Π Π²ΠΎΡ Π·Π΄Π΅ΡΡ ΠΏΠΎΠ΄ΠΊΠ»ΡΡΠΈΡΡ Π½Π΅ ΠΏΠΎΠ»ΡΡΠΈΡΡΡ:
Π‘ΠΈΡΡΠ°ΡΠΈΡ, ΠΊΠΎΠ³Π΄Π° ΠΏΠΎΡΡΠ΅Π±ΡΠ΅ΡΡΡ ΡΠ°ΠΊ ΠΏΠΎΠ΄ΠΊΠ»ΡΡΠ°ΡΡ ΠΏΠΈΡΠ°Π½ΠΈΠ΅ ΠΏΡΠΎΡΠ΅ΡΡΠΎΡΠ°, ΠΌΠΎΠΆΠ΅Ρ Π²ΠΎΠ·Π½ΠΈΠΊΠ½ΡΡΡ Π΅ΡΠ»ΠΈ, Π½Π°ΠΏΡΠΈΠΌΠ΅Ρ, 4-ΠΊΠΎΠ½ΡΠ°ΠΊΡΠ½ΡΠΉ ΠΊΠ°Π±Π΅Π»Ρ ΠΏΠΈΡΠ°Π½ΠΈΡ ΠΏΠΎΠ²ΡΠ΅ΠΆΠ΄Π΅Π½ ΠΈ ΠΎΡΡΠ°Π»ΡΡ ΡΠΎΠ»ΡΠΊΠΎ 8-ΠΊΠΎΠ½ΡΠ°ΠΊΡΠ½ΡΠΉ.
4-ΠΊΠΎΠ½ΡΠ°ΠΊΡΠ½ΡΠΉ ΠΊΠ°Π±Π΅Π»Ρ ΠΏΠΈΡΠ°Π½ΠΈΡ Π½Π΅ Π΄ΠΎΡΡΠ³ΠΈΠ²Π°Π΅ΡΡΡ Π΄ΠΎ ΡΠ°Π·ΡΠ΅ΠΌΠ°, ΠΌΠΎΠΆΠ½ΠΎ Π»ΠΈ ΠΈΡΠΏΠΎΠ»ΡΠ·ΠΎΠ²Π°ΡΡ ΠΏΠ΅ΡΠ΅Ρ ΠΎΠ΄Π½ΠΈΠΊ
ΠΡΠΎ Π½Π΅ΡΠ΅Π΄ΠΊΠ°Ρ ΡΠΈΡΡΠ°ΡΠΈΡ ΠΏΡΠΈ ΠΈΡΠΏΠΎΠ»ΡΠ·ΠΎΠ²Π°Π½ΠΈΠΈ ΡΡΠ°ΡΠΎΠ³ΠΎ ΠΈΠ»ΠΈ Π±ΡΠ΄ΠΆΠ΅ΡΠ½ΠΎΠ³ΠΎ Π±Π»ΠΎΠΊΠ° ΠΏΠΈΡΠ°Π½ΠΈΡ Π² ΠΊΠΎΡΠΏΡΡΠ΅ Ρ Π΅Π³ΠΎ Π½ΠΈΠΆΠ½ΠΈΠΌ ΡΠ°ΡΠΏΠΎΠ»ΠΎΠΆΠ΅Π½ΠΈΠ΅ΠΌ. ΠΡΠΎΠ±Π»Π΅ΠΌΡ ΠΌΠΎΠΆΠ΅Ρ ΡΠ΅ΡΠΈΡΡ ΠΏΠ΅ΡΠ΅Ρ
ΠΎΠ΄Π½ΠΈΠΊ, ΠΎΠ΄Π½Π°ΠΊΠΎ ΠΏΠΎΠΌΠ½ΠΈΡΠ΅, ΡΡΠΎ Π΄Π°ΠΆΠ΅ ΠΊΠ°ΡΠ΅ΡΡΠ²Π΅Π½Π½ΡΠΉ ΠΏΠ΅ΡΠ΅Ρ
ΠΎΠ΄Π½ΠΈΠΊ β ΡΡΠΎ Π΅ΡΠ΅ ΠΎΠ΄Π½ΠΎ ΡΠΎΠΏΡΠΎΡΠΈΠ²Π»Π΅Π½ΠΈΠ΅ ΠΈ ΡΠ»Π°Π±ΠΎΠ΅ ΠΌΠ΅ΡΡΠΎ Π² ΠΏΠΈΡΠ°Π½ΠΈΠΈ. ΠΠ΄Π½Π°ΠΊΠΎ, Π΅ΡΠ»ΠΈ Ρ Π²Π°Ρ Π±ΡΠ΄ΠΆΠ΅ΡΠ½ΡΠΉ, ΠΌΠ°Π»ΠΎ ΠΏΠΎΡΡΠ΅Π±Π»ΡΡΡΠΈΠΉ ΠΏΡΠΎΡΠ΅ΡΡΠΎΡ, ΠΈΡΠΏΠΎΠ»ΡΠ·ΠΎΠ²Π°ΡΡ ΡΠ°ΠΊΠΎΠΉ ΠΏΠ΅ΡΠ΅Ρ
ΠΎΠ΄Π½ΠΈΠΊ ΠΌΠΎΠΆΠ½ΠΎ.Β
Π Π»ΡΠ±ΠΎΠΌ ΡΠ»ΡΡΠ°Π΅, ΠΏΡΠΎΠ²Π΅ΡΡΡΠ΅ ΡΠ΅ΠΌΠΏΠ΅ΡΠ°ΡΡΡΡ Π΅Π³ΠΎ ΠΏΡΠΎΠ²ΠΎΠ΄ΠΎΠ² ΠΈ ΡΠ°Π·ΡΠ΅ΠΌΠ° ΠΏΠΎΠ΄ Π½Π°Π³ΡΡΠ·ΠΊΠΎΠΉ.
ΠΠ°ΠΊ ΠΏΠΎΠ΄ΠΊΠ»ΡΡΠ°ΡΡ ΠΏΠΈΡΠ°Π½ΠΈΠ΅ Π² ΠΌΠ°ΡΠ΅ΡΠΈΠ½ΡΠΊΡΡ ΠΏΠ»Π°ΡΡ Ρ 8+4 ΠΏΠΈΠ½ ΠΈΠ»ΠΈ 8+8 ΠΏΠΈΠ½ ΡΠ°Π·ΡΠ΅ΠΌΠ°ΠΌΠΈ ΠΏΠΈΡΠ°Π½ΠΈΡ
![]()
ΠΡΠ΅ Π±ΠΎΠ»ΡΡΠ΅ ΠΌΠ°ΡΠ΅ΡΠΈΠ½ΡΠΊΠΈΡ
ΠΏΠ»Π°Ρ Hi-End ΡΠ΅Π³ΠΌΠ΅Π½ΡΠ°, ΠΎΡΠΈΠ΅Π½ΡΠΈΡΠΎΠ²Π°Π½Π½ΡΡ
Π½Π° ΡΠ°Π·Π³ΠΎΠ½ ΠΌΠ½ΠΎΠ³ΠΎΡΠ΄Π΅ΡΠ½ΡΡ
ΠΏΡΠΎΡΠ΅ΡΡΠΎΡΠΎΠ², Π²ΡΠΏΡΡΠΊΠ°ΡΡΡΡ Ρ Π΄Π²ΠΎΠΉΠ½ΡΠΌ ΠΏΠΈΡΠ°Π½ΠΈΠ΅ΠΌ 8+4 ΠΏΠΈΠ½ ΠΈΠ»ΠΈ Π΄Π°ΠΆΠ΅ 8+8 ΠΏΠΈΠ½. ΠΡΠΎ ΡΠ²ΡΠ·Π°Π½ΠΎ Ρ ΠΏΠΎΡΡΠΎΡΠ½Π½ΡΠΌ ΡΠ²Π΅Π»ΠΈΡΠ΅Π½ΠΈΠ΅ΠΌ ΠΊΠΎΠ»ΠΈΡΠ΅ΡΡΠ²Π° ΡΠ΄Π΅Ρ Π² ΠΏΡΠΎΡΠ΅ΡΡΠΎΡΠ°Ρ
, ΠΊΠΎΡΠΎΡΡΠ΅ ΡΡΠ΅Π±ΡΡΡ ΡΠΎΠΎΡΠ²Π΅ΡΡΡΠ²ΡΡΡΠ΅Π³ΠΎ ΠΏΠΈΡΠ°Π½ΠΈΡ. ΠΠ° ΠΏΠ΅ΡΠ²ΡΠΉ Π²Π·Π³Π»ΡΠ΄ ΡΠ°ΠΊΠΎΠ΅ ΠΏΠΈΡΠ°Π½ΠΈΠ΅ Π²ΡΠ³Π»ΡΠ΄ΠΈΡ ΠΈΠ·Π±ΡΡΠΎΡΠ½ΡΠΌ, Π½ΠΎ ΡΠ΅ΡΡΡ ΠΏΠΎΠΊΠ°Π·ΡΠ²Π°ΡΡ ΠΈΠ½ΠΎΠ΅.Β
ΠΠ°ΠΏΡΠΈΠΌΠ΅Ρ, ΡΠΈΡΡΠ΅ΠΌΠ° Ρ 18-ΡΠ΄Π΅ΡΠ½ΡΠΌ Core i9-10980XE, Π² ΡΠ°Π·Π³ΠΎΠ½Π΅ Π΄ΠΎ 4500 ΠΠΡ ΠΏΠΎΡΡΠ΅Π±Π»ΡΠ΅Ρ Π² Prime95 c AVX ΠΈΠ½ΡΡΡΡΠΊΡΠΈΡΠΌΠΈ 569 Π²Π°ΡΡ. ΠΠ»Ρ ΡΠ°ΠΊΠΈΡ
ΠΌΠΎΡΠ½ΠΎΡΡΠ΅ΠΉ Π΄Π°ΠΆΠ΅ ΠΏΠΈΡΠ°Π½ΠΈΠ΅ 8+4 ΠΏΠΈΠ½ ΠΌΠΎΠΆΠ΅Ρ ΠΎΠΊΠ°Π·Π°ΡΡΡΡ Π½Π΅Π΄ΠΎΡΡΠ°ΡΠΎΡΠ½ΡΠΌ.
ΠΡΠ»ΠΈ Π²Ρ ΠΏΡΠΈΠΎΠ±ΡΠ΅ΡΠ°Π΅ΡΠ΅ ΡΠΈΡΡΠ΅ΠΌΡ Ρ ΠΏΡΠΎΠΆΠΎΡΠ»ΠΈΠ²ΡΠΌ ΠΌΠ½ΠΎΠ³ΠΎΡΠ΄Π΅ΡΠ½ΡΠΌ ΠΏΡΠΎΡΠ΅ΡΡΠΎΡΠΎΠΌ, Π½Π΅Π»ΡΠ·Ρ ΡΠΊΠΎΠ½ΠΎΠΌΠΈΡΡ Π½ΠΈ Π½Π° ΠΌΠ°ΡΠ΅ΡΠΈΠ½ΡΠΊΠΎΠΉ ΠΏΠ»Π°ΡΠ΅, Π½ΠΈ Π½Π° Π±Π»ΠΎΠΊΠ΅ ΠΏΠΈΡΠ°Π½ΠΈΡ. ΠΡΠΆΠ½ΠΎ Π·Π°ΡΠ°Π½Π΅Π΅ ΠΈΠ·ΡΡΠΈΡΡ, ΡΠΊΠΎΠ»ΡΠΊΠΎ Π±ΡΠ΄Π΅Ρ ΠΏΠΎΡΡΠ΅Π±Π»ΡΡΡ Π²Π°Ρ ΠΏΡΠΎΡΠ΅ΡΡΠΎΡ. ΠΠ΅ ΠΏΠΎΠΌΠ΅ΡΠ°Π΅Ρ ΡΠΊΠ°ΡΠ°ΡΡ ΠΌΠ°Π½ΡΠ°Π»Ρ ΠΊ ΠΈΠ½ΡΠ΅ΡΠ΅ΡΡΡΡΠΈΠΌ Π²Π°Ρ ΠΌΠ°ΡΠ΅ΡΠΈΠ½ΡΠΊΠΈΠΌ ΠΏΠ»Π°ΡΠ°ΠΌ ΠΈ ΠΏΠΎΡΠΌΠΎΡΡΠ΅ΡΡ, ΡΡΠΎ Π² Π½ΠΈΡ Π΄ΠΎΠΏΡΡΡΠΈΠΌΠΎ ΠΏΠΎ ΠΏΠΈΡΠ°Π½ΠΈΡ.
ΠΠ°ΠΏΡΠΈΠΌΠ΅Ρ, Ρ ASRock X570 Taichi ΠΏΡΠΎΠΈΠ·Π²ΠΎΠ΄ΠΈΡΠ΅Π»Ρ ΡΠ°Π·ΡΠ΅ΡΠ°Π΅Ρ ΠΈΡΠΏΠΎΠ»ΡΠ·ΠΎΠ²Π°ΡΡ 4-ΠΊΠΎΠ½ΡΠ°ΠΊΡΠ½ΡΠΉ ΠΊΠ°Π±Π΅Π»Ρ ΠΏΠΈΡΠ°Π½ΠΈΡ Π² 8-ΠΊΠΎΠ½ΡΠ°ΠΊΡΠ½ΠΎΠΌ Π³Π½Π΅Π·Π΄Π΅.
ΠΡΠ²ΠΎΠ΄Ρ
ΠΠΎΠ΄Π²ΠΎΠ΄Ρ ΠΈΡΠΎΠ³ ΡΡΠΎΠ³ΠΎ Π±Π»ΠΎΠ³Π°, Ρ ΠΎΡΠ΅ΡΡΡ Π΄Π°ΡΡ ΡΠΎΠ²Π΅Ρ β Π½Π΅ ΡΠΊΠΎΠ½ΠΎΠΌΠΈΡΡ Π½Π° Π±Π»ΠΎΠΊΠ°Ρ ΠΏΠΈΡΠ°Π½ΠΈΡ ΠΈ ΡΡΠ°ΡΠ΅Π»ΡΠ½ΠΎ ΠΎΡΠ½ΠΎΡΠΈΡΡΡΡ ΠΊ ΡΠ±ΠΎΡΠΊΠ΅ ΠΊΠΎΠΌΠΏΡΡΡΠ΅ΡΠ° ΠΈ ΡΠ°Π·ΡΠ΅ΠΌΠ°ΠΌ ΠΏΠΈΡΠ°Π½ΠΈΡ Π² ΡΠ°ΡΡΠ½ΠΎΡΡΠΈ.
ΠΠ΅Π΄Ρ ΠΎΡΠΈΠ±ΠΊΠ°, Π΄ΠΎΠΏΡΡΠ΅Π½Π½Π°Ρ Π·Π΄Π΅ΡΡ, ΠΌΠΎΠΆΠ΅Ρ Π»ΠΈΡΠΈΡΡ Π²Π°Ρ Π΄ΠΎΡΠΎΠ³ΠΎΡΡΠΎΡΡΠΈΡ ΠΊΠΎΠΌΠΏΠ»Π΅ΠΊΡΡΡΡΠΈΡ .
ΠΠ°ΠΊ Π·Π°ΠΏΠΈΡΠ°ΡΡ ΡΠ²Π΅ΡΠΎΠ΄ΠΈΠΎΠ΄ ΠΎΡ ΡΠ΅ΡΠΈ 220 Π. — ΠΠ°ΡΡΠ΅Ρ-Π»ΠΎΠΌΠ°ΡΡΠ΅Ρ
ΠΠ°Π·Π°Π»ΠΎΡΡ Π±Ρ Π²ΡΠ΅ ΠΏΡΠΎΡΡΠΎ: ΡΡΠ°Π²ΠΈΠΌ ΠΏΠΎΡΠ»Π΅Π΄ΠΎΠ²Π°ΡΠ΅Π»ΡΠ½ΠΎ ΡΠ΅Π·ΠΈΡΡΠΎΡ, ΠΈ Π²ΡΡ. ΠΠΎ Π½ΡΠΆΠ½ΠΎ ΠΏΠΎΠΌΠ½ΠΈΡΡ ΠΎΠ± ΠΎΠ΄Π½ΠΎΠΉ Π²Π°ΠΆΠ½ΠΎΠΉ Ρ
Π°ΡΠ°ΠΊΡΠ΅ΡΠΈΡΡΠΈΠΊΠ΅ ΡΠ²Π΅ΡΠΎΠ΄ΠΈΠΎΠ΄Π°: ΠΌΠ°ΠΊΡΠΈΠΌΠ°Π»ΡΠ½ΠΎ Π΄ΠΎΠΏΡΡΡΠΈΠΌΠΎΠΌ ΠΎΠ±ΡΠ°ΡΠ½ΠΎΠΌ Π½Π°ΠΏΡΡΠΆΠ΅Π½ΠΈΠΈ. Π£ Π±ΠΎΠ»ΡΡΠΈΠ½ΡΡΠ²Π° ΡΠ²Π΅ΡΠΎΠ΄ΠΈΠΎΠ΄ΠΎΠ² ΠΎΠ½ΠΎ ΠΎΠΊΠΎΠ»ΠΎ 20 Π²ΠΎΠ»ΡΡ. Π ΠΏΡΠΈ ΠΏΠΎΠ΄ΠΊΠ»ΡΡΠ΅Π½ΠΈΠΈ Π΅Π³ΠΎ Π² ΡΠ΅ΡΡ ΠΏΡΠΈ ΠΎΠ±ΡΠ°ΡΠ½ΠΎΠΉ ΠΏΠΎΠ»ΡΡΠ½ΠΎΡΡΠΈ (ΡΠΎΠΊ-ΡΠΎ ΠΏΠ΅ΡΠ΅ΠΌΠ΅Π½Π½ΡΠΉ, ΠΏΠΎΠ»ΠΏΠ΅ΡΠΈΠΎΠ΄Π° Π² ΠΎΠ΄Π½Ρ ΡΡΠΎΡΠΎΠ½Ρ ΠΈΠ΄ΡΡ, Π° Π²ΡΠΎΡΡΡ ΠΏΠΎΠ»ΠΎΠ²ΠΈΠ½Ρ — Π² ΠΎΠ±ΡΠ°ΡΠ½ΡΡ) ΠΊ Π½Π΅ΠΌΡ ΠΏΡΠΈΠ»ΠΎΠΆΠΈΡΡΡ ΠΏΠΎΠ»Π½ΠΎΠ΅ Π°ΠΌΠΏΠ»ΠΈΡΡΠ΄Π½ΠΎΠ΅ Π½Π°ΠΏΡΡΠΆΠ΅Π½ΠΈΠ΅ ΡΠ΅ΡΠΈ — 315 Π²ΠΎΠ»ΡΡ! ΠΡΠΊΡΠ΄Π° ΡΠ°ΠΊΠ°Ρ ΡΠΈΡΡΠ°? 220 Π — ΡΡΠΎ Π΄Π΅ΠΉΡΡΠ²ΡΡΡΠ΅Π΅ Π½Π°ΠΏΡΡΠΆΠ΅Π½ΠΈΠ΅, Π°ΠΌΠΏΠ»ΠΈΡΡΠ΄Π½ΠΎΠ΅ ΠΆΠ΅ Π² {ΠΊΠΎΡΠ΅Π½Ρ ΠΈΠ· 2} = 1,41 ΡΠ°Π· Π±ΠΎΠ»ΡΡΠ΅.
ΠΠΎΡΡΠΎΠΌΡ, ΡΡΠΎΠ±Ρ ΡΠΏΠ°ΡΡΠΈ ΡΠ²Π΅ΡΠΎΠ΄ΠΈΠΎΠ΄ Π½ΡΠΆΠ½ΠΎ ΠΏΠΎΡΡΠ°Π²ΠΈΡΡ ΠΏΠΎΡΠ»Π΅Π΄ΠΎΠ²Π°ΡΠ΅Π»ΡΠ½ΠΎ Ρ Π½ΠΈΠΌ Π΄ΠΈΠΎΠ΄, ΠΊΠΎΡΠΎΡΡΠΉ Π½Π΅ ΠΏΡΠΎΠΏΡΡΡΠΈΡ ΠΊ Π½Π΅ΠΌΡ ΠΎΠ±ΡΠ°ΡΠ½ΠΎΠ΅ Π½Π°ΠΏΡΡΠΆΠ΅Π½ΠΈΠ΅.
ΠΡΠ΅ ΠΎΠ΄ΠΈΠ½ Π²Π°ΡΠΈΠ°Π½Ρ ΠΏΠΎΠ΄ΠΊΠ»ΡΡΠ΅Π½ΠΈΡ ΡΠ²Π΅ΡΠΎΠ΄ΠΈΠΎΠ΄Π° ΠΊ ΡΠ»Π΅ΠΊΡΡΠΎΡΠ΅ΡΠΈ 220Π²:
ΠΠ»ΠΈ ΠΆΠ΅ ΠΏΠΎΡΡΠ°Π²ΠΈΡΡ Π΄Π²Π° ΡΠ²Π΅ΡΠΎΠ΄ΠΈΠΎΠ΄Π° Π²ΡΡΡΠ΅ΡΠ½ΠΎ-ΠΏΠ°ΡΠ°Π»Π»Π΅Π»ΡΠ½ΠΎ.
ΠΠ°ΡΠΈΠ°Π½Ρ ΠΏΠΈΡΠ°Π½ΠΈΡ ΠΎΡ ΡΠ΅ΡΠΈ Ρ Π³Π°ΡΡΡΠΈΠΌ ΡΠ΅Π·ΠΈΡΡΠΎΡΠΎΠΌ Π½Π΅ ΡΠ°ΠΌΡΠΉ ΠΎΠΏΡΠΈΠΌΠ°Π»ΡΠ½ΡΠΉ: Π½Π° ΡΠ΅Π·ΠΈΡΡΠΎΡΠ΅ Π±ΡΠ΄Π΅Ρ Π²ΡΠ΄Π΅Π»ΡΡΡΡΡ Π·Π½Π°ΡΠΈΡΠ΅Π»ΡΠ½Π°Ρ ΠΌΠΎΡΠ½ΠΎΡΡΡ. ΠΠ΅ΠΉΡΡΠ²ΠΈΡΠ΅Π»ΡΠ½ΠΎ, Π΅ΡΠ»ΠΈ ΠΏΡΠΈΠΌΠ΅Π½ΠΈΠΌ ΡΠ΅Π·ΠΈΡΡΠΎΡ 24 ΠΊΠΠΌ (ΠΌΠ°ΠΊΡΠΈΠΌΠ°Π»ΡΠ½ΡΠΉ ΡΠΎΠΊ 13 ΠΌΠ), ΡΠΎ ΡΠ°ΡΡΠ΅ΠΈΠ²Π°Π΅ΠΌΠ°Ρ Π½Π° Π½ΡΠΌ ΠΌΠΎΡΠ½ΠΎΡΡΡ Π±ΡΠ΄Π΅Ρ ΠΎΠΊΠΎΠ»ΠΎ 3 ΠΡ. ΠΠΎΠΆΠ½ΠΎ ΡΠ½ΠΈΠ·ΠΈΡΡ Π΅Ρ Π² Π΄Π²Π° ΡΠ°Π·Π°, Π²ΠΊΠ»ΡΡΠΈΠ² ΠΏΠΎΡΠ»Π΅Π΄ΠΎΠ²Π°ΡΠ΅Π»ΡΠ½ΠΎ Π΄ΠΈΠΎΠ΄ (ΡΠΎΠ³Π΄Π° ΡΠ΅ΠΏΠ»ΠΎ Π±ΡΠ΄Π΅Ρ Π²ΡΠ΄Π΅Π»ΡΡΡΡΡ ΡΠΎΠ»ΡΠΊΠΎ Π² ΡΠ΅ΡΠ΅Π½ΠΈΠ΅ ΠΎΠ΄Π½ΠΎΠ³ΠΎ ΠΏΠΎΠ»ΡΠΏΠ΅ΡΠΈΠΎΠ΄Π°). ΠΠΈΠΎΠ΄ Π΄ΠΎΠ»ΠΆΠ΅Π½ Π±ΡΡΡ Π½Π° ΠΎΠ±ΡΠ°ΡΠ½ΠΎΠ΅ Π½Π°ΠΏΡΡΠΆΠ΅Π½ΠΈΠ΅ Π½Π΅ ΠΌΠ΅Π½Π΅Π΅ 400 Π. ΠΡΠΈ Π²ΠΊΠ»ΡΡΠ΅Π½ΠΈΠΈ Π΄Π²ΡΡ Π²ΡΡΡΠ΅ΡΠ½ΡΡ ΡΠ²Π΅ΡΠΎΠ΄ΠΈΠΎΠ΄ΠΎΠ² (ΡΡΡΠ΅ΡΡΠ²ΡΡΡ Π΄Π°ΠΆΠ΅ ΡΠ°ΠΊΠΈΠ΅ Ρ Π΄Π²ΡΠΌΡ ΠΊΡΠΈΡΡΠ°Π»Π»Π°ΠΌΠΈ Π² ΠΎΠ΄Π½ΠΎΠΌ ΠΊΠΎΡΠΏΡΡΠ΅, ΠΎΠ±ΡΡΠ½ΠΎ ΡΠ°Π·Π½ΡΡ ΡΠ²Π΅ΡΠΎΠ², ΠΎΠ΄ΠΈΠ½ ΠΊΡΠΈΡΡΠ°Π»Π» ΠΊΡΠ°ΡΠ½ΠΎΠ³ΠΎ ΡΠ²Π΅ΡΠ΅Π½ΠΈΡ, Π΄ΡΡΠ³ΠΎΠΉ Π·Π΅Π»ΡΠ½ΠΎΠ³ΠΎ) ΠΌΠΎΠΆΠ½ΠΎ ΠΏΠΎΡΡΠ°Π²ΠΈΡΡ Π΄Π²Π° Π΄Π²ΡΡ Π²Π°ΡΡΠ½ΡΡ ΡΠ΅Π·ΠΈΡΡΠΎΡΠ°, ΠΊΠ°ΠΆΠ΄ΡΠΉ ΡΠΎΠΏΠΎΡΠΈΠ²Π»Π΅Π½ΠΈΠ΅ΠΌ Π² Π΄Π²Π° ΡΠ°Π·Π° ΠΌΠ΅Π½ΡΡΠ΅.
ΠΠ³ΠΎΠ²ΠΎΡΡΡΡ, ΡΡΠΎ ΠΏΡΠΈΠΌΠ΅Π½ΠΈΠ² ΡΠ΅Π·ΠΈΡΡΠΎΡ Π±ΠΎΠ»ΡΡΠΎΠ³ΠΎ ΡΠΎΠΏΡΠΎΡΠΈΠ²Π»Π΅Π½ΠΈΡ (Π½Π°ΠΏΡΠΈΠΌΠ΅Ρ 200 ΠΊΠΠΌ) ΠΌΠΎΠΆΠ½ΠΎ Π²ΠΊΠ»ΡΡΠΈΡΡ ΡΠ²Π΅ΡΠΎΠ΄ΠΈΠΎΠ΄ ΠΈ Π±Π΅Π· Π·Π°ΡΠΈΡΠ½ΠΎΠ³ΠΎ Π΄ΠΈΠΎΠ΄Π°. Π’ΠΎΠΊ ΠΎΠ±ΡΠ°ΡΠ½ΠΎΠ³ΠΎ ΠΏΡΠΎΠ±ΠΎΡ Π±ΡΠ΄Π΅Ρ ΡΠ»ΠΈΡΠΊΠΎΠΌ ΠΌΠ°Π», ΡΡΠΎΠ±Ρ Π²ΡΠ·Π²Π°ΡΡ ΡΠ°Π·ΡΡΡΠ΅Π½ΠΈΠ΅ ΠΊΡΠΈΡΡΠ°Π»Π»Π°. ΠΠΎΠ½Π΅ΡΠ½ΠΎ, ΡΡΠΊΠΎΡΡΡ ΠΏΡΠΈ ΡΡΠΎΠΌ Π²Π΅ΡΡΠΌΠ° ΠΌΠ°Π»Π°, Π½ΠΎ Π½Π°ΠΏΡΠΈΠΌΠ΅Ρ Π΄Π»Ρ ΠΏΠΎΠ΄ΡΠ²Π΅ΡΠΊΠΈ Π² ΡΠ΅ΠΌΠ½ΠΎΡΠ΅ Π²ΡΠΊΠ»ΡΡΠ°ΡΠ΅Π»Ρ Π² ΡΠΏΠ°Π»ΡΠ½Π΅ Π΅Ρ Π±ΡΠ΄Π΅Ρ Π²ΠΏΠΎΠ»Π½Π΅ Π΄ΠΎΡΡΠ°ΡΠΎΡΠ½ΠΎ.
ΠΠ»Π°Π³ΠΎΠ΄Π°ΡΡ ΡΠΎΠΌΡ, ΡΡΠΎ ΡΠΎΠΊ Π² ΡΠ΅ΡΠΈ ΠΏΠ΅ΡΠ΅ΠΌΠ΅Π½Π½ΡΠΉ, ΠΌΠΎΠΆΠ½ΠΎ ΠΈΠ·Π±Π΅ΠΆΠ°ΡΡ Π½Π΅Π½ΡΠΆΠ½ΡΡ ΡΡΠ°Ρ ΡΠ»Π΅ΠΊΡΡΠΈΡΠ΅ΡΡΠ²Π° Π½Π° Π½Π°Π³ΡΠ΅Π² Π²ΠΎΠ·Π΄ΡΡ Π° ΠΎΠ³ΡΠ°Π½ΠΈΡΠΈΡΠ΅Π»ΡΠ½ΡΠΌ ΡΠ΅Π·ΠΈΡΡΠΎΡΠΎΠΌ. ΠΠ³ΠΎ ΡΠΎΠ»Ρ ΠΌΠΎΠΆΠ΅Ρ Π²ΡΠΏΠΎΠ»Π½ΡΡΡ ΠΊΠΎΠ½Π΄Π΅Π½ΡΠ°ΡΠΎΡ, ΠΊΠΎΡΠΎΡΡΠΉ ΠΏΡΠΎΠΏΡΡΠΊΠ°Π΅Ρ ΠΏΠ΅ΡΠ΅ΠΌΠ΅Π½Π½ΡΠΉ ΡΠΎΠΊ, Π½Π΅ Π½Π°Π³ΡΠ΅Π²Π°ΡΡΡ. ΠΠΎΡΠ΅ΠΌΡ ΡΠ°ΠΊ — Π²ΠΎΠΏΡΠΎΡ ΠΎΡΠ΄Π΅Π»ΡΠ½ΡΠΉ, ΡΠ°ΡΡΠΌΠΎΡΡΠΈΠΌ Π΅Π³ΠΎ ΠΏΠΎΠ·ΠΆΠ΅. Π‘Π΅ΠΉΡΠ°Ρ ΠΆΠ΅ Π½Π°ΠΌ Π½ΡΠΆΠ½ΠΎ Π·Π½Π°ΡΡ, ΡΡΠΎ Π΄Π»Ρ ΡΠΎΠ³ΠΎ, ΡΡΠΎΠ±Ρ ΠΊΠΎΠ½Π΄Π΅Π½ΡΠ°ΡΠΎΡ ΠΏΡΠΎΠΏΡΡΠΊΠ°Π» ΠΏΠ΅ΡΠ΅ΠΌΠ΅Π½Π½ΡΠΉ ΡΠΎΠΊ, ΡΠ΅ΡΠ΅Π· Π½Π΅Π³ΠΎ Π΄ΠΎΠ»ΠΆΠ½Ρ ΠΎΠ±ΡΠ·Π°ΡΠ΅Π»ΡΠ½ΠΎ ΠΏΡΠΎΡ ΠΎΠ΄ΠΈΡΡ ΠΎΠ±Π° ΠΏΠΎΠ»ΡΠΏΠ΅ΡΠΈΠΎΠ΄Π° ΡΠ΅ΡΠΈ. ΠΠΎ Π²Π΅Π΄Ρ ΡΠ²Π΅ΡΠΎΠ΄ΠΈΠΎΠ΄ ΠΏΡΠΎΠ²ΠΎΠ΄ΠΈΡ ΡΠΎΠΊ ΡΠΎΠ»ΡΠΊΠΎ Π² ΠΎΠ΄Π½Ρ ΡΡΠΎΡΠΎΠ½Ρ. ΠΠ½Π°ΡΠΈΡ, ΡΡΠ°Π²ΠΈΠΌ Π²ΡΡΡΠ΅ΡΠ½ΠΎ-ΠΏΠ°ΡΠ°Π»Π»Π΅Π»ΡΠ½ΠΎ ΡΠ²Π΅ΡΠΎΠ΄ΠΈΠΎΠ΄Ρ ΠΎΠ±ΡΡΠ½ΡΠΉ Π΄ΠΈΠΎΠ΄ (ΠΈΠ»ΠΈ Π²ΡΠΎΡΠΎΠΉ ΡΠ²Π΅ΡΠΎΠ΄ΠΈΠΎΠ΄), ΠΎΠ½ ΠΈ Π±ΡΠ΄Π΅Ρ ΠΏΡΠΎΠΏΡΡΠΊΠ°ΡΡ Π²ΡΠΎΡΠΎΠΉ ΠΏΠΎΠ»ΡΠΏΠ΅ΡΠΈΠΎΠ΄.
ΠΠΎ Π²ΠΎΡ ΠΌΡ ΠΎΡΠΊΠ»ΡΡΠΈΠ»ΠΈ Π½Π°ΡΡ ΡΡ Π΅ΠΌΡ ΠΎΡ ΡΠ΅ΡΠΈ. ΠΠ° ΠΊΠΎΠ½Π΄Π΅Π½ΡΠ°ΡΠΎΡΠ΅ ΠΎΡΡΠ°Π»ΠΎΡΡ ΠΊΠ°ΠΊΠΎΠ΅-ΡΠΎ Π½Π°ΠΏΡΡΠΆΠ΅Π½ΠΈΠ΅ (Π²ΠΏΠ»ΠΎΡΡ Π΄ΠΎ ΠΏΠΎΠ»Π½ΠΎΠ³ΠΎ Π°ΠΌΠΏΠ»ΠΈΡΡΠ΄Π½ΠΎΠ³ΠΎ, Π΅ΡΠ»ΠΈ ΠΏΠΎΠΌΠ½ΠΈΠΌ, ΡΠ°Π²Π½ΠΎΠ³ΠΎ 315 Π). Π§ΡΠΎΠ±Ρ ΠΈΠ·Π±Π΅ΠΆΠ°ΡΡ ΡΠ»ΡΡΠ°ΠΉΠ½ΠΎΠ³ΠΎ ΡΠ΄Π°ΡΠ° ΡΠΎΠΊΠΎΠΌ, ΠΏΡΠ΅Π΄ΡΡΠΌΠΎΡΡΠΈΠΌ ΠΏΠ°ΡΠ°Π»Π»Π΅Π»ΡΠ½ΠΎ ΠΊΠΎΠ½Π΄Π΅Π½ΡΠ°ΡΠΎΡΡ ΡΠ°Π·ΡΡΠ΄Π½ΡΠΉ ΡΠ΅Π·ΠΈΡΡΠΎΡ Π±ΠΎΠ»ΡΡΠΎΠ³ΠΎ Π½ΠΎΠΌΠΈΠ½Π°Π»Π° (ΡΡΠΎΠ±Ρ ΠΏΡΠΈ Π½ΠΎΡΠΌΠ°Π»ΡΠ½ΠΎΠΉ ΡΠ°Π±ΠΎΡΠ΅ ΡΠ΅ΡΠ΅Π· Π½Π΅Π³ΠΎ ΡΡΠΊ Π½Π΅Π·Π½Π°ΡΠΈΡΠ΅Π»ΡΠ½ΡΠΉ ΡΠΎΠΊ, Π½Π΅ Π²ΡΠ·ΡΠ²Π°ΡΡΠΈΠΉ Π΅Π³ΠΎ Π½Π°Π³ΡΠ΅Π²Π°), ΠΊΠΎΡΠΎΡΡΠΉ ΠΏΡΠΈ ΠΎΡΠΊΠ»ΡΡΠ΅Π½ΠΈΠΈ ΠΎΡ ΡΠ΅ΡΠΈ Π·Π° Π΄ΠΎΠ»ΠΈ ΡΠ΅ΠΊΡΠ½Π΄Ρ ΡΠ°Π·ΡΡΠ΄ΠΈΡ ΠΊΠΎΠ½Π΄Π΅Π½ΡΠ°ΡΠΎΡ. Π Π΄Π»Ρ Π·Π°ΡΠΈΡΡ ΠΎΡ ΠΈΠΌΠΏΡΠ»ΡΡΠ½ΠΎΠ³ΠΎ Π·Π°ΡΡΠ΄Π½ΠΎΠ³ΠΎ ΡΠΎΠΊΠ° ΡΠΎΠΆΠ΅ ΠΏΠΎΡΡΠ°Π²ΠΈΠΌ Π½ΠΈΠ·ΠΊΠΎΠΎΠΌΠ½ΡΠΉ ΡΠ΅Π·ΠΈΡΡΠΎΡ. ΠΠ½ ΡΠ°ΠΊΠΆΠ΅ Π±ΡΠ΄Π΅Ρ ΠΈΠ³ΡΠ°ΡΡ ΡΠΎΠ»Ρ ΠΏΡΠ΅Π΄ΠΎΡ ΡΠ°Π½ΠΈΡΠ΅Π»Ρ, ΠΌΠ³Π½ΠΎΠ²Π΅Π½Π½ΠΎ ΡΠ³ΠΎΡΠ°Ρ ΠΏΡΠΈ ΡΠ»ΡΡΠ°ΠΉΠ½ΠΎΠΌ ΠΏΡΠΎΠ±ΠΎΠ΅ ΠΊΠΎΠ½Π΄Π΅Π½ΡΠ°ΡΠΎΡΠ° (Π½ΠΈΡΡΠΎ Π½Π΅ Π²Π΅ΡΠ½ΠΎ, ΠΈ ΡΠ°ΠΊΠΎΠ΅ ΡΠΎΠΆΠ΅ ΡΠ»ΡΡΠ°Π΅ΡΡΡ).
ΠΠΎΠ½Π΄Π΅Π½ΡΠ°ΡΠΎΡ Π΄ΠΎΠ»ΠΆΠ΅Π½ Π±ΡΡΡ Π½Π° Π½Π°ΠΏΡΡΠΆΠ΅Π½ΠΈΠ΅ Π½Π΅ ΠΌΠ΅Π½Π΅Π΅ 400 Π²ΠΎΠ»ΡΡ, ΠΈΠ»ΠΈ ΡΠΏΠ΅ΡΠΈΠ°Π»ΡΠ½ΡΠΉ Π΄Π»Ρ ΡΠ΅ΠΏΠ΅ΠΉ ΠΏΠ΅ΡΠ΅ΠΌΠ΅Π½Π½ΠΎΠ³ΠΎ ΡΠΎΠΊΠ° Π½Π°ΠΏΡΡΠΆΠ΅Π½ΠΈΠ΅ΠΌ Π½Π΅ ΠΌΠ΅Π½Π΅Π΅ 250 Π²ΠΎΠ»ΡΡ.
Π Π΅ΡΠ»ΠΈ ΠΌΡ Ρ
ΠΎΡΠΈΠΌ ΡΠ΄Π΅Π»Π°ΡΡ ΡΠ²Π΅ΡΠΎΠ΄ΠΈΠΎΠ΄Π½ΡΡ Π»Π°ΠΌΠΏΠΎΡΠΊΡ ΠΈΠ· Π½Π΅ΡΠΊΠΎΠ»ΡΠΊΠΈΡ
ΡΠ²Π΅ΡΠΎΠ΄ΠΈΠΎΠ΄ΠΎΠ²? ΠΠΊΠ»ΡΡΠ°Π΅ΠΌ ΠΈΡ
Π²ΡΠ΅ ΠΏΠΎΡΠ»Π΅Π΄ΠΎΠ²Π°ΡΠ΅Π»ΡΠ½ΠΎ, Π²ΡΡΡΠ΅ΡΠ½ΠΎΠ³ΠΎ Π΄ΠΈΠΎΠ΄Π° Π΄ΠΎΡΡΠ°ΡΠΎΡΠ½ΠΎ ΠΎΠ΄Π½ΠΎΠ³ΠΎ Π½Π° Π²ΡΠ΅Ρ
.
ΠΠΈΠΎΠ΄ Π΄ΠΎΠ»ΠΆΠ΅Π½ Π±ΡΡΡ ΡΠ°ΡΡΡΠΈΡΠ°Π½ Π½Π° ΡΠΎΠΊ, Π½Π΅ ΠΌΠ΅Π½ΡΡΠΈΠΉ ΡΠ΅ΠΌ ΡΠΎΠΊ ΡΠ΅ΡΠ΅Π· ΡΠ²Π΅ΡΠΎΠ΄ΠΈΠΎΠ΄Ρ, ΠΎΠ±ΡΠ°ΡΠ½ΠΎΠ΅ Π½Π°ΠΏΡΡΠΆΠ΅Π½ΠΈΠ΅ — Π½Π΅ ΠΌΠ΅Π½Π΅Π΅ ΡΡΠΌΠΌΡ Π½Π°ΠΏΡΡΠΆΠ΅Π½ΠΈΡ Π½Π° ΡΠ²Π΅ΡΠΎΠ΄ΠΈΠΎΠ΄Π°Ρ . Π Π΅ΡΡ Π»ΡΡΡΠ΅ Π²Π·ΡΡΡ ΡΡΡΠ½ΠΎΠ΅ ΡΠΈΡΠ»ΠΎ ΡΠ²Π΅ΡΠΎΠ΄ΠΈΠΎΠ΄ΠΎΠ² ΠΈ Π²ΠΊΠ»ΡΡΠΈΡΡ ΠΈΡ Π²ΡΡΡΠ΅ΡΠ½ΠΎ-ΠΏΠ°ΡΠ°Π»Π»Π΅Π»ΡΠ½ΠΎ.
ΠΠ° ΡΠΈΡΡΠ½ΠΊΠ΅ Π² ΠΊΠ°ΠΆΠ΄ΠΎΠΉ ΡΠ΅ΠΏΠΎΡΠΊΠ΅ Π½Π°ΡΠΈΡΠΎΠ²Π°Π½ΠΎ ΠΏΠΎ ΡΡΠΈ ΡΠ²Π΅ΡΠΎΠ΄ΠΈΠΎΠ΄Π°, Π½Π° ΡΠ°ΠΌΠΎΠΌ Π΄Π΅Π»Π΅ ΠΈΡ
ΠΌΠΎΠΆΠ΅Ρ Π±ΡΡΡ ΠΈ Π±ΠΎΠ»ΡΡΠ΅ Π΄Π΅ΡΡΡΠΊΠ°.
ΠΠ°ΠΊ ΡΠ°ΡΡΠΈΡΠ°ΡΡ ΠΊΠΎΠ½Π΄Π΅Π½ΡΠ°ΡΠΎΡ? ΠΡ Π°ΠΌΠΏΠ»ΠΈΡΡΠ΄Π½ΠΎΠ³ΠΎ Π½Π°ΠΏΡΡΠΆΠ΅Π½ΠΈΡ ΡΠ΅ΡΠΈ 315Π ΠΎΡΠ½ΠΈΠΌΠ°Π΅ΠΌ ΡΡΠΌΠΌΡ ΠΏΠ°Π΄Π΅Π½ΠΈΡ Π½Π°ΠΏΡΡΠΆΠ΅Π½ΠΈΡ Π½Π° ΡΠ²Π΅ΡΠΎΠ΄ΠΈΠΎΠ΄Π°Ρ
(Π½Π°ΠΏΡΠΈΠΌΠ΅Ρ Π΄Π»Ρ ΡΡΡΡ
Π±Π΅Π»ΡΡ
ΡΡΠΎ ΠΏΡΠΈΠΌΠ΅ΡΠ½ΠΎ 12 Π²ΠΎΠ»ΡΡ). ΠΠΎΠ»ΡΡΠΈΠΌ ΠΏΠ°Π΄Π΅Π½ΠΈΠ΅ Π½Π°ΠΏΡΡΠΆΠ΅Π½ΠΈΡ Π½Π° ΠΊΠΎΠ½Π΄Π΅Π½ΡΠ°ΡΠΎΡΠ΅ UΠΏ=303 Π. ΠΠΌΠΊΠΎΡΡΡ Π² ΠΌΠΈΠΊΡΠΎΡΠ°ΡΠ°Π΄Π°Ρ
Π±ΡΠ΄Π΅Ρ ΡΠ°Π²Π½Π° (4,45*I)/UΠΏ, Π³Π΄Π΅ I — Π½Π΅ΠΎΠ±Ρ
ΠΎΠ΄ΠΈΠΌΡΠΉ ΡΠΎΠΊ ΡΠ΅ΡΠ΅Π· ΡΠ²Π΅ΡΠΎΠ΄ΠΈΠΎΠ΄Ρ Π² ΠΌΠΈΠ»Π»ΠΈΠ°ΠΌΠΏΠ΅ΡΠ°Ρ
. Π Π½Π°ΡΠ΅ΠΌ ΡΠ»ΡΡΠ°Π΅ Π΄Π»Ρ 20 ΠΌΠ ΡΠΌΠΊΠΎΡΡΡ Π±ΡΠ΄Π΅Ρ (4,45*20)/303 = 89/303 ~= 0,3 ΠΌΠΊΠ€. ΠΠΎΠΆΠ½ΠΎ ΠΏΠΎΡΡΠ°Π²ΠΈΡΡ Π΄Π²Π° ΠΊΠΎΠ½Π΄Π΅Π½ΡΠ°ΡΠΎΡΠ° 0,15 ΠΌΠΊΡ (150 Π½Π€) ΠΏΠ°ΡΠ°Π»Π»Π΅Π»ΡΠ½ΠΎ.
ΠΠ°ΠΈΠ±ΠΎΠ»Π΅Π΅ ΡΠ°ΡΠΏΡΠΎΡΡΡΠ°Π½ΡΠ½Π½ΡΠ΅ ΠΎΡΠΈΠ±ΠΊΠΈ ΠΏΡΠΈ ΠΏΠΎΠ΄ΠΊΠ»ΡΡΠ΅Π½ΠΈΠΈ ΡΠ²Π΅ΡΠΎΠ΄ΠΈΠΎΠ΄ΠΎΠ²
1. ΠΠΎΠ΄ΠΊΠ»ΡΡΠ΅Π½ΠΈΠ΅ ΡΠ²Π΅ΡΠΎΠ΄ΠΈΠΎΠ΄Π° Π½Π°ΠΏΡΡΠΌΡΡ ΠΊ ΠΈΡΡΠΎΡΠ½ΠΈΠΊΡ ΠΏΠΈΡΠ°Π½ΠΈΡ Π±Π΅Π· ΠΎΠ³ΡΠ°Π½ΠΈΡΠΈΡΠ΅Π»Ρ ΡΠΎΠΊΠ° (ΡΠ΅Π·ΠΈΡΡΠΎΡΠ° ΠΈΠ»ΠΈ ΡΠΏΠ΅ΡΠΈΠ°Π»ΡΠ½ΠΎΠΉ ΠΌΠΈΠΊΡΠΎΡΡ Π΅ΠΌΡ-Π΄ΡΠ°ΠΉΠ²Π΅ΡΠ°). ΠΠ±ΡΡΠΆΠ΄Π°Π»ΠΎΡΡ Π²ΡΡΠ΅. Π‘Π²Π΅ΡΠΎΠ΄ΠΈΠΎΠ΄ Π±ΡΡΡΡΠΎ Π²ΡΡ ΠΎΠ΄ΠΈΡ ΠΈΠ· ΡΡΡΠΎΡ ΠΈΠ·-Π·Π° ΠΏΠ»ΠΎΡ ΠΎ ΠΊΠΎΠ½ΡΡΠΎΠ»ΠΈΡΡΠ΅ΠΌΠΎΠΉ Π²Π΅Π»ΠΈΡΠΈΠ½Ρ ΡΠΎΠΊΠ°.
2. ΠΠΎΠ΄ΠΊΠ»ΡΡΠ΅Π½ΠΈΠ΅ ΠΏΠ°ΡΠ°Π»Π»Π΅Π»ΡΠ½ΠΎ Π²ΠΊΠ»ΡΡΠ΅Π½Π½ΡΡ ΡΠ²Π΅ΡΠΎΠ΄ΠΈΠΎΠ΄ΠΎΠ² ΠΊ ΠΎΠ±ΡΠ΅ΠΌΡ ΡΠ΅Π·ΠΈΡΡΠΎΡΡ. ΠΠΎ-ΠΏΠ΅ΡΠ²ΡΡ , ΠΈΠ·-Π·Π° Π²ΠΎΠ·ΠΌΠΎΠΆΠ½ΠΎΠ³ΠΎ ΡΠ°Π·Π±ΡΠΎΡΠ° ΠΏΠ°ΡΠ°ΠΌΠ΅ΡΡΠΎΠ², ΡΠ²Π΅ΡΠΎΠ΄ΠΈΠΎΠ΄Ρ Π±ΡΠ΄ΡΡ Π³ΠΎΡΠ΅ΡΡ Ρ ΡΠ°Π·Π½ΠΎΠΉ ΡΡΠΊΠΎΡΡΡΡ. ΠΠΎ-Π²ΡΠΎΡΡΡ , ΡΡΠΎ Π±ΠΎΠ»Π΅Π΅ ΡΡΡΠ΅ΡΡΠ²Π΅Π½Π½ΠΎ, ΠΏΡΠΈ Π²ΡΡ ΠΎΠ΄Π΅ ΠΈΠ· ΡΡΡΠΎΡ ΠΎΠ΄Π½ΠΎΠ³ΠΎ ΠΈΠ· ΡΠ²Π΅ΡΠΎΠ΄ΠΈΠΎΠ΄ΠΎΠ², ΡΠΎΠΊ Π²ΡΠΎΡΠΎΠ³ΠΎ Π²ΠΎΠ·ΡΠ°ΡΡΡΡ Π²Π΄Π²ΠΎΠ΅, ΠΈ ΠΎΠ½ ΠΌΠΎΠΆΠ΅Ρ ΡΠΎΠΆΠ΅ ΡΠ³ΠΎΡΠ΅ΡΡ. Π ΡΠ»ΡΡΠ°Π΅ ΠΈΡΠΏΠΎΠ»ΡΠ·ΠΎΠ²Π°Π½ΠΈΡ ΠΎΠ΄Π½ΠΎΠ³ΠΎ ΡΠ΅Π·ΠΈΡΡΠΎΡΠ° ΡΠ΅Π»Π΅ΡΠΎΠΎΠ±ΡΠ°Π·Π½Π΅Π΅ ΠΏΠΎΠ΄ΠΊΠ»ΡΡΠ°ΡΡ ΡΠ²Π΅ΡΠΎΠ΄ΠΈΠΎΠ΄Ρ ΠΏΠΎΡΠ»Π΅Π΄ΠΎΠ²Π°ΡΠ΅Π»ΡΠ½ΠΎ. Π’ΠΎΠ³Π΄Π° ΠΏΡΠΈ ΡΠ°ΡΡΡΡΠ΅ ΡΠ΅Π·ΠΈΡΡΠΎΡΠ° ΡΠΎΠΊ ΠΎΡΡΠ°Π²Π»ΡΠ΅ΠΌ ΠΏΡΠ΅ΠΆΠ½ΠΈΠΌ (Π½Π°ΠΏΡ. 10 ΠΌΠ), Π° ΠΏΡΡΠΌΠΎΠ΅ ΠΏΠ°Π΄Π΅Π½ΠΈΠ΅ Π½Π°ΠΏΡΡΠΆΠ΅Π½ΠΈΡ ΡΠ²Π΅ΡΠΎΠ΄ΠΈΠΎΠ΄ΠΎΠ² ΡΠΊΠ»Π°Π΄ΡΠ²Π°Π΅ΠΌ (Π½Π°ΠΏΡ. 1,8 Π + 2,1 Π = 3,9 Π).
3. ΠΠΊΠ»ΡΡΠ΅Π½ΠΈΠ΅ ΠΏΠΎΡΠ»Π΅Π΄ΠΎΠ²Π°ΡΠ΅Π»ΡΠ½ΠΎ ΡΠ²Π΅ΡΠΎΠ΄ΠΈΠΎΠ΄ΠΎΠ², ΡΠ°ΡΡΡΠΈΡΠ°Π½Π½ΡΡ Π½Π° ΡΠ°Π·Π½ΡΠΉ ΡΠΎΠΊ. Π ΡΡΠΎΠΌ ΡΠ»ΡΡΠ°Π΅ ΠΎΠ΄ΠΈΠ½ ΠΈΠ· ΡΠ²Π΅ΡΠΎΠ΄ΠΈΠΎΠ΄ΠΎΠ² Π±ΡΠ΄Π΅Ρ Π»ΠΈΠ±ΠΎ ΡΠ°Π±ΠΎΡΠ°ΡΡ Π½Π° ΠΈΠ·Π½ΠΎΡ, Π»ΠΈΠ±ΠΎ ΡΡΡΠΊΠ»ΠΎ ΡΠ²Π΅ΡΠΈΡΡΡΡ β Π² Π·Π°Π²ΠΈΡΠΈΠΌΠΎΡΡΠΈ ΠΎΡ Π½Π°ΡΡΡΠΎΠΉΠΊΠΈ ΡΠΎΠΊΠ° ΠΎΠ³ΡΠ°Π½ΠΈΡΠΈΠ²Π°ΡΡΠΈΠΌ ΡΠ΅Π·ΠΈΡΡΠΎΡΠΎΠΌ.
4. Π£ΡΡΠ°Π½ΠΎΠ²ΠΊΠ° ΡΠ΅Π·ΠΈΡΡΠΎΡΠ° Π½Π΅Π΄ΠΎΡΡΠ°ΡΠΎΡΠ½ΠΎΠ³ΠΎ ΡΠΎΠΏΡΠΎΡΠΈΠ²Π»Π΅Π½ΠΈΡ. Π ΡΠ΅Π·ΡΠ»ΡΡΠ°ΡΠ΅ ΡΠ΅ΠΊΡΡΠΈΠΉ ΡΠ΅ΡΠ΅Π· ΡΠ²Π΅ΡΠΎΠ΄ΠΈΠΎΠ΄ ΡΠΎΠΊ ΠΎΠΊΠ°Π·ΡΠ²Π°Π΅ΡΡΡ ΡΠ»ΠΈΡΠΊΠΎΠΌ Π±ΠΎΠ»ΡΡΠΈΠΌ. ΠΠΎΡΠΊΠΎΠ»ΡΠΊΡ ΡΠ°ΡΡΡ ΡΠ½Π΅ΡΠ³ΠΈΠΈ ΠΈΠ·-Π·Π° Π΄Π΅ΡΠ΅ΠΊΡΠΎΠ² ΠΊΡΠΈΡΡΠ°Π»Π»ΠΈΡΠ΅ΡΠΊΠΎΠΉ ΡΠ΅ΡΡΡΠΊΠΈ ΠΏΡΠ΅Π²ΡΠ°ΡΠ°Π΅ΡΡΡ Π² ΡΠ΅ΠΏΠ»ΠΎ, ΡΠΎ ΠΏΡΠΈ Π·Π°Π²ΡΡΠ΅Π½Π½ΡΡ ΡΠΎΠΊΠ°Ρ Π΅Π³ΠΎ ΡΡΠ°Π½ΠΎΠ²ΠΈΡΡΡ ΡΠ»ΠΈΡΠΊΠΎΠΌ ΠΌΠ½ΠΎΠ³ΠΎ. ΠΡΠΈΡΡΠ°Π»Π» ΠΏΠ΅ΡΠ΅Π³ΡΠ΅Π²Π°Π΅ΡΡΡ, Π² ΡΠ΅Π·ΡΠ»ΡΡΠ°ΡΠ΅ ΡΠ΅Π³ΠΎ Π·Π½Π°ΡΠΈΡΠ΅Π»ΡΠ½ΠΎ ΡΠ½ΠΈΠΆΠ°Π΅ΡΡΡ ΡΡΠΎΠΊ Π΅Π³ΠΎ ΡΠ»ΡΠΆΠ±Ρ. ΠΡΠΈ Π΅ΡΡ Π±ΠΎΠ»ΡΡΠ΅ΠΌ Π·Π°Π²ΡΡΠ΅Π½ΠΈΠΈ ΡΠΎΠΊΠ° ΠΈΠ·-Π·Π° ΡΠ°Π·ΠΎΠ³ΡΠ΅Π²Π° ΠΎΠ±Π»Π°ΡΡΠΈ p-n-ΠΏΠ΅ΡΠ΅Ρ ΠΎΠ΄Π° ΡΠ½ΠΈΠΆΠ°Π΅ΡΡΡ Π²Π½ΡΡΡΠ΅Π½Π½ΠΈΠΉ ΠΊΠ²Π°Π½ΡΠΎΠ²ΡΠΉ Π²ΡΡ ΠΎΠ΄, ΡΡΠΊΠΎΡΡΡ ΡΠ²Π΅ΡΠΎΠ΄ΠΈΠΎΠ΄Π° ΠΏΠ°Π΄Π°Π΅Ρ (ΡΡΠΎ ΠΎΡΠΎΠ±Π΅Π½Π½ΠΎ Π·Π°ΠΌΠ΅ΡΠ½ΠΎ Ρ ΠΊΡΠ°ΡΠ½ΡΡ ΡΠ²Π΅ΡΠΎΠ΄ΠΈΠΎΠ΄ΠΎΠ²) ΠΈ ΠΊΡΠΈΡΡΠ°Π»Π» Π½Π°ΡΠΈΠ½Π°Π΅Ρ ΠΊΠ°ΡΠ°ΡΡΡΠΎΡΠΈΡΠ΅ΡΠΊΠΈ ΡΠ°Π·ΡΡΡΠ°ΡΡΡΡ.
5. ΠΠΎΠ΄ΠΊΠ»ΡΡΠ΅Π½ΠΈΠ΅ ΡΠ²Π΅ΡΠΎΠ΄ΠΈΠΎΠ΄Π° ΠΊ ΡΠ΅ΡΠΈ ΠΏΠ΅ΡΠ΅ΠΌΠ΅Π½Π½ΠΎΠ³ΠΎ ΡΠΎΠΊΠ° (Π½Π°ΠΏΡ. 220 Π) Π±Π΅Π· ΠΏΡΠΈΠ½ΡΡΠΈΡ ΠΌΠ΅Ρ ΠΏΠΎ ΠΎΠ³ΡΠ°Π½ΠΈΡΠ΅Π½ΠΈΡ ΠΎΠ±ΡΠ°ΡΠ½ΠΎΠ³ΠΎ Π½Π°ΠΏΡΡΠΆΠ΅Π½ΠΈΡ. Π£ Π±ΠΎΠ»ΡΡΠΈΠ½ΡΡΠ²Π° ΡΠ²Π΅ΡΠΎΠ΄ΠΈΠΎΠ΄ΠΎΠ² ΠΏΡΠ΅Π΄Π΅Π»ΡΠ½ΠΎ Π΄ΠΎΠΏΡΡΡΠΈΠΌΠΎΠ΅ ΠΎΠ±ΡΠ°ΡΠ½ΠΎΠ΅ Π½Π°ΠΏΡΡΠΆΠ΅Π½ΠΈΠ΅ ΡΠΎΡΡΠ°Π²Π»ΡΠ΅Ρ ΠΎΠΊΠΎΠ»ΠΎ 2 Π²ΠΎΠ»ΡΡ, ΡΠΎΠ³Π΄Π° ΠΊΠ°ΠΊ Π½Π°ΠΏΡΡΠΆΠ΅Π½ΠΈΠ΅ ΠΎΠ±ΡΠ°ΡΠ½ΠΎΠ³ΠΎ ΠΏΠΎΠ»ΡΠΏΠ΅ΡΠΈΠΎΠ΄Π° ΠΏΡΠΈ Π·Π°ΠΏΠ΅ΡΡΠΎΠΌ ΡΠ²Π΅ΡΠΎΠ΄ΠΈΠΎΠ΄Π΅ ΡΠΎΠ·Π΄Π°ΡΡ Π½Π° Π½ΡΠΌ ΠΏΠ°Π΄Π΅Π½ΠΈΠ΅ Π½Π°ΠΏΡΡΠΆΠ΅Π½ΠΈΡ, ΡΠ°Π²Π½ΠΎΠ΅ Π½Π°ΠΏΡΡΠΆΠ΅Π½ΠΈΡ ΠΏΠΈΡΠ°Π½ΠΈΡ. Π‘ΡΡΠ΅ΡΡΠ²ΡΠ΅Ρ ΠΌΠ½ΠΎΠ³ΠΎ ΡΠ°Π·Π»ΠΈΡΠ½ΡΡ ΡΡ Π΅ΠΌ, ΠΈΡΠΊΠ»ΡΡΠ°ΡΡΠΈΡ ΡΠ°Π·ΡΡΡΠ°ΡΡΠ΅Π΅ Π²ΠΎΠ·Π΄Π΅ΠΉΡΡΠ²ΠΈΠ΅ ΠΎΠ±ΡΠ°ΡΠ½ΠΎΠ³ΠΎ Π½Π°ΠΏΡΡΠΆΠ΅Π½ΠΈΠ΅. ΠΡΠΎΡΡΠ΅ΠΉΡΠ°Ρ ΡΠ°ΡΡΠΌΠΎΡΡΠ΅Π½Π° Π²ΡΡΠ΅.
6. Π£ΡΡΠ°Π½ΠΎΠ²ΠΊΠ° ΡΠ΅Π·ΠΈΡΡΠΎΡΠ° Π½Π΅Π΄ΠΎΡΡΠ°ΡΠΎΡΠ½ΠΎΠΉ ΠΌΠΎΡΠ½ΠΎΡΡΠΈ. Π ΡΠ΅Π·ΡΠ»ΡΡΠ°ΡΠ΅ ΡΠ΅Π·ΠΈΡΡΠΎΡ ΡΠΈΠ»ΡΠ½ΠΎ Π½Π°Π³ΡΠ΅Π²Π°Π΅ΡΡΡ ΠΈ Π½Π°ΡΠΈΠ½Π°Π΅Ρ ΠΏΠ»Π°Π²ΠΈΡΡ ΠΈΠ·ΠΎΠ»ΡΡΠΈΡ ΠΊΠ°ΡΠ°ΡΡΠΈΡ ΡΡ Π΅Π³ΠΎ ΠΏΡΠΎΠ²ΠΎΠ΄ΠΎΠ². ΠΠΎΡΠΎΠΌ Π½Π° Π½ΡΠΌ ΠΎΠ±Π³ΠΎΡΠ°Π΅Ρ ΠΊΡΠ°ΡΠΊΠ°, ΠΈ Π² ΠΊΠΎΠ½ΡΠ΅ ΠΊΠΎΠ½ΡΠΎΠ² ΠΎΠ½ ΡΠ°Π·ΡΡΡΠ°Π΅ΡΡΡ ΠΏΠΎΠ΄ Π²ΠΎΠ·Π΄Π΅ΠΉΡΡΠ²ΠΈΠ΅ΠΌ Π²ΡΡΠΎΠΊΠΎΠΉ ΡΠ΅ΠΌΠΏΠ΅ΡΠ°ΡΡΡΡ. Π Π΅Π·ΠΈΡΡΠΎΡ ΠΌΠΎΠΆΠ΅Ρ Π±Π΅Π·Π±ΠΎΠ»Π΅Π·Π½Π΅Π½Π½ΠΎ ΡΠ°ΡΡΠ΅ΡΡΡ Π½Π΅ Π±ΠΎΠ»Π΅Π΅ ΡΠΎΠΉ ΠΌΠΎΡΠ½ΠΎΡΡΠΈ, Π½Π° ΠΊΠΎΡΠΎΡΡΡ ΠΎΠ½ ΡΠ°ΡΡΡΠΈΡΠ°Π½.
ΠΠΈΠ³Π°ΡΡΠΈΠ΅ ΡΠ²Π΅ΡΠΎΠ΄ΠΈΠΎΠ΄Ρ
ΠΠΈΠ³Π°ΡΡΠΈΠΉ ΡΠ΅Π΅ΡΠΎΠ΄ΠΈΠΎΠ΄ (ΠΠ‘Π) ΠΏΡΠ΅Π΄ΡΡΠ°Π²Π»ΡΠ΅Ρ ΡΠΎΠ±ΠΎΠΉ ΡΠ²Π΅ΡΠΎΠ΄ΠΈΠΎΠ΄ ΡΠΎ Π²ΡΡΡΠΎΠ΅Π½Π½ΡΠΌ ΠΈΠ½ΡΠ΅Π³ΡΠ°Π»ΡΠ½ΡΠΌ Π³Π΅Π½Π΅ΡΠ°ΡΠΎΡΠΎΠΌ ΠΈΠΌΠΏΡΠ»ΡΡΠΎΠ² Ρ ΡΠ°ΡΡΠΎΡΠΎΠΉ Π²ΡΠΏΡΡΠ΅ΠΊ 1,5 -3 ΠΡ.
ΠΠ΅ΡΠΌΠΎΡΡΡ Π½Π° ΠΊΠΎΠΌΠΏΠ°ΠΊΡΠ½ΠΎΡΡΡ Π² ΠΌΠΈΠ³Π°ΡΡΠΈΠΉ ΡΠ²Π΅ΡΠΎΠ΄ΠΈΠΎΠ΄ Π²Ρ
ΠΎΠ΄ΠΈΡ ΠΏΠΎΠ»ΡΠΏΡΠΎΠ²ΠΎΠ΄Π½ΠΈΠΊΠΎΠ²ΡΠΉ ΡΠΈΠΏ Π³Π΅Π½Π΅ΡΠ°ΡΠΎΡΠ° ΠΈ Π½Π΅ΠΊΠΎΡΠΎΡΡΠ΅ Π΄ΠΎΠΏΠΎΠ»Π½ΠΈΡΠ΅Π»ΡΠ½ΡΠ΅ ΡΠ»Π΅ΠΌΠ΅Π½ΡΡ. Π’Π°ΠΊΠΆΠ΅ ΡΡΠΎΠΈΡ ΠΎΡΠΌΠ΅ΡΠΈΡΡ ΡΠΎ, ΡΡΠΎ ΠΌΠΈΠ³Π°ΡΡΠΈΠΉ ΡΠ²Π΅ΡΠΎΠ΄ΠΈΠΎΠ΄ Π΄ΠΎΠ²ΠΎΠ»ΡΠ½ΠΎ ΡΠ½ΠΈΠ²Π΅ΡΡΠ°Π»Π΅Π½ — Π½Π°ΠΏΡΡΠΆΠ΅Π½ΠΈΠ΅ ΠΏΠΈΡΠ°Π½ΠΈΡ ΡΠ°ΠΊΠΎΠ³ΠΎ ΡΠ²Π΅ΡΠΎΠ΄ΠΈΠΎΠ΄Π° ΠΌΠΎΠΆΠ΅Ρ Π»Π΅ΠΆΠ°ΡΡ Π² ΠΏΡΠ΅Π΄Π΅Π»Π°Ρ
ΠΎΡ Π Π΄ΠΎ 14 Π²ΠΎΠ»ΡΡ — Π΄Π»Ρ Π²ΡΡΠΎΠΊΠΎΠ²ΠΎΠ»ΡΡΠ½ΡΡ
, ΠΈ ΠΎΡ 1,8 Π΄ΠΎ 5 Π²ΠΎΠ»ΡΡ Π΄Π»Ρ Π½ΠΈΠ·ΠΊΠΎΠ²ΠΎΠ»ΡΡΠ½ΡΡ
ΡΠΊΠ·Π΅ΠΌΠΏΠ»ΡΡΠΎΠ².
ΠΡΠ»ΠΈΡΠΈΡΠ΅Π»ΡΠ½ΡΠ΅ ΠΊΠ°ΡΠ΅ΡΡΠ²Π° ΠΌΠΈΠ³Π°ΡΡΠΈΡ ΡΠ΅Π΅ΡΠΎΠ΄ΠΈΠΎΠ΄ΠΎΠ΅:
- β’ ΠΠ°Π»ΡΠ΅ ΡΠ°Π·ΠΌΠ΅ΡΡ
Β
- β’ ΠΠΎΠΌΠΏΠ°ΠΊΡΠ½ΠΎΠ΅ ΡΡΡΡΠΎΠΉΡΡΠ²ΠΎ ΡΠ²Π΅ΡΠΎΠ²ΠΎΠΉ ΡΠΈΠ³Π½Π°Π»ΠΈΠ·Π°ΡΠΈΠΈ
Β
- β’ Π¨ΠΈΡΠΎΠΊΠΈΠΉ Π΄ΠΈΠ°ΠΏΠ°Π·ΠΎΠ½ ΠΏΠΈΡΠ°ΡΡΠ΅Π³ΠΎ Π½Π°ΠΏΡΡΠΆΠ΅Π½ΠΈΡ (Π²ΠΏΠ»ΠΎΡΡ Π΄ΠΎ 14 Π²ΠΎΠ»ΡΡ)
Β
- β’ Π Π°Π·Π»ΠΈΡΠ½ΡΠΉ ΡΠ²Π΅Ρ ΠΈΠ·Π»ΡΡΠ΅Π½ΠΈΡ.
Π Π½Π΅ΠΊΠΎΡΠΎΡΡΡ
Π²Π°ΡΠΈΠ°Π½ΡΠ°Ρ
ΠΌΠΈΠ³Π°ΡΡΠΈΡ
ΡΠ²Π΅ΡΠΎΠ΄ΠΈΠΎΠ΄ΠΎΠ² ΠΌΠΎΠ³ΡΡ Π±ΡΡΡ Π²ΡΡΡΠΎΠ΅Π½Ρ Π½Π΅ΡΠΊΠΎΠ»ΡΠΊΠΎ (ΠΎΠ±ΡΡΠ½ΠΎ — 3) ΡΠ°Π·Π½ΠΎΡΠ²Π΅ΡΠ½ΡΡ
ΡΠ²Π΅ΡΠΎΠ΄ΠΈΠΎΠ΄Π° Ρ ΡΠ°Π·Π½ΠΎΠΉ ΠΏΠ΅ΡΠΈΠΎΠ΄ΠΈΡΠ½ΠΎΡΡΡΡ Π²ΡΠΏΡΡΠ΅ΠΊ.
ΠΡΠΈΠΌΠ΅Π½Π΅Π½ΠΈΠ΅ ΠΌΠΈΠ³Π°ΡΡΠΈΡ
ΡΠ²Π΅ΡΠΎΠ΄ΠΈΠΎΠ΄ΠΎΠ² ΠΎΠΏΡΠ°Π²Π΄Π°Π½ΠΎ Π² ΠΊΠΎΠΌΠΏΠ°ΠΊΡΠ½ΡΡ
ΡΡΡΡΠΎΠΉΡΡΠ²Π°Ρ
, Π³Π΄Π΅ ΠΏΡΠ΅Π΄ΡΡΠ²Π»ΡΡΡΡΡ Π²ΡΡΠΎΠΊΠΈΠ΅ ΡΡΠ΅Π±ΠΎΠ²Π°Π½ΠΈΡ ΠΊ Π³Π°Π±Π°ΡΠΈΡΠ°ΠΌ ΡΠ°Π΄ΠΈΠΎΡΠ»Π΅ΠΌΠ΅Π½ΡΠΎΠ² ΠΈ ΡΠ»Π΅ΠΊΡΡΠΎΠΏΠΈΡΠ°Π½ΠΈΡ — ΠΌΠΈΠ³Π°ΡΡΠΈΠ΅ ΡΠ²Π΅ΡΠΎΠ΄ΠΈΠΎΠ΄Ρ ΠΎΡΠ΅Π½Ρ ΡΠΊΠΎΠ½ΠΎΠΌΠΈΡΠ½Ρ, Ρ..ΠΊ ΡΠ»Π΅ΠΊΡΡΠΎΠ½Π½Π°Ρ ΡΡ
Π΅ΠΌΠ° ΠΠ‘Π Π²ΡΠΏΠΎΠ»Π½Π΅Π½Π° Π½Π° ΠΠΠ ΡΡΡΡΠΊΡΡΡΠ°Ρ
. ΠΠΈΠ³Π°ΡΡΠΈΠΉ ΡΠ²Π΅ΡΠΎΠ΄ΠΈΠΎΠ΄ ΠΌΠΎΠΆΠ΅Ρ Ρ Π»ΡΠ³ΠΊΠΎΡΡΡΡ Π·Π°ΠΌΠ΅Π½ΠΈΡΡ ΡΠ΅Π»ΡΠΉ ΡΡΠ½ΠΊΡΠΈΠΎΠ½Π°Π»ΡΠ½ΡΠΉ ΡΠ·Π΅Π».
Π£ΡΠ»ΠΎΠ²Π½ΠΎΠ΅ Π³ΡΠ°ΡΠΈΡΠ΅ΡΠΊΠΎΠ΅ ΠΎΠ±ΠΎΠ·Π½Π°ΡΠ΅Π½ΠΈΠ΅ ΠΌΠΈΠ³Π°ΡΡΠ΅Π³ΠΎ ΡΠ²Π΅ΡΠΎΠ΄ΠΈΠΎΠ΄Π° Π½Π° ΠΏΡΠΈΠ½ΡΠΈΠΏΠΈΠ°Π»ΡΠ½ΡΡ ΡΡ Π΅ΠΌΠ°Ρ Π½ΠΈΡΠ΅ΠΌ Π½Π΅ ΠΎΡΠ»ΠΈΡΠ°Π΅ΡΡΡ ΠΎΡ ΠΎΠ±ΠΎΠ·Π½Π°ΡΠ΅Π½ΠΈΡ ΠΎΠ±ΡΡΠ½ΠΎΠ³ΠΎ ΡΠ²Π΅ΡΠΎΠ΄ΠΈΠΎΠ΄Π° Π·Π° ΠΈΡΠΊΠ»ΡΡΠ΅Π½ΠΈΠ΅ΠΌ ΡΠΎΠ³ΠΎ, ΡΡΠΎ Π»ΠΈΠ½ΠΈΠΈ ΡΡΡΠ΅Π»ΠΎΠΊ- ΠΏΡΠ½ΠΊΡΠΈΡΠ½ΡΠ΅ ΠΈ ΡΠΈΠΌΠ²ΠΎΠ»ΠΈΠ·ΠΈΡΡΡΡ ΠΌΠΈΠ³Π°ΡΡΠΈΠ΅ ΡΠ²ΠΎΠΉΡΡΠ²Π° ΡΠ²Π΅ΡΠΎΠ΄ΠΈΠΎΠ΄Π°.
ΠΡΠ»ΠΈ Π²Π·Π³Π»ΡΠ½ΡΡΡ ΡΠΊΠ²ΠΎΠ·Ρ ΠΏΡΠΎΠ·ΡΠ°ΡΠ½ΡΠΉ ΠΊΠΎΡΠΏΡΡ ΠΌΠΈΠ³Π°ΡΡΠ΅Π³ΠΎ ΡΠ²Π΅ΡΠΎΠ΄ΠΈΠΎΠ΄Π°, ΡΠΎ ΠΌΠΎΠΆΠ½ΠΎ Π·Π°ΠΌΠ΅ΡΠΈΡΡ, ΡΡΠΎ ΠΊΠΎΠ½ΡΡΡΡΠΊΡΠΈΠ²Π½ΠΎ ΠΎΠ½ ΡΠΎΡΡΠΎΠΈΡ ΠΈΠ· Π΄Π²ΡΡ
ΡΠ°ΡΡΠ΅ΠΉ. ΠΠ° ΠΎΡΠ½ΠΎΠ²Π°Π½ΠΈΠΈ ΠΊΠ°ΡΠΎΠ΄Π½ΠΎΠ³ΠΎ (ΠΎΡΡΠΈΡΠ°ΡΠ΅Π»ΡΠ½ΠΎΠ³ΠΎ Π²ΡΠ²ΠΎΠ΄Π°) ΡΠ°Π·ΠΌΠ΅ΡΡΠ½ ΠΊΡΠΈΡΡΠ°Π»Π» ΡΠ²Π΅ΡΠΎΠΈΠ·Π»ΡΡΠ°ΡΡΠ΅Π³ΠΎ Π΄ΠΈΠΎΠ΄Π°.
Π§ΠΈΠΏ Π³Π΅Π½Π΅ΡΠ°ΡΠΎΡΠ° ΡΠ°Π·ΠΌΠ΅ΡΡΠ½ Π½Π° ΠΎΡΠ½ΠΎΠ²Π°Π½ΠΈΠΈ Π°Π½ΠΎΠ΄Π½ΠΎΠ³ΠΎ Π²ΡΠ²ΠΎΠ΄Π°.
ΠΠΎΡΡΠ΅Π΄ΡΡΠ²ΠΎΠΌ ΡΡΡΡ
Π·ΠΎΠ»ΠΎΡΡΡ
ΠΏΡΠΎΠ²ΠΎΠ»ΠΎΡΠ½ΡΡ
ΠΏΠ΅ΡΠ΅ΠΌΡΡΠ΅ΠΊ ΡΠΎΠ΅Π΄ΠΈΠ½ΡΡΡΡΡ Π²ΡΠ΅ ΡΠ°ΡΡΠΈ Π΄Π°Π½Π½ΠΎΠ³ΠΎ ΠΊΠΎΠΌΠ±ΠΈΠ½ΠΈΡΠΎΠ²Π°Π½Π½ΠΎΠ³ΠΎ ΡΡΡΡΠΎΠΉΡΡΠ²Π°.
ΠΡΠ»ΠΈΡΠΈΡΡ ΠΠ‘Π ΠΎΡ ΠΎΠ±ΡΡΠ½ΠΎΠ³ΠΎ ΡΠ²Π΅ΡΠΎΠ΄ΠΈΠΎΠ΄Π° Π»Π΅Π³ΠΊΠΎ ΠΏΠΎ Π²Π½Π΅ΡΠ½Π΅ΠΌΡ Π²ΠΈΠ΄Ρ, ΡΠ°Π·Π³Π»ΡΠ΄ΡΠ²Π°Ρ Π΅Π³ΠΎ ΠΊΠΎΡΠΏΡΡ Π½Π° ΠΏΡΠΎΡΠ²Π΅Ρ. ΠΠ½ΡΡΡΠΈ ΠΠ‘Π Π½Π°Ρ
ΠΎΠ΄ΡΡΡΡ Π΄Π²Π΅ ΠΏΠΎΠ΄Π»ΠΎΠΆΠΊΠΈ ΠΏΡΠΈΠΌΠ΅ΡΠ½ΠΎ ΠΎΠ΄ΠΈΠ½Π°ΠΊΠΎΠ²ΠΎΠ³ΠΎ ΡΠ°Π·ΠΌΠ΅ΡΠ°. ΠΠ° ΠΏΠ΅ΡΠ²ΠΎΠΉ ΠΈΠ· Π½ΠΈΡ
ΡΠ°ΡΠΏΠΎΠ»Π°Π³Π°Π΅ΡΡΡ ΠΊΡΠΈΡΡΠ°Π»Π»ΠΈΡΠ΅ΡΠΊΠΈΠΉ ΠΊΡΠ±ΠΈΠΊ ΡΠ²Π΅ΡΠΎΠΈΠ·Π»ΡΡΠ°ΡΠ΅Π»Ρ ΠΈΠ· ΡΠ΅Π΄ΠΊΠΎΠ·Π΅ΠΌΠ΅Π»ΡΠ½ΠΎΠ³ΠΎ ΡΠΏΠ»Π°Π²Π°.
ΠΠ»Ρ ΡΠ²Π΅Π»ΠΈΡΠ΅Π½ΠΈΡ ΡΠ²Π΅ΡΠΎΠ²ΠΎΠ³ΠΎ ΠΏΠΎΡΠΎΠΊΠ°, ΡΠΎΠΊΡΡΠΈΡΠΎΠ²ΠΊΠΈ ΠΈ ΡΠΎΡΠΌΠΈΡΠΎΠ²Π°Π½ΠΈΡ Π΄ΠΈΠ°Π³ΡΠ°ΠΌΠΌΡ Π½Π°ΠΏΡΠ°Π²Π»Π΅Π½Π½ΠΎΡΡΠΈ ΠΏΡΠΈΠΌΠ΅Π½ΡΠ΅ΡΡΡ ΠΏΠ°ΡΠ°Π±ΠΎΠ»ΠΈΡΠ΅ΡΠΊΠΈΠΉ Π°Π»ΡΠΌΠΈΠ½ΠΈΠ΅Π²ΡΠΉ ΠΎΡΡΠ°ΠΆΠ°ΡΠ΅Π»Ρ (2). Π ΠΠ‘Π ΠΎΠ½ Π½Π΅ΠΌΠ½ΠΎΠ³ΠΎ ΠΌΠ΅Π½ΡΡΠ΅ ΠΏΠΎ Π΄ΠΈΠ°ΠΌΠ΅ΡΡΡ, ΡΠ΅ΠΌ Π² ΠΎΠ±ΡΡΠ½ΠΎΠΌ ΡΠ²Π΅ΡΠΎΠ΄ΠΈΠΎΠ΄Π΅, ΡΠ°ΠΊ ΠΊΠ°ΠΊ Π²ΡΠΎΡΡΡ ΡΠ°ΡΡΡ ΠΊΠΎΡΠΏΡΡΠ° Π·Π°Π½ΠΈΠΌΠ°Π΅Ρ ΠΏΠΎΠ΄Π»ΠΎΠΆΠΊΠ° Ρ ΠΈΠ½ΡΠ΅Π³ΡΠ°Π»ΡΠ½ΠΎΠΉ ΠΌΠΈΠΊΡΠΎΡΡ
Π΅ΠΌΠΎΠΉ (3).
ΠΠ»Π΅ΠΊΡΡΠΈΡΠ΅ΡΠΊΠΈ ΠΎΠ±Π΅ ΠΏΠΎΠ΄Π»ΠΎΠΆΠΊΠΈ ΡΠ²ΡΠ·Π°Π½Ρ Π΄ΡΡΠ³ Ρ Π΄ΡΡΠ³ΠΎΠΌ Π΄Π²ΡΠΌΡ Π·ΠΎΠ»ΠΎΡΡΠΌΠΈ ΠΏΡΠΎΠ²ΠΎΠ»ΠΎΡΠ½ΡΠΌΠΈ ΠΏΠ΅ΡΠ΅ΠΌΡΡΠΊΠ°ΠΌΠΈ (4). ΠΠΎΡΠΏΡΡ ΠΠ‘Π (5) Π²ΡΠΏΠΎΠ»Π½ΡΠ΅ΡΡΡ ΠΈΠ· ΠΌΠ°ΡΠΎΠ²ΠΎΠΉ ΡΠ²Π΅ΡΠΎΡΠ°ΡΡΠ΅ΠΈΠ²Π°ΡΡΠ΅ΠΉ ΠΏΠ»Π°ΡΡΠΌΠ°ΡΡΡ ΠΈΠ»ΠΈ ΠΈΠ· ΠΏΡΠΎΠ·ΡΠ°ΡΠ½ΠΎΠ³ΠΎ ΠΏΠ»Π°ΡΡΠΈΠΊΠ°.
ΠΠ·Π»ΡΡΠ°ΡΠ΅Π»Ρ Π² ΠΠ‘Π ΡΠ°ΡΠΏΠΎΠ»ΠΎΠΆΠ΅Π½ Π½Π΅ Π½Π° ΠΎΡΠΈ ΡΠΈΠΌΠΌΠ΅ΡΡΠΈΠΈ ΠΊΠΎΡΠΏΡΡΠ°, ΠΏΠΎΡΡΠΎΠΌΡ Π΄Π»Ρ ΠΎΠ±Π΅ΡΠΏΠ΅ΡΠ΅Π½ΠΈΡ ΡΠ°Π²Π½ΠΎΠΌΠ΅ΡΠ½ΠΎΠΉ Π·Π°ΡΠ²Π΅ΡΠΊΠΈ ΡΠ°ΡΠ΅ Π²ΡΠ΅Π³ΠΎ ΠΏΡΠΈΠΌΠ΅Π½ΡΡΡ ΠΌΠΎΠ½ΠΎΠ»ΠΈΡΠ½ΡΠΉ ΡΠ²Π΅ΡΠ½ΠΎΠΉ Π΄ΠΈΡΡΡΠ·Π½ΡΠΉ ΡΠ²Π΅ΡΠΎΠ²ΠΎΠ΄. ΠΡΠΎΠ·ΡΠ°ΡΠ½ΡΠΉ ΠΊΠΎΡΠΏΡΡ Π²ΡΡΡΠ΅ΡΠ°Π΅ΡΡΡ ΡΠΎΠ»ΡΠΊΠΎ Ρ ΠΠ‘Π Π±ΠΎΠ»ΡΡΠΈΡ
Π΄ΠΈΠ°ΠΌΠ΅ΡΡΠΎΠ², ΠΎΠ±Π»Π°Π΄Π°ΡΡΠΈΡ
ΡΠ·ΠΊΠΎΠΉ Π΄ΠΈΠ°Π³ΡΠ°ΠΌΠΌΠΎΠΉ Π½Π°ΠΏΡΠ°Π²Π»Π΅Π½Π½ΠΎΡΡΠΈ.
Π§ΠΈΠΏ Π³Π΅Π½Π΅ΡΠ°ΡΠΎΡΠ° ΡΠΎΡΡΠΎΠΈΡ ΠΈΠ· Π²ΡΡΠΎΠΊΠΎΡΠ°ΡΡΠΎΡΠ½ΠΎΠ³ΠΎ Π·Π°Π΄Π°ΡΡΠ΅Π³ΠΎ Π³Π΅Π½Π΅ΡΠ°ΡΠΎΡΠ° — ΠΎΠ½ ΡΠ°Π±ΠΎΡΠ°Π΅Ρ ΠΏΠΎΡΡΠΎΡΠ½Π½ΠΎ -ΡΠ°ΡΡΠΎΡΠ° Π΅Π³ΠΎ ΠΏΠΎ ΡΠ°Π·Π½ΡΠΌ ΠΎΡΠ΅Π½ΠΊΠ°ΠΌ ΠΊΠΎΠ»Π΅Π±Π»Π΅ΡΡΡ ΠΎΠΊΠΎΠ»ΠΎ 100 ΠΊΠΡ. Π‘ΠΎΠ²ΠΌΠ΅ΡΡΠ½ΠΎ Ρ ΠΠ§-Π³Π΅Π½Π΅ΡΠ°ΡΠΎΡΠΎΠΌ ΡΠ°Π±ΠΎΡΠ°Π΅Ρ Π΄Π΅Π»ΠΈΡΠ΅Π»Ρ Π½Π° Π»ΠΎΠ³ΠΈΡΠ΅ΡΠΊΠΈΡ ΡΠ»Π΅ΠΌΠ΅Π½ΡΠ°Ρ , ΠΊΠΎΡΠΎΡΡΠΉ Π΄Π΅Π»ΠΈΡ Π²ΡΡΠΎΠΊΡΡ ΡΠ°ΡΡΠΎΡΡ Π΄ΠΎ Π·Π½Π°ΡΠ΅Π½ΠΈΡ 1,5- 3 ΠΡ. ΠΡΠΈΠΌΠ΅Π½Π΅Π½ΠΈΠ΅ Π²ΡΡΠΎΠΊΠΎΡΠ°ΡΡΠΎΡΠ½ΠΎΠ³ΠΎ Π³Π΅Π½Π΅ΡΠ°ΡΠΎΡΠ° ΡΠΎΠ²ΠΌΠ΅ΡΡΠ½ΠΎ Ρ Π΄Π΅Π»ΠΈΡΠ΅Π»Π΅ΠΌ ΡΠ°ΡΡΠΎΡΡ ΡΠ²ΡΠ·Π°Π½ΠΎ Ρ ΡΠ΅ΠΌ, ΡΡΠΎ Π΄Π»Ρ ΡΠ΅Π°Π»ΠΈΠ·Π°ΡΠΈΠΈ Π½ΠΈΠ·ΠΊΠΎΡΠ°ΡΡΠΎΡΠ½ΠΎΠ³ΠΎ Π³Π΅Π½Π΅ΡΠ°ΡΠΎΡΠ° ΡΡΠ΅Π±ΡΠ΅ΡΡΡ ΠΈΡΠΏΠΎΠ»ΡΠ·ΠΎΠ²Π°Π½ΠΈΠ΅ ΠΊΠΎΠ½Π΄Π΅Π½ΡΠ°ΡΠΎΡΠ° Ρ Π±ΠΎΠ»ΡΡΠΎΠΉ ΡΠΌΠΊΠΎΡΡΡΡ Π΄Π»Ρ Π²ΡΠ΅ΠΌΡΠ·Π°Π΄Π°ΡΡΠ΅ΠΉ ΡΠ΅ΠΏΠΈ.
ΠΠ»Ρ ΠΏΡΠΈΠ²Π΅Π΄Π΅Π½ΠΈΡ Π²ΡΡΠΎΠΊΠΎΠΉ ΡΠ°ΡΡΠΎΡΡ Π΄ΠΎ Π·Π½Π°ΡΠ΅Π½ΠΈΡ 1-3 ΠΡ ΠΈΡΠΏΠΎΠ»ΡΠ·ΡΡΡΡΡ Π΄Π΅Π»ΠΈΡΠ΅Π»ΠΈ Π½Π° Π»ΠΎΠ³ΠΈΡΠ΅ΡΠΊΠΈΡ
ΡΠ»Π΅ΠΌΠ΅Π½ΡΠ°Ρ
, ΠΊΠΎΡΠΎΡΡΠ΅ Π»Π΅Π³ΠΊΠΎ ΡΠ°Π·ΠΌΠ΅ΡΡΠΈΡΡ Π½Π° Π½Π΅Π±ΠΎΠ»ΡΡΠΎΠΉ ΠΏΠ»ΠΎΡΠ°Π΄ΠΈ ΠΏΠΎΠ»ΡΠΏΡΠΎΠ²ΠΎΠ΄Π½ΠΈΠΊΠΎΠ²ΠΎΠ³ΠΎ ΠΊΡΠΈΡΡΠ°Π»Π»Π°.
ΠΡΠΎΠΌΠ΅ Π·Π°Π΄Π°ΡΡΠ΅Π³ΠΎ ΠΠ§-Π³Π΅Π½Π΅ΡΠ°ΡΠΎΡΠ° ΠΈ Π΄Π΅Π»ΠΈΡΠ΅Π»Ρ Π½Π° ΠΏΠΎΠ»ΡΠΏΡΠΎΠ²ΠΎΠ΄Π½ΠΈΠΊΠΎΠ²ΠΎΠΉ ΠΏΠΎΠ΄Π»ΠΎΠΆΠΊΠ΅ Π²ΡΠΏΠΎΠ»Π½Π΅Π½ ΡΠ»Π΅ΠΊΡΡΠΎΠ½Π½ΡΠΉ ΠΊΠ»ΡΡ ΠΈ Π·Π°ΡΠΈΡΠ½ΡΠΉ Π΄ΠΈΠΎΠ΄. Π£ ΠΌΠΈΠ³Π°ΡΡΠΈΡ
ΡΠ²Π΅ΡΠΎΠ΄ΠΈΠΎΠ΄ΠΎΠ², ΡΠ°ΡΡΡΠΈΡΠ°Π½Π½ΡΡ
Π½Π° Π½Π°ΠΏΡΡΠΆΠ΅Π½ΠΈΠ΅ ΠΏΠΈΡΠ°Π½ΠΈΡ 3-12 Π²ΠΎΠ»ΡΡ, ΡΠ°ΠΊΠΆΠ΅ Π²ΡΡΡΠ°ΠΈΠ²Π°Π΅ΡΡΡ ΠΎΠ³ΡΠ°Π½ΠΈΡΠΈΡΠ΅Π»ΡΠ½ΡΠΉ ΡΠ΅Π·ΠΈΡΡΠΎΡ. Π£ Π½ΠΈΠ·ΠΊΠΎΠ²ΠΎΠ»ΡΡΠ½ΡΡ
ΠΠ‘Π ΠΎΠ³ΡΠ°Π½ΠΈΡΠΈΡΠ΅Π»ΡΠ½ΡΠΉ ΡΠ΅Π·ΠΈΡΡΠΎΡ ΠΎΡΡΡΡΡΡΠ²ΡΠ΅Ρ ΠΠ°ΡΠΈΡΠ½ΡΠΉ Π΄ΠΈΠΎΠ΄ Π½Π΅ΠΎΠ±Ρ
ΠΎΠ΄ΠΈΠΌ Π΄Π»Ρ ΠΏΡΠ΅Π΄ΠΎΡΠ²ΡΠ°ΡΠ΅Π½ΠΈΡ Π²ΡΡ
ΠΎΠ΄Π° ΠΈΠ· ΡΡΡΠΎΡ ΠΌΠΈΠΊΡΠΎΡΡ
Π΅ΠΌΡ ΠΏΡΠΈ ΠΏΠ΅ΡΠ΅ΠΏΠΎΠ»ΡΡΠΎΠ²ΠΊΠ΅ ΠΏΠΈΡΠ°Π½ΠΈΡ.
ΠΠ»Ρ Π½Π°Π΄ΡΠΆΠ½ΠΎΠΉ ΠΈ Π΄ΠΎΠ»Π³ΠΎΠ²ΡΠ΅ΠΌΠ΅Π½Π½ΠΎΠΉ ΡΠ°Π±ΠΎΡΡ Π²ΡΡΠΎΠΊΠΎΠ²ΠΎΠ»ΡΡΠ½ΡΡ ΠΠ‘Π, Π½Π°ΠΏΡΡΠΆΠ΅Π½ΠΈΠ΅ ΠΏΠΈΡΠ°Π½ΠΈΡ ΠΆΠ΅Π»Π°ΡΠ΅Π»ΡΠ½ΠΎ ΠΎΠ³ΡΠ°Π½ΠΈΡΠΈΡΡ Π½Π° ΡΡΠΎΠ²Π½Π΅ 9 Π²ΠΎΠ»ΡΡ. ΠΡΠΈ ΡΠ²Π΅Π»ΠΈΡΠ΅Π½ΠΈΠΈ Π½Π°ΠΏΡΡΠΆΠ΅Π½ΠΈΡ Π²ΠΎΠ·ΡΠ°ΡΡΠ°Π΅Ρ ΡΠ°ΡΡΠ΅ΠΈΠ²Π°Π΅ΠΌΠ°Ρ ΠΌΠΎΡΠ½ΠΎΡΡΡ ΠΠ‘Π, Π°, ΡΠ»Π΅Π΄ΠΎΠ²Π°ΡΠ΅Π»ΡΠ½ΠΎ, ΠΈ Π½Π°Π³ΡΠ΅Π² ΠΏΠΎΠ»ΡΠΏΡΠΎΠ²ΠΎΠ΄Π½ΠΈΠΊΠΎΠ²ΠΎΠ³ΠΎ ΠΊΡΠΈΡΡΠ°Π»Π»Π°. Π‘ΠΎ Π²ΡΠ΅ΠΌΠ΅Π½Π΅ΠΌ ΡΡΠ΅Π·ΠΌΠ΅ΡΠ½ΡΠΉ Π½Π°Π³ΡΠ΅Π² ΠΌΠΎΠΆΠ΅Ρ ΠΏΡΠΈΠ²Π΅ΡΡΠΈ ΠΊ Π±ΡΡΡΡΠΎΠΉ Π΄Π΅Π³ΡΠ°Π΄Π°ΡΠΈΠΈ ΠΌΠΈΠ³Π°ΡΡΠ΅Π³ΠΎ ΡΠ²Π΅ΡΠΎΠ΄ΠΈΠΎΠ΄Π°.
ΠΠ΅Π·ΠΎΠΏΠ°ΡΠ½ΠΎ ΠΏΡΠΎΠ²Π΅ΡΠΈΡΡ ΠΈΡΠΏΡΠ°Π²Π½ΠΎΡΡΡ ΠΌΠΈΠ³Π°ΡΡΠ΅Π³ΠΎ ΡΠ²Π΅ΡΠΎΠ΄ΠΈΠΎΠ΄Π° ΠΌΠΎΠΆΠ½ΠΎ Ρ ΠΏΠΎΠΌΠΎΡΡΡ Π±Π°ΡΠ°ΡΠ΅ΠΉΠΊΠΈ Π½Π° 4,5 Π²ΠΎΠ»ΡΡΠ° ΠΈ ΠΏΠΎΡΠ»Π΅Π΄ΠΎΠ²Π°ΡΠ΅Π»ΡΠ½ΠΎ Π²ΠΊΠ»ΡΡΠ΅Π½Π½ΠΎΠ³ΠΎ ΡΠΎΠ²ΠΌΠ΅ΡΡΠ½ΠΎ ΡΠΎ ΡΠ²Π΅ΡΠΎΠ΄ΠΈΠΎΠ΄ΠΎΠΌ ΡΠ΅Π·ΠΈΡΡΠΎΡΠ° ΡΠΎΠΏΡΠΎΡΠΈΠ²Π»Π΅Π½ΠΈΠ΅ΠΌ 51 ΠΠΌ, ΠΌΠΎΡΠ½ΠΎΡΡΡΡ Π½Π΅ ΠΌΠ΅Π½Π΅Π΅ 0,25 ΠΡ.
ΠΡΠΏΡΠ°Π²Π½ΠΎΡΡΡ ΠΠ-Π΄ΠΈΠΎΠ΄Π° ΠΌΠΎΠΆΠ½ΠΎ ΠΏΡΠΎΠ²Π΅ΡΠΈΡΡ ΠΏΡΠΈ ΠΏΠΎΠΌΠΎΡΠΈ ΡΠΎΡΠΎΠΊΠ°ΠΌΠ΅ΡΡ ΡΠΎΡΠΎΠ²ΠΎΠ³ΠΎ ΡΠ΅Π»Π΅ΡΠΎΠ½Π°.
ΠΠΊΠ»ΡΡΠ°Π΅ΠΌ ΡΠΎΡΠΎΠ°ΠΏΠΏΠ°ΡΠ°Ρ Π² ΡΠ΅ΠΆΠΈΠΌ ΡΡΠ΅ΠΌΠΊΠΈ, Π»ΠΎΠ²ΠΈΠΌ Π² ΠΊΠ°Π΄Ρ Π΄ΠΈΠΎΠ΄ Π½Π° ΡΡΡΡΠΎΠΉΡΡΠ²Π΅ (Π½Π°ΠΏΡΠΈΠΌΠ΅Ρ, ΠΏΡΠ»ΡΡ ΠΠ£), Π½Π°ΠΆΠΈΠΌΠ°Π΅ΠΌ Π½Π° ΠΊΠ½ΠΎΠΏΠΊΠΈ ΠΏΡΠ»ΡΡΠ°, ΡΠ°Π±ΠΎΡΠΈΠΉ ΠΠ Π΄ΠΈΠΎΠ΄ Π΄ΠΎΠ»ΠΆΠ΅Π½ Π² ΡΡΠΎΠΌ ΡΠ»ΡΡΠ°Π΅ Π²ΡΠΏΡΡ
ΠΈΠ²Π°ΡΡ.
Π Π·Π°ΠΊΠ»ΡΡΠ΅Π½ΠΈΠΈ ΡΠ»Π΅Π΄ΡΠ΅Ρ ΠΎΠ±ΡΠ°ΡΠΈΡΡ Π²Π½ΠΈΠΌΠ°Π½ΠΈΠ΅ Π½Π° ΡΠ°ΠΊΠΈΠ΅ Π²ΠΎΠΏΡΠΎΡΡ ΠΊΠ°ΠΊ ΠΏΠ°ΠΉΠΊΠ° ΠΈ ΠΌΠΎΠ½ΡΠ°ΠΆ ΡΠ²Π΅ΡΠΎΠ΄ΠΈΠΎΠ΄ΠΎΠ². ΠΡΠΎ ΡΠΎΠΆΠ΅ ΠΎΡΠ΅Π½Ρ Π²Π°ΠΆΠ½ΡΠ΅ Π²ΠΎΠΏΡΠΎΡΡ, ΠΊΠΎΡΠΎΡΡΠ΅ Π²Π»ΠΈΡΡΡ Π½Π° ΠΈΡ
ΠΆΠΈΠ·Π½Π΅ΡΠΏΠΎΡΠΎΠ±Π½ΠΎΡΡΡ.
ΡΠ²Π΅ΡΠΎΠ΄ΠΈΠΎΠ΄Ρ ΠΈ ΠΌΠΈΠΊΡΠΎΡΡ
Π΅ΠΌΡ Π±ΠΎΡΡΡΡ ΡΡΠ°ΡΠΈΠΊΠΈ, Π½Π΅ΠΏΡΠ°Π²ΠΈΠ»ΡΠ½ΠΎΠ³ΠΎ ΠΏΠΎΠ΄ΠΊΠ»ΡΡΠ΅Π½ΠΈΡ ΠΈ ΠΏΠ΅ΡΠ΅Π³ΡΠ΅Π²Π°, ΠΏΠ°ΠΉΠΊΠ° ΡΡΠΈΡ
Π΄Π΅ΡΠ°Π»Π΅ΠΉ Π΄ΠΎΠ»ΠΆΠ½Π° Π±ΡΡΡ ΠΌΠ°ΠΊΡΠΈΠΌΠ°Π»ΡΠ½ΠΎ Π±ΡΡΡΡΠ°Ρ. Π‘Π»Π΅Π΄ΡΠ΅Ρ ΠΈΡΠΏΠΎΠ»ΡΠ·ΠΎΠ²Π°ΡΡ ΠΌΠ°Π»ΠΎΠΌΠΎΡΠ½ΡΠΉ ΠΏΠ°ΡΠ»ΡΠ½ΠΈΠΊ Ρ ΡΠ΅ΠΌΠΏΠ΅ΡΠ°ΡΡΡΠΎΠΉ ΠΆΠ°Π»Π° Π½Π΅ Π±ΠΎΠ»Π΅Π΅ 260 Π³ΡΠ°Π΄ΡΡΠΎΠ² ΠΈ ΠΏΠ°ΠΉΠΊΡ ΠΏΡΠΎΠΈΠ·Π²ΠΎΠ΄ΠΈΡΡ Π½Π΅ Π±ΠΎΠ»Π΅Π΅ 3-5 ΡΠ΅ΠΊΡΠ½Π΄ (ΡΠ΅ΠΊΠΎΠΌΠ΅Π½Π΄Π°ΡΠΈΠΈ ΠΏΡΠΎΠΈΠ·Π²ΠΎΠ΄ΠΈΡΠ΅Π»Ρ). ΠΠ΅ Π»ΠΈΡΠ½ΠΈΠΌ Π±ΡΠ΄Π΅Ρ ΠΈΡΠΏΠΎΠ»ΡΠ·ΠΎΠ²Π°Π½ΠΈΠ΅ ΠΌΠ΅Π΄ΠΈΡΠΈΠ½ΡΠΊΠΎΠ³ΠΎ ΠΏΠΈΠ½ΡΠ΅ΡΠ° ΠΏΡΠΈ ΠΏΠ°ΠΉΠΊΠ΅. Π‘Π²Π΅ΡΠΎΠ΄ΠΈΠΎΠ΄ Π±Π΅ΡΠ΅ΡΡΡ ΠΏΠΈΠ½ΡΠ΅ΡΠΎΠΌ Π²ΡΡΠ΅ ΠΊ ΠΊΠΎΡΠΏΡΡΡ, ΡΡΠΎ ΠΎΠ±Π΅ΡΠΏΠ΅ΡΠΈΠ²Π°Π΅Ρ Π΄ΠΎΠΏΠΎΠ»Π½ΠΈΡΠ΅Π»ΡΠ½ΡΠΉ ΡΠ΅ΠΏΠ»ΠΎΠΎΡΠ²ΠΎΠ΄ ΠΎΡ ΠΊΡΠΈΡΡΠ°Π»Π»Π° ΠΏΡΠΈ ΠΏΠ°ΠΉΠΊΠ΅.
ΠΠΎΠΆΠΊΠΈ ΡΠ²Π΅ΡΠΎΠ΄ΠΈΠΎΠ΄Π° ΡΠ»Π΅Π΄ΡΠ΅Ρ Π³Π½ΡΡΡ Ρ Π½Π΅Π±ΠΎΠ»ΡΡΠΈΠΌ ΡΠ°Π΄ΠΈΡΡΠΎΠΌ (ΡΡΠΎΠ±Ρ ΠΎΠ½ΠΈ Π½Π΅ Π»ΠΎΠΌΠ°Π»ΠΈΡΡ). Π ΡΠ΅Π·ΡΠ»ΡΡΠ°ΡΠ΅ Π·Π°ΠΌΡΡΠ»ΠΎΠ²Π°ΡΡΡ
ΠΈΠ·Π³ΠΈΠ±ΠΎΠ², Π½ΠΎΠ³ΠΈ Ρ ΠΎΡΠ½ΠΎΠ²Π°Π½ΠΈΡ ΠΊΠΎΡΠΏΡΡΠ° Π΄ΠΎΠ»ΠΆΠ½Ρ ΠΎΡΡΠ°ΡΡΡΡ Π² Π·Π°Π²ΠΎΠ΄ΡΠΊΠΎΠΌ ΠΏΠΎΠ»ΠΎΠΆΠ΅Π½ΠΈΠΈ ΠΈ Π΄ΠΎΠ»ΠΆΠ½Ρ Π±ΡΡΡ ΠΏΠ°ΡΠ°Π»Π»Π΅Π»ΡΠ½Ρ ΠΈ Π½Π΅ Π½Π°ΠΏΡΡΠΆΠ΅Π½Ρ (Π° ΡΠΎ ΡΡΡΠ°Π½Π΅Ρ ΠΈ ΠΊΡΠΈΡΡΠ°Π»Π» ΠΎΡΠ²Π°Π»ΠΈΡΡΡ ΠΎΡ Π½ΠΎΠΆΠ΅ΠΊ).
Π§ΡΠΎΠ±Ρ Π²Π°ΡΠ΅ ΡΡΡΡΠΎΠΉΡΡΠ²ΠΎ Π·Π°ΡΠΈΡΠΈΡΡ ΠΎΡ ΡΠ»ΡΡΠ°ΠΉΠ½ΠΎΠ³ΠΎ Π·Π°ΠΌΡΠΊΠ°Π½ΠΈΡ ΠΈΠ»ΠΈ ΠΏΠ΅ΡΠ΅Π³ΡΡΠ·ΠΊΠΈ ΡΠ»Π΅Π΄ΡΠ΅Ρ ΡΡΠ°Π²ΠΈΡΡ ΠΏΡΠ΅Π΄ΠΎΡ ΡΠ°Π½ΠΈΡΠ΅Π»ΠΈ.
ΠΠ°ΠΊ ΠΏΠΎΠ΄ΠΊΠ»ΡΡΠΈΡΡ ΠΌΠ°Π³Π½ΠΈΡΠΎΠ»Ρ Π΄ΠΎΠΌΠ° ΠΊ ΡΠ΅ΡΠΈ 220 Π²ΠΎΠ»ΡΡ ΠΈΠ»ΠΈ Π°ΠΊΠΊΡΠΌΡΠ»ΡΡΠΎΡΠ°
ΠΡΠ»ΠΈ Ρ Π²Π°Ρ Π΅ΡΡΡ Π»Π΅ΠΆΠ°ΡΠ°Ρ Π±Π΅Π· Π΄Π΅Π»Π° ΠΌΠ°Π³Π½ΠΈΡΠΎΠ»Π°, ΡΠΎ ΠΌΠΎΠΆΠ½ΠΎ ΡΠ°ΠΌΠΎΡΡΠΎΡΡΠ΅Π»ΡΠ½ΠΎ ΡΠ΄Π΅Π»Π°ΡΡ ΠΈΠ· Π½Π΅Ρ Ρ ΠΎΡΠΎΡΠΈΠΉ ΠΌΡΠ·ΡΠΊΠ°Π»ΡΠ½ΡΠΉ ΡΠ΅Π½ΡΡ. Π ΠΏΡΠΈ ΠΆΠ΅Π»Π°Π½ΠΈΠΈ ΠΈ Π΄ΠΎΠΌΠ°ΡΠ½ΠΈΠΉ ΠΊΠΈΠ½ΠΎΡΠ΅Π°ΡΡ. ΠΠΎΡΡΠ°ΡΠΎΡΠ½ΠΎ Π½Π°ΠΉΡΠΈ Π½Π° Π½Π΅Ρ Ρ ΠΎΡΠΎΡΡΡ Π°ΠΊΡΡΡΠΈΠΊΡ ΠΈ Π½Π°ΠΉΡΠΈ Π°Π»ΡΡΠ΅ΡΠ½Π°ΡΠΈΠ²Π½ΡΠΉ ΠΈΡΡΠΎΡΠ½ΠΈΠΊ ΠΏΠΈΡΠ°Π½ΠΈΡ 12 Π. ΠΠ΅ΡΠ΅ΡΠΈΡΠ»ΠΈΠΌ Π½Π΅ΠΊΠΎΡΠΎΡΡΠ΅ ΡΠΏΠΎΡΠΎΠ±Ρ,Β ΠΊΠ°ΠΊ ΠΏΠΎΠ΄ΠΊΠ»ΡΡΠΈΡΡ ΠΌΠ°Π³Π½ΠΈΡΠΎΠ»Ρ Π΄ΠΎΠΌΠ° ΠΎΡ ΡΠ΅ΡΠΈ 220 Π²ΠΎΠ»ΡΡ.

ΠΠΎΠΌΠ°ΡΠ½ΠΈΠΉ ΠΊΠΈΠ½ΠΎΡΠ΅Π°ΡΡ ΠΈΠ· ΠΌΠ°Π³Π½ΠΈΡΠΎΠ»Ρ
Π‘ΠΎΠ΄Π΅ΡΠΆΠ°Π½ΠΈΠ΅ ΡΡΠ°ΡΡΠΈ
Π§ΡΠΎ ΠΊΡΠ΄Π° ΠΏΠΎΠ΄ΠΊΠ»ΡΡΠ°ΡΡ Π² Π°Π²ΡΠΎΠΌΠ°Π³Π½ΠΈΡΠΎΠ»Π΅
ΠΡΡ ΠΎΠ΄Π½ΡΠ΅ ΠΊΠΎΠ»ΠΎΠ΄ΠΊΠΈ Π½Π° ΠΌΠ°Π³Π½ΠΈΡΠΎΠ»Π°Ρ ΠΌΠΎΠ³ΡΡ Π±ΡΡΡ ΡΠ°Π·Π½ΡΠΌΠΈ ΠΏΠΎ ΡΠ°Π·ΠΌΠ΅ΡΡ ΠΈ ΠΊΠΎΠΌΠΏΠΎΠ½ΠΎΠ²ΠΊΠ΅ ΠΏΡΠΎΠ²ΠΎΠ΄ΠΎΠ². Π₯ΠΎΡΠΎΡΠ°Ρ Π½ΠΎΠ²ΠΎΡΡΡ Π² ΡΠΎΠΌ, ΡΡΠΎ ΠΏΡΠΎΠΈΠ·Π²ΠΎΠ΄ΠΈΡΠ΅Π»ΠΈ ΡΡΠ°ΡΠ°ΡΡΡΡ ΠΏΡΠΈΠ΄Π΅ΡΠΆΠΈΠ²Π°ΡΡΡΡ ΠΎΠΏΡΠ΅Π΄Π΅Π»ΡΠ½Π½ΡΡ ΠΏΡΠ°Π²ΠΈΠ» Π² Π²ΡΠ±ΠΎΡΠ΅ ΡΠ²Π΅ΡΠΎΠ² Π΄Π»Ρ ΠΊΠ°ΠΆΠ΄ΠΎΠΉ ΠΈΠ· ΡΠΈΡΡΠ΅ΠΌ. Π ΡΡΠΈΠΌ ΠΌΠΎΠΆΠ½ΠΎ Π²ΠΎΡΠΏΠΎΠ»ΡΠ·ΠΎΠ²Π°ΡΡΡΡ.

Π Π°Π·ΡΠ΅ΠΌΡ Π½Π° ΠΌΠ°Π³Π½ΠΈΡΠΎΠ»Π°Ρ
Π§Π°ΡΠ΅ Π²ΡΠ΅Π³ΠΎ ΡΠ²Π΅ΡΠ° ΠΏΡΠΎΠ²ΠΎΠ΄ΠΎΠ² Π½Π° ΠΊΠ°ΠΆΠ΄ΡΡ ΠΈΠ· ΡΠΈΡΡΠ΅ΠΌ ΠΎΡΠ²ΠΎΠ΄ΡΡΡΡ ΡΠ°ΠΊΠΈΠ΅:
- ΠΡΠ»ΡΡΠΉ ΠΈ ΠΊΡΠ°ΡΠ½ΡΠΉ β ΠΏΠΈΡΠ°Π½ΠΈΠ΅ 12 Π²ΠΎΠ»ΡΡ. ΠΡΠ»ΡΡΠΉ β ΠΎΡ Π°ΠΊΠΊΡΠΌΡΠ»ΡΡΠΎΡΠ°, ΠΊΡΠ°ΡΠ½ΡΠΉ β ΠΎΡ Π·Π°ΠΆΠΈΠ³Π°Π½ΠΈΡ, ΡΡΠΎ ΡΠΏΡΠ°Π²Π»Π΅Π½ΠΈΠ΅.
- ΠΠ΅Π»ΡΠΉ, ΡΠΈΠΎΠ»Π΅ΡΠΎΠ²ΡΠΉ, Π·Π΅Π»ΡΠ½ΡΠΉ ΠΈ ΡΠ΅ΡΡΠΉ (ΠΈ ΠΈΡ Π²Π°ΡΠΈΠ°Π½ΡΡ Ρ ΡΡΡΠ½ΡΠΌΠΈ ΠΈΠ»ΠΈ Π±Π΅Π»ΡΠΌΠΈ ΠΏΠΎΠ»ΠΎΡΠΊΠ°ΠΌΠΈ) β Π½Π° Π°ΡΠ΄ΠΈΠΎΡΠΈΡΡΠ΅ΠΌΡ.
- Π§ΡΡΠ½ΡΠΉ β ΠΌΠ°ΡΡΠ°.
- Π‘ΠΈΠ½ΠΈΠΉ β Π°Π½ΡΠ΅Π½Π½ΡΠΉ Π²ΡΡ ΠΎΠ΄.
Π¦Π²Π΅ΡΠ° ΠΏΡΠΎΠ²ΠΎΠ΄ΠΎΠ² ΠΏΠΎΠ΄ΠΊΠ»ΡΡΠ΅Π½ΠΈΡ Π°ΡΠ΄ΠΈΠΎΡΠΈΡΡΠ΅ΠΌΡ ΠΌΠΎΠ³ΡΡ Π½Π΅ΡΠΊΠΎΠ»ΡΠΊΠΎ ΡΠ°Π·Π»ΠΈΡΠ°ΡΡΡΡ. Π Π²ΠΎΡ Π½Π° ΠΏΠΈΡΠ°Π½ΠΈΠ΅ ΠΈ ΠΌΠ°ΡΡΡ Π±ΡΠ΄ΡΡ ΠΈΠΌΠ΅Π½Π½ΠΎ ΡΠ°ΠΊΠΈΠ΅ ΡΠ²Π΅ΡΠ°.

Π‘Ρ Π΅ΠΌΠ° ΡΡΠ°ΡΠ½ΠΎΠ³ΠΎ ΠΏΠΎΠ΄ΠΊΠ»ΡΡΠ΅Π½ΠΈΡ ΠΏΠΎ ΠΊΠΎΡΠΎΡΠΎΠΉ ΠΏΡΠΎΡΡΠΎ ΠΏΠΎΠ½ΡΡΡ ΡΡΠΎ ΠΊΡΠ΄Π° Π½Π°Π΄ΠΎ ΠΏΠΎΠ΄Π°Π²Π°ΡΡ
Π‘ ΠΏΠΈΡΠ°Π½ΠΈΠ΅ΠΌ Π±ΡΠ΄Π΅ΠΌ ΡΠ°Π·Π±ΠΈΡΠ°ΡΡΡΡ Π΄Π°Π»ΡΡΠ΅, Π° Π² ΡΡΠΎΠΌ ΡΠ°Π·ΡΡΠΌΠ΅ ΠΏΠΎΠ³ΠΎΠ²ΠΎΡΠΈΠΌ ΠΎ ΠΏΠΎΠ΄ΠΊΠ»ΡΡΠ΅Π½ΠΈΠΈ Π°ΡΠ΄ΠΈΠΎΡΠΈΡΡΠ΅ΠΌΡ ΠΈ Π°Π½ΡΠ΅Π½Π½Ρ. Π‘ Π°Π½ΡΠ΅Π½Π½ΠΎΠΉ Π²ΡΡ ΠΏΡΠΎΡΡΠΎ β ΡΠΈΠ½ΠΈΠΉ ΠΏΡΠΎΠ²ΠΎΠ΄. ΠΡΠ΅ΠΌΠ΅Π½Π½ΠΎ ΡΡΠ΄Π° ΠΌΠΎΠΆΠ½ΠΎ Β«ΠΏΠΎΠ²Π΅ΡΠΈΡΡΒ» Π΄Π°ΠΆΠ΅ ΠΏΡΠΎΡΡΠΎ ΠΊΡΡΠΎΠΊ ΠΏΡΠΎΠ²ΠΎΠ»ΠΎΠΊΠΈ, Π° ΠΌΠΎΠΆΠ½ΠΎ β ΠΏΠΎΠΊΡΠΏΠ½ΡΡ ΠΈΠ»ΠΈΒ ΡΠ°ΠΌΠΎΠ΄Π΅Π»ΡΠ½ΡΡ Π°Π½ΡΠ΅Π½Π½Ρ.
ΠΡΠ΄ΠΈΠΎΡΠΈΡΡΠ΅ΠΌΠ° ΡΠ΅Π΄ΠΊΠΎ Π±ΡΠ²Π°Π΅Ρ ΡΠ»ΠΎΠΆΠ½ΠΎΠΉ. Π§Π°ΡΠ΅ Π²ΡΠ΅Π³ΠΎ ΡΡΠ°Π²ΡΡ ΠΎΠ΄Π½Ρ-Π΄Π²Π΅ ΠΊΠΎΠ»ΠΎΠ½ΠΊΠΈ. ΠΡ ΠΏΠΎΠ΄ΠΊΠ»ΡΡΠ°Π΅ΠΌ ΠΊ Π»ΡΠ±ΠΎΠΉ ΠΏΠ°ΡΠ΅ ΠΏΡΠΎΠ²ΠΎΠ΄ΠΎΠ² ΠΈΠ· ΠΏΠ΅ΡΠ΅ΡΠ½Ρ. ΠΠ°ΡΠ° β ΡΡΠΎ ΡΠΈΡΠ΅Π½Π΅Π²ΡΠΉ ΠΈ ΡΠΈΡΠ΅Π½Π΅Π²ΠΎ-ΡΠ΅ΡΠ½ΡΠΉ ΠΈΠ»ΠΈ ΡΠΈΡΠ΅Π½Π΅Π²ΡΠΉ Ρ Π±Π΅Π»ΡΠΌ, Π½Π°ΠΏΡΠΈΠΌΠ΅Ρ.
ΠΡΠ½ΠΎΠ²Π½ΠΎΠΉ ΡΠ²Π΅Ρ Π³ΠΎΠ²ΠΎΡΠΈΡ ΠΎ ΡΠΎΠΌ, ΡΡΠΎ ΡΡΠΎΡ Π²ΡΠ²ΠΎΠ΄ ΡΠ²Π»ΡΠ΅ΡΡΡ ΠΏΠΎΠ»ΠΎΠΆΠΈΡΠ΅Π»ΡΠ½ΡΠΌ, Β«+Β». ΠΠ΅Π»Π°Ρ ΠΈΠ»ΠΈ ΡΡΡΠ½Π°Ρ ΠΏΠΎΠ»ΠΎΡΠ° Π³ΠΎΠ²ΠΎΡΠΈΡ ΠΎ ΡΠΎΠΌ, ΡΡΠΎ Π²ΡΠ²ΠΎΠ΄ ΠΎΡΡΠΈΡΠ°ΡΠ΅Π»ΡΠ½ΡΠΉ Β«-Β«. ΠΡΠΎ Π½Π΅ΠΎΠ±Ρ ΠΎΠ΄ΠΈΠΌΠΎ ΡΡΠΈΡΡΠ²Π°ΡΡ ΠΏΡΠΈ ΠΏΠΎΠ΄ΠΊΠ»ΡΡΠ΅Π½ΠΈΠΈ Π΄ΠΈΠ½Π°ΠΌΠΈΠΊΠΎΠ². ΠΠ° Π½ΠΈΡ ΠΎΠ±ΡΠ·Π°ΡΠ΅Π»ΡΠ½ΠΎ Π±ΡΠ΄Π΅Ρ ΡΠΊΠ°Π·Π°Π½ΠΎ ΠΏΠ»ΡΡ ΠΈ ΠΌΠΈΠ½ΡΡ ΠΏΠΎΠ΄ΠΊΠ»ΡΡΠ΅Π½ΠΈΡ.
ΠΠ΄ΠΈΠ½ ΠΈΠ· ΠΏΡΠΎΠ²ΠΎΠ΄ΠΎΠ² ΠΏΠ°ΡΡ ΡΠ°ΠΆΠ°Π΅ΠΌ Π½Π° ΠΎΠ΄ΠΈΠ½ Π²Ρ ΠΎΠ΄ Π΄ΠΈΠ½Π°ΠΌΠΈΠΊΠ°, Π²ΡΠΎΡΠΎΠΉ β Π½Π° Π΄ΡΡΠ³ΠΎΠΉ. ΠΠΎΡΠ»Π΅ ΠΏΠΎΠ΄Π°ΡΠΈ ΠΏΠΈΡΠ°Π½ΠΈΡ Π² ΠΊΠΎΠ»ΠΎΠ½ΠΊΠ°Ρ ΠΏΠΎΡΠ²ΠΈΡΡΡ Π·Π²ΡΠΊ.
ΠΠ°ΠΊ Π»ΡΡΡΠ΅ ΡΠΎΠ΅Π΄ΠΈΠ½ΡΡΡ ΠΏΡΠΎΠ²ΠΎΠ΄Π°
Π Π·Π°Π²ΠΈΡΠΈΠΌΠΎΡΡΠΈ ΠΎΡ ΡΠΎΠ³ΠΎ, Π² ΠΊΠ°ΠΊΠΎΠΌ ΡΠΎΡΡΠΎΡΠ½ΠΈΠΈ Π²Π°ΠΌ Π΄ΠΎΡΡΠ°Π»Π°ΡΡ Π°Π²ΡΠΎΠΌΠ°Π³Π½ΠΈΡΠΎΠ»Π°, ΠΎΠ½Π° ΠΌΠΎΠΆΠ΅Ρ ΠΈΠΌΠ΅ΡΡ Π²ΡΡ ΠΎΠ΄Π½ΡΡ ΠΊΠΎΠ»ΠΎΠ΄ΠΊΡ, Π° ΠΌΠΎΠΆΠ΅Ρ β ΠΏΡΡΠΎΠΊ ΠΏΡΠΎΠ²ΠΎΠ΄ΠΎΠ². ΠΠ±Π° Π²Π°ΡΠΈΠ°Π½ΡΠ° ΠΏΡΠΈΠ³ΠΎΠ΄Π½Ρ ΠΊ ΡΠ°Π±ΠΎΡΠ΅. ΠΡΠΎΡΠΎΠΉ Π²Π°ΡΠΈΠ°Π½Ρ ΠΏΡΠ΅Π΄ΠΏΠΎΡΡΠΈΡΠ΅Π»ΡΠ½Π΅Π΅, ΡΠ°ΠΊ ΠΊΠ°ΠΊ ΠΏΡΠΎΡΠ΅ ΡΠ΄Π΅Π»Π°ΡΡ ΠΊΠ°ΡΠ΅ΡΡΠ²Π΅Π½Π½ΠΎΠ΅ ΡΠΎΠ΅Π΄ΠΈΠ½Π΅Π½ΠΈΠ΅. ΠΡΠ»ΠΈ Π² ΠΌΠ°ΡΠΈΠ½Π΅ ΡΠ΅ΠΉ Π΄Π΅Π²Π°ΠΉΡ ΠΈΡΠΏΠΎΠ»ΡΠ·ΠΎΠ²Π°ΡΡ Π±ΠΎΠ»ΡΡΠ΅ Π½Π΅ ΠΏΠ»Π°Π½ΠΈΡΡΠ΅ΡΠ΅, ΠΊΠΎΠ»ΠΎΠ΄ΠΊΡ ISO ΠΏΡΠΎΡΠ΅ ΠΎΠ±ΡΠ΅Π·Π°ΡΡ. ΠΡ, ΠΈΠ»ΠΈ ΡΠ΅ ΠΏΡΠΎΠ²ΠΎΠ΄Π°, ΠΊΠΎΡΠΎΡΡΠ΅ ΠΏΠΎΠ½Π°Π΄ΠΎΠ±ΡΡΡΡ ΠΎΡΡΠ΅Π·Π°ΡΡ ΠΎΡ ΠΊΠΎΠ»ΠΎΠ΄ΠΊΠΈ.

Π‘ΠΎΠ΅Π΄ΠΈΠ½Π΅Π½ΠΈΠ΅ ΠΏΡΠΎΠ²ΠΎΠ΄ΠΎΠ² ΠΏΡΠΈ ΠΏΠΎΠ΄ΠΊΠ»ΡΡΠ΅Π½ΠΈΠΈ Π°Π²ΡΠΎΠΌΠ°Π³Π½ΠΈΡΠΎΠ»Ρ
ΠΡΠ»ΠΈ ΡΠ΅ΡΠΈΠ»ΠΈ ΠΊΠΎΠ»ΠΎΠ΄ΠΊΡ ΡΠΎΡ ΡΠ°Π½ΠΈΡΡ, ΠΏΡΠΈ ΡΠΎΠ΅Π΄ΠΈΠ½Π΅Π½ΠΈΠΈ ΠΏΡΠΎΠ²ΠΎΠ΄Π½ΠΈΠΊΠΈ Π·Π°ΡΠΈΡΠ°Π΅ΠΌ ΠΈ Π²ΡΡΠ°Π²Π»ΡΠ΅ΠΌ Π² Π³Π½ΡΠ·Π΄Π° Π½Π°ΠΏΡΠΎΡΠΈΠ² ΠΏΡΠΎΠ²ΠΎΠ΄ΠΎΠ² Π½ΡΠΆΠ½ΠΎΠ³ΠΎ ΡΠ²Π΅ΡΠ°. ΠΡΠ»ΠΈ Π²ΡΠ±ΡΠ°Π»ΠΈ Π²Π°ΡΠΈΠ°Π½Ρ Β«ΠΏΡΠΎΠ²ΠΎΠ΄Π° Π±Π΅Π· ΠΊΠΎΠ»ΠΎΠ΄ΠΊΠΈΒ», ΠΊΠΎΠ½ΡΡ Π½ΡΠΆΠ½ΡΡ ΠΏΡΠΎΠ²ΠΎΠ΄Π½ΠΈΠΊΠΎΠ² Π½Π°Π΄ΠΎ Π·Π°ΡΠΈΡΡΠΈΡΡ ΠΎΡ ΠΈΠ·ΠΎΠ»ΡΡΠΈΠΈ (Π½Π° 0,8-1,0 ΡΠΌ). ΠΠ°ΡΠ΅ΠΌ, Π² ΠΏΡΠΎΡΠ΅ΡΡΠ΅ ΡΠ°Π±ΠΎΡΡ, ΡΠΎΠ΅Π΄ΠΈΠ½ΡΠ΅ΠΌΡΠ΅ ΠΏΡΠΎΠ²ΠΎΠ΄Π° ΠΏΠ»ΠΎΡΠ½ΠΎ ΡΠΊΡΡΡΠΈΠ²Π°ΡΡ. ΠΡΠ»ΠΈ ΠΈΠΌΠ΅Π΅ΡΠ΅ ΠΏΠ°ΡΠ»ΡΠ½ΠΈΠΊ, Π»ΡΡΡΠ΅ ΠΏΠΎΡΠ»Π΅ ΠΈΡΠΏΡΡΠ°Π½ΠΈΠΉ βΒ ΠΊΠΎΠ³Π΄Π° Π±ΡΠ΄Π΅ΡΠ΅ ΡΠ²Π΅ΡΠ΅Π½Ρ,Β ΡΡΠΎ Π²ΡΡ ΡΠ°Π±ΠΎΡΠ°Π΅Ρ, Π²ΡΠ΅ ΡΠΊΡΡΡΠΊΠΈ ΠΏΡΠΎΠΏΠ°ΡΡΡ.
ΠΠΎΠ³Π΄Π° ΡΠ±Π΅Π΄ΠΈΠ»ΠΈΡΡ, ΡΡΠΎ ΠΌΠ°Π³Π½ΠΈΡΠΎΠ»Π° ΡΠ°Π±ΠΎΡΠ°Π΅Ρ ΡΠΎΠ΅Π΄ΠΈΠ½Π΅Π½ΠΈΡ ΠΈΠ·ΠΎΠ»ΠΈΡΡΡΡ. ΠΠΎΠΆΠ½ΠΎ ΠΈΡΠΏΠΎΠ»ΡΠ·ΠΎΠ²Π°ΡΡ ΠΈΠ·ΠΎΠ»Π΅Π½ΡΡ, Π½ΠΎ Π½Π°Π΄ΡΠΆΠ½Π΅Π΅ ΠΈΡΠΏΠΎΠ»ΡΠ·ΠΎΠ²Π°ΡΡ ΡΠ΅ΡΠΌΠΎΡΡΠ°Π΄ΠΎΡΠ½ΡΠ΅ ΡΡΡΠ±ΠΊΠΈ.
ΠΠΈΡΠ°Π½ΠΈΠ΅ ΠΌΠ°Π³Π½ΠΈΡΠΎΠ»Ρ: ΡΠΊΠΎΠ»ΡΠΊΠΎ Π²ΠΎΠ»ΡΡ ΠΈ Π²Π°ΡΡ ΠΈ Π³Π΄Π΅ ΠΈΡ Π²Π·ΡΡΡ
ΠΡΠΈ ΡΡΠ°ΡΠ½ΠΎΠΌ ΠΏΠΎΠ΄ΠΊΠ»ΡΡΠ΅Π½ΠΈΠΈ Π² Π°Π²ΡΠΎΠΌΠΎΠ±ΠΈΠ»Π΅ ΠΌΠ°Π³Π½ΠΈΡΠΎΠ»Π° ΡΠ°Π±ΠΎΡΠ°Π΅Ρ ΠΎΡ 12 Π²ΠΎΠ»ΡΡ ΠΏΠΎΡΡΠΎΡΠ½Π½ΠΎΠ³ΠΎ ΡΠΎΠΊΠ°. ΠΠΌΠ΅Π½Π½ΠΎ ΡΠ°ΠΊΠΎΠ΅ Π½Π°ΠΏΡΡΠΆΠ΅Π½ΠΈΠ΅ Π½ΡΠΆΠ½ΠΎ,Β Π΅ΡΠ»ΠΈ Π²Ρ Ρ ΠΎΡΠΈΡΠ΅ Π΅Ρ ΠΈΡΠΏΠΎΠ»ΡΠ·ΠΎΠ²Π°ΡΡ Π΄ΠΎΠΌΠ°. ΠΠΎΡΡΠ΅Π±Π»ΡΠ΅ΠΌΠ°Ρ ΠΌΠΎΡΠ½ΠΎΡΡΡ Π·Π°Π²ΠΈΡΠΈΡ ΠΎΡ ΠΌΠΎΠ΄Π΅Π»ΠΈ ΠΈ Π°ΡΠ΄ΠΈΠΎΡΠΈΡΡΠ΅ΠΌΡ, Π½ΠΎ Π² Π±ΠΎΠ»ΡΡΠΈΠ½ΡΡΠ²Π΅ ΡΠ»ΡΡΠ°Π΅Π² ΡΡΠΎ Π΄ΠΎ 150 ΠΡ.
ΠΠ΄Π΅ΡΡ ΠΏΡΠΈΠΌΠ΅Π½ΡΠ΅ΠΌ ΠΏΡΠΎΡΡΡΡ ΡΠΈΠ·ΠΈΠΊΡ. Π€ΠΎΡΠΌΡΠ»Π° ΡΠ°ΡΡΡΡΠ° ΠΌΠΎΡΠ½ΠΎΡΡΠΈ P=UI. ΠΡΡΡΠ΄Π° 12Π*10Π=120 ΠΡ. 10 Π°ΠΌΠΏΠ΅Ρ ΡΡΠΎ Π²Π΅Π»ΠΈΡΠΈΠ½Π° ΠΏΡΠ΅Π΄ΠΎΡ ΡΠ°Π½ΠΈΡΠ΅Π»Ρ ΠΌΠ°Π³Π½ΠΈΡΠΎΠ»Ρ. Π’ΠΎ Π΅ΡΡΡ ΡΡΠΎ ΠΌΠ°ΠΊΡΠΈΠΌΠ°Π»ΡΠ½ΡΠΉ ΡΠΎΠΊ ΠΏΠΎΡΡΠ΅Π±Π»Π΅Π½ΠΈΡ ΠΌΠ°Π³Π½ΠΈΡΠΎΠ»Ρ. Π ΡΠ΅Π°Π»ΡΠ½ΠΎΡΡΠΈ ΠΎΠ½ Π½Π΅ΡΠΊΠΎΠ»ΡΠΊΠΎ ΠΌΠ΅Π½ΡΡΠ΅.
ΠΡΠ»ΠΈ Π½Π° ΠΌΠ°Π³Π½ΠΈΡΠΎΠ»Π΅ ΡΠΊΠ°Π·Π°Π½ΠΎ 4*50 ΠΡ (200 ΠΡ), ΡΡΠΎ Π½Π΅ ΡΠΎΠ²ΡΠ΅ΠΌ Π²Π΅ΡΠ½ΠΎ. ΠΠ· ΡΠΎΡΠΌΡΠ»Ρ ΠΏΠΎΠ»ΡΡΠΈΡΡΡ, ΡΡΠΎ ΠΏΠΎΡΡΠ΅Π±Π»ΡΠ΅ΠΌΡΠΉ ΡΠΎΠΊ 200 Π²Ρ/12Πβ16,7 Π. ΠΡΠΈΠΌΠ΅Π½ΡΠ΅ΠΌΡΠ΅ ΡΡΠΈΠ»ΠΈΡΠ΅Π»ΠΈ Π΄Π΅ΠΉΡΡΠ²ΠΈΡΠ΅Π»ΡΠ½ΠΎ ΠΌΠΎΠ³ΡΡ Π΄Π°ΡΡ ΡΠ°ΠΊΡΡ Π²ΡΡ ΠΎΠ΄Π½ΡΡ ΠΌΠΎΡΠ½ΠΎΡΡΡ, Π½ΠΎ ΠΏΡΠΈ Π½Π°ΠΏΡΡΠΆΠ΅Π½ΠΈΠΈ 18 Π²ΠΎΠ»ΡΡ ΠΈΠ»ΠΈ Π½Π°Π³ΡΡΠ·ΠΊΠ΅ Π² 2 ΠΠΌ.

ΠΠΎΠ΄ΠΊΠ»ΡΡΠ΅Π½ΠΈΠ΅ ΠΌΠ°Π³Π½ΠΈΡΠΎΠ»Ρ ΠΎΡ Π±Π»ΠΎΠΊΠ° ΠΏΠΈΡΠ°Π½ΠΈΡ ΠΊΠΎΠΌΠΏΡΡΡΠ΅ΡΠ°
ΠΠΎΠ΄ΠΎΠ±Π½ΡΠ΅ ΠΏΠ°ΡΠ°ΠΌΠ΅ΡΡΡ ΠΌΠΎΠΆΠ½ΠΎ ΠΏΠΎΠ»ΡΡΠΈΡΡ ΠΎΡ ΡΠ»Π΅Π΄ΡΡΡΠΈΡ ΡΡΡΡΠΎΠΉΡΡΠ²:
- ΠΡΠ΅ΠΎΠ±ΡΠ°Π·ΠΎΠ²Π°ΡΠ΅Π»Ρ Π½Π°ΠΏΡΡΠΆΠ΅Π½ΠΈΡ 220/12 Π.
- ΠΠ»ΠΎΠΊ ΠΏΠΈΡΠ°Π½ΠΈΡ Π΄Π»Ρ ΠΊΠΎΠΌΠΏΡΡΡΠ΅ΡΠ°.
- ΠΠ°ΡΡΠ΄ΠΊΠΈ Π΄Π»Ρ ΡΠ°Π·Π»ΠΈΡΠ½ΡΡ ΡΡΡΡΠΎΠΉΡΡΠ² β Π½ΠΎΡΡΠ±ΡΠΊΠΎΠ², ΡΠ΅Π»Π΅ΡΠΎΠ½ΠΎΠ², ΡΠ²Π΅ΡΠΎΠ΄ΠΈΠΎΠ΄Π½ΡΡ Π»Π°ΠΌΠΏ, ΠΌΠ΅Π»ΠΊΠΎΠΉ Π±ΡΡΠΎΠ²ΠΎΠΉ ΡΠ΅Ρ Π½ΠΈΠΊΠΈ.
- ΠΠΊΠΊΡΠΌΡΠ»ΡΡΠΎΡΠ½ΡΠ΅ Π±Π°ΡΠ°ΡΠ΅ΠΈ Π½Π° 12 Π.
ΠΠΎΠ³Π΄Π° ΠΏΠΎΠ΄Π±ΠΈΡΠ°Π΅ΡΠ΅ ΠΈΡΡΠΎΡΠ½ΠΈΠΊ ΠΏΠΈΡΠ°Π½ΠΈΡ Π΄Π»Ρ Π°Π²ΡΠΎΠΌΠ°Π³Π½ΠΈΡΠΎΠ»Ρ, ΡΠΌΠΎΡΡΠΈΡΠ΅ ΠΈ Π½Π° ΠΌΠΎΡΠ½ΠΎΡΡΡ. Π‘Π»ΠΈΡΠΊΠΎΠΌ ΡΠ»Π°Π±ΡΠΉ Β«Π½Π΅ ΠΏΠΎΡΡΠ½Π΅ΡΒ» ΠΈΠ»ΠΈ ΠΏΡΠΎΡΠ°Π±ΠΎΡΠ°Π΅Ρ Π½Π΅Π΄ΠΎΠ»Π³ΠΎ. Π’Π°ΠΊ ΡΡΠΎ, Ρ ΠΎΡΡ Π±Ρ ΠΏΡΠΈ ΠΏΠ΅ΡΠ²ΠΎΠΌ ΠΏΠΎΠ΄ΠΊΠ»ΡΡΠ΅Π½ΠΈΠΈ, ΠΏΠΈΡΠ°Π½ΠΈΠ΅ ΠΏΠΎΠ΄Π°Π²Π°ΠΉΡΠ΅ ΡΠ΅ΡΠ΅Π· ΠΏΡΠ΅Π΄ΠΎΡ ΡΠ°Π½ΠΈΡΠ΅Π»Ρ.

Π‘Ρ Π΅ΠΌΠ° ΠΏΠΎΠ΄ΠΊΠ»ΡΡΠ΅Π½ΠΈΡ Π°Π²ΡΠΎΠΌΠ°Π³Π½ΠΈΡΠΎΠ»Ρ ΠΊ Π·Π°ΠΌΠΊΡ Π·Π°ΠΆΠΈΠ³Π°Π½ΠΈΡ Π°Π²ΡΠΎΠΌΠΎΠ±ΠΈΠ»Ρ
Π‘Π°ΠΌΠΎ ΠΏΠΎΠ΄ΠΊΠ»ΡΡΠ΅Π½ΠΈΠ΅ ΠΏΠΈΡΠ°Π½ΠΈΡ ΠΊ Π°Π²ΡΠΎΠΌΠ°Π³Π½ΠΈΡΠΎΠ»Π΅ Π½Π΅ΡΠ»ΠΎΠΆΠ½ΠΎΠ΅. ΠΡΠΈ ΡΡΠ°ΡΠ½ΠΎΠΌ ΠΏΠΎΠ΄ΠΊΠ»ΡΡΠ΅Π½ΠΈΠΈ Π² ΠΌΠ°ΡΠΈΠ½Π΅ Π½Π° ΠΆΡΠ»ΡΡΠΉ ΠΏΠΎΠ΄Π°ΡΡ ΠΏΠΈΡΠ°Π½ΠΈΠ΅ ΠΎΡ Π°ΠΊΠΊΡΠΌΡΠ»ΡΡΠΎΡΠ°, Π½Π° ΠΊΡΠ°ΡΠ½ΡΠΉ ΠΏΡΠΈΡ ΠΎΠ΄ΠΈΡ ΠΏΠ»ΡΡ ΠΎΡ Π·Π°ΠΌΠΊΠ° Π·Π°ΠΆΠΈΠ³Π°Π½ΠΈΡ. ΠΡΠΎΡΡΠΎ ΡΠΊΡΡΡΠΈΡΠ΅ ΠΈΡ ΠΌΠ΅ΠΆΠ΄Ρ ΡΠΎΠ±ΠΎΠΉ ΠΈ ΠΊ ΡΡΠΎΠΉ ΡΠΊΡΡΡΠΊΠ΅ ΠΏΠΎΠ΄ΠΊΠ»ΡΡΠ°ΠΉΡΠ΅ ΠΈΡΡΠΎΡΠ½ΠΈΠΊ ΠΏΠΈΡΠ°Π½ΠΈΡ ΠΊΠ°ΠΊΠΈΠΌ Π±Ρ ΠΎΠ½ Π½ΠΈ Π±ΡΠ».
ΠΠΎΠ΄ΠΊΠ»ΡΡΠ°Π΅ΠΌ ΡΠ΅ΡΠ΅Π· ΠΊΠΎΠΌΠΏΡΡΡΠ΅ΡΠ½ΡΠΉ Π±Π»ΠΎΠΊ ΠΏΠΈΡΠ°Π½ΠΈΡ
ΠΡΠ±ΠΎΠΉ Π±Π»ΠΎΠΊ ΠΏΠΈΡΠ°Π½ΠΈΡ ΠΊΠΎΠΌΠΏΡΡΡΠ΅ΡΠ° Π²ΡΠ΄Π°ΡΡ +12 Π ΠΈ Π½Π΅ ΠΌΠ΅Π½Π΅Π΅ 10 Π°ΠΌΠΏΠ΅Ρ Π² ΡΡΠΎΠΉ ΡΠ΅ΠΏΠΈ. ΠΠΌΠ΅Π½Π½ΠΎ ΡΡΠΎ Π½Π°ΠΏΡΡΠΆΠ΅Π½ΠΈΠ΅ Π½Π°Π΄ΠΎ ΠΏΠΎΠ΄Π°ΜΡΡ Π΄Π»Ρ Π°Π²ΡΠΎΠΌΠ°Π³Π½ΠΈΡΠΎΠ»Ρ. ΠΠ΅ΡΠ²ΠΎΠ΅ ΡΡΠΎ Π½Π°Π΄ΠΎ ΡΠ΄Π΅Π»Π°ΡΡ β Π·Π°ΠΏΡΡΡΠΈΡΡ ΠΠ. Π§ΡΠΎΠ±Ρ ΠΎΠ½ Π·Π°ΡΠ°Π±ΠΎΡΠ°Π» ΠΏΡΠΈ Π²ΠΊΠ»ΡΡΠ΅Π½ΠΈΠΈ Π² ΡΠ΅ΡΡ, Π½Π°Π΄ΠΎ Π·Π°ΠΌΠΊΠ½ΡΡΡ Π½Π°ΠΊΠΎΡΠΎΡΠΊΠΎ ΡΡΡΠ½ΡΠΉ ΠΈ Π·Π΅Π»ΡΠ½ΡΠΉ ΠΏΠΎΠ²ΠΎΠ΄Π°. ΠΠ½ΠΈ Π²ΡΠ²ΠΎΠ΄ΡΡΡΡ Π² ΡΠ°Π·ΡΡΠΌ Π±Π»ΠΎΠΊΠ° ΠΏΠΈΡΠ°Π½ΠΈΡ Π½Π° 4 ΠΈΠ»ΠΈ 24 Π²ΡΡ ΠΎΠ΄Π°. ΠΡ Π½Π°Π΄ΠΎ ΡΠΎΠ΅Π΄ΠΈΠ½ΠΈΡΡ ΠΏΠ΅ΡΠ΅ΠΌΡΡΠΊΠΎΠΉ. ΠΠΈΠ±ΠΎ ΠΎΡΡΠ΅Π·Π°ΡΡ Π½ΡΠΆΠ½ΡΠ΅ ΠΏΡΠΎΠ²ΠΎΠ΄Π°, Π·Π°ΡΠΈΡΡΠΈΡΡ ΠΈΠ·ΠΎΠ»ΡΡΠΈΡ, ΡΠΊΡΡΡΠΈΡΡ ΠΌΠ΅ΠΆΠ΄Ρ ΡΠΎΠ±ΠΎΠΉ ΠΈ Π·Π°ΠΈΠ·ΠΎΠ»ΠΈΡΠΎΠ²Π°ΡΡ.

ΠΡΠ°ΠΏΡ ΡΠ°Π±ΠΎΡ, ΠΏΡΠΎΠ²ΠΎΠ΄Π° ΠΈ ΠΊΠΎΠ»ΠΎΠ΄ΠΊΠΈ
ΠΡΠΈ Π²ΠΊΠ»ΡΡΠ΅Π½ΠΈΠΈ Π±Π»ΠΎΠΊΠ° ΠΏΠΈΡΠ°Π½ΠΈΡ Π² ΡΠ΅ΡΡ Π²Π΅Π½ΡΠΈΠ»ΡΡΠΎΡ Π΄ΠΎΠ»ΠΆΠ΅Π½ Π·Π°ΡΠ°Π±ΠΎΡΠ°ΡΡ.
ΠΠ΄Π΅ Π±ΡΠ°ΡΡ 12 Π Π½Π° Π±Π»ΠΎΠΊΠ΅ ΠΏΠΈΡΠ°Π½ΠΈΡ ΠΊΠΎΠΌΠΏΡΡΡΠ΅ΡΠ°
ΠΠ΅ΡΡΠΌ ΡΠ°Π·ΡΡΠΌΡ ΠΠ, ΠΈΡΠ΅ΠΌ ΠΏΡΠΎΠ²ΠΎΠ΄ ΠΆΡΠ»ΡΠΎΠ³ΠΎ ΡΠ²Π΅ΡΠ°. ΠΠ±ΡΡΠ½ΠΎ Π΅ΡΡΡ Π±ΠΎΠ»ΡΡΠΎΠΉ ΡΠ°Π·ΡΡΠΌ ΠΈ Π½Π΅ΡΠΊΠΎΠ»ΡΠΊΠΎ ΠΌΠ°Π»Π΅Π½ΡΠΊΠΈΡ . Β«ΠΠΎΠ»ΡΡΠΎΠΉ ΡΠ°Π·ΡΡΠΌΒ» ΠΌΠΎΠΆΠ΅Ρ Π±ΡΡΡ Π½Π° 12 ΠΈΠ»ΠΈ 24 Π²ΡΡ ΠΎΠ΄Π°. ΠΠ°Π²ΠΈΡΠΈΡ ΠΎΡ ΠΌΠΎΠ΄Π΅Π»ΠΈ Π±Π»ΠΎΠΊΠ°. ΠΠΎ ΠΆΡΠ»ΡΡΠΉ ΠΏΡΠΎΠ²ΠΎΠ΄ Π²ΡΡ ΡΠ°Π²Π½ΠΎ ΡΠ°ΠΌ Π΅ΡΡΡ.

ΠΠ΄Π΅ Π½Π° ΠΊΠΎΠΌΠΏΡΡΡΠ΅ΡΠ½ΠΎΠΌ ΠΠ ΠΈΡΠΊΠ°ΡΡ 12 Π
ΠΠ° ΠΌΠ°Π»ΡΡ ΡΠ°Π·ΡΡΠΌΠ°Ρ , ΠΊΠΎΡΠΎΡΡΠ΅ ΠΈΠ΄ΡΡ Π½Π° ΠΏΠ΅ΡΠΈΡΠ΅ΡΠΈΠΉΠ½ΡΠ΅ ΡΡΡΡΠΎΠΉΡΡΠ²Π°, ΡΠ°ΠΊΠΆΠ΅ Π΅ΡΡΡ ΠΆΠ΅Π»ΡΡΠΉ ΠΏΡΠΎΠ²ΠΎΠ΄ ΠΈ 12 Π. ΠΠΎΠΆΠ½ΠΎ ΠΏΠΈΡΠ°Π½ΠΈΠ΅ Π²Π·ΡΡΡ ΠΎΡΡΡΠ΄Π°.

ΠΡΠΈΠΌΠ΅ΡΠ½ΠΎ ΡΠ°ΠΊ Π²ΡΠ³Π»ΡΠ΄ΠΈΡ Π±Π»ΠΎΠΊ ΠΏΠΈΡΠ°Π½ΠΈΡ ΠΊΠΎΠΌΠΏΡΡΡΠ΅ΡΠ°
Π£Π±Π΅Π΄ΠΈΡΡΡ Π² ΡΠΎΠΌ, ΡΡΠΎ ΠΎΠ½ ΡΠ°Π±ΠΎΡΠ°Π΅Ρ ΠΊΠΎΡΡΠ΅ΠΊΡΠ½ΠΎ, ΠΌΠΎΠΆΠ½ΠΎ Π²Π·ΡΠ² ΠΌΡΠ»ΡΡΠΈΠΌΠ΅ΡΡ ΠΈ ΠΈΠ·ΠΌΠ΅ΡΠΈΠ² Π½Π°ΠΏΡΡΠΆΠ΅Π½ΠΈΠ΅ Π½Π° ΠΆΡΠ»ΡΠΎΠΌ ΠΏΡΠΎΠ²ΠΎΠ΄Π΅. ΠΠ° ΠΌΡΠ»ΡΡΠΈΠΌΠ΅ΡΡΠ΅ Π²ΡΡΡΠ°Π²Π»ΡΠ΅ΠΌ ΠΈΠ·ΠΌΠ΅ΡΠ΅Π½ΠΈΠ΅ ΠΏΠΎΡΡΠΎΡΠ½Π½ΠΎΠ³ΠΎ Π½Π°ΠΏΡΡΠΆΠ΅Π½ΠΈΡ 20 Π²ΠΎΠ»ΡΡ.
ΠΠ°ΡΠΈΡΠ΅Π½Π½ΡΠΉ ΠΏΡΠΎΠ²ΠΎΠ΄ ΠΌΠΎΠΆΠ½ΠΎ Π²ΡΡΠ°Π²Π»ΡΡΡ Π² ΠΊΠΎΠ»ΠΎΠ΄ΠΊΡ. ΠΠΎ Π»ΡΡΡΠ΅ ΠΏΡΠΎΠ²ΠΎΠ΄ ΠΎΡΡΠ΅Π·Π°ΡΡ, Π·Π°ΡΠΈΡΡΠΈΡΡ ΠΈ ΡΠΎΠ΅Π΄ΠΈΠ½ΠΈΡΡ Ρ Π½ΡΠΆΠ½ΡΠΌΒ ΠΏΡΠΎΠ²ΠΎΠ΄Π½ΠΈΠΊΠΎΠΌ ΠΎΡ ΠΌΠ°Π³Π½ΠΈΡΠΎΠ»Ρ.
ΠΡΠΎΡΠΎΠΉ Π½ΡΠΆΠ½ΡΠΉ Π½Π°ΠΌ ΠΏΡΠΎΠ²ΠΎΠ΄ ΡΡΡΠ½ΠΎΠ³ΠΎ ΡΠ²Π΅ΡΠ°, ΡΡΠΎ ΠΌΠΈΠ½ΡΡ.
ΠΡΠ΅ ΡΡΠΈ ΡΠ°Π±ΠΎΡΡ β ΡΠ½ΡΡΡ, Π·Π°ΡΠΈΡΡΠΈΡΡ, ΡΠΎΠ΅Π΄ΠΈΠ½ΠΈΡΡ β ΠΏΡΠΎΠ²ΠΎΠ΄ΠΈΠΌ ΠΏΡΠΈ Π²ΡΠΊΠ»ΡΡΠ΅Π½Π½ΠΎΠΌ ΠΈΠ· ΡΠΎΠ·Π΅ΡΠΊΠΈ ΠΠ.
ΠΠ°ΠΊ ΠΏΠΎΠ΄ΠΊΠ»ΡΡΠ°ΡΡ ΠΏΡΠΎΠ²ΠΎΠ΄Π°
ΠΠ° ΠΌΠ°Π³Π½ΠΈΡΠΎΠ»Π΅ ΠΏΠΈΡΠ°Π½ΠΈΠ΅ ΠΏΠΎΠ΄Π°ΡΡΡΡ Π½Π° ΠΊΡΠ°ΡΠ½ΡΠΉ ΠΈ ΠΆΡΠ»ΡΡΠΉ ΠΏΡΠΎΠ²ΠΎΠ΄Π°. ΠΡΠ»ΠΈ Ρ Π²Π°Ρ Π΅ΡΡΡ ΡΠ°Π·ΡΡΠΌ, Π½Π°Π΄ΠΎ ΠΈΠ»ΠΈ ΠΏΡΠΎΠ²ΠΎΠ΄Π° Π² ΡΠΎΠΎΡΠ²Π΅ΡΡΡΠ²ΡΡΡΠΈΠ΅ Π³Π½ΡΠ·Π΄Π° Π²ΡΡΠ°Π²Π»ΡΡΡ, ΠΈΠ»ΠΈ ΠΎΡΡΠ΅Π·Π°ΡΡ ΠΊΠΎΠ»ΠΎΠ΄ΠΊΡ ΠΈ Π·Π°ΡΠΈΡΡΠΈΡΡ Π½ΡΠΆΠ½ΡΠ΅ ΠΏΡΠΎΠ²ΠΎΠ΄Π°. ΠΡΠ»ΠΈ ΡΠ΅ΡΠΈΠ»ΠΈ ΠΊΠΎΠ»ΠΎΠ΄ΠΊΡ ΠΎΡΡΠ΅Π·Π°ΡΡ, ΠΏΡΠΎΠ²ΠΎΠ΄Π°, Π½Π° ΠΊΠΎΡΠΎΡΡΠ΅ ΠΏΠΎΠ΄Π°ΡΡΡΡ ΠΏΠΈΡΠ°Π½ΠΈΠ΅ Π°Π²ΡΠΎΠΌΠ°Π³Π½ΠΈΡΠΎΠ»Ρ ΡΠΊΡΡΡΠΈΠ²Π°Π΅ΠΌ ΠΌΠ΅ΠΆΠ΄Ρ ΡΠΎΠ±ΠΎΠΉ. Π ΠΈΡ ΡΠΎΠ΅Π΄ΠΈΠ½ΡΠ΅ΠΌ Ρ ΠΆΡΠ»ΡΡΠΌ ΠΏΡΠΎΠ²ΠΎΠ΄ΠΎΠΌ ΠΎΡ ΠΊΠΎΠΌΠΏΡΡΡΠ΅ΡΠ½ΠΎΠ³ΠΎ Π±Π»ΠΎΠΊΠ° ΠΏΠΈΡΠ°Π½ΠΈΡ.
Π§ΡΡΠ½ΡΠΉ ΠΏΡΠΎΠ²ΠΎΠ΄ ΠΌΠ°Π³Π½ΠΈΡΠΎΠ»Ρ ΡΠΎΠ΅Π΄ΠΈΠ½ΡΠ΅ΠΌ Ρ ΡΡΡΠ½ΡΠΌ ΠΎΡ Π±Π»ΠΎΠΊΠ° ΠΏΠΈΡΠ°Π½ΠΈΡ.

ΠΠΎΡΠ»Π΅ ΠΏΠΎΠ΄Π°ΡΠΈ ΠΏΠΈΡΠ°Π½ΠΈΡ ΠΈ ΠΏΠΎΠ΄ΠΊΠ»ΡΡΠ΅Π½ΠΈΡ ΠΊΠΎΠ»ΠΎΠ½ΠΊΠΈ ΠΌΠΎΠΆΠ΅ΡΠ΅ Π½Π°ΡΠ»Π°ΠΆΠ΄Π°ΡΡΡΡ ΠΌΡΠ·ΡΠΊΠΎΠΉ ΠΈ Π΄ΠΎΠΌΠ°, ΠΈ Π² Π³Π°ΡΠ°ΠΆΠ΅ ΠΈΠ»ΠΈ Π½Π° Π΄Π°ΡΠ΅
ΠΡΠ»ΠΈ ΠΊΠΎΠ»ΠΎΠ΄ΠΊΡ Π½Π΅ ΠΎΡΡΠ΅Π·Π°Π»ΠΈ, Π½Π°Π΄ΠΎ ΠΌΠ΅ΠΆΠ΄Ρ ΠΊΡΠ°ΡΠ½ΡΠΌ ΠΈ ΠΆΡΠ»ΡΡΠΌ ΠΏΡΠΎΠ²ΠΎΠ΄ΠΎΠΌ ΡΡΡΠ°Π½ΠΎΠ²ΠΈΡΡ ΠΏΠ΅ΡΠ΅ΠΌΡΡΠΊΡ (ΠΌΠΎΠΆΠ½ΠΎ ΠΊΡΡΠΎΠΊ ΠΏΡΠΎΠ²ΠΎΠ΄Π° Ρ Π·Π°ΡΠΈΡΠ΅Π½Π½ΡΠΌΠΈ ΠΊΠΎΠ½ΡΠ°ΠΌΠΈ). ΠΡΠ»ΡΡΠΉ ΠΏΡΠΎΠ²ΠΎΠ΄ ΠΎΡ ΠΠ Π²ΠΎΡΠΊΠ½ΡΡΡ Π² ΠΎΠ΄ΠΈΠ½ ΠΈΠ· ΡΠ°Π·ΡΡΠΌΠΎΠ² Ρ ΠΏΠ΅ΡΠ΅ΠΌΡΡΠΊΠΎΠΉ. Π’Π°ΠΊ ΠΏΠΎΠ»ΡΡΠΈΡΡΡ, ΡΡΠΎ ΠΏΠΈΡΠ°Π½ΠΈΠ΅ ΠΏΠΎΠ΄Π°ΡΡΡΡ Π½Π° ΠΎΠ±Π° Π²Ρ ΠΎΠ΄Π° ΡΡΠ°Π·Ρ.
ΠΠΎΠ΄ΠΊΠ»ΡΡΠ΅Π½ΠΈΠ΅ ΡΠ΅ΡΠ΅Π· Π°Π΄Π°ΠΏΡΠ΅Ρ/Π·Π°ΡΡΠ΄ΠΊΡ
ΠΠΎΠ»ΡΡΠΈΠ½ΡΡΠ²ΠΎ Π·Π°ΡΡΠ΄Π½ΡΡ ΡΡΡΡΠΎΠΉΡΡΠ² ΠΈΠ»ΠΈ Π°Π΄Π°ΠΏΡΠ΅ΡΠΎΠ² Π΄Π»Ρ ΠΌΠ΅Π»ΠΊΠΎΠΉ Π±ΡΡΠΎΠ²ΠΎΠΉ ΡΠ΅Ρ Π½ΠΈΠΊΠΈ Π²ΡΠ΄Π°ΡΡ 12 Π²ΠΎΠ»ΡΡ. ΠΠΎ Π½Π°Π΄ΠΎ Π΅ΡΡ ΠΏΠΎΠ΄Π±ΠΈΡΠ°ΡΡ ΡΠΎΠΊ, ΠΊΠΎΡΠΎΡΡΡ Π²ΡΠ΄Π°ΡΡ Π΄Π°Π½Π½ΠΎΠ΅ ΡΡΡΡΠΎΠΉΡΡΠ²ΠΎ. ΠΡΠ»ΠΈ Ρ Π²Π°Ρ Π΅ΡΡΡ ΠΏΠ°ΡΠΏΠΎΡΡ Π½Π° ΠΌΠ°Π³Π½ΠΈΡΠΎΠ»Ρ ΠΈΠ»ΠΈ ΡΠΈΠ»ΡΠ΄ΠΈΠΊ Π½Π° Π½Π΅ΠΉ, ΠΏΠΎΡΠΌΠΎΡΡΠΈΡΠ΅ ΡΠΎΡΠ½ΡΠ΅ Π΄Π°Π½Π½ΡΠ΅ ΡΠ°ΠΌ.

ΠΠ»Ρ ΡΠ°Π±ΠΎΡΡ Π°Π²ΡΠΎΠΌΠ°Π³Π½ΠΈΡΠΎΠ»Ρ ΡΡΠ΅Π±ΡΠ΅Ρ 12 Π ΠΈ 5-6 Π
ΠΠΎΠ»ΡΡΠΈΠ½ΡΡΠ²ΠΎ Π·Π°ΡΡΠ΄Π½ΡΡ ΡΡΡΡΠΎΠΉΡΡΠ² ΠΈΠ»ΠΈ Π°Π΄Π°ΠΏΡΠ΅ΡΠΎΠ² Π΄Π»Ρ ΠΌΠ΅Π»ΠΊΠΎΠΉ Π±ΡΡΠΎΠ²ΠΎΠΉ ΡΠ΅Ρ Π½ΠΈΠΊΠΈ Π²ΡΠ΄Π°ΡΡ 12 Π²ΠΎΠ»ΡΡ. ΠΠΎ Π½Π°Π΄ΠΎ Π΅ΡΡ ΠΏΠΎΠ΄Π±ΠΈΡΠ°ΡΡ ΡΠΎΠΊ, ΠΊΠΎΡΠΎΡΡΡ Π²ΡΠ΄Π°ΡΡ Π΄Π°Π½Π½ΠΎΠ΅ ΡΡΡΡΠΎΠΉΡΡΠ²ΠΎ. ΠΡΠ»ΠΈ Ρ Π²Π°Ρ Π΅ΡΡΡ ΠΏΠ°ΡΠΏΠΎΡΡ Π½Π° ΠΌΠ°Π³Π½ΠΈΡΠΎΠ»Ρ ΠΈΠ»ΠΈ ΡΠΈΠ»ΡΠ΄ΠΈΠΊ Π½Π° Π½Π΅ΠΉ, ΠΏΠΎΡΠΌΠΎΡΡΠΈΡΠ΅ ΡΠΎΡΠ½ΡΠ΅ Π΄Π°Π½Π½ΡΠ΅ ΡΠ°ΠΌ.
ΠΡΠ»ΠΈ Π΄Π°Π½Π½ΡΠ΅ Π²Π·ΡΡΡ Π½Π΅ΠΎΡΠΊΡΠ΄Π°, ΠΌΠΎΠΆΠ½ΠΎ ΠΎΡΠΈΠ΅Π½ΡΠΈΡΠΎΠ²Π°ΡΡΡΡ Π½Π° Β«ΡΡΠ΅Π΄Π½ΠΈΠ΅Β». ΠΠ±ΡΡΠ½ΠΎ Π°Π²ΡΠΎΠΌΠ°Π³Π½ΠΈΡΠΎΠ»Π° Π² ΡΡΠ°ΡΠ½ΠΎΠΌ ΡΠ°Π±ΠΎΡΠ΅ΠΌ ΡΠ΅ΠΆΠΈΠΌΠ΅ ΠΏΠΎΡΡΠ΅Π±Π»ΡΠ΅Ρ 5 Π. ΠΡΠΈ ΠΌΠ°ΠΊΡΠΈΠΌΠ°Π»ΡΠ½ΠΎΠΉ Π½Π°Π³ΡΡΠ·ΠΊΠ΅,Β ΠΌΠΎΠΆΠ΅Ρ Π±ΡΡΡ, ΠΏΠΎΡΡΠ΅Π±Π»Π΅Π½ΠΈΠ΅ 10 Π. ΠΠΎ ΠΏΡΠΈ ΡΠ°ΠΊΠΎΠΌ ΠΏΠΎΠ΄ΠΊΠ»ΡΡΠ΅Π½ΠΈΠΈ, ΠΌΠ°ΠΊΡΠΈΠΌΡΠΌ ΠΈΠ· Π½Π΅Ρ Π½Π΅ Π²ΡΠΆΠΌΠ΅ΡΡ. ΠΡΠ°ΠΊ, ΠΈΡΠ΅ΠΌ ΡΠ΅ΡΠ΅Π²ΠΎΠΉ Π°Π΄Π°ΠΏΡΠ΅Ρ ΠΈΠ»ΠΈ Π·Π°ΡΡΠ΄Π½ΠΎΠ΅ ΡΡΡΡΠΎΠΉΡΡΠ²ΠΎ, ΠΊΠΎΡΠΎΡΠΎΠ΅ Π²ΡΠ΄Π°ΡΡ 12 Π ΠΈ 5β6 Π.

ΠΡΠ»ΠΈ Π½Π°ΡΠ»ΠΈ Π°Π΄Π°ΠΏΡΠ΅Ρ ΠΈΠ»ΠΈ Π·Π°ΡΡΠ΄Π½ΠΎΠ΅ ΡΡΡΡΠΎΠΉΡΡΠ²ΠΎ Ρ ΠΏΠΎΠ΄Ρ ΠΎΠ΄ΡΡΠΈΠΌΠΈ ΠΏΠ°ΡΠ°ΠΌΠ΅ΡΡΠ°ΠΌΠΈ, ΡΠ΅ΡΠ΅Π· ΠΏΡΡΡ-Π΄Π΅ΡΡΡΡ ΠΌΠΈΠ½ΡΡ Π°Π²ΡΠΎΠΌΠ°Π³Π½ΠΈΡΠΎΠ»Π° Π±ΡΠ΄Π΅Ρ ΡΠ°Π±ΠΎΡΠ°ΡΡ ΠΎΡ ΡΠ΅ΡΠΈ 220
ΠΠΎΠ»ΡΡΠ°Ρ ΡΠ°ΡΡΡ ΠΏΠΎΡΡΠ΄ΠΊΠ° ΠΏΠΎΠ΄ΠΊΠ»ΡΡΠ΅Π½ΠΈΡ Π°Π²ΡΠΎΠΌΠ°Π³Π½ΠΈΡΠΎΠ»Ρ Π΄ΠΎΠΌΠ° ΠΈΠ·Π»ΠΎΠΆΠ΅Π½Π° Π²ΡΡΠ΅. ΠΠΏΠΈΡΠ΅ΠΌ ΡΠΎΠ»ΡΠΊΠΎ Π½Π΅ΠΏΠΎΡΡΠ΅Π΄ΡΡΠ²Π΅Π½Π½ΡΠ΅ Π΄Π΅ΠΉΡΡΠ²ΠΈΡ.
ΠΡΠ»ΠΈ Π½Π°ΡΠ»ΠΈ Π°Π΄Π°ΠΏΡΠ΅Ρ ΠΈΠ»ΠΈ Π·Π°ΡΡΠ΄Π½ΠΎΠ΅ ΡΡΡΡΠΎΠΉΡΡΠ²ΠΎ Ρ ΠΏΠΎΠ΄Ρ ΠΎΠ΄ΡΡΠΈΠΌΠΈ ΠΏΠ°ΡΠ°ΠΌΠ΅ΡΡΠ°ΠΌΠΈ, ΡΠ΅ΡΠ΅Π· ΠΏΡΡΡ β Π΄Π΅ΡΡΡΡ ΠΌΠΈΠ½ΡΡ Π°Π²ΡΠΎΠΌΠ°Π³Π½ΠΈΡΠΎΠ»Π° Π±ΡΠ΄Π΅Ρ ΡΠ°Π±ΠΎΡΠ°ΡΡ ΠΎΡ ΡΠ΅ΡΠΈ 220
- ΠΡΡΠ΅Π·Π°Π΅ΠΌ ΡΡΠ΅ΠΊΠ΅Ρ. Π§Π°ΡΡΡ, ΠΊΠΎΡΠΎΡΡΡ Π²ΡΡΠ°Π²Π»ΡΠ΅ΠΌ Π² ΡΠ΅Ρ Π½ΠΈΠΊΡ ΠΎΡ Π·Π°ΡΡΠ΄ΠΊΠΈ/ΠΏΠ΅ΡΠ΅Ρ ΠΎΠ΄Π½ΠΈΠΊΠ°/Π°Π΄Π°ΠΏΡΠ΅ΡΠ°/Π±Π»ΠΎΠΊΠ° ΠΏΠΈΡΠ°Π½ΠΈΡ.
- Π Π°Π·Π΄Π΅Π»ΡΠ΅ΠΌ ΠΏΡΠΎΠ²ΠΎΠ΄Π½ΠΈΠΊΠΈ, ΡΡΠ°ΡΠ°ΡΡΡ Π½Π΅ ΠΏΠΎΠ²ΡΠ΅Π΄ΠΈΡΡ ΠΈΠ·ΠΎΠ»ΡΡΠΈΡ.
- ΠΡΠ»ΡΡΠΈΠΌΠ΅ΡΡΠΎΠΌ ΠΎΠΏΡΠ΅Π΄Π΅Π»ΡΠ΅ΠΌ ΠΏΠ»ΡΡ ΠΈ ΠΌΠΈΠ½ΡΡ. Π§Π°ΡΡΠΎ ΠΌΠΎΠΆΠ½ΠΎ Π²ΡΡΡΠ΅ΡΠΈΡΡ Π² ΠΊΠ°Π±Π΅Π»Π΅ ΡΠ΅Π½ΡΡΠ°Π»ΡΠ½ΡΠΉ ΠΏΡΠΎΠ²ΠΎΠ΄ ΠΈ ΠΎΠΏΠ»ΡΡΠΊΡ. ΠΠ΄Π΅ΡΡ Π²ΡΡ ΠΏΡΠΎΡΡΠΎ ΠΎΠΏΠ»ΡΡΠΊΠ° β ΡΡΠΎ ΠΌΠΈΠ½ΡΡ.
- ΠΡ ΡΠ΅ΠΏΠ»ΡΠ΅ΠΌ Π½Π° Π²Ρ ΠΎΠ΄Ρ ΠΏΠΈΡΠ°Π½ΠΈΡ Π°Π²ΡΠΎΠΌΠ°Π³Π½ΠΈΡΠΎΠ»Ρ.
- ΠΠΊΠ»ΡΡΠ°Π΅ΠΌ Π² ΡΠ΅ΡΡ 220 Π²ΠΎΠ»ΡΡ ΠΈ ΠΏΡΠΎΠ²Π΅ΡΡΠ΅ΠΌ, ΠΊΠ°ΠΊ ΡΠ°Π±ΠΎΡΠ°Π΅Ρ.
ΠΡΠ»ΠΈ Π½Π΅ Ρ ΠΎΡΠ΅ΡΡΡ ΠΎΡΡΠ΅Π·Π°ΡΡ ΡΡΠ΅ΠΊΠ΅Ρ, ΡΠΎ ΠΌΠΎΠΆΠ½ΠΎ ΠΏΡΠΎΡΡΠΎ Π½Π° Π½Π΅ΠΊΠΎΡΠΎΡΠΎΠΌ ΡΠ°ΡΡΡΠΎΡΠ½ΠΈΠΈ Π·Π°ΡΠΈΡΡΠΈΡΡ ΠΏΡΠΎΠ²ΠΎΠ΄Π° ΠΈ ΡΠ΄Π΅Π»Π°ΡΡ Π²ΡΠ²ΠΎΠ΄Ρ. ΠΠΎ ΠΏΠΎΡΠ»Π΅ ΠΏΡΠΎΠ²Π΅ΡΠΊΠΈ Π»ΡΡΡΠ΅ ΡΠΎΠ΅Π΄ΠΈΠ½Π΅Π½ΠΈΡ Π·Π°ΠΈΠ·ΠΎΠ»ΠΈΡΠΎΠ²Π°ΡΡ.
ΠΡΡ ΠΎΠ΄ΠΈΠ½ Π²Π°ΡΠΈΠ°Π½Ρ, Π½ΠΈΡΠ΅Π³ΠΎ Π½Π΅ ΠΎΡΡΠ΅Π·Π°ΡΡ ΠΈ Π½Π΅ Π·Π°ΡΠΈΡΠ°ΡΡ. ΠΠΎΠΆΠ½ΠΎ ΠΏΡΠΎΡΡΠΎ ΠΏΠΎΠ΄ΠΊΠ»ΡΡΠΈΡΡ ΠΏΡΠΎΠ²ΠΎΠ΄Π° ΠΊ ΡΡΠ΅ΠΊΠ΅ΡΡ. Π ΡΠ΅Π½ΡΡΠ°Π»ΡΠ½ΠΎΠ΅ ΠΎΡΠ²Π΅ΡΡΡΠΈΠ΅ Π²ΡΡΠΊΠ°Π΅ΡΡΡ ΠΏΡΠΎΠ²ΠΎΠ΄ Β«+Β», Π° ΠΌΠΈΠ½ΡΡ β ΡΡΠΎ Π²Π½Π΅ΡΠ½ΠΈΠΉ ΠΊΠΎΠ½ΡΠ°ΠΊΡ.
ΠΠ»ΠΎΠΊ ΠΏΠΈΡΠ°Π½ΠΈΡ LED
Π₯ΠΎΡΠΎΡΠΈΠΉ Π²Π°ΡΠΈΠ°Π½Ρ ΠΏΠΎΠ΄ΠΊΠ»ΡΡΠ΅Π½ΠΈΡ ΠΌΠ°Π³Π½ΠΈΡΠΎΠ»Ρ ΠΈΡΠΏΠΎΠ»ΡΠ·ΠΎΠ²Π°ΡΡ Π±Π»ΠΎΠΊ Π΄Π»Ρ ΡΠ²Π΅ΡΠΎΠ΄ΠΈΠΎΠ΄Π½ΡΡ Π»Π΅Π½Ρ (LED). ΠΡΠΆΠ½ΠΎ ΡΠΎΠ»ΡΠΊΠΎ ΠΏΠΎΠΌΠ½ΠΈΡΡ, ΡΡΠΎ ΠΌΠΈΠ½ΠΈΠΌΠ°Π»ΡΠ½Π°Ρ ΠΌΠΎΡΠ½ΠΎΡΡΡ Π½Π΅ ΠΌΠΎΠΆΠ΅Ρ Π±ΡΡΡ Π½ΠΈΠΆΠ΅ 100W.

ΠΠ»ΠΎΠΊ ΠΏΠΈΡΠ°Π½ΠΈΡ ΡΠ²Π΅ΡΠΎΠ΄ΠΈΠΎΠ΄Π½ΠΎΠΉ Π»Π΅Π½ΡΡ
Β
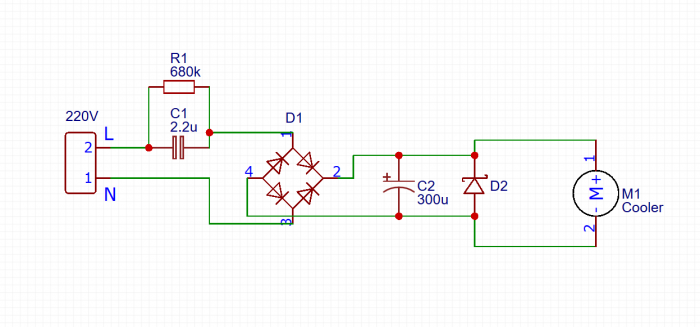
ΠΠ°ΠΊ Π²ΠΊΠ»ΡΡΠΈΡΡ ΡΠ΅ΡΠ΅Π· ΠΏΠΎΠ½ΠΈΠΆΠ°ΡΡΠΈΠΉ ΡΡΠ°Π½ΡΡΠΎΡΠΌΠ°ΡΠΎΡ

ΠΡΠΎΡΡΠΎΠΉ Π²ΡΠΏΡΡΠΌΠΈΡΠ΅Π»Ρ Π½Π° ΠΏΠΎΠ½ΠΈΠΆΠ°ΡΡΠ΅ΠΌ ΡΡΠ°Π½ΡΡΠΎΡΠΌΠ°ΡΠΎΡΠ΅ ΠΎΡ ΡΠ΅ΡΠΈ 220 Π²
Π Π΅Π°Π»ΠΈΠ·Π°ΡΠΈΡ ΡΠ°ΠΊΠΎΠ³ΠΎ Π²Π°ΡΠΈΠ°Π½ΡΠ° ΡΠ»ΠΎΠΆΠ½Π΅Π΅, Π½ΠΎ Π΄Π»Ρ Π»ΡΠ±ΡΡΠΈΡ ΡΡΠΎ-ΡΠΎ ΠΌΠ°ΡΡΠ΅ΡΠΈΡΡ Π½Π΅ ΡΠΎΡΡΠ°Π²ΠΈΡ ΡΡΡΠ΄Π°. ΠΠ°ΠΊ Π½Π°ΠΌΠΎΡΠ°ΡΡ ΡΡΠ°Π½ΡΡΠΎΡΠΌΠ°ΡΠΎΡ ΡΠ°ΡΡΠΊΠ°Π·ΡΠ²Π°ΡΡ Π½Π΅ Π±ΡΠ΄Π΅ΠΌ. ΠΡΡ ΠΎΠ΄ΠΈΠΌ ΠΈΠ· ΡΠΎΠ³ΠΎ, ΡΡΠΎ Ρ Π²Π°Ρ ΠΎΠ½ ΡΠΆΠ΅ Π΅ΡΡΡΒ ΠΈΒ Ρ Π½ΡΠΆΠ½ΡΠΌΠΈ ΠΏΠ°ΡΠ°ΠΌΠ΅ΡΡΠ°ΠΌΠΈ. Π ΠΈΠΌΠ΅Π½Π½ΠΎ:
- Π²Ρ ΠΎΠ΄Π½ΠΎΠ΅ Π½Π°ΠΏΡΡΠΆΠ΅Π½ΠΈΠ΅ 220β230 Π, Π²ΡΡ ΠΎΠ΄Π½ΠΎΠ΅ β 12 Π;
- ΠΌΠΎΡΠ½ΠΎΡΡΡ β ΠΎΡ 120 ΠΠ°ΡΡ Π² Π·Π°Π²ΠΈΡΠΈΠΌΠΎΡΡΠΈ ΠΎΡ Π°ΡΠ΄ΠΈΠΎΡΠΈΡΡΠ΅ΠΌΡ;
- ΡΠΎΠΊ Π΄ΠΎ 10 Π.
ΠΠ° Π΅Π³ΠΎ Π²ΡΡ ΠΎΠ΄Π΅ Π±ΡΠ΄Π΅ΠΌ ΠΈΠΌΠ΅ΡΡ 12 Π ΠΏΠ΅ΡΠ΅ΠΌΠ΅Π½Π½ΠΎΠ³ΠΎ ΡΠΎΠΊΠ°, Π° Π°Π²ΡΠΎΠΌΠ°Π³Π½ΠΈΡΠΎΠ»Π° ΠΏΠΈΡΠ°Π΅ΡΡΡ ΠΏΠΎΡΡΠΎΡΠ½Π½ΡΠΌ. ΠΠΎΡΠΎΠΌΡ Π½Π°Π΄ΠΎ ΡΡΠΎ Π½Π°ΠΏΡΡΠΆΠ΅Π½ΠΈΠ΅ Π²ΡΠΏΡΡΠΌΠΈΡΡ. ΠΠΎΠΆΠ½ΠΎ ΡΠΎΠ±ΡΠ°ΡΡ ΡΠ»Π΅ΠΌΠ΅Π½ΡΠ°ΡΠ½ΡΡ ΡΡ Π΅ΠΌΡ Ρ ΠΈΡΠΏΠΎΠ»ΡΠ·ΠΎΠ²Π°Π½ΠΈΠ΅ΠΌ Π΄ΠΈΠΎΠ΄Π½ΠΎΠ³ΠΎ ΠΌΠΎΡΡΠ° ΠΈ ΠΊΠΎΠ½Π΄Π΅Π½ΡΠ°ΡΠΎΡΠ°.
ΠΠΈΠΎΠ΄Ρ, Π½Π°ΠΏΡΠΈΠΌΠ΅Ρ, ΠΠ226, ΠΊΠΎΠ½Π΄Π΅Π½ΡΠ°ΡΠΎΡ Π»ΡΡΡΠ΅ ΠΏΠΎΡΡΠ°Π²ΠΈΡΡ Π½Π° 4700 ΠΌΠΊΠ€ Π΄Π»Ρ ΡΠΌΠ΅Π½ΡΡΠ΅Π½ΠΈΡ ΠΏΡΠ»ΡΡΠ°ΡΠΈΠΉ. ΠΠ΅ΡΠ΅Π΄ ΠΏΠΎΠ΄ΠΊΠ»ΡΡΠ΅Π½ΠΈΠ΅ΠΌ ΠΏΡΠΎΠ²Π΅ΡΡΡΠ΅ ΠΏΠ°ΡΠ°ΠΌΠ΅ΡΡΡ Π²ΡΡ ΠΎΠ΄Π½ΠΎΠ³ΠΎ Π½Π°ΠΏΡΡΠΆΠ΅Π½ΠΈΡ. ΠΠ΅Π· Π½Π°Π³ΡΡΠ·ΠΊΠΈ ΠΎΠ½ΠΎ ΠΌΠΎΠΆΠ΅Ρ Π±ΡΡΡ Π½Π΅ΡΠΊΠΎΠ»ΡΠΊΠΎ Π²ΡΡΠ΅ ΠΈ ΡΠΎΡΡΠ°Π²Π»ΡΡΡ 14 βΒ 15 Π²ΠΎΠ»ΡΡ.
ΠΠΊΠΊΡΠΌΡΠ»ΡΡΠΎΡΠ½Π°Ρ Π±Π°ΡΠ°ΡΠ΅Ρ Π΄Π»Ρ ΠΏΠΈΡΠ°Π½ΠΈΡ Π°Π²ΡΠΎΠΌΠ°Π³Π½ΠΈΡΠΎΠ»Ρ
ΠΡΡ ΠΎΠ΄ΠΈΠ½ Π²ΠΎΠ·ΠΌΠΎΠΆΠ½ΡΠΉ ΠΈΡΡΠΎΡΠ½ΠΈΠΊ ΠΏΠΈΡΠ°Π½ΠΈΡ β Π°ΠΊΠΊΡΠΌΡΠ»ΡΡΠΎΡΠ½Π°Ρ Π±Π°ΡΠ°ΡΠ΅Ρ. ΠΠ΅ ΡΠΎΠ»ΡΠΊΠΎ ΡΠ°, ΡΡΠΎ Π΄Π»Ρ Π°Π²ΡΠΎ, Π° ΡΠΈΠΏΠ° ΡΠΎΠΉ, ΡΡΠΎ Π΄Π»Ρ ΡΡΡΡΠΏΠΎΠ²ΡΡΡΠΎΠ² ΠΈΠ»ΠΈ Π΄ΡΡΠ³ΠΎΠΉ ΡΠ΅Ρ Π½ΠΈΠΊΠΈ. ΠΠΎΠΆΠ½ΠΎ ΠΈ ΠΎΡ ΡΡΠ°ΡΠΎΠ³ΠΎ Π°Π²ΡΠΎΠΌΠΎΠ±ΠΈΠ»ΡΠ½ΠΎΠ³ΠΎ Π°ΠΊΠΊΡΠΌΡΠ»ΡΡΠΎΡΠ° ΠΏΠΎΠ΄Π°ΜΡΡ ΠΏΠΈΡΠ°Π½ΠΈΠ΅, Π½ΠΎ ΡΡΠΎ Π²Π°ΡΠΈΠ°Π½Ρ Π΄Π»Ρ Π³Π°ΡΠ°ΠΆΠ°. ΠΠΎΠΌΠ° Π½Π°Π΄ΠΎ ΡΡΠΎ-ΡΠΎ Π±ΠΎΠ»Π΅Π΅ ΡΠΊΠΎΠ»ΠΎΠ³ΠΈΡΠ½ΠΎΠ΅ ΠΈ Π±Π΅Π·ΠΎΠΏΠ°ΡΠ½ΠΎΠ΅.

Π‘Ρ Π΅ΠΌΠ° ΠΏΠΎΠ΄ΠΊΠ»ΡΡΠ΅Π½ΠΈΡ Π°Π²ΡΠΎΠΌΠ°Π³Π½ΠΈΡΠΎΠ»Ρ ΠΊ ΠΠΠ
ΠΡΡΡ, ΠΊΠΎΠ½Π΅ΡΠ½ΠΎ, Π³ΠΎΡΠΎΠ²ΡΠ΅ Π±Π»ΠΎΠΊΠΈ Ρ Π½Π°ΠΏΡΡΠΆΠ΅Π½ΠΈΠ΅ΠΌ 12Β βΒ 14Β Π²ΠΎΠ»ΡΡ. ΠΠ΄Π΅Π°Π»ΡΠ½ΠΎ, Π΅ΡΠ»ΠΈ Ρ Π²Π°Ρ Π΅ΡΡΡ Π΄ΡΡΠ³Π°Ρ Π°ΠΊΠΊΡΠΌΡΠ»ΡΡΠΎΡΠ½Π°Ρ ΡΠ΅Ρ Π½ΠΈΠΊΠ° ΠΈΠ»ΠΈ ΡΡΠ°ΡΡΠΉ ΠΊΠΎΡΠΏΡΡ ΠΎΡ Π½Π΅ΡΠ°Π±ΠΎΡΠ΅Π³ΠΎ Π°ΠΊΠΊΡΠΌΡΠ»ΡΡΠΎΡΠ° Ρ ΠΏΡΠΎΡΠ΅Π²ΡΠΈΠΌΠΈ Π±Π°Π½ΠΊΠ°ΠΌΠΈ. ΠΡΠ»ΠΈ ΠΎΠ½ Π½Π΅ Π΄Π΅ΡΠΆΠΈΡ Π·Π°ΡΡΠ΄, Π½Π°Π΄ΠΎ ΠΌΠ΅Π½ΡΡΡ Π±Π°Π½ΠΊΠΈ. ΠΠΎΠ΄ΡΠΎΠ±Π½Π΅Π΅ ΠΎ ΡΠ°ΠΊΠΎΠΉ ΡΠ±ΠΎΡΠΊΠ΅ Π² ΡΡΠ°ΡΡΠ΅ ΠΏΡΠΎ Π²ΠΎΡΡΡΠ°Π½ΠΎΠ²Π»Π΅Π½ΠΈΠ΅ ΠΠΠ.

ΠΠΊΠΊΡΠΌΡΠ»ΡΡΠΎΡ ΡΡΡΡΠΏΠΎΠ²ΡΡΡΠ°
ΠΠ»ΠΎΠΊ ΠΏΠΈΡΠ°Π½ΠΈΡ Π΄Π»Ρ Π°Π²ΡΠΎΠΌΠ°Π³Π½ΠΈΡΠΎΠ»Ρ ΠΈΠ· ΠΊΠΎΠΌΠΏΡΡΡΠ΅ΡΠ½ΠΎΠ³ΠΎ ΠΠ.
ΠΠ°ΠΊ «Π·Π°ΠΏΠΈΡΠ°ΡΡ» Π°Π²ΡΠΎΠΌΠ°Π³Π½ΠΈΡΠΎΠ»Ρ ΠΎΡ ΠΊΠΎΠΌΠΏΡΡΡΠ΅ΡΠ½ΠΎΠ³ΠΎ Π±Π»ΠΎΠΊΠ° ΠΏΠΈΡΠ°Π½ΠΈΡ?
ΠΠ»Π°Π²Π½Π°Ρ ΡΠ΅ΠΌΠ° ΡΠΆΠ΅ ΠΎΠ·Π²ΡΡΠ΅Π½Π° Π² Π·Π°Π³ΠΎΠ»ΠΎΠ²ΠΊΠ΅, ΠΏΠΎΡΡΠΎΠΌΡ ΠΏΠ΅ΡΠ΅ΠΉΠ΄ΡΠΌ ΡΡΠ°Π·Ρ ΠΊ Π΄Π΅Π»Ρ. ΠΡΠ°ΠΊ, ΡΡΠΎ Π½Π°ΠΌ ΠΏΠΎΠ½Π°Π΄ΠΎΠ±ΠΈΡΡΡ? ΠΠΎ-ΠΏΠ΅ΡΠ²ΡΡ , ΡΠ°Π±ΠΎΡΠ°Ρ Π°Π²ΡΠΎΠΌΠ°Π³Π½ΠΈΡΠΎΠ»Π° ΠΈΠ»ΠΈ Π°Π²ΡΠΎΠΌΠΎΠ±ΠΈΠ»ΡΠ½ΡΠΉ CD/MP3-ΡΠ΅ΡΠΈΠ²Π΅Ρ. Π£ ΠΌΠ΅Π½Ρ Π½Π° ΡΡΠΊΠ°Ρ ΠΎΠΊΠ°Π·Π°Π»ΡΡ Π°Π²ΡΠΎΠΌΠΎΠ±ΠΈΠ»ΡΠ½ΡΠΉ CD/MP3-ΡΠ΅ΡΠΈΠ²Π΅Ρ Panasonic CQ-DFX883N.
ΠΠΎ-Π²ΡΠΎΡΡΡ , ΠΊΠΎΠΌΠΏΡΡΡΠ΅ΡΠ½ΡΠΉ Π±Π»ΠΎΠΊ ΠΏΠΈΡΠ°Π½ΠΈΡ ΡΠΎΡΠΌΠ°ΡΠ° AT ΠΈΠ»ΠΈ ATX. Π‘Π΅ΠΉΡΠ°Ρ ΠΏΠΎΠ»Π½ΠΎ ΠΊΠΎΠΌΠΏΡΡΡΠ΅ΡΠ½ΠΎΠ³ΠΎ ΠΆΠ΅Π»Π΅Π·Π° ΠΎΡ ΡΡΠ°ΡΡΡ ΠΠ, Π² ΡΠΎΠΌ ΡΠΈΡΠ»Π΅ ΠΈ Π±Π»ΠΎΠΊΠΎΠ² ΠΏΠΈΡΠ°Π½ΠΈΡ.

ΠΠ΄Π΅ Π΅Π³ΠΎ ΠΌΠΎΠΆΠ½ΠΎ Π½Π°ΠΉΡΠΈ Π±Π΅ΡΠΏΠ»Π°ΡΠ½ΠΎ ΠΈΠ»ΠΈ Π·Π° ΠΌΠΈΠ½ΠΈΠΌΠ°Π»ΡΠ½ΡΠ΅ Π΄Π΅Π½ΡΠ³ΠΈ?
ΠΡΡΠ°ΡΠΈΡΡ ΠΈΠ· ΡΠ²ΠΎΠ΅Π³ΠΎ ΡΡΠ°ΡΠΎΠ³ΠΎ ΠΠ, ΠΊΠΎΡΠΎΡΡΠΉ ΠΏΡΠ»ΠΈΡΡΡ Π² ΡΡΠ»Π°Π½Π΅;
ΠΡΠΏΠΈΡΡ Π·Π° ΠΊΠΎΠΏΠ΅ΠΉΠΊΠΈ Π½Π° «Π±Π°ΡΠ°Ρ ΠΎΠ»ΠΊΠ΅» — ΡΠ°ΠΊΠΈΠ΅ 100% Π΅ΡΡΡ Π½Π° Π»ΡΠ±ΠΎΠΌ ΡΠ°Π΄ΠΈΠΎΡΡΠ½ΠΊΠ΅;
ΠΠΎΡΠΈΠ½ΠΈΡΡ ΠΈ Π΄ΠΎΠ²Π΅ΡΡΠΈ Π΄ΠΎ ΡΠΌΠ° Π½Π΅ΠΈΡΠΏΡΠ°Π²Π½ΡΠΉ ΠΊΠΎΠΌΠΏΡΡΡΠ΅ΡΠ½ΡΠΉ ΠΠ.
ΠΠ»Ρ ΡΠ²ΠΎΠ΅ΠΉ Π·Π°ΡΠ΅ΠΈ Ρ ΠΊΡΠΏΠΈΠ» «Π±ΡΡΡΠ½ΡΠΉ» Π±Π»ΠΎΠΊ ΠΏΠΈΡΠ°Π½ΠΈΡ ΠΊΠ°ΠΊ ΡΠ°Π· Π½Π° «Π±Π°ΡΠ°Ρ ΠΎΠ»ΠΊΠ΅».
ΠΡΠ΅ΠΆΠ΄Π΅ ΡΠ΅ΠΌ ΠΏΠΎΠ΄ΠΊΠ»ΡΡΠ°ΡΡ ΠΊΠΎΠΌΠΏΡΡΡΠ΅ΡΠ½ΡΠΉ ΠΠ ΠΊ Π°Π²ΡΠΎΠΌΠ°Π³Π½ΠΈΡΠΎΠ»Π΅ β Π½ΡΠΆΠ½ΠΎ Π΅Π³ΠΎ ΠΏΡΠΎΠ²Π΅ΡΠΈΡΡ ΠΈ, Π΅ΡΠ»ΠΈ Π½Π°Π΄ΠΎ, Π΄ΠΎΠ²Π΅ΡΡΠΈ Π΄ΠΎ ΡΠ°Π±ΠΎΡΠ΅Π³ΠΎ ΡΠΎΡΡΠΎΡΠ½ΠΈΡ. ΠΠ± ΡΡΠΎΠΌ ΡΡΡΡ ΠΏΠΎΠ·ΠΆΠ΅, Π° ΠΏΠΎΠΊΠ° ΠΎ ΡΠΎΠΌ, ΠΊΠ°ΠΊ ΠΏΠΎΠ΄ΠΊΠ»ΡΡΠΈΡΡ Π°Π²ΡΠΎΠΌΠ°Π³Π½ΠΈΡΠΎΠ»Ρ ΠΊ ΠΊΠΎΠΌΠΏΡΡΡΠ΅ΡΠ½ΠΎΠΌΡ ΠΠ.
ΠΠΎΠ΄ΠΊΠ»ΡΡΠ΅Π½ΠΈΠ΅ Π°Π²ΡΠΎΠΌΠ°Π³Π½ΠΈΡΠΎΠ»Ρ ΠΊ ΠΊΠΎΠΌΠΏΡΡΡΠ΅ΡΠ½ΠΎΠΌΡ ΠΠ.
Π£ ΠΊΠΎΠΌΠΏΡΡΡΠ΅ΡΠ½ΠΎΠ³ΠΎ Π±Π»ΠΎΠΊΠ° ΠΏΠΈΡΠ°Π½ΠΈΡ (ΠΠ) Π΅ΡΡΡ Π·Π΄ΠΎΡΠΎΠ²ΡΠΉ ΠΆΠ³ΡΡ Ρ Π²ΡΡ ΠΎΠ΄Π½ΡΠΌΠΈ ΡΠ°Π·ΡΡΠΌΠ°ΠΌΠΈ. ΠΡΠΎΠ²ΠΎΠ΄Π° ΡΡΡΠ½ΠΎΠ³ΠΎ ΡΠ²Π΅ΡΠ° β ΡΡΠΎ ΠΌΠΈΠ½ΡΡ ΠΈΠ»ΠΈ ΠΎΠ±ΡΠΈΠΉ ΠΏΡΠΎΠ²ΠΎΠ΄. ΠΠΎ ΠΆΡΠ»ΡΡΠΌ ΠΏΠΎΠ΄Π°ΡΡΡΡ Π½Π°ΠΏΡΡΠΆΠ΅Π½ΠΈΠ΅ +12V. ΠΡΡΠ°Π»ΡΠ½ΡΠ΅ ΠΏΡΠΎΠ²ΠΎΠ΄Π° Π½Π°ΠΌ Π±ΡΠ΄ΡΡ Π½Π΅ Π½ΡΠΆΠ½Ρ β ΠΈΡ ΠΈΡΠΏΠΎΠ»ΡΠ·ΠΎΠ²Π°ΡΡ Π½Π΅ Π±ΡΠ΄Π΅ΠΌ. Π’Π°ΠΊ Π²ΠΎΡ Π½Π°ΠΌ Π½ΡΠΆΠ½ΠΎ ΠΎΡ Π±Π»ΠΎΠΊΠ° ΠΏΠΈΡΠ°Π½ΠΈΡ Π²Π·ΡΡΡ Π²ΡΠ΅Π³ΠΎ-Π½Π°Π²ΡΠ΅Π³ΠΎ 12V. ΠΠ»Ρ ΡΡΠΎΠ³ΠΎ Π±Π΅ΡΡΠΌ Π»ΡΠ±ΠΎΠΉ ΠΈΠ· ΡΠ°Π·ΡΡΠΌΠΎΠ² MOLEX ΠΈΠ»ΠΈ Floppy-ΡΠ°Π·ΡΡΠΌ. ΠΠ°Π»Π΅Π΅ ΠΎΡΠΊΡΡΡΠ²Π°Π΅ΠΌ ΠΎΡ Π½Π΅Π³ΠΎ ΠΆΡΠ»ΡΡΠΉ ΠΏΡΠΎΠ²ΠΎΠ΄ (+12V) ΠΈ ΡΡΡΠ½ΡΠΉ ΠΏΡΠΎΠ²ΠΎΠ΄ β ΠΌΠΈΠ½ΡΡΠΎΠ²ΠΎΠΉ. ΠΠ°ΡΠ΅ΠΌ ΠΏΠΎΠ΄ΠΊΠ»ΡΡΠ°Π΅ΠΌ ΡΡΠΈ ΠΏΡΠΎΠ²ΠΎΠ΄Π° ΠΊ ΠΏΠΈΡΠ°ΡΡΠΈΠΌ ΠΏΡΠΎΠ²ΠΎΠ΄Π°ΠΌ Π°Π²ΡΠΎΠΌΠ°Π³Π½ΠΈΡΠΎΠ»Ρ.
Π‘ΡΠΎΠΈΡ ΠΎΡΠΌΠ΅ΡΠΈΡΡ, ΡΡΠΎ Π²ΡΡ ΠΎΠ΄Π½ΠΎΠΉ ΠΊΠ°Π½Π°Π» Π½Π° +12V Π΄ΠΎΡΡΠ°ΡΠΎΡΠ½ΠΎ ΠΌΠΎΡΠ½ΡΠΉ ΠΈ ΠΌΠΎΠΆΠ΅Ρ «ΠΎΡΠ΄Π°ΡΡ» Π² Π½Π°Π³ΡΡΠ·ΠΊΡ ΡΠΎΠΊ Π² 8-10 Π°ΠΌΠΏΠ΅Ρ (ΠΏΡΠΈ ΠΌΠΎΡΠ½ΠΎΡΡΠΈ ΠΠ 200 — 300 ΠΡ.), ΡΡΠΎ, ΡΠΎΠ±ΡΡΠ²Π΅Π½Π½ΠΎ, Π½Π°ΠΌ ΠΈ Π½ΡΠΆΠ½ΠΎ. ΠΠ±ΡΡΠ½ΠΎ, ΠΌΠ°ΠΊΡΠΈΠΌΠ°Π»ΡΠ½ΡΠΉ ΡΠΎΠΊ, ΠΏΠΎΡΡΠ΅Π±Π»ΡΠ΅ΠΌΡΠΉ Π°Π²ΡΠΎΠΌΠΎΠ±ΠΈΠ»ΡΠ½ΡΠΌ CD/MP3-ΡΠ΅ΡΠΈΠ²Π΅ΡΠΎΠΌ ΡΠΎΡΡΠ°Π²Π»ΡΠ΅Ρ 10-15 Π°ΠΌΠΏΠ΅Ρ. ΠΠΎ ΡΡΠΎ ΠΌΠ°ΠΊΡΠΈΠΌΡΠΌ!

ΠΡΠΎΠΌΠ΅ ΡΡΠΎΠ³ΠΎ Π½ΡΠΆΠ½ΠΎ ΠΏΡΠΎΠ²Π΅ΡΡΠΈ Π»ΡΠ³ΠΊΡΡ Π΄ΠΎΡΠ°Π±ΠΎΡΠΊΡ, Π΅ΡΠ»ΠΈ Ρ Π²Π°Ρ Π±Π»ΠΎΠΊ ΠΏΠΈΡΠ°Π½ΠΈΡ ΡΠΎΡΠΌΠ°ΡΠ° ATX. ΠΠ± ΡΡΠΎΠΌ ΡΠ°ΡΡΠΊΠ°ΠΆΡ ΡΡΡΡ ΠΏΠΎΠ·Π΄Π½Π΅Π΅.
Π£ Π°Π²ΡΠΎΠΌΠ°Π³Π½ΠΈΡΠΎΠ»Ρ ΠΈΠΌΠ΅Π΅ΡΡΡ 3 ΠΏΡΠΎΠ²ΠΎΠ΄Π°, ΠΊ ΠΊΠΎΡΠΎΡΡΠΌ ΠΏΠΎΠ΄ΠΊΠ»ΡΡΠ°Π΅ΡΡΡ ΠΏΠΈΡΠ°Π½ΠΈΠ΅ (Π½Π°ΠΏΡΡΠΆΠ΅Π½ΠΈΠ΅ +12V) ΠΎΡ ΡΡΠ°ΡΠ½ΠΎΠΉ ΡΠ»Π΅ΠΊΡΡΠΎΡΠ΅ΡΠΈ Π°Π²ΡΠΎΠΌΠΎΠ±ΠΈΠ»Ρ. Π§ΡΡΠ½ΡΠΉ ΠΏΡΠΎΠ²ΠΎΠ΄ β ΡΡΠΎ ΠΌΠΈΠ½ΡΡ (ΠΏΠΎ Π΄ΡΡΠ³ΠΎΠΌΡ — ΠΎΠ±ΡΠΈΠΉ ΠΏΡΠΎΠ²ΠΎΠ΄, «Π·Π΅ΠΌΠ»Ρ», Ground). ΠΡΠ»ΡΡΠΉ ΠΏΡΠΎΠ²ΠΎΠ΄ β ΡΡΠΎ +12V (ΠΌΠ°ΡΠΊΠΈΡΡΠ΅ΡΡΡ ΠΊΠ°ΠΊ Battery). ΠΡΠΎ ΠΎΡΠ½ΠΎΠ²Π½ΡΠ΅ ΠΏΡΠΎΠ²ΠΎΠ΄Π° Π΄Π»Ρ ΠΏΠΎΠ΄ΠΊΠ»ΡΡΠ΅Π½ΠΈΡ ΠΏΠΈΡΠ°Π½ΠΈΡ ΠΊ Π°Π²ΡΠΎΠΌΠ°Π³Π½ΠΈΡΠΎΠ»Π΅.

ΠΠΎ Π΄Π°ΠΆΠ΅ Π΅ΡΠ»ΠΈ ΠΏΠΎΠ΄ΠΊΠ»ΡΡΠΈΡΡ ΡΡΠΈ ΠΏΡΠΎΠ²ΠΎΠ΄Π° ΠΊ Π°ΠΊΠΊΡΠΌΡΠ»ΡΡΠΎΡΡ ΠΈΠ»ΠΈ ΠΠ, Π°Π²ΡΠΎΠΌΠ°Π³Π½ΠΈΡΠΎΠ»Ρ ΠΌΡ Π½Π΅ Π²ΠΊΠ»ΡΡΠΈΠΌ β ΠΎΠ½Π° Π±ΡΠ΄Π΅Ρ Π² Π΄Π΅ΠΆΡΡΠ½ΠΎΠΌ («ΡΠΏΡΡΠ΅ΠΌ») ΡΠ΅ΠΆΠΈΠΌΠ΅.
ΠΠΎΡΡΠΎΠΌΡ ΠΈΡΠ΅ΠΌ ΠΊΡΠ°ΡΠ½ΡΠΉ ΠΏΡΠΎΠ²ΠΎΠ΄ (ΠΌΠ°ΡΠΊΠΈΡΡΠ΅ΡΡΡ ACC) Ρ Π°Π²ΡΠΎΠΌΠ°Π³Π½ΠΈΡΠΎΠ»Ρ ΠΈ ΡΠΊΡΡΡΠΈΠ²Π°Π΅ΠΌ Π΅Π³ΠΎ Π²ΠΌΠ΅ΡΡΠ΅ Ρ ΠΆΡΠ»ΡΡΠΌ ΠΏΡΠΎΠ²ΠΎΠ΄ΠΎΠΌ +12V. Π¨ΡΠ°ΡΠ½ΠΎ ΠΊΡΠ°ΡΠ½ΡΠΉ ΠΏΡΠΎΠ²ΠΎΠ΄ ΠΏΠΎΠ΄ΠΊΠ»ΡΡΠ°Π΅ΡΡΡ ΠΊ Π·Π°ΠΌΠΊΡ Π·Π°ΠΆΠΈΠ³Π°Π½ΠΈΡ Π°Π²ΡΠΎ.

ΠΠ°ΠΊ ΡΠΎΠ»ΡΠΊΠΎ Π²ΠΎΠ΄ΠΈΡΠ΅Π»Ρ Π·Π°ΠΌΡΠΊΠ°Π΅Ρ ΠΊΠ»ΡΡΠΎΠΌ Π·Π°ΠΆΠΈΠ³Π°Π½ΠΈΡ ΡΠ»Π΅ΠΊΡΡΠΈΡΠ΅ΡΠΊΡΡ ΡΠ΅ΠΏΡ, Π°Π²ΡΠΎΠΌΠ°Π³Π½ΠΈΡΠΎΠ»Π° Π°Π²ΡΠΎΠΌΠ°ΡΠΈΡΠ΅ΡΠΊΠΈ ΠΏΠ΅ΡΠ΅Ρ ΠΎΠ΄ΠΈΡ ΠΈΠ· ΡΠΏΡΡΠ΅Π³ΠΎ ΡΠ΅ΠΆΠΈΠΌΠ° Π² ΡΠ°Π±ΠΎΡΠΈΠΉ β Π²ΠΊΠ»ΡΡΠ°Π΅ΡΡΡ ΠΏΠΎΠ΄ΡΠ²Π΅ΡΠΊΠ° Π΄ΠΈΡΠΏΠ»Π΅Ρ Π°Π²ΡΠΎΠΌΠ°Π³Π½ΠΈΡΠΎΠ»Ρ. ΠΡΠΈ ΡΡΠΎΠΌ ΠΊΡΠ°ΡΠ½ΡΠΉ ΠΏΡΠΎΠ²ΠΎΠ΄ ΡΠ΅ΡΠ΅Π· Π·Π°ΠΌΠΎΠΊ Π·Π°ΠΆΠΈΠ³Π°Π½ΠΈΡ Π·Π°ΠΊΠΎΡΠ°ΡΠΈΠ²Π°Π΅ΡΡΡ Π½Π° ΠΏΠ»ΡΡ +12V. ΠΡ ΠΆΠ΅ ΡΡΠΎ Π΄Π΅Π»Π°Π΅ΠΌ, ΠΏΡΠΈΠ½ΡΠ΄ΠΈΡΠ΅Π»ΡΠ½ΠΎ ΡΠΎΠ΅Π΄ΠΈΠ½ΡΡ ΠΆΡΠ»ΡΡΠΉ (+12V) ΠΈ ΠΊΡΠ°ΡΠ½ΡΠΉ ΠΏΡΠΎΠ²ΠΎΠ΄.
ΠΡΠΈ ΡΡΠΎΠΌ Π°Π²ΡΠΎΠΌΠ°Π³Π½ΠΈΡΠΎΠ»Π° Π±ΡΠ΄Π΅Ρ Π²ΠΊΠ»ΡΡΠ°ΡΡΡ ΡΡΠ°Π·Ρ ΠΆΠ΅ ΠΏΡΠΈ ΠΏΠΎΠ΄Π°ΡΠ΅ Π½Π°ΠΏΡΡΠΆΠ΅Π½ΠΈΡ.
ΠΡΠ»ΠΈΡΠΈΠ΅ ΠΊΠΎΠΌΠΏΡΡΡΠ΅ΡΠ½ΡΡ Π±Π»ΠΎΠΊΠΎΠ² ΠΏΠΈΡΠ°Π½ΠΈΡ ΡΠΎΡΠΌΠ°ΡΠ° AT ΠΎΡ ATX.
ΠΠΎΠΌΠΏΡΡΡΠ΅ΡΠ½ΡΠ΅ Π±Π»ΠΎΠΊΠΈ ΡΠΎΡΠΌΠ°ΡΠ° AT Π½Π΅ ΠΈΠΌΠ΅ΡΡ Π΄Π΅ΠΆΡΡΠ½ΠΎΠ³ΠΎ Π±Π»ΠΎΠΊΠ° ΠΏΠΈΡΠ°Π½ΠΈΡ +5 (Standby) ΠΈ Π²ΡΡ ΠΎΠ΄Π½ΡΡ Π½Π°ΠΏΡΡΠΆΠ΅Π½ΠΈΠΉ 3,3V. ΠΠΎΡΡΠΎΠΌΡ ΠΏΡΠΈ Π²ΠΊΠ»ΡΡΠ΅Π½ΠΈΠΈ ΡΠ°ΠΊΠΎΠ³ΠΎ Π±Π»ΠΎΠΊΠ° Π½Π° Π΅Π³ΠΎ Π²ΡΡ ΠΎΠ΄Π°Ρ +12V, +5V, -12V, -5V Π½Π°ΠΏΡΡΠΆΠ΅Π½ΠΈΠ΅ ΠΏΠΎΡΠ²Π»ΡΠ΅ΡΡΡ ΡΡΠ°Π·Ρ.
Π£ Π±Π»ΠΎΠΊΠΎΠ² ΠΏΠΈΡΠ°Π½ΠΈΡ ΡΠΎΡΠΌΠ°ΡΠ° ATX Π΅ΡΡΡ Π΄Π΅ΠΆΡΡΠ½ΡΠΉ ΠΈΡΡΠΎΡΠ½ΠΈΠΊ ΠΏΠΈΡΠ°Π½ΠΈΡ Π½Π° +5VSB (Standby). ΠΠ½ ΡΠ°Π±ΠΎΡΠ°Π΅Ρ Π²ΡΠ΅Π³Π΄Π°, ΠΏΠΎΠΊΠ° Π±Π»ΠΎΠΊ ΠΏΠΈΡΠ°Π½ΠΈΡ ΠΏΠΎΠ΄ΠΊΠ»ΡΡΠ΅Π½ ΠΊ ΡΠ΅ΡΠΈ 220V. Π§ΡΠΎΠ±Ρ Π½Π° Π²ΡΡ ΠΎΠ΄Π½ΡΡ ΠΊΠ°Π½Π°Π»Π°Ρ ΠΏΠΎΡΠ²ΠΈΠ»ΠΈΡΡ Π½Π°ΠΏΡΡΠΆΠ΅Π½ΠΈΡ +12V, -12V, +5V, -5V, +3,3V Π½ΡΠΆΠ½ΠΎ Π½Π° Π³Π»Π°Π²Π½ΠΎΠΌ Π²ΡΡ ΠΎΠ΄Π½ΠΎΠΌ ΡΠ°Π·ΡΡΠΌΠ΅ Π·Π°ΠΌΠΊΠ½ΡΡΡ Π·Π΅Π»ΡΠ½ΡΠΉ ΠΈ ΡΡΡΠ½ΡΠΉ ΠΏΡΠΎΠ²ΠΎΠ΄.

ΠΡΠ»ΠΈ Π²Ρ Ρ ΠΎΡΠΈΡΠ΅, ΡΡΠΎΠ±Ρ Π²ΡΡ ΠΎΠ΄Π½ΡΠ΅ Π½Π°ΠΏΡΡΠΆΠ΅Π½ΠΈΡ ΠΏΠΎΡΠ²Π»ΡΠ»ΠΈΡΡ ΡΡΠ°Π·Ρ ΠΏΠΎΡΠ»Π΅ Π²ΠΊΠ»ΡΡΠ΅Π½ΠΈΡ ΠΠ, ΡΠΎ ΠΌΠΎΠΆΠ½ΠΎ ΡΡΡΠ°Π½ΠΎΠ²ΠΈΡΡ ΠΏΠ΅ΡΠ΅ΠΌΡΡΠΊΡ ΠΌΠ΅ΠΆΠ΄Ρ Π·Π΅Π»ΡΠ½ΡΠΌ (Power ON) ΠΈ ΡΡΡΠ½ΡΠΌ ΠΏΡΠΎΠ²ΠΎΠ΄ΠΎΠΌ. ΠΡΠΈ ΡΡΠΎΠΌ Π±Π»ΠΎΠΊ ΠΏΠΈΡΠ°Π½ΠΈΡ Π±ΡΠ΄Π΅Ρ Π²ΡΡ ΠΎΠ΄ΠΈΡΡ ΠΈΠ· «ΡΠΏΡΡΠ΅Π³ΠΎ» ΡΠ΅ΠΆΠΈΠΌΠ° ΡΡΠ°Π·Ρ ΠΏΠΎΡΠ»Π΅ ΠΏΠΎΠ΄Π°ΡΠΈ Π½Π° Π½Π΅Π³ΠΎ Π½Π°ΠΏΡΡΠΆΠ΅Π½ΠΈΡ ΡΠ΅ΡΠΈ 220V.
ΠΠΎΡΡΡΠ°Π½ΠΎΠ²Π»Π΅Π½ΠΈΠ΅ ΠΊΠΎΠΌΠΏΡΡΡΠ΅ΡΠ½ΠΎΠ³ΠΎ Π±Π»ΠΎΠΊΠ° ΠΏΠΈΡΠ°Π½ΠΈΡ.
ΠΠ»Ρ Π½Π°ΡΠ°Π»Π° ΠΏΡΠΎΠ±ΡΠ΅ΠΌ Π²ΠΊΠ»ΡΡΠΈΡΡ Π±Π»ΠΎΠΊ ΠΏΠΈΡΠ°Π½ΠΈΡ. Π Π±ΠΎΠ»ΡΡΠΈΠ½ΡΡΠ²Π΅ ΡΠ»ΡΡΠ°Π΅ Π±ΡΠ²ΡΠΈΠ΅ Π² ΡΠΏΠΎΡΡΠ΅Π±Π»Π΅Π½ΠΈΠΈ (Π±/Ρ ΠΈΠ»ΠΈ «Π±ΡΡΡΠ½ΡΠ΅») Π±Π»ΠΎΠΊΠΈ ΠΏΠΈΡΠ°Π½ΠΈΡ ΠΎΡ ΠΠ, ΠΊΠ°ΠΊ ΠΏΡΠ°Π²ΠΈΠ»ΠΎ, ΡΠ°Π±ΠΎΡΠΈΠ΅, Π½ΠΎ ΠΈΠΌΠ΅ΡΡ Π½Π΅ΠΊΠΎΡΠΎΡΡΠ΅ Π΄Π΅ΡΠ΅ΠΊΡΡ (ΠΎΡΡΡΡΡΡΠ²ΠΈΠ΅ Π½Π΅ΠΊΠΎΡΠΎΡΡΡ Π²ΡΡ ΠΎΠ΄Π½ΡΡ Π½Π°ΠΏΡΡΠΆΠ΅Π½ΠΈΠΉ, ΠΏΠΎΠ½ΠΈΠΆΠ΅Π½Π½ΠΎΠ΅ Π½Π°ΠΏΡΡΠΆΠ΅Π½ΠΈΠ΅ Π½Π° ΠΎΠ΄Π½ΠΎΠΌ ΠΈΠ· ΠΊΠ°Π½Π°Π»ΠΎΠ² +12, -12, +5, -5 Π²ΠΎΠ»ΡΡ ΠΈ Ρ.ΠΏ.). ΠΠ°ΠΆΠ΅ Π΅ΡΠ»ΠΈ Π±Π»ΠΎΠΊ ΠΏΠΈΡΠ°Π½ΠΈΡ Π·Π°ΠΏΡΡΡΠΈΠ»ΡΡ β ΠΏΡΠΈ ΡΡΠΎΠΌ Π½Π°ΡΠ½ΡΡ ΠΊΡΡΡΠΈΡΡ Π²Π΅Π½ΡΠΈΠ»ΡΡΠΎΡ β ΡΡΠΎΠΈΡ Π²ΡΠΊΡΡΡΡ ΠΊΠΎΡΠΏΡΡ Π±Π»ΠΎΠΊΠ° ΠΏΠΈΡΠ°Π½ΠΈΡ, Π²ΡΠ³ΡΠ΅ΡΡΠΈ ΠΈΠ· Π½Π΅Π³ΠΎ Π²ΡΡ ΠΏΡΠ»Ρ, ΠΎΡΠΊΡΡΡΠΈΡΡ ΠΏΠ΅ΡΠ°ΡΠ½ΡΡ ΠΏΠ»Π°ΡΡ ΠΈ ΠΎΡΠΌΠΎΡΡΠ΅ΡΡ ΠΊΠΎΠ½ΡΠ°ΠΊΡΡ Π½Π° ΠΏΡΠ΅Π΄ΠΌΠ΅Ρ Π½Π΅ΠΏΡΠΎΠΏΠ°Ρ. ΠΡΠ»ΠΈ Π½ΡΠΆΠ½ΠΎ — ΠΈΡΠΏΡΠ°Π²ΠΈΡΡ Π΄Π΅ΡΠ΅ΠΊΡΡ.
ΠΠ΅ΡΠ΅Π΄ ΠΏΡΠΎΠ²Π΅Π΄Π΅Π½ΠΈΠ΅ΠΌ Π»ΡΠ±ΡΡ ΡΠ°Π±ΠΎΡ Π½Π΅ΠΎΠ±Ρ ΠΎΠ΄ΠΈΠΌΠΎ ΠΎΡΠΊΠ»ΡΡΠ°ΡΡ Π±Π»ΠΎΠΊ ΠΏΠΈΡΠ°Π½ΠΈΡ ΠΎΡ ΡΠ΅ΡΠΈ 220V. Π’Π°ΠΊΠΆΠ΅ ΠΏΠΎΡΠ»Π΅ ΡΡΠΎΠ³ΠΎ Π½Π΅ ΠΏΠΎΠΌΠ΅ΡΠ°Π΅Ρ ΠΏΡΠΈΠ½ΡΠ΄ΠΈΡΠ΅Π»ΡΠ½ΠΎ ΡΠ°Π·ΡΡΠ΄ΠΈΡΡ Π²ΡΡΠΎΠΊΠΎΠ²ΠΎΠ»ΡΡΠ½ΡΠ΅ ΡΠ»Π΅ΠΊΡΡΠΎΠ»ΠΈΡΠΈΡΠ΅ΡΠΊΠΈΠ΅ ΠΊΠΎΠ½Π΄Π΅Π½ΡΠ°ΡΠΎΡΡ Π²Ρ ΠΎΠ΄Π½ΠΎΠ³ΠΎ Π²ΡΠΏΡΡΠΌΠΈΡΠ΅Π»Ρ (220-470 ΠΌΠΊΠ€. * 250V). Π‘Π΄Π΅Π»Π°ΡΡ ΡΡΠΎ ΠΌΠΎΠΆΠ½ΠΎ ΠΏΠΎΠ΄ΠΊΠ»ΡΡΠΈΠ² Π½Π° Π½Π΅ΡΠΊΠΎΠ»ΡΠΊΠΎ ΡΠ΅ΠΊΡΠ½Π΄ ΡΠ΅Π·ΠΈΡΡΠΎΡ Π½Π° 100-200 ΠΊΠΠΌ ΠΏΠ°ΡΠ°Π»Π»Π΅Π»ΡΠ½ΠΎ ΠΊΠΎΠ½ΡΠ°ΠΊΡΠ°ΠΌ ΠΊΠΎΠ½Π΄Π΅Π½ΡΠ°ΡΠΎΡΠ°. ΠΡΡΠ΅ΡΡΠ²Π΅Π½Π½ΠΎ, Π΄Π΅ΡΠΆΠ°ΡΡ ΠΏΠ°Π»ΡΡΠ°ΠΌΠΈ ΡΠ΅Π·ΠΈΡΡΠΎΡ Π½Π΅ ΡΡΠΎΠΈΡ — ΠΈΠ½Π°ΡΠ΅ ΠΌΠΎΠΆΠ½ΠΎ ΠΏΠΎΠ»ΡΡΠΈΡΡ Π»ΡΠ³ΠΊΠΈΠΉ ΡΠ΄Π°Ρ ΡΠΎΠΊΠΎΠΌ.
ΠΡΠ° ΠΎΠΏΠ΅ΡΠ°ΡΠΈΡ Π½Π΅ΠΎΠ±Ρ ΠΎΠ΄ΠΈΠΌΠ° ΠΏΠΎΡΠΎΠΌΡ, ΡΡΠΎ ΠΎΡΡΠ°ΡΠΎΡΠ½ΡΠΉ ΡΠ»Π΅ΠΊΡΡΠΈΡΠ΅ΡΠΊΠΈΠΉ Π·Π°ΡΡΠ΄ ΠΊΠΎΠ½Π΄Π΅Π½ΡΠ°ΡΠΎΡΠΎΠ² ΠΎΠΏΠ°ΡΠ΅Π½ (Π² ΡΠ°Π±ΠΎΡΠ΅ΠΌ ΡΠ΅ΠΆΠΈΠΌΠ΅ Π½Π° Π½ΠΈΡ 200V!). ΠΡΠΈ ΡΠ»ΡΡΠ°ΠΉΠ½ΠΎΠΌ ΠΊΠ°ΡΠ°Π½ΠΈΠΈ Π²ΡΠ²ΠΎΠ΄ΠΎΠ² ΠΊΠΎΠ½Π΄Π΅Π½ΡΠ°ΡΠΎΡΠΎΠ² ΠΌΠΎΠΆΠ½ΠΎ ΠΏΠΎΠ»ΡΡΠΈΡΡ Π»ΡΠ³ΠΊΠΈΠΉ ΡΠ»Π΅ΠΊΡΡΠΈΡΠ΅ΡΠΊΠΈΠΉ ΡΠ΄Π°Ρ. Π―Π²Π»Π΅Π½ΠΈΠ΅ Π²Π΅ΡΡΠΌΠ° Π½Π΅ΠΏΡΠΈΡΡΠ½ΠΎΠ΅.
ΠΡΠΎΠ±ΠΎΠ΅ Π²Π½ΠΈΠΌΠ°Π½ΠΈΠ΅ ΡΡΠΎΠΈΡ ΠΎΠ±ΡΠ°ΡΠΈΡΡ Π½Π° ΡΠΎΡΡΠΎΡΠ½ΠΈΠ΅ ΡΠ»Π΅ΠΊΡΡΠΎΠ»ΠΈΡΠΈΡΠ΅ΡΠΊΠΈΡ ΠΊΠΎΠ½Π΄Π΅Π½ΡΠ°ΡΠΎΡΠΎΠ² Π²ΡΡ ΠΎΠ΄Π½ΡΡ Π²ΡΠΏΡΡΠΌΠΈΡΠ΅Π»Π΅ΠΉ. ΠΡΠ»ΠΈ ΠΎΠ½ΠΈ Π²Π·Π΄ΡΡΡ, ΠΈΠΌΠ΅ΡΡ ΡΠ°Π·ΡΡΠ² Π·Π°ΡΠ΅ΡΠΊΠΈ, ΡΠΎ ΠΈΡ Π½ΡΠΆΠ½ΠΎ Π·Π°ΠΌΠ΅Π½ΠΈΡΡ Π½ΠΎΠ²ΡΠΌΠΈ.
ΠΠΎΠ»Π΅Π΅ ΠΏΠΎΠ΄ΡΠΎΠ±Π½ΠΎ ΠΎΠ± ΡΡΡΡΠΎΠΉΡΡΠ²Π΅ ΠΊΠΎΠΌΠΏΡΡΡΠ΅ΡΠ½ΡΡ Π±Π»ΠΎΠΊΠΎΠ² ΠΏΠΈΡΠ°Π½ΠΈΡ ΡΠΎΡΠΌΠ°ΡΠ° AT ΡΠ°ΡΡΠΊΠ°Π·Π°Π½ΠΎ Π·Π΄Π΅ΡΡ.
Π§ΡΠΎΠ±Ρ Π±Π»ΠΎΠΊ ΠΏΠΈΡΠ°Π½ΠΈΡ Π²ΡΠ³Π»ΡΠ΄Π΅Π» Π±ΠΎΠ»Π΅Π΅ ΡΠΎΠ»ΠΈΠ΄Π½ΠΎ ΠΌΠΎΠΆΠ½ΠΎ ΠΏΠΎΠΊΡΠ°ΡΠΈΡΡ Π΅Π³ΠΎ Π°ΡΡΠΎΠ·ΠΎΠ»ΡΠ½ΠΎΠΉ ΠΊΡΠ°ΡΠΊΠΎΠΉ-ΡΠΏΡΠ΅Π΅ΠΌ (ΠΏΡΠΎΠ΄Π°ΡΡΡΡ Π² Π»ΡΠ±ΠΎΠΌ ΠΌΠ°Π³Π°Π·ΠΈΠ½Π΅ Π°Π²ΡΠΎΠ·Π°ΠΏΡΠ°ΡΡΠ΅ΠΉ).

ΠΠ»Π°Π²Π½Π°Ρ » Π‘Π΅ΠΊΡΠ΅ΡΡ ΡΠ΅ΠΌΠΎΠ½ΡΠ° Π°Π²ΡΠΎΠΌΠ°Π³Π½ΠΈΡΠΎΠ» » Π’Π΅ΠΊΡΡΠ°Ρ ΡΡΡΠ°Π½ΠΈΡΠ°
Π’Π°ΠΊΠΆΠ΅ ΠΠ°ΠΌ Π±ΡΠ΄Π΅Ρ ΠΈΠ½ΡΠ΅ΡΠ΅ΡΠ½ΠΎ ΡΠ·Π½Π°ΡΡ:
Β
ΠΠ°ΠΊ Π·Π°ΠΏΠΈΡΠ°ΡΡ ΠΊΡΠ»Π΅Ρ Π΄Π»Ρ ΠΎΡ Π»Π°ΠΆΠ΄Π΅Π½ΠΈΡ LED ΠΌΠ°ΡΡΠΈΡΡ Π½Π° 220 Π
Π€ΠΈΡΠΎ LED-ΠΌΠ°ΡΡΠΈΡΠ° Π΄Π»Ρ ΠΏΠΎΠ΄ΡΠ²Π΅ΡΠΊΠΈ ΡΠ°ΡΡΠ΅Π½ΠΈΠΉ, ΠΈΠΌΠ΅Ρ ΡΠΎΠ±ΡΡΠ²Π΅Π½Π½ΡΠΉ Π΄ΡΠ°ΠΉΠ²Π΅Ρ ΠΏΠΈΡΠ°Π½ΠΈΡ, Π²ΠΊΠ»ΡΡΠ°Π΅ΡΡΡ Π² ΡΠ΅ΡΡ 220 Π Π½Π°ΠΏΡΡΠΌΡΡ. Π Π°Π±ΠΎΡΠ°Π΅Ρ ΠΏΠΎΡΡΠΈ ΠΏΠΎΠ»ΠΎΠ²ΠΈΠ½Ρ ΡΡΡΠΎΠΊ Π΅ΠΆΠ΅Π΄Π½Π΅Π²Π½ΠΎ, ΠΏΡΠΈ ΡΡΠΎΠΌ Π΅Π΅ ΠΊΠΎΡΠΏΡΡ ΡΠΈΠ»ΡΠ½ΠΎ ΡΠ°Π·ΠΎΠ³ΡΠ΅Π²Π°Π΅ΡΡΡ. ΠΠ΅ΠΎΠ±Ρ ΠΎΠ΄ΠΈΠΌΠΎΠ΅ ΠΎΡ Π»Π°ΠΆΠ΄Π΅Π½ΠΈΠ΅ ΠΌΠ°ΡΡΠΈΡΠ°, ΠΏΡΠΈΠΊΡΠ΅ΠΏΠ»Π΅Π½Π½Π°Ρ Π½Π° Π°Π»ΡΠΌΠΈΠ½ΠΈΠ΅Π²ΡΠΉ ΡΠ°Π΄ΠΈΠ°ΡΠΎΡ, ΠΏΠΎΠ»ΡΡΠ°Π΅Ρ ΠΎΡ ΠΎΠ±Π΄ΡΠ²Π° ΠΊΠΎΠΌΠΏΡΡΡΠ΅ΡΠ½ΡΠΌ ΠΊΡΠ»Π΅ΡΠΎΠΌ. ΠΠΎΡΡΠΎΡΠ½Π½ΡΠ΅ 12 Π Π΄Π»Ρ Π½Π΅Π³ΠΎ ΠΏΠΎΠ»ΡΡΠ°ΡΡ ΠΎΡ ΡΠ΅ΡΠ΅Π²ΠΎΠ³ΠΎ Π°Π΄Π°ΠΏΡΠ΅ΡΠ°, ΠΊΠΎΡΠΎΡΡΠΉ Π½Π΅ Π²ΡΠ΅Π³Π΄Π° Π΅ΡΡΡ ΠΏΠΎΠ΄ ΡΡΠΊΠΎΠΉ.
ΠΠ Π±Π΅Π· ΡΠ΅ΡΠ΅Π²ΠΎΠ³ΠΎ ΡΡΠ°Π½ΡΡΠΎΡΠΌΠ°ΡΠΎΡΠ° Π»Π΅Π³ΠΊΠΎ ΡΠ΄Π΅Π»Π°ΡΡ ΡΠ²ΠΎΠΈΠΌΠΈ ΡΡΠΊΠ°ΠΌΠΈ. ΠΠΎΠ½Π°Π΄ΠΎΠ±ΠΈΡΡΡΡ Π½Π΅ΠΌΠ½ΠΎΠ³ΠΎ ΡΠ°Π΄ΠΈΠΎΠ΄Π΅ΡΠ°Π»Π΅ΠΉ ΠΈ ΠΏΠ°ΡΠ»ΡΠ½ΠΈΠΊ.
ΠΠΏΠΈΡΠ°Π½ΠΈΠ΅ ΡΠ°Π±ΠΎΡΡ Π±Π»ΠΎΠΊΠ°
Π‘Ρ Π΅ΠΌΠ° Ρ ΡΡΠ°Π½ΡΡΠΎΡΠΌΠ°ΡΠΎΡΠΎΠΌ Π³ΡΠΎΠΌΠΎΠ·Π΄ΠΊΠ°Ρ ΠΈ ΡΡΠΆΠ΅Π»Π°Ρ. ΠΠ»Ρ ΠΏΠΎΠ½ΠΈΠΆΠ΅Π½ΠΈΡ Π½Π°ΠΏΡΡΠΆΠ΅Π½ΠΈΡ ΠΈΡΠΏΠΎΠ»ΡΠ·ΡΡΡ ΡΠ²ΠΎΠΉΡΡΠ²ΠΎ ΠΊΠΎΠ½Π΄Π΅Π½ΡΠ°ΡΠΎΡΠ° ΠΎΠΊΠ°Π·ΡΠ²Π°ΡΡ ΡΠ΅Π°ΠΊΡΠΈΠ²Π½ΠΎΠ΅ ΡΠΎΠΏΡΠΎΡΠΈΠ²Π»Π΅Π½ΠΈΠ΅ ΠΏΠ΅ΡΠ΅ΠΌΠ΅Π½Π½ΠΎΠΌΡ ΡΠΎΠΊΡ. ΠΡΠ»ΠΈ ΠΈΡΠΏΠΎΠ»ΡΠ·ΠΎΠ²Π°ΡΡ Π΄Π΅Π»ΠΈΡΠ΅Π»Ρ Ρ Π°ΠΊΡΠΈΠ²Π½ΡΠΌ ΡΠΎΠΏΡΠΎΡΠΈΠ²Π»Π΅Π½ΠΈΠ΅ΠΌ, Π²ΠΎΠ·Π½ΠΈΠΊΠ°ΡΡ ΠΏΡΠΎΠ±Π»Π΅ΠΌΡ:
1. ΠΡΠΈ Π±ΠΎΠ»ΡΡΠΈΡ Π½ΠΎΠΌΠΈΠ½Π°Π»Π°Ρ ΡΠ΅Π·ΠΈΡΡΠΎΡΠΎΠ² ΡΠΎΠΊ ΡΠ΅ΠΏΠΈ ΠΌΠ°Π», ΡΠ°Π·Π½ΠΎΡΡΡ ΠΏΠΎΡΠ΅Π½ΡΠΈΠ°Π»ΠΎΠ² Π½Π° Π²ΡΡ ΠΎΠ΄Π΅ Π½Π΅Π΄ΠΎΡΡΠ°ΡΠΎΡΠ½Π° Π΄Π»Ρ ΠΏΠΈΡΠ°Π½ΠΈΡ ΡΡΡΡΠΎΠΉΡΡΠ²Π°.
2. Π£ΠΌΠ΅Π½ΡΡΠ΅Π½ΠΈΠ΅ ΡΠΎΠΏΡΠΎΡΠΈΠ²Π»Π΅Π½ΠΈΡ ΠΏΠΎΠ΄Π½ΠΈΠΌΠ΅Ρ Π½Π°ΠΏΡΡΠΆΠ΅Π½ΠΈΠ΅, Π½ΠΎ Π²ΠΎΠ·ΡΠ°ΡΡΠ΅Ρ ΡΠΎΠΊ ΡΠ΅ΡΠ΅Π· Π³Π°ΡΡΡΠΈΠΉ ΡΠ΅Π·ΠΈΡΡΠΎΡ, ΠΎΠ½ Π±ΡΠ΄Π΅Ρ ΠΈΠ½ΡΠ΅Π½ΡΠΈΠ²Π½ΠΎ Π½Π°Π³ΡΠ΅Π²Π°ΡΡΡΡ, ΠΏΠΎΠΊΠ° ΡΠ°ΠΌ Π½Π΅ ΡΠ³ΠΎΡΠΈΡ ΠΈΠ»ΠΈ ΡΡΡΡΠΎΠΈΡ ΠΏΠΎΠΆΠ°Ρ.
ΠΠ° ΠΊΠΎΠ½Π΄Π΅Π½ΡΠ°ΡΠΎΡΠ΅ ΠΏΠ΅ΡΠ΅ΠΌΠ΅Π½Π½ΡΠ΅ ΡΠΎΠΊ ΠΈ Π½Π°ΠΏΡΡΠΆΠ΅Π½ΠΈΠ΅ ΡΠ΄Π²ΠΈΠ³Π°ΡΡΡΡ ΠΏΠΎ ΡΠ°Π·Π΅. Π Π½Π°ΡΠ°Π»Π΅ ΡΠΈΠΊΠ»Π° Π·Π°ΡΡΠ΄Π° ΡΠΎΠΊ Π±ΠΎΠ»ΡΡΠΎΠΉ, Π° Π½Π°ΠΏΡΡΠΆΠ΅Π½ΠΈΠ΅ Π½Π° ΠΊΠΎΠ½Π΄Π΅Π½ΡΠ°ΡΠΎΡΠ΅ ΠΌΠ°Π»Π΅Π½ΡΠΊΠΎΠ΅ ΠΈ ΠΏΠΎΡΡΠ΅ΠΏΠ΅Π½Π½ΠΎ ΡΠ°ΡΡΠ΅Ρ. ΠΠΎΠ³Π΄Π° Π΅ΠΌΠΊΠΎΡΡΡ Π·Π°ΡΡΠ΄ΠΈΠ»Π°ΡΡ, Π½Π°ΠΏΡΡΠΆΠ΅Π½ΠΈΠ΅ Π²ΠΎΠ·ΡΠ°ΡΡΠ°Π΅Ρ, Π° ΡΠΎΠΊ ΡΠ½ΠΈΠΆΠ°Π΅ΡΡΡ Π΄ΠΎ Π½ΡΠ»Ρ. ΠΠ΄Π½ΠΎΠ²ΡΠ΅ΠΌΠ΅Π½Π½ΠΎ ΠΎΠ½ΠΈ Π±ΠΎΠ»ΡΡΠΈΠΌΠΈ Π½Π΅ Π±ΡΠ²Π°ΡΡ. ΠΠ° ΠΊΠΎΠ½Π΄Π΅Π½ΡΠ°ΡΠΎΡΠ΅ Π²ΡΠ΄Π΅Π»ΡΠ΅ΡΡΡ Π½Π΅Π±ΠΎΠ»ΡΡΠ°Ρ ΠΌΠΎΡΠ½ΠΎΡΡΡ, ΠΊΠΎΡΠΏΡΡ Π½Π°Π³ΡΠ΅Π²Π°Π΅ΡΡΡ ΠΌΠ°Π»ΠΎ.

Π‘Π΅ΡΠ΅Π²ΠΎΠ΅ Π½Π°ΠΏΡΡΠΆΠ΅Π½ΠΈΠ΅ ΠΏΠΎΠ΄Π°Π΅ΡΡΡ Π½Π° Π΄ΠΈΠΎΠ΄Π½ΡΠΉ ΠΌΠΎΡΡ ΡΠ΅ΡΠ΅Π· ΠΊΠΎΠ½Π΄Π΅Π½ΡΠ°ΡΠΎΡ. ΠΠ±ΡΠ°Π·ΡΠ΅ΡΡΡ Π΄Π΅Π»ΠΈΡΠ΅Π»Ρ ΠΈΠ· ΡΠ΅Π°ΠΊΡΠΈΠ²Π½ΠΎΠ³ΠΎ ΡΠΎΠΏΡΠΎΡΠΈΠ²Π»Π΅Π½ΠΈΡ Π΅ΠΌΠΊΠΎΡΡΠΈ ΠΈ Π΄ΠΈΠΎΠ΄ΠΎΠ². ΠΠ΅Π±ΠΎΠ»ΡΡΠ°Ρ ΡΠ°ΡΡΡ Π½Π°ΠΏΡΡΠΆΠ΅Π½ΠΈΡ, Π²ΡΠΏΡΡΠΌΠ»Π΅Π½Π½Π°Ρ ΠΌΠΎΡΡΠΎΠΌ, ΡΠ³Π»Π°ΠΆΠΈΠ²Π°Π΅ΡΡΡ ΡΠ»Π΅ΠΊΡΡΠΎΠ»ΠΈΡΠΈΡΠ΅ΡΠΊΠΈΠΌ ΠΊΠΎΠ½Π΄Π΅Π½ΡΠ°ΡΠΎΡΠΎΠΌ. ΠΠΎΡΠΌΠ°Π»ΠΈΠ·ΠΎΠ²Π°Π½Π½ΠΎΠ΅ ΡΡΠ°Π±ΠΈΠ»ΠΈΡΡΠΎΠ½ΠΎΠΌ ΠΏΠΈΡΠ°Π½ΠΈΠ΅ 12 Π ΠΏΠΎΠ΄Π°Π΅ΡΡΡ Π½Π° ΡΠ»Π΅ΠΊΡΡΠΎΠ΄Π²ΠΈΠ³Π°ΡΠ΅Π»Ρ. ΠΠ°ΡΠ°Π»Π»Π΅Π»ΡΠ½ΠΎ Π±Π°Π»Π»Π°ΡΡΠ½ΠΎΠΉ Π΅ΠΌΠΊΠΎΡΡΠΈ Π²ΠΊΠ»ΡΡΠ΅Π½ ΡΠ΅Π·ΠΈΡΡΠΎΡ, ΡΠ³Π»Π°ΠΆΠΈΠ²Π°ΡΡΠΈΠΉ Π±ΡΠΎΡΠΎΠΊ ΡΠΎΠΊΠ° ΠΏΡΠΈ ΠΏΠΎΠ΄Π°ΡΠ΅ ΠΏΠΈΡΠ°Π½ΠΈΡ ΠΈ ΠΎΠ±Π΅ΡΠΏΠ΅ΡΠΈΠ²Π°ΡΡΠΈΠΉ ΡΠ°Π·ΡΡΠ΄ ΠΊΠΎΠ½Π΄Π΅Π½ΡΠ°ΡΠΎΡΠ° ΠΏΡΠΈ Π²ΡΠΊΠ»ΡΡΠ΅Π½ΠΈΠΈ.
ΠΠ΅ΡΠ°Π»ΠΈ
Π‘Ρ Π΅ΠΌΠ° ΡΠ°Π±ΠΎΡΠ°Π΅Ρ ΠΏΠΎΠ΄ Π½Π°ΠΏΡΡΠΆΠ΅Π½ΠΈΠ΅ΠΌ ΡΠ΅ΡΠΈ 220 Π, ΠΏΠΎΡΡΠΎΠΌΡ ΠΈΡΠΏΠΎΠ»ΡΠ·ΡΡΡ ΠΊΠΎΠ½Π΄Π΅Π½ΡΠ°ΡΠΎΡΡ Ρ ΡΠ°Π±ΠΎΡΠΈΠΌ Π½Π°ΠΏΡΡΠΆΠ΅Π½ΠΈΠ΅ΠΌ Π½Π΅ ΠΌΠ΅Π½Π΅Π΅ 600 Π, Π±ΡΠΌΠ°ΠΆΠ½ΡΠ΅ ΡΠΈΠΏΠ° ΠΠΠ ΠΈΠ»ΠΈ ΠΏΠ»Π΅Π½ΠΎΡΠ½ΡΠ΅ Π73-17. ΠΠΎΡΠ½ΠΎΡΡΡ ΡΠ΅ΠΏΠ»ΠΎΠ²ΠΎΠ³ΠΎ ΡΠ°ΡΡΠ΅ΠΈΠ²Π°Π½ΠΈΡ ΡΠ΅Π·ΠΈΡΡΠΎΡΠ° 0,25Γ·0,5 ΠΡ.

ΠΠΈΠ½ΠΈΠΌΠ°Π»ΡΠ½ΠΎΠ΅ Π΄ΠΎΠΏΡΡΡΠΈΠΌΠΎΠ΅ ΠΎΠ±ΡΠ°ΡΠ½ΠΎΠ΅ Π½Π°ΠΏΡΡΠΆΠ΅Π½ΠΈΠ΅ Π΄ΠΈΠΎΠ΄ΠΎΠ² 400 Π. ΠΠΎΠ΄Ρ ΠΎΠ΄ΡΡ Π226Π, ΠΠ105Π-Π ΠΈΠ»ΠΈ ΠΈΡ ΠΈΠΌΠΏΠΎΡΡΠ½ΡΠ΅ Π°Π½Π°Π»ΠΎΠ³ΠΈ. ΠΠΈΠΎΠ΄Ρ Π·Π°ΠΌΠ΅Π½ΡΠ΅Ρ ΠΌΠΎΡΡΠΎΠ²Π°Ρ ΡΠ±ΠΎΡΠΊΠ° ΠΠ¦402-407. Π‘ΡΠ°Π±ΠΈΠ»ΠΈΡΡΠΎΠ½ Π²ΡΠ±ΠΈΡΠ°Π΅ΡΡΡ Ρ ΠΌΠ°ΠΊΡΠΈΠΌΠ°Π»ΡΠ½ΡΠΌ ΡΠΎΠΊΠΎΠΌ ΠΏΡΠΈ ΡΠ°Π±ΠΎΡΠ΅ΠΌ Π½Π°ΠΏΡΡΠΆΠ΅Π½ΠΈΠΈ 12 Π.

ΠΠ°ΡΠ°Π»Π»Π΅Π»ΡΠ½ΠΎΠ΅ Π²ΠΊΠ»ΡΡΠ΅Π½ΠΈΠ΅ ΠΊΠΎΠ½Π΄Π΅Π½ΡΠ°ΡΠΎΡΠΎΠ² ΡΠ²Π΅Π»ΠΈΡΠΈΠ²Π°Π΅Ρ ΠΎΠ±ΡΡΡ Π΅ΠΌΠΊΠΎΡΡΡ, ΡΡΠΌΠΌΠΈΡΡΡ Π½ΠΎΠΌΠΈΠ½Π°Π»Ρ Π²ΡΠ΅Ρ ΡΠ»Π΅ΠΌΠ΅Π½ΡΠΎΠ². ΠΡΠΆΠ½ΠΎΠ΅ Π·Π½Π°ΡΠ΅Π½ΠΈΠ΅ ΠΏΠΎΠ΄Π±ΠΈΡΠ°Π΅ΡΡΡ ΡΠΎΠ΅Π΄ΠΈΠ½Π΅Π½ΠΈΠ΅ΠΌ Π½Π΅ΡΠΊΠΎΠ»ΡΠΊΠΈΡ ΡΠ»Π΅ΠΌΠ΅Π½ΡΠΎΠ².

ΠΠΎΠ½ΡΠ°ΠΆ
ΠΠ΅ΡΠ°Π»Π΅ΠΉ Π½Π΅ΠΌΠ½ΠΎΠ³ΠΎ, Π²ΡΠ²ΠΎΠ΄Ρ Ρ Π½ΠΈΡ ΠΆΠ΅ΡΡΠΊΠΈΠ΅. ΠΠΎΠΆΠ½ΠΎ ΡΠΎΠ±ΡΠ°ΡΡ Π±Π»ΠΎΠΊ ΠΏΠΈΡΠ°Π½ΠΈΡ Π½Π°Π²Π΅ΡΠ½ΡΠΌ ΠΌΠΎΠ½ΡΠ°ΠΆΠΎΠΌ Π±Π΅Π· ΠΏΠ΅ΡΠ°ΡΠ½ΠΎΠΉ ΠΏΠ»Π°ΡΡ, Π½Π΅ Π΄ΠΎΠΏΡΡΠΊΠ°Ρ ΠΊΠΎΡΠΎΡΠΊΠΎΠ³ΠΎ Π·Π°ΠΌΡΠΊΠ°Π½ΠΈΡ ΡΠΎΠ΅Π΄ΠΈΠ½Π΅Π½ΠΈΠΉ Π²ΡΠ²ΠΎΠ΄ΠΎΠ² Π΄Π΅ΡΠ°Π»Π΅ΠΉ.

Π‘Ρ Π΅ΠΌΠ°, ΡΠΎΠ±ΡΠ°Π½Π½Π°Ρ Π±Π΅Π· ΠΎΡΠΈΠ±ΠΎΠΊ ΠΌΠΎΠ½ΡΠ°ΠΆΠ° ΠΈΠ· ΠΈΡΠΏΡΠ°Π²Π½ΡΡ Π΄Π΅ΡΠ°Π»Π΅ΠΉ, Π·Π°ΠΏΡΡΠΊΠ°Π΅Ρ Π΄Π²ΠΈΠ³Π°ΡΠ΅Π»Ρ ΠΊΡΠ»Π΅ΡΠ° ΠΏΡΠΈ Π²ΠΊΠ»ΡΡΠ΅Π½ΠΈΠΈ ΠΏΠΈΡΠ°Π½ΠΈΡ.

ΠΡΠΎΠ²Π΅ΡΠΈΡΡ ΠΏΠ°ΡΠ°ΠΌΠ΅ΡΡΡ ΡΠ°Π±ΠΎΡΡ ΠΏΠΎΠΌΠΎΠΆΠ΅Ρ ΠΌΡΠ»ΡΡΠΈΠΌΠ΅ΡΡ Π² ΡΠ΅ΠΆΠΈΠΌΠ΅ ΠΈΠ·ΠΌΠ΅ΡΠ΅Π½ΠΈΡ ΠΏΠΎΡΡΠΎΡΠ½Π½ΠΎΠ³ΠΎ Π½Π°ΠΏΡΡΠΆΠ΅Π½ΠΈΡ, ΠΏΠΎΠ΄ΠΊΠ»ΡΡΠ΅Π½Π½ΡΠΉ ΠΏΠ°ΡΠ°Π»Π»Π΅Π»ΡΠ½ΠΎ ΠΊΡΠ»Π΅ΡΡ. ΠΠΈΠ°ΠΏΠ°Π·ΠΎΠ½ ΡΠ°Π±ΠΎΡΠΈΡ Π½Π°ΠΏΡΡΠΆΠ΅Π½ΠΈΠΉ ΠΌΠΎΡΠΎΡΠ° Π½Π°Ρ ΠΎΠ΄ΠΈΡΡΡ Π² ΠΏΡΠ΅Π΄Π΅Π»Π°Ρ 9Γ·14 Π²ΠΎΠ»ΡΡ. ΠΠ° Π²Π΅ΡΡ Π½ΠΈΡ Π³ΡΠ°Π½ΠΈΡΠ°Ρ Π·Π°ΠΌΠ΅ΡΠ½ΠΎ Π²ΠΎΠ·ΡΠ°ΡΡΠ°Π΅Ρ ΡΡΠΌΠ½ΠΎΡΡΡ Π²Π΅Π½ΡΠΈΠ»ΡΡΠΎΡΠ°. Π£Π²Π΅Π»ΠΈΡΠ΅Π½ΠΈΠ΅ Π±Π°Π»Π»Π°ΡΡΠ½ΠΎΠΉ Π΅ΠΌΠΊΠΎΡΡΠΈ ΠΏΠΎΠ²ΡΡΠ°Π΅Ρ Π²ΡΡ ΠΎΠ΄Π½ΠΎΠ΅ Π½Π°ΠΏΡΡΠΆΠ΅Π½ΠΈΠ΅. Π£ΠΌΠ΅Π½ΡΡΠ΅Π½ΠΈΠ΅ β Π½Π°ΠΎΠ±ΠΎΡΠΎΡ.

Π Π°Π·ΠΌΠ΅ΡΠ΅Π½ΠΈΠ΅ ΠΌΠΎΠ½ΡΠ°ΠΆΠ° Π² ΠΏΠ»Π°ΡΡΠΌΠ°ΡΡΠΎΠ²ΠΎΠΌ ΠΊΠΎΡΠΏΡΡΠ΅ Π·Π°ΡΠΈΡΠΈΡ ΠΎΡ ΠΏΠΎΡΠ°ΠΆΠ΅Π½ΠΈΡ ΡΠ»Π΅ΠΊΡΡΠΈΡΠ΅ΡΠΊΠΈΠΌ ΡΠΎΠΊΠΎΠΌ. ΠΠ»Ρ ΠΏΠΎΠ΄ΡΠΎΠ΅Π΄ΠΈΠ½Π΅Π½ΠΈΡ ΠΏΡΠΎΠ²ΠΎΠ΄ΠΎΠ² Π½Π° Π²Ρ ΠΎΠ΄Π΅ ΠΈ Π²ΡΡ ΠΎΠ΄Π΅ Π±Π»ΠΎΠΊΠ° ΡΡΡΠ°Π½ΠΎΠ²Π»Π΅Π½Ρ ΠΊΠ»Π΅ΠΌΠΌΠ½ΡΠ΅ ΠΏΠ°ΡΡ.

ΠΠΎΡΠΏΡΡ Π·Π°ΠΊΡΠ΅ΠΏΠ»ΡΠ΅ΡΡΡ Π½Π° ΡΠ°Π΄ΠΈΠ°ΡΠΎΡΠ΅ Ρ ΡΠ°Π·ΠΌΠ΅ΡΠ΅Π½Π½ΠΎΠΉ Π½Π° Π½Π΅ΠΌ ΡΠ²Π΅ΡΠΎΠ΄ΠΈΠΎΠ΄Π½ΠΎΠΉ ΠΌΠ°ΡΡΠΈΡΠ΅ΠΉ. Π‘Π΅ΡΠ΅Π²ΠΎΠΉ ΡΠ½ΡΡ Π²ΠΊΠ»ΡΡΠ°Π΅ΡΡΡ ΠΊ ΠΏΠ°ΡΠ°Π»Π»Π΅Π»ΡΠ½ΠΎ ΡΠΎΠ΅Π΄ΠΈΠ½Π΅Π½Π½ΡΠΌ Π²ΡΠ²ΠΎΠ΄Π°ΠΌ ΠΏΠΈΡΠ°Π½ΠΈΡ LED-Π΄ΡΠ°ΠΉΠ²Π΅ΡΠ° ΠΈ ΠΠ.

ΠΡΠΆΠ½ΠΎ ΡΠ±Π΅Π΄ΠΈΡΡΡΡ, ΡΡΠΎ Π½ΠΈΡΠ΅Π³ΠΎ Π½Π΅ ΠΌΠ΅ΡΠ°Π΅Ρ ΡΠ²ΠΎΠ±ΠΎΠ΄Π½ΠΎΠΌΡ Π²ΡΠ°ΡΠ΅Π½ΠΈΡ Π»ΠΎΠΏΠ°ΡΡΠ΅ΠΉ.

ΠΡΠΎΠ±Π΅Π½Π½ΠΎΡΡΠΈ ΡΡ Π΅ΠΌΡ
ΠΡΠ΅ ΡΠ»Π΅ΠΌΠ΅Π½ΡΡ ΡΡ Π΅ΠΌΡ Π½Π°Ρ ΠΎΠ΄ΡΡΡΡ ΠΏΠΎΠ΄ ΠΎΠΏΠ°ΡΠ½ΡΠΌ Π΄Π»Ρ ΠΆΠΈΠ·Π½ΠΈ Π½Π°ΠΏΡΡΠΆΠ΅Π½ΠΈΠ΅ΠΌ ΡΠ΅ΡΠΈ 220 Π, ΠΏΠΎΡΡΠΎΠΌΡ:
- ΡΠ°Π±ΠΎΡΡ ΡΠΎ ΡΡ
Π΅ΠΌΠΎΠΉ Π²ΡΠΏΠΎΠ»Π½ΡΡΡ ΠΏΡΠΈ ΠΎΡΠΊΠ»ΡΡΠ΅Π½Π½ΠΎΠΌ ΠΏΠΈΡΠ°Π½ΠΈΠΈ ΠΈ ΡΠ°Π·ΡΡΠΆΠ΅Π½Π½ΠΎΠΌ Π±Π°Π»Π»Π°ΡΡΠ½ΠΎΠΌ ΠΊΠΎΠ½Π΄Π΅Π½ΡΠ°ΡΠΎΡΠ΅;
- ΠΎΡΡΠΎΠ΅Π΄ΠΈΠ½Π΅Π½ΠΈΠ΅ Π½Π°Π³ΡΡΠ·ΠΊΠΈ (ΠΊΡΠ»Π΅ΡΠ°) Π±Π΅Π· ΠΏΡΠ΅Π΄Π²Π°ΡΠΈΡΠ΅Π»ΡΠ½ΠΎΠ³ΠΎ Π²ΡΠΊΠ»ΡΡΠ΅Π½ΠΈΡ ΠΏΠΈΡΠ°Π½ΠΈΡ ΠΏΡΠΈΠ²Π΅Π΄Π΅Ρ ΠΊ Π²ΡΡ
ΠΎΠ΄Ρ ΠΈΠ· ΡΡΡΠΎΡ Π±Π»ΠΎΠΊΠ°;
- ΠΎΠ±ΡΠ·Π°ΡΠ΅Π»ΡΠ½ΠΎ ΡΡΠ΅Π±ΡΠ΅ΡΡΡ Π·Π°ΡΠΈΡΠ° ΡΡ Π΅ΠΌΡ ΠΎΡ ΠΊΠΎΡΠΎΡΠΊΠΎΠ³ΠΎ Π·Π°ΠΌΡΠΊΠ°Π½ΠΈΡ ΡΡΡΠ°Π½ΠΎΠ²ΠΊΠΎΠΉ ΠΏΡΠ΅Π΄ΠΎΡ ΡΠ°Π½ΠΈΡΠ΅Π»Ρ.
ΠΡΡΡΡΡΡΠ²ΠΈΠ΅ Π³Π°Π»ΡΠ²Π°Π½ΠΈΡΠ΅ΡΠΊΠΎΠΉ ΡΠ°Π·Π²ΡΠ·ΠΊΠΈ ΠΠ ΠΎΡ ΡΠ΅ΡΠΈ ΠΊΠΎΠΌΠΏΠ΅Π½ΡΠΈΡΡΠ΅ΡΡΡ ΠΌΠ°Π»ΡΠΌΠΈ Π³Π°Π±Π°ΡΠΈΡΠ°ΠΌΠΈ, Π²Π΅ΡΠΎΠΌ ΠΈ Π½Π΅Π±ΠΎΠ»ΡΡΠΈΠΌ ΡΡΠΎΠ²Π½Π΅ΠΌ ΡΡΠΌΠ° ΠΏΡΠΈ ΡΠ°Π±ΠΎΡΠ΅.
ΠΏΠΎΡΠ°Π³ΠΎΠ²Π°Ρ ΠΈΠ½ΡΡΡΡΠΊΡΠΈΡ Ρ ΡΠΎΡΠΎ, Π²ΡΠ±ΠΎΡ Π±Π»ΠΎΠΊΠ° ΠΏΠΈΡΠ°Π½ΠΈΡ ΠΈ ΡΠΎΠ²Π΅ΡΡ ΡΠΏΠ΅ΡΠΈΠ°Π»ΠΈΡΡΠΎΠ²
Π Π½Π°Ρ Π²Π΅ΠΊ Π±ΡΡΡΡΠΎ ΡΠ°Π·Π²ΠΈΠ²Π°ΡΡΠΈΡ ΡΡ ΡΠ΅Ρ Π½ΠΎΠ»ΠΎΠ³ΠΈΠΉ ΡΠ²Π΅ΡΠΎΠ΄ΠΈΠΎΠ΄Π½Π°Ρ Π»Π΅Π½ΡΠ° ΡΡΠ°Π»Π° Π½Π°ΡΡΠΎΡΡΠ΅ΠΉ Π½Π°Ρ ΠΎΠ΄ΠΊΠΎΠΉ. ΠΠ½Π° ΡΠΊΠΎΠ½ΠΎΠΌΠ½Π°Ρ, ΡΡΠΊΠ°Ρ, ΠΊΡΠ°ΡΠΈΠ²Π°Ρ, ΡΠ°Π·Π½ΠΎΠΎΠ±ΡΠ°Π·Π½Π°Ρ. ΠΡΡΠ°Π»ΠΎΡΡ ΡΠΎΠ»ΡΠΊΠΎ ΡΠ°Π·ΠΎΠ±ΡΠ°ΡΡΡΡ, ΠΊΠ°ΠΊ Π·Π°ΠΏΠΈΡΠ°ΡΡ ΡΠ²Π΅ΡΠΎΠ΄ΠΈΠΎΠ΄Π½ΡΡ Π»Π΅Π½ΡΡ ΠΎΡ Π²ΡΠ΅Π²ΠΎΠ·ΠΌΠΎΠΆΠ½ΡΡ ΠΈΡΡΠΎΡΠ½ΠΈΠΊΠΎΠ².
ΠΠ°ΠΊ Π²ΡΠ±ΡΠ°ΡΡ Π»Π΅Π½ΡΡ

ΠΠ»Ρ Π½Π°ΡΠ°Π»Π° Π½ΡΠΆΠ½ΠΎ ΠΏΡΠ°Π²ΠΈΠ»ΡΠ½ΠΎ Π²ΡΠ±ΡΠ°ΡΡ ΡΡΡ ΡΠ°ΠΌΡΡ Π»Π΅Π½ΡΡ. ΠΠ°ΠΆΠ½ΡΠΌ ΡΠ°ΠΊΡΠΎΡΠΎΠΌ ΠΏΡΠΈ Π²ΡΠ±ΠΎΡΠ΅ ΡΠ²Π»ΡΠ΅ΡΡΡ ΡΠ΅Π»Ρ, Ρ ΠΊΠΎΡΠΎΡΠΎΠΉ ΡΡΡΠ°Π½Π°Π²Π»ΠΈΠ²Π°Π΅ΡΡΡ ΠΏΠΎΠ΄ΡΠ²Π΅ΡΠΊΠ°. ΠΠ΅Π½ΡΡ ΡΠ°Π·Π»ΠΈΡΠ°ΡΡΡΡ Π² Π·Π°Π²ΠΈΡΠΈΠΌΠΎΡΡΠΈ ΠΎΡ ΡΠΈΡΠ»Π° Π»Π°ΠΌΠΏΠΎΡΠ΅ΠΊ, ΡΠ°ΡΠΏΠΎΠ»ΠΎΠΆΠ΅Π½Π½ΡΡ Π½Π° ΠΎΠ΄Π½ΠΎΠΌ ΠΌΠ΅ΡΡΠ΅ Π»Π΅Π½ΡΡ. ΠΡ Π±ΡΠ²Π°Π΅Ρ 30, 60, 120 ΠΈ 240. Π§Π΅ΠΌ Π±ΠΎΠ»ΡΡΠ΅ Π»Π°ΠΌΠΏΠΎΡΠ΅ΠΊ, ΡΠ΅ΠΌ ΡΡΡΠ΅ ΡΠ²Π΅Ρ.
ΠΠ°Π»Π΅Π΅ Π½ΡΠΆΠ½ΠΎ ΠΎΠΏΡΠ΅Π΄Π΅Π»ΠΈΡΡΡΡ Ρ ΠΌΠ΅ΡΡΠΎΠΌ, Π³Π΄Π΅ Π±ΡΠ΄Π΅Ρ ΡΠ°ΡΠΏΠΎΠ»Π°Π³Π°ΡΡΡΡ Π»Π΅Π½ΡΠ°. ΠΠ°ΠΊ Π»ΡΠ±ΠΎΠΉ ΡΠ»Π΅ΠΊΡΡΠΈΡΠ΅ΡΠΊΠΈΠΉ ΠΏΡΠΈΠ±ΠΎΡ, ΠΎΠ½Π° Π±ΠΎΠΈΡΡΡ Π²Π»Π°Π³ΠΈ. ΠΠΎ ΡΡΡΠ΅ΡΡΠ²ΡΠ΅Ρ Π½Π΅ΡΠΊΠΎΠ»ΡΠΊΠΎ ΡΠΈΠΏΠΎΠ² Π»Π΅Π½Ρ, ΠΏΡΠΈΡΠΏΠΎΡΠΎΠ±Π»Π΅Π½Π½ΡΡ ΠΊ Π°Π³ΡΠ΅ΡΡΠΈΠ²Π½ΡΠΌ Π²ΠΎΠ·Π΄Π΅ΠΉΡΡΠ²ΠΈΡΠΌ Π²Π½Π΅ΡΠ½Π΅ΠΉ ΡΡΠ΅Π΄Ρ. ΠΡΠΎ ΠΌΠΎΠΆΠ½ΠΎ ΡΠ·Π½Π°ΡΡ, ΠΏΡΠΎΡΠΈΡΠ°Π² ΠΌΠ°ΡΠΊΠΈΡΠΎΠ²ΠΊΡ. IP20 ΠΏΡΠ°ΠΊΡΠΈΡΠ΅ΡΠΊΠΈ Π½Π΅ Π·Π°ΡΠΈΡΠ΅Π½Π°. ΠΠ΅ Π½Π΅ ΡΡΠΎΠΈΡ ΡΠ°ΡΠΏΠΎΠ»Π°Π³Π°ΡΡ Π½Π°Π΄ ΠΌΠΎΠΉΠΊΠΎΠΉ Π² ΠΊΡΡ Π½Π΅, Π² Π²Π°Π½Π½ΠΎΠΉ ΠΈΠ»ΠΈ Π½Π° ΡΠ»ΠΈΡΠ΅. Π‘ΠΊΠΎΡΠ΅Π΅, Π΅ΠΉ ΠΏΡΠ΅Π΄ΡΡΠΎΠΈΡ ΠΎΡΠ²Π΅ΡΠ°ΡΡ ΠΊΠ½ΠΈΠΆΠ½ΡΠ΅ ΠΏΠΎΠ»ΠΊΠΈ ΠΈΠ»ΠΈ ΠΊΠ°ΡΡΠΈΠ½Ρ Π² ΠΈΠ½ΡΠ΅ΡΡΠ΅ΡΠ΅. IP65 Π΄ΠΎΡΡΠ°ΡΠΎΡΠ½ΠΎ Π·Π°ΡΠΈΡΠ΅Π½Π° Π΄Π»Ρ ΡΠ°Π±ΠΎΡΡ Π½Π° ΠΊΡΡ Π½Π΅ ΠΈΠ»ΠΈ Π² Π²Π°Π½Π½ΠΎΠΉ ΠΊΠΎΠΌΠ½Π°ΡΠ΅. Π’Π°ΠΊΠΆΠ΅ ΠΎΠ½Π° ΠΎΡΠ»ΠΈΡΠ½ΠΎ ΡΠΏΡΠ°Π²ΠΈΡΡΡ Ρ ΠΏΠΎΠ΄ΡΠ²Π΅ΡΠΊΠΎΠΉ Π½Π° ΡΠ»ΠΈΡΠ΅. IP68 β Π°Π±ΡΠΎΠ»ΡΡΠ½ΠΎ Π·Π°ΡΠΈΡΠ΅Π½Π½Π°Ρ Π»Π΅Π½ΡΠ°, ΠΊΠΎΡΠΎΡΠ°Ρ Π·Π°ΠΏΡΠΎΡΡΠΎ ΠΏΠΎΠ΄ΠΎΠΉΠ΄Π΅Ρ Π΄Π°ΠΆΠ΅ Π΄Π»Ρ ΠΎΡΠ²Π΅ΡΠ΅Π½ΠΈΡ Π±Π°ΡΡΠ΅ΠΉΠ½ΠΎΠ².
ΠΠ»Ρ Π΄Π°Π»ΡΠ½Π΅ΠΉΡΠ΅ΠΉ ΡΠΊΡΠΏΠ»ΡΠ°ΡΠ°ΡΠΈΠΈ Π»Π΅Π½ΡΡ Π½ΡΠΆΠ½ΠΎ ΠΏΠΎΠ½ΠΈΠΌΠ°ΡΡ, ΠΊΠ°ΠΊΠ°Ρ ΠΏΠΎΠ΄ΡΠ²Π΅ΡΠΊΠ° Π½ΡΠΆΠ½Π° β ΠΌΠΎΠ½ΠΎΡ ΡΠΎΠΌΠ½Π°Ρ ΠΈΠ»ΠΈ ΡΠ°Π·Π½ΠΎΡΠ²Π΅ΡΠ½Π°Ρ, ΡΠ΅ΠΏΠ»Π°Ρ ΠΈΠ»ΠΈ Ρ ΠΎΠ»ΠΎΠ΄Π½Π°Ρ. Π, ΠΊΠΎΠ½Π΅ΡΠ½ΠΎ, ΠΎΠ±ΡΠ°ΡΠΈΡΡ Π²Π½ΠΈΠΌΠ°Π½ΠΈΠ΅ Π½Π° ΡΠ°Π·ΠΌΠ΅Ρ ΠΎΡΠ²Π΅ΡΠ°Π΅ΠΌΠΎΠΉ ΠΏΠΎΠ²Π΅ΡΡ Π½ΠΎΡΡΠΈ. ΠΡΠ΅ ΡΡΠΎ ΡΠ»Π΅Π΄ΡΠ΅Ρ ΡΡΠΈΡΡΠ²Π°ΡΡ, ΠΎΠΏΡΠ΅Π΄Π΅Π»ΠΈΠ²ΡΠΈΡΡ Ρ Π½Π°Π·Π½Π°ΡΠ΅Π½ΠΈΠ΅ΠΌ Π»Π΅Π½ΡΡ.
ΠΠΎΠ»ΠΈΡΠ΅ΡΡΠ²ΠΎ

ΠΡΡΡ Π΅ΡΠ΅ Π½Π΅ΡΠΊΠΎΠ»ΡΠΊΠΎ ΡΠ°Π·Π»ΠΈΡΠΈΠΉ, ΠΎ ΠΊΠΎΡΠΎΡΡΡ ΡΡΠΎΠΈΡ ΠΏΠΎΠΌΠ½ΠΈΡΡ ΠΏΡΠΈ Π²ΡΠ±ΠΎΡΠ΅ Π»Π΅Π½ΡΡ. ΠΡΠΈ ΠΏΠΎΠ΄ΠΊΠ»ΡΡΠ΅Π½ΠΈΠΈ ΠΊ ΠΈΡΡΠΎΡΠ½ΠΈΠΊΠ°ΠΌ ΠΏΠΈΡΠ°Π½ΠΈΡ ΠΏΡΠΈΠ΄Π΅ΡΡΡ ΡΡΠΊΠΎΠ²ΠΎΠ΄ΡΡΠ²ΠΎΠ²Π°ΡΡΡΡ ΠΈΠΌΠ΅Π½Π½ΠΎ ΡΡΠΈΠΌΠΈ Π΄Π°Π½Π½ΡΠΌΠΈ. ΠΠ°ΠΌΠΏΠΎΡΠΊΠΈ, ΡΠ°ΡΠΏΠΎΠ»ΠΎΠΆΠ΅Π½Π½ΡΠ΅ Π½Π° ΠΎΡΡΠ΅Π·ΠΊΠ΅, Π΄Π΅Π»Π°ΡΡ Π»Π΅Π½ΡΡ ΡΠ½ΠΈΠΊΠ°Π»ΡΠ½ΠΎΠΉ. Π ΠΏΡΠΈΠΌΠ΅ΡΡ, Π΅ΡΠ»ΠΈ Π½Π° ΠΎΠ΄Π½ΠΎΠΌ ΠΎΡΡΠ΅Π·ΠΊΠ΅ ΡΠ°ΡΠΏΠΎΠ»ΠΎΠΆΠ΅Π½ Π²ΡΠ΅Π³ΠΎ ΠΎΠ΄ΠΈΠ½ ΡΠ²Π΅ΡΠΎΠ΄ΠΈΠΎΠ΄, ΡΠΎ Π»Π΅Π½ΡΠ° Π±ΡΠ΄Π΅Ρ ΠΌΠ°ΡΠΊΠΈΡΠΎΠ²Π°ΡΡΡΡ ΡΠ»Π΅Π΄ΡΡΡΠΈΠΌ ΠΎΠ±ΡΠ°Π·ΠΎΠΌ: 5 Π. ΠΡΠ»ΠΈ ΡΠ²Π΅ΡΠΎΠ΄ΠΈΠΎΠ΄ΠΎΠ² Π½Π° ΠΎΡΡΠ΅Π·ΠΊΠ΅ 3, ΡΠΎ ΡΡΠΎ Π»Π΅Π½ΡΠ° Π½Π° 12 Π. Π’Π°ΠΊΠΆΠ΅ Π΅ΡΡΡ Π»Π΅Π½ΡΠ° Π½Π° 24 Π, Ρ ΠΊΠΎΡΠΎΡΠΎΠΉ 6 ΡΠ²Π΅ΡΠΎΠ΄ΠΈΠΎΠ΄ΠΎΠ² Π½Π° ΠΎΡΡΠ΅Π·ΠΊΠ΅. Π’Π°ΠΊΠΈΠ΅ Π»Π΅Π½ΡΡ ΠΎΡΠ΅Π½Ρ ΡΠ΄ΠΎΠ±Π½Ρ, ΡΠ°ΠΊ ΠΊΠ°ΠΊ ΠΈΡ ΠΌΠΎΠΆΠ½ΠΎ Π½Π°ΡΠ΅Π·Π°ΡΡ Π½Π° ΠΎΡΡΠ΅Π·ΠΊΠΈ ΠΏΡΠ°ΠΊΡΠΈΡΠ΅ΡΠΊΠΈ Π»ΡΠ±ΠΎΠΉ Π΄Π»ΠΈΠ½Ρ. Π£ Π»Π΅Π½Ρ Π½Π° 220 Π ΠΎΡΡΠ΅Π·ΠΎΠΊ ΠΌΠΎΠΆΠ΅Ρ Π±ΡΡΡ 1 ΠΌΠ΅ΡΡ, ΠΈ Π½Π° Π½Π΅ΠΌ Π±ΡΠ΄Π΅Ρ ΡΠ°ΡΠΏΠΎΠ»ΠΎΠΆΠ΅Π½ΠΎ 60 ΡΠ²Π΅ΡΠΎΠ΄ΠΈΠΎΠ΄ΠΎΠ². ΠΡΠ»ΠΈ Π½Π° ΠΌΠ΅ΡΡΠ΅ ΡΠ°ΡΠΏΠΎΠ»ΠΎΠΆΠ΅Π½ΠΎ 120 Π΄ΠΈΠΎΠ΄ΠΎΠ², ΡΠΎ ΡΠ°Π³ ΡΠ°Π·ΡΠ΅Π·Π° ΠΌΠΎΠΆΠ΅Ρ Π±ΡΡΡ 50 ΡΠΌ. ΠΡ Π½Π΅Π΄ΠΎΡΡΠ°ΡΠΎΠΊ Π² ΡΠΎΠΌ, ΡΡΠΎ ΠΏΡΠΈΠ΄Π΅ΡΡΡ ΠΏΡΠΈΠΎΠ±ΡΠ΅ΡΠ°ΡΡ Π»Π΅Π½ΡΡ, ΠΎΡΠΌΠ΅ΡΡΡ ΠΎΡΡΠ΅Π·ΠΊΠΈ ΠΏΠΎ ΠΌΠ΅ΡΡΡ, ΠΌΠΈΠ½ΠΈΠΌΡΠΌ — ΠΏΠΎΠ»ΠΌΠ΅ΡΡΠ°. Π‘Π°ΠΌΡΠ΅ ΡΠ°ΡΠΏΡΠΎΡΡΡΠ°Π½Π΅Π½Π½ΡΠ΅ Π½Π° ΡΡΠ½ΠΊΠ΅ Π»Π΅Π½ΡΡ β Π½Π° 12 Π ΠΈ Π½Π° 220 Π. ΠΠ°ΠΊ ΠΏΡΠ°Π²ΠΈΠ»ΠΎ, ΡΡΠ°Π·Ρ Ρ Π±ΡΡ ΡΠΎΠΉ Π»Π΅Π½ΡΡ ΠΏΡΠΎΠ΄Π°ΡΡΡΡ Π°Π΄Π°ΠΏΡΠ΅ΡΡ. ΠΠΎ Π΅ΡΠ»ΠΈ Π²Π°ΠΌ Π½ΡΠΆΠ΅Π½ Π½Π΅Π±ΠΎΠ»ΡΡΠΎΠΉ ΠΊΡΡΠΎΠΊ, ΡΠΎ ΠΏΡΠΈΠ΄Π΅ΡΡΡ ΠΏΡΠΈΠΎΠ±ΡΠ΅ΡΠ°ΡΡ Π²ΡΠ΅ ΠΏΠΎ ΠΎΡΠ΄Π΅Π»ΡΠ½ΠΎΡΡΠΈ.
ΠΠ°ΡΡΡ ΠΈΠ»ΠΈ Π½Π΅ ΠΏΠ°ΡΡΡ?
ΠΠ°ΡΠΈΠ½Π°Ρ ΡΠ°Π±ΠΎΡΠ°ΡΡ ΡΠΎ ΡΠ²Π΅ΡΠΎΠ΄ΠΈΠΎΠ΄Π½ΠΎΠΉ Π»Π΅Π½ΡΠΎΠΉ, Π½ΡΠΆΠ½ΠΎ Π·Π½Π°ΡΡ, ΡΡΠΎ Π΄Π»Ρ Π΅Π΅ ΠΏΠΎΠ΄ΠΊΠ»ΡΡΠ΅Π½ΠΈΡ ΠΊ ΡΠ΅ΡΠΈ ΡΡΡΠ΅ΡΡΠ²ΡΠ΅Ρ Π΄Π²Π° ΡΠΏΠΎΡΠΎΠ±Π° ΡΠΎΠ΅Π΄ΠΈΠ½Π΅Π½ΠΈΡ β ΠΏΠ°Π΅ΡΠ½ΡΠΉ ΠΈ ΠΊΠΎΠ½Π½Π΅ΠΊΡΠΎΡΠ½ΡΠΉ. Π‘ΠΏΠ΅ΡΠΈΠ°Π»ΠΈΡΡΡ ΡΡΠ²Π΅ΡΠΆΠ΄Π°ΡΡ, ΡΡΠΎ ΠΏΠ°ΡΡΡ Π»Π΅Π½ΡΡ Π½Π°ΠΌΠ½ΠΎΠ³ΠΎ Π΄Π΅ΡΠ΅Π²Π»Π΅ ΠΈ Π½Π°Π΄Π΅ΠΆΠ½Π΅Π΅, ΡΠ΅ΠΌ ΠΈΡΠΏΠΎΠ»ΡΠ·ΠΎΠ²Π°ΡΡ Π΄Π»Ρ Π΅Π΅ ΡΠΎΠ΅Π΄ΠΈΠ½Π΅Π½ΠΈΡ ΠΏΠ»Π°ΡΡΠΈΠΊΠΎΠ²ΡΠ΅ ΠΊΠΎΠ½Π½Π΅ΠΊΡΠΎΡΡ. Π‘Π°ΠΌΠΈ ΠΊΠΎΠ½Π½Π΅ΠΊΡΠΎΡΡ ΠΏΡΠ΅Π΄ΡΡΠ°Π²Π»ΡΡΡ ΡΠΎΠ±ΠΎΠΉ ΠΏΠ»Π°ΡΡΠΈΠΊΠΎΠ²ΡΠ΅ Π·Π°ΠΆΠΈΠΌΡ Ρ Π΄Π²ΡΠΌΡ ΠΊΠΎΠ½ΡΠ°ΠΊΡΠ°ΠΌΠΈ Π΄Π»Ρ ΠΎΠ΄Π½ΠΎΡΠ²Π΅ΡΠ½ΡΡ Π»Π΅Π½Ρ ΠΈ ΡΠ΅ΡΡΡΡΠΌΡ — Π΄Π»Ρ ΡΠ°Π·Π½ΠΎΡΠ²Π΅ΡΠ½ΡΡ . Π Π°Π±ΠΎΡΠ°ΡΡ Ρ Π½ΠΈΠΌΠΈ Π΄ΠΎΡΡΠ°ΡΠΎΡΠ½ΠΎ ΠΏΡΠΎΡΡΠΎ. ΠΡΠΏΠΎΠ»ΡΠ·ΠΎΠ²Π°ΡΡ ΠΏΠΎΠ΄ΠΎΠ±Π½ΠΎΠ΅ ΡΠΎΠ΅Π΄ΠΈΠ½Π΅Π½ΠΈΠ΅ Π»ΡΡΡΠ΅ ΡΠ°ΠΌ, Π³Π΄Π΅ Π½Π΅Ρ Π²ΠΎΠ·ΠΌΠΎΠΆΠ½ΠΎΡΡΠΈ ΡΠΏΠ°ΡΡΡ Π»Π΅Π½ΡΡ, ΠΈΠ»ΠΈ Π² ΡΠ»ΡΡΠ°Π΅, Π΅ΡΠ»ΠΈ Π΅Π΅ Π½ΡΠΆΠ½ΠΎ ΠΈΠ·ΠΎΠ³Π½ΡΡΡ ΠΏΠΎΠ΄ ΡΠ³Π»ΠΎΠΌ. Π’ΠΎΠ³Π΄Π° ΠΏΡΠΈΠ³ΠΎΠ΄ΡΡΡΡ ΡΠ³Π»ΠΎΠ²ΡΠ΅ ΠΊΠΎΠ½Π½Π΅ΠΊΡΠΎΡΡ ΠΈΠ»ΠΈ ΡΠΎ ΡΠ³ΠΈΠ±ΠΎΠΌ. Π Π²ΡΠ΅ ΠΆΠ΅ Π»ΡΡΡΠ΅ Π²ΠΎΠΎΡΡΠΆΠΈΡΡΡΡ ΠΏΠ°ΡΠ»ΡΠ½ΠΈΠΊΠΎΠΌ ΠΈ ΡΠ΄Π΅Π»Π°ΡΡ ΡΡΠΎ Π±ΠΎΠ»Π΅Π΅ Π½Π°Π΄Π΅ΠΆΠ½ΡΠΌ ΡΠΏΠΎΡΠΎΠ±ΠΎΠΌ.
ΠΠ»Ρ ΡΠ°Π±ΠΎΡΡ ΠΏΠΎΠ½Π°Π΄ΠΎΠ±ΠΈΡΡΡ ΡΠ°ΠΌΠ° Π»Π΅Π½ΡΠ°, ΠΌΠ°Π»ΠΎΠΌΠΎΡΠ½ΡΠΉ ΠΏΠ°ΡΠ»ΡΠ½ΠΈΠΊ Ρ ΡΠΎΠ½ΠΊΠΈΠΌ ΠΆΠ°Π»ΠΎΠΌ ΠΈ ΡΠ΅Π³ΡΠ»ΠΈΡΡΠ΅ΠΌΡΠΌ ΡΠ΅ΠΌΠΏΠ΅ΡΠ°ΡΡΡΠ½ΡΠΌ ΡΠ΅ΠΆΠΈΠΌΠΎΠΌ, ΠΏΡΠΈΠΏΠΎΠΉ, ΠΊΠ°Π½ΠΈΡΠΎΠ»Ρ ΠΈ Π΄Π²ΡΡΡΠΎΡΠΎΠ½Π½ΠΈΠΉ ΡΠΊΠΎΡΡ, ΠΊ ΠΊΠΎΡΠΎΡΠΎΠΌΡ ΠΏΡΠΈ ΡΠ°Π±ΠΎΡΠ΅ ΠΌΠΎΠΆΠ½ΠΎ ΠΏΡΠΈΠΊΠ»Π΅ΠΈΡΡ Π»Π΅Π½ΡΡ, ΡΠ΅ΡΠΌΠΎΡΡΠ°Π΄ΠΎΡΠ½Π°Ρ ΡΡΡΠ±ΠΊΠ°. Π’Π°ΠΊΠΆΠ΅ Π½ΡΠΆΠ½Ρ ΠΏΡΠΈΠ±ΠΎΡΡ, Π½Π΅ΠΎΠ±Ρ ΠΎΠ΄ΠΈΠΌΡΠ΅ Π΄Π»Ρ ΡΠΎΠ΅Π΄ΠΈΠ½Π΅Π½ΠΈΡ Π»Π΅Π½ΡΡ Ρ ΡΠ»Π΅ΠΊΡΡΠΎΠΏΠΈΡΠ°Π½ΠΈΠ΅ΠΌ, Π° ΠΈΠΌΠ΅Π½Π½ΠΎ Π±Π»ΠΎΠΊ ΠΏΠΈΡΠ°Π½ΠΈΡ, ΠΏΡΠΎΠ²ΠΎΠ΄Π° ΡΠΎΠ΅Π΄ΠΈΠ½Π΅Π½ΠΈΡ Π»Π΅Π½ΡΡ Ρ Π±Π»ΠΎΠΊΠΎΠΌ ΠΈ Π±Π»ΠΎΠΊΠ° Ρ ΡΠ΅ΡΡΡ, ΠΏΡΠΈ Π½Π΅ΠΎΠ±Ρ ΠΎΠ΄ΠΈΠΌΠΎΡΡΠΈ — Π²ΡΠΊΠ»ΡΡΠ°ΡΠ΅Π»Ρ ΠΈΠ»ΠΈ ΡΠΎΠ·Π΅ΡΠΊΠ°.
Π‘Π°ΠΌΠ° ΡΠ°Π±ΠΎΡΠ° Ρ ΠΏΠ°ΡΠ»ΡΠ½ΠΈΠΊΠΎΠΌ ΡΡΠ΅Π±ΡΠ΅Ρ ΠΎΠΏΡΠ΅Π΄Π΅Π»Π΅Π½Π½ΠΎΠ³ΠΎ Π½Π°Π²ΡΠΊΠ°, Π½ΠΎ ΠΏΡΠΈ ΠΆΠ΅Π»Π°Π½ΠΈΠΈ ΠΌΠΎΠΆΠ½ΠΎ ΡΠΏΡΠ°Π²ΠΈΡΡΡΡ ΠΈ Ρ ΡΡΠΈΠΌ. ΠΠ°ΡΠΈΠ½Π°ΡΡ ΡΠ»Π΅Π΄ΡΠ΅Ρ Ρ ΠΏΠΎΠ΄Π³ΠΎΡΠΎΠ²ΠΊΠΈ ΠΌΠ΅ΡΡΠ° Π΄Π»Ρ ΡΠ°Π±ΠΎΡΡ. ΠΡΠΎ Π΄ΠΎΠ»ΠΆΠ½Π° Π±ΡΡΡ ΡΠ²Π΅ΡΠ΄Π°Ρ ΠΈ ΡΠΎΠ²Π½Π°Ρ ΠΏΠΎΠ²Π΅ΡΡ Π½ΠΎΡΡΡ, Π·Π°ΡΠΈΡΠ΅Π½Π½Π°Ρ ΠΎΡ Π²ΠΎΠ·ΠΌΠΎΠΆΠ½ΠΎΠ³ΠΎ Π²ΠΎΠ·Π³ΠΎΡΠ°Π½ΠΈΡ. ΠΠ°Π»Π΅Π΅ Π²Π½ΠΈΠΌΠ°Π½ΠΈΠ΅ ΡΡΠΎΠΈΡ ΡΠ΄Π΅Π»ΠΈΡΡ ΠΏΠ°ΡΠ»ΡΠ½ΠΈΠΊΡ. ΠΠΎ Π½Π΅ΠΎΠ±Ρ ΠΎΠ΄ΠΈΠΌΠΎΡΡΠΈ Π΅Π³ΠΎ Π½ΡΠΆΠ½ΠΎ ΠΎΡΠΈΡΡΠΈΡΡ, Π²ΠΎΠ·ΠΌΠΎΠΆΠ½ΠΎ, Ρ ΠΈΡΠΏΠΎΠ»ΡΠ·ΠΎΠ²Π°Π½ΠΈΠ΅ΠΌ Π½Π°ΠΆΠ΄Π°ΡΠ½ΠΎΠΉ Π±ΡΠΌΠ°Π³ΠΈ ΠΈΠ»ΠΈ ΠΌΠ΅ΡΠ°Π»Π»ΠΈΡΠ΅ΡΠΊΠΎΠΉ ΡΠ΅ΡΠΊΠΈ. ΠΡΡΠ°ΡΠΊΠΈ Π³ΡΡΠ·ΠΈ ΡΡΠ°ΡΠ΅Π»ΡΠ½ΠΎ ΡΠ΄Π°Π»ΠΈΡΡ Ρ ΠΏΠΎΠΌΠΎΡΡΡ Π³ΡΠ±ΠΊΠΈ ΠΈΠ»ΠΈ ΡΡΡΠΏΠΊΠΈ. ΠΠ° ΡΠ°Π±ΠΎΡΠ΅ΠΉ ΠΏΠΎΠ²Π΅ΡΡ Π½ΠΎΡΡΠΈ Π½ΡΠΆΠ½ΠΎ Π·Π°ΠΊΡΠ΅ΠΏΠΈΡΡ Π»Π΅Π½ΡΡ ΡΠ°ΠΊ, ΡΡΠΎΠ±Ρ ΠΏΡΠΈ ΡΠ°Π±ΠΎΡΠ΅ ΠΎΠ½Π° Π½Π΅ ΡΠΌΠ΅ΡΠ°Π»Π°ΡΡ. ΠΠ»Ρ ΡΡΠΎΠ³ΠΎ ΠΏΡΠΈΠ³ΠΎΠ΄ΠΈΡΡΡ Π΄Π²ΡΡΡΠΎΡΠΎΠ½Π½ΠΈΠΉ ΡΠΊΠΎΡΡ, Π΅ΡΠ»ΠΈ Π½Π΅ ΠΈΠΌΠ΅Π΅ΡΡΡ Π΄ΡΡΠ³ΠΈΡ ΠΏΡΠΈΡΠΏΠΎΡΠΎΠ±Π»Π΅Π½ΠΈΠΉ Π΄Π»Ρ ΠΊΡΠ΅ΠΏΠ»Π΅Π½ΠΈΡ Π΄Π΅ΡΠ°Π»Π΅ΠΉ. ΠΠ΅Π½ΡΡ Π½ΡΠΆΠ½ΠΎ ΠΎΠ±ΡΠ΅Π·Π°ΡΡ Π² ΡΠΊΠ°Π·Π°Π½Π½ΠΎΠΌ ΠΌΠ΅ΡΡΠ΅, Π³Π΄Π΅ ΠΈΠ·ΠΎΠ±ΡΠ°ΠΆΠ΅Π½Ρ Π½ΠΎΠΆΠ½ΠΈΡΡ. ΠΡΠΎΠ²ΠΎΠ΄Π° Π½ΡΠΆΠ½ΠΎ Π·Π°ΡΠΈΡΡΠΈΡΡ ΠΈ ΠΎΡΠ²ΠΎΠ±ΠΎΠ΄ΠΈΡΡ ΠΎΡ ΠΈΠ·ΠΎΠ»ΡΡΠΈΠΈ, ΡΠ½ΠΎΠ²Π° Π½Π΅ΠΌΠ½ΠΎΠ³ΠΎ Π·Π°ΡΠΈΡΡΠΈΡΡ Ρ ΠΏΠΎΠΌΠΎΡΡΡ Π½ΠΎΠΆΠ°. ΠΠΏΡΠ΅Π΄Π΅Π»ΠΈΡΡ, Π³Π΄Π΅ ΡΠ°ΡΠΏΠΎΠ»ΠΎΠΆΠ΅Π½Ρ Β«ΠΏΠ»ΡΡΒ» ΠΈ Β«ΠΌΠΈΠ½ΡΡΒ», ΠΈ ΡΡΡΠΎΠ³ΠΎ ΡΠΎΠ±Π»ΡΠ΄Π°ΡΡ ΠΏΡΠ°Π²ΠΈΠ»ΠΎ ΡΠΎΠ΅Π΄ΠΈΠ½Π΅Π½ΠΈΡ. ΠΠ°Π»Π΅Π΅ Π½ΡΠΆΠ½ΠΎ Π·Π°ΡΠΈΡΡΠΈΡΡ ΠΊΠΎΠ½ΡΠ°ΠΊΡΡ Π½Π° Π»Π΅Π½ΡΠ΅ ΠΈ Π½Π°Π½Π΅ΡΡΠΈ ΡΠΎΠ½ΠΊΠΈΠΌ ΡΠ»ΠΎΠ΅ΠΌ ΠΏΡΠΈΠΏΠΎΠΉ. Π£ Π»Π΅Π½ΡΡ ΠΊΠΎΠ½ΡΠ°ΠΊΡΡ Π΄Π»Ρ ΡΠΎΠ΅Π΄ΠΈΠ½Π΅Π½ΠΈΡ ΠΏΠ°ΡΠ½ΡΠ΅, ΠΏΠΎΡΡΠΎΠΌΡ ΠΏΡΠΎΠ²ΠΎΠ΄Π° Π½ΡΠΆΠ½ΠΎ ΠΏΡΠΈΠΏΠ°ΡΡΡ Π² Π΄Π²ΡΡ ΠΌΠ΅ΡΡΠ°Ρ , ΡΠΎΠ³Π½ΡΠ² ΠΈΡ ΠΏΠΎΠ΄ ΡΠ³Π»ΠΎΠΌ 90Λ Π² ΡΠ°Π·Π½ΡΠ΅ ΡΡΠΎΡΠΎΠ½Ρ. ΠΠ°Π»Π΅Π΅ ΠΌΠ΅ΡΡΠ° ΡΠΏΠ°ΠΉΠΊΠΈ Π½ΡΠΆΠ½ΠΎ Π·Π°ΡΠΈΡΠΈΡΡ ΡΠΏΠ΅ΡΠΈΠ°Π»ΡΠ½ΠΎΠΉ ΡΠ΅ΡΠΌΠΎΡΡΠ°Π΄ΠΎΡΠ½ΠΎΠΉ ΡΡΡΠ±ΠΊΠΎΠΉ. ΠΡΠ»ΠΈ ΠΏΡΠΈ ΠΏΠ°ΠΉΠΊΠ΅ Π±ΡΠ»Π° ΠΈΡΠΏΠΎΠ»ΡΠ·ΠΎΠ²Π°Π½Π° ΠΊΠ°Π½ΠΈΡΠΎΠ»Ρ, ΡΠΎ Π½Π΅ ΡΡΠΎΠΈΡ Π΅Π΅ Π·Π°ΡΠΈΡΠ°ΡΡ, ΡΠ°ΠΊ ΠΊΠ°ΠΊ ΠΎΠ½Π° ΡΠ°ΠΊΠΆΠ΅ ΠΌΠΎΠΆΠ΅Ρ Π²ΡΡΡΡΠΏΠΈΡΡ Π² ΡΠΎΠ»ΠΈ ΠΈΠ·ΠΎΠ»ΡΡΠΈΠΈ.
ΠΡ ΡΠ΅Π³ΠΎ ΠΌΠΎΠΆΠ½ΠΎ Π·Π°ΠΏΠΈΡΠ°ΡΡ ΡΠ²Π΅ΡΠΎΠ΄ΠΈΠΎΠ΄Π½ΡΡ Π»Π΅Π½ΡΡ
ΠΠΎΠ³Π΄Π° Π²ΡΠ΅ ΠΏΡΠ΅Π΄Π²Π°ΡΠΈΡΠ΅Π»ΡΠ½ΡΠ΅ ΡΠΎΠ΅Π΄ΠΈΠ½ΠΈΡΠ΅Π»ΡΠ½ΡΠ΅ ΡΠ°Π±ΠΎΡΡ Π²ΡΠΏΠΎΠ»Π½Π΅Π½Ρ, ΡΠ²Π΅ΡΠΎΠ΄ΠΈΠΎΠ΄Π½ΡΡ Π»Π΅Π½ΡΡ Π½ΡΠΆΠ½ΠΎ Π·Π°ΠΏΠΈΡΠ°ΡΡ ΡΠ»Π΅ΠΊΡΡΠΈΡΠ΅ΡΠΊΠΈΠΌ ΡΠΎΠΊΠΎΠΌ. ΠΠ»Ρ ΡΡΠΎΠ³ΠΎ ΠΏΠΎΠ΄ΠΎΠΉΠ΄Π΅Ρ ΡΠ»Π΅ΠΊΡΡΠΎΡΠ΅ΡΡ, Π°ΠΊΠΊΡΠΌΡΠ»ΡΡΠΎΡΡ ΠΈ Π±Π°ΡΠ°ΡΠ΅ΠΉΠΊΠΈ, Π° ΡΠ°ΠΊΠΆΠ΅ ΠΊΠΎΠΌΠΏΡΡΡΠ΅ΡΠ½ΡΠΉ Π±Π»ΠΎΠΊ ΠΏΠΈΡΠ°Π½ΠΈΡ. Π Π½Π΅ΠΊΠΎΡΠΎΡΡΡ ΡΠ»ΡΡΠ°ΡΡ Π»Π΅Π½ΡΡ ΠΌΠΎΠΆΠ½ΠΎ Π·Π°ΠΏΠΈΡΠ°ΡΡ Π΄Π°ΠΆΠ΅ ΠΎΡ ΡΠ΅Π»Π΅ΡΠΎΠ½Π½ΠΎΠ³ΠΎ Π°ΠΊΠΊΡΠΌΡΠ»ΡΡΠΎΡΠ°. ΠΡΡΠ΅ΡΡΠ²Π΅Π½Π½ΠΎ, ΠΊΠ°ΠΊΠΎΠΉ Π±Ρ ΠΈΡΡΠΎΡΠ½ΠΈΠΊ Π½ΠΈ Π±ΡΠ» Π²ΡΠ±ΡΠ°Π½, Π½ΡΠΆΠ½ΠΎ ΠΎΠ·Π½Π°ΠΊΠΎΠΌΠΈΡΡΡΡ Ρ ΡΠΎΠ½ΠΊΠΎΡΡΡΠΌΠΈ ΠΏΠΎΠ΄ΡΠΎΠ΅Π΄ΠΈΠ½Π΅Π½ΠΈΡ ΠΊ Π½Π΅ΠΌΡ ΡΠ²Π΅ΡΠΎΠ΄ΠΈΠΎΠ΄Π½ΠΎΠΉ Π»Π΅Π½ΡΡ.
Π‘ΠΎΠ΅Π΄ΠΈΠ½Π΅Π½ΠΈΠ΅ Ρ ΡΠ»Π΅ΠΊΡΡΠΈΡΠ΅ΡΠΊΠΎΠΉ ΡΠ΅ΡΡΡ

ΠΡΠ»ΠΈ Π±ΡΠ΄Π΅Ρ ΠΈΡΠΏΠΎΠ»ΡΠ·ΠΎΠ²Π°ΡΡΡΡ Π΄ΠΎΠΌΠ°ΡΠ½ΡΡ ΡΠ΅ΡΡ, ΡΠΎ ΡΡΠΎΠΈΡ ΠΏΠΎΠ΄ΡΠΎΠ±Π½ΠΎ ΠΈΠ·ΡΡΠΈΡΡ, ΠΊΠ°ΠΊ Π·Π°ΠΏΠΈΡΠ°ΡΡ ΡΠ²Π΅ΡΠΎΠ΄ΠΈΠΎΠ΄Π½ΡΡ Π»Π΅Π½ΡΡ ΠΎΡ 220 ΠΠΎΠ»ΡΡ. ΠΠ°ΠΊ Π³ΠΎΠ²ΠΎΡΠΈΠ»ΠΎΡΡ Π²ΡΡΠ΅, ΠΏΡΠΈ ΠΌΠΎΠ½ΡΠ°ΠΆΠ΅ ΠΏΠΎΠ½Π°Π΄ΠΎΠ±ΠΈΡΡΡ Π±Π»ΠΎΠΊ ΠΏΠΈΡΠ°Π½ΠΈΡ. ΠΠ»Ρ ΡΠ°ΠΊΠΎΠΉ Π»Π΅Π½ΡΡ Π±Π»ΠΎΠΊ ΠΏΠΈΡΠ°Π½ΠΈΡ Π½Π΅ Π½ΡΠΆΠ΅Π½, Π½ΠΎ ΠΏΡΠΈΠ³ΠΎΠ΄ΠΈΡΡΡ ΡΠΏΠ΅ΡΠΈΠ°Π»ΡΠ½ΡΠΉ ΠΏΡΠΎΠ²ΠΎΠ΄, ΠΊΠΎΡΠΎΡΡΠΉ Π±ΡΠ΄Π΅Ρ Π²ΡΠΏΠΎΠ»Π½ΡΡΡ ΡΡΠ½ΠΊΡΠΈΠΈ Π΄ΠΈΠΎΠ΄Π½ΠΎΠ³ΠΎ ΠΌΠΎΡΡΠ°. ΠΠΎΠ³Π΄Π° Π²ΡΡΡΠ½ΠΈΠ»ΠΈ, ΠΊΠ°ΠΊ Π·Π°ΠΏΠΈΡΠ°ΡΡ ΡΠ²Π΅ΡΠΎΠ΄ΠΈΠΎΠ΄Π½ΡΡ Π»Π΅Π½ΡΡ ΠΎΡ 220 ΠΠΎΠ»ΡΡ, Π½ΡΠΆΠ½ΠΎ ΡΡΠ΅ΡΡΡ, ΡΡΠΎ Π΄ΡΡΠ³ΠΈΠ΅ ΡΠΈΠΏΡ Π»Π΅Π½ΡΡ Π±ΠΎΠ»Π΅Π΅ 5 ΠΌΠ΅ΡΡΠΎΠ² ΠΏΡΠΈΠ΄Π΅ΡΡΡ Π·Π°ΠΏΠΈΡΡΠ²Π°ΡΡ Π½Π΅ Π»ΠΈΠ½Π΅ΠΉΠ½ΠΎ, Π° ΠΏΠ°ΡΠ°Π»Π»Π΅Π»ΡΠ½ΠΎ. Π‘Π²Π΅ΡΠΎΠ΄ΠΈΠΎΠ΄Π½Π°Ρ Π»Π΅Π½ΡΠ° Π½Π° 220 Π Ρ ΠΎΡΠΎΡΠ° ΡΠ΅ΠΌ, ΡΡΠΎ Π΅Π΅ ΠΌΠΎΠΆΠ½ΠΎ ΠΏΡΠΈΠΎΠ±ΡΠ΅ΡΡΠΈ ΡΡΠ°Π·Ρ Π² Π±ΡΡ ΡΠ΅ ΠΏΠΎ 100 ΠΌ ΠΈΠ»ΠΈ ΡΠΎΠ΅Π΄ΠΈΠ½ΡΡΡ Π»ΠΈΠ½Π΅ΠΉΠ½ΠΎ Π½Π° Π½ΡΠΆΠ½ΡΡ Π΄Π»ΠΈΠ½Ρ. Π’Π°ΠΊΠΈΠ΅ Π΄Π»ΠΈΠ½Π½ΡΠ΅ Π»Π΅Π½ΡΡ Π½ΡΠΆΠ½Ρ Π΄Π»Ρ Π΄Π΅ΠΊΠΎΡΠ°ΡΠΈΠ²Π½ΠΎΠΉ ΠΏΠΎΠ΄ΡΠ²Π΅ΡΠΊΠΈ Π΄ΠΎΠΌΠΎΠ² ΠΈΠ»ΠΈ Π±Π°ΡΡΠ΅ΠΉΠ½ΠΎΠ². ΠΡΠ»ΠΈ Π²Π°ΠΌ ΠΏΠΎΡΡΠ΅Π±ΡΠ΅ΡΡΡ ΠΊΡΡΠΎΠΊ ΠΌΠ΅Π½ΡΡΠ΅ΠΉ Π΄Π»ΠΈΠ½Ρ, ΡΠΎ ΠΌΠΎΠΆΠ½ΠΎ ΠΏΡΠΎΡΡΠΎ ΠΎΠ±ΡΠ΅Π·Π°ΡΡ Π΅Π³ΠΎ Π² ΠΌΠ΅ΡΡΠ΅ ΡΠ°Π·ΡΠ΅Π·Π° ΠΈ ΠΏΠΎΡΡΠ°Π²ΠΈΡΡ Π·Π°ΡΠΈΡΠ½ΡΡ Π·Π°Π³Π»ΡΡΠΊΡ. ΠΠ΄Π½Π°ΠΊΠΎ ΠΎΡΡΡΡΡΡΠ²ΠΈΠ΅ Π±Π»ΠΎΠΊΠ° ΠΏΠΈΡΠ°Π½ΠΈΡ ΠΏΡΠΈ ΠΌΠΎΠ½ΡΠ°ΠΆΠ΅ Π΄Π°Π½Π½ΠΎΠΉ Π»Π΅Π½ΡΡ ΠΌΠΎΠΆΠ΅Ρ ΠΏΡΠΈΠ²Π΅ΡΡΠΈ ΠΊ Π½Π΅ΠΊΠΎΡΠΎΡΡΠΌ ΠΏΡΠΎΠ±Π»Π΅ΠΌΠ°ΠΌ. ΠΠ΅ΡΠ΅ΠΏΠ°Π΄Ρ Π½Π°ΠΏΡΡΠΆΠ΅Π½ΠΈΡ Π±ΡΠ΄ΡΡ ΠΎΡΡΠΈΡΠ°ΡΠ΅Π»ΡΠ½ΠΎ Π²Π»ΠΈΡΡΡ Π½Π° Π΄ΠΈΠΎΠ΄Ρ. ΠΡΠΎ ΠΌΠΎΠΆΠ΅Ρ ΠΏΡΠΈΠ²Π΅ΡΡΠΈ ΠΊ Π±ΡΡΡΡΠΎΠΌΡ Π²ΡΠ³ΠΎΡΠ°Π½ΠΈΡ ΠΈ Π²ΡΡ ΠΎΠ΄Ρ ΠΈΠ· ΡΠΊΡΠΏΠ»ΡΠ°ΡΠ°ΡΠΈΠΈ ΡΠ΅Π»ΡΡ ΡΠ΅ΠΊΡΠΎΡΠΎΠ². ΠΡΠΎΠΌΠ΅ ΡΠΎΠ³ΠΎ, Π½ΡΠΆΠ½ΠΎ ΡΡΠΈΡΡΠ²Π°ΡΡ, ΡΡΠΎ ΠΈΠ·-Π·Π° ΠΎΡΡΡΡΡΡΠ²ΠΈΡ ΡΠΎΠ³ΠΎ ΠΆΠ΅ Π±Π»ΠΎΠΊΠ° ΠΏΠΈΡΠ°Π½ΠΈΡ Π² ΡΠ°ΠΊΠΈΡ Π»Π΅Π½ΡΠ°Ρ Π½Π°Π±Π»ΡΠ΄Π°Π΅ΡΡΡ ΠΌΠ΅ΡΡΠ°Π½ΠΈΠ΅, ΠΊΠΎΡΠΎΡΠΎΠ΅ ΠΈΠ½ΠΎΠ³Π΄Π° Π½Π΅ Π² ΡΠΎΡΡΠΎΡΠ½ΠΈΠΈ ΡΠ»ΠΎΠ²ΠΈΡΡ ΡΠ΅Π»ΠΎΠ²Π΅ΡΠ΅ΡΠΊΠΈΠΉ Π³Π»Π°Π·, Π½ΠΎ ΠΎΠ½ΠΎ Π±ΡΠ΄Π΅Ρ ΠΎΡΡΠΈΡΠ°ΡΠ΅Π»ΡΠ½ΠΎ Π²Π»ΠΈΡΡΡ Π½Π° ΡΠ°ΠΌΠΎΡΡΠ²ΡΡΠ²ΠΈΠ΅. ΠΠΎΡΡΠΎΠΌΡ Π»Π΅Π½ΡΡ Π½Π° 220 Π²ΠΎΠ»ΡΡ Π»ΡΡΡΠ΅ Π²ΡΠ΅Π³ΠΎ ΡΠ°Π·ΠΌΠ΅ΡΠ°ΡΡ Π½Π° ΡΠ°ΡΠ°Π΄Π΅ Π΄ΠΎΠΌΠ° ΠΈΠ»ΠΈ ΠΊΠ°ΠΊ ΠΈΠ»Π»ΡΠΌΠΈΠ½Π°ΡΠΈΡ Π½Π° ΡΠ»ΠΈΡΠ΅ Π²ΠΎ Π²ΡΠ΅ΠΌΡ Π½ΠΎΠ²ΠΎΠ³ΠΎΠ΄Π½ΠΈΡ ΠΏΡΠ°Π·Π΄Π½ΠΈΠΊΠΎΠ². ΠΡΠΈ Π»Π΅Π½ΡΡ ΠΈΠ·ΠΎΠ»ΠΈΡΠΎΠ²Π°Π½Ρ ΡΠΈΠ»ΠΈΠΊΠΎΠ½ΠΎΠΌ, ΡΡΠΎ Π΄Π΅Π»Π°Π΅Ρ ΠΈΡ Π½Π΅Π·Π°ΠΌΠ΅Π½ΠΈΠΌΡΠΌΠΈ Π² ΡΠΎΡΡΠΈΠΉΡΠΊΠΈΡ ΠΏΠΎΠ³ΠΎΠ΄Π½ΡΡ ΡΡΠ»ΠΎΠ²ΠΈΡΡ .
ΠΠ°ΡΠ°ΡΠ΅ΠΉΠΊΠΈ Π² ΠΏΠΎΠΌΠΎΡΡ
ΠΡΠ»ΠΈ Π½ΡΠΆΠ½ΠΎ ΠΎΡΠ²Π΅ΡΠΈΡΡ Π½Π΅Π±ΠΎΠ»ΡΡΠΎΠΉ ΡΡΠ°ΡΡΠΎΠΊ, ΡΠΎ ΠΎΠ·Π½Π°ΠΊΠΎΠΌΡΡΠ΅ΡΡ Ρ ΡΠ΅ΠΌ, ΠΊΠ°ΠΊ Π·Π°ΠΏΠΈΡΠ°ΡΡ ΡΠ²Π΅ΡΠΎΠ΄ΠΈΠΎΠ΄Π½ΡΡ Π»Π΅Π½ΡΡ ΠΎΡ Π±Π°ΡΠ°ΡΠ΅Π΅ΠΊ. ΠΡΠΈΠ½ΡΠΈΠΏ Ρ ΡΡΠΎΠ³ΠΎ ΠΌΠ΅ΡΠΎΠ΄Π° Π½Π΅ ΡΠ»ΠΈΡΠΊΠΎΠΌ ΠΎΡΠ»ΠΈΡΠ°Π΅ΡΡΡ ΠΎΡ Π²ΡΠ΅Ρ ΠΏΡΠ΅Π΄ΡΠ΄ΡΡΠΈΡ . ΠΡΠΆΠ½ΠΎ ΠΏΡΠΈ ΡΠΎΠ΅Π΄ΠΈΠ½Π΅Π½ΠΈΠΈ Π²ΡΠ΅Ρ ΡΠ»Π΅ΠΌΠ΅Π½ΡΠΎΠ² ΠΏΠΎΠΌΠ½ΠΈΡΡ ΠΎ ΠΏΠΎΠ»ΡΡΠ½ΠΎΡΡΠΈ ΠΈ Π²ΡΠ±ΠΈΡΠ°ΡΡ ΠΌΠ°ΡΠ΅ΡΠΈΠ°Π»Ρ, ΠΏΠΎΠ΄Ρ ΠΎΠ΄ΡΡΠΈΠ΅ Π΄Π»Ρ ΡΠΎΠ΅Π΄ΠΈΠ½Π΅Π½ΠΈΡ Ρ Π²ΡΠ±ΡΠ°Π½Π½ΠΎΠΉ Π»Π΅Π½ΡΠΎΠΉ. ΠΠ°ΡΠ°ΡΠ΅ΠΉΠΊΠΈ Π΄ΠΎΠ»ΠΆΠ½Ρ ΠΈΠΌΠ΅ΡΡ ΡΡΠΌΠΌΠ°ΡΠ½ΠΎΠ΅ Π½Π°ΠΏΡΡΠΆΠ΅Π½ΠΈΠ΅ 12 Π²ΠΎΠ»ΡΡ. ΠΡΠΎ ΠΌΠΎΠΆΠ΅Ρ Π±ΡΡΡ Π»ΡΠ±Π°Ρ Π±Π°ΡΠ°ΡΠ΅ΠΉΠΊΠ°, Π΄Π°ΠΆΠ΅ ΠΌΠΈΠ·ΠΈΠ½ΡΠΈΠΊΠΎΠ²Π°Ρ ΠΈΠ»ΠΈ ΡΠ°Π±Π»Π΅ΡΠΊΠ°. Π₯ΠΎΡΠΎΡΠΎ, Π΅ΡΠ»ΠΈ ΠΎΠ½Π° Π±ΡΠ΄Π΅Ρ Π°ΠΊΠΊΡΠΌΡΠ»ΡΡΠΎΡΠ½Π°Ρ. Π’ΠΎΠ³Π΄Π° ΠΏΡΠΎΠ±Π»Π΅ΠΌΠ° Π·Π°ΠΌΠ΅Π½Ρ Π±Π°ΡΠ°ΡΠ΅Π΅ΠΊ ΡΠΌΠ΅Π½ΠΈΡΡΡ Π½Π° ΡΠ²ΠΎΠ΅Π²ΡΠ΅ΠΌΠ΅Π½Π½ΡΡ ΠΏΠΎΠ΄Π·Π°ΡΡΠ΄ΠΊΡ Π°ΠΊΠΊΡΠΌΡΠ»ΡΡΠΎΡΠ°. ΠΠΈΠΆΠ΅ ΠΏΡΠ΅Π΄ΡΡΠ°Π²Π»Π΅Π½ΠΎ, ΠΊΠ°ΠΊ Π·Π°ΠΏΠΈΡΠ°ΡΡ ΡΠ²Π΅ΡΠΎΠ΄ΠΈΠΎΠ΄Π½ΡΡ Π»Π΅Π½ΡΡ ΠΎΡ Π±Π°ΡΠ°ΡΠ΅Π΅ΠΊ:
- Π‘ΠΏΠ΅ΡΠ²Π° Π½ΡΠΆΠ½ΠΎ Ρ ΠΎΡΠΎΡΠΎ Π·Π°ΡΠΈΡΡΠΈΡΡ ΠΊΠΎΠ½ΡΠ°ΠΊΡΡ.
- ΠΠ°Π»ΡΠΆΠΈΠ²Π°Π΅ΡΠ΅ ΠΊΠΎΠ½ΡΠΈΠΊΠΈ ΠΌΠ΅Π΄Π½ΡΡ ΠΏΡΠΎΠ²ΠΎΠ΄ΠΎΠ².
- ΠΠ°Π½ΠΎΡΠΈΡΠ΅ ΡΠ»ΡΡ ΠΈ ΠΏΡΠΈΠΏΠ°ΠΈΠ²Π°Π΅ΡΠ΅ ΠΏΡΠΎΠ²ΠΎΠ΄Π° ΠΊ Π±Π°ΡΠ°ΡΠ΅ΠΉΠΊΠ΅ β ΠΊΡΠ°ΡΠ½ΡΠΉ ΠΊ ΠΏΠ»ΡΡΡ, ΡΠ΅ΡΠ½ΡΠΉ β ΠΊ ΠΌΠΈΠ½ΡΡΡ.
- Π’ΠΎ ΠΆΠ΅ ΡΠ°ΠΌΠΎΠ΅ ΠΏΡΠΎΠ΄Π΅Π»ΡΠ²Π°Π΅ΡΠ΅ Ρ ΠΊΠ½ΠΎΠΏΠΊΠΎΠΉ ΠΈΠ»ΠΈ ΡΡΠΌΠ±Π»Π΅ΡΠΎΠΌ. Π’ΠΎΠ»ΡΠΊΠΎ ΡΠ΅ΡΠ΅Π· Π½Π΅Π³ΠΎ ΠΏΡΠΎΠΏΡΡΠΊΠ°Π΅ΡΠ΅ Π²ΡΠ΅Π³ΠΎ ΠΎΠ΄ΠΈΠ½ ΠΏΡΠΎΠ²ΠΎΠ΄ (ΠΏΠ»ΡΡΠΎΠ²ΠΎΠΉ) ΠΈ ΠΏΡΠΈΠΏΠ°ΠΈΠ²Π°Π΅ΡΠ΅ Π΅Π³ΠΎ Π½Π° Π²Ρ ΠΎΠ΄ ΡΡΠΌΠ±Π»Π΅ΡΠ°. ΠΡΡ ΠΎΠ΄ ΠΏΡΡΠΊΠ°Π΅ΡΠ΅ Π½Π° Π»Π΅Π½ΡΡ.

ΠΠΎΠ΄ΡΠΎΠ΅Π΄ΠΈΠ½Π΅Π½ΠΈΠ΅ ΠΊ Π°ΠΊΠΊΡΠΌΡΠ»ΡΡΠΎΡΡ
Π’Π΅ΠΏΠ΅ΡΡ ΠΏΠΎΠ½ΡΡΠ½ΠΎ, ΠΊΠ°ΠΊ Π·Π°ΠΏΠΈΡΠ°ΡΡ ΡΠ²Π΅ΡΠΎΠ΄ΠΈΠΎΠ΄Π½ΡΡ Π»Π΅Π½ΡΡ. ΠΠΎ ΡΡΠΎ, Π΅ΡΠ»ΠΈ ΡΠ²Π΅Ρ Π½ΡΠΆΠ΅Π½ Π½Π΅ Π΄ΠΎΠΌΠ°, Π°, ΠΊ ΠΏΡΠΈΠΌΠ΅ΡΡ, Π½Π° ΠΏΡΠΈΡΠΎΠ΄Π΅ Π² ΠΏΠ°Π»Π°ΡΠΊΠ΅? Π ΡΠ»ΡΡΠ°Π΅, Π΅ΡΠ»ΠΈ ΠΏΠΈΠΊΠ½ΠΈΠΊ ΠΏΡΠΎΠ΄Π»ΠΈΡΡΡ Π½Π΅ΡΠΊΠΎΠ»ΡΠΊΠΎ Π΄Π½Π΅ΠΉ, ΡΠ°ΠΊΠΎΠΉ ΠΏΡΠΎΠ΄ΠΎΠ»ΠΆΠΈΡΠ΅Π»ΡΠ½ΠΎΠ³ΠΎ ΠΏΠ΅ΡΠΈΠΎΠ΄Π° Π½Π΅ ΡΠΌΠΎΠΆΠ΅Ρ Π²ΡΠ΄Π΅ΡΠΆΠ°ΡΡ Π½ΠΈ ΠΎΠ΄Π½Π° Π±Π°ΡΠ°ΡΠ΅Ρ. Π‘Π»Π΅Π΄ΠΎΠ²Π°ΡΠ΅Π»ΡΠ½ΠΎ, Π½ΡΠΆΠ½ΠΎ ΠΏΠΎΠ΄ΡΠΌΠ°ΡΡ, ΠΊΠ°ΠΊ Π·Π°ΠΏΠΈΡΠ°ΡΡ ΡΠ²Π΅ΡΠΎΠ΄ΠΈΠΎΠ΄Π½ΡΡ Π»Π΅Π½ΡΡ ΠΎΡ Π°ΠΊΠΊΡΠΌΡΠ»ΡΡΠΎΡΠ°. Π‘ΡΡΠ΅ΡΡΠ²ΡΡΡ ΡΠΏΠ΅ΡΠΈΠ°Π»ΡΠ½ΡΠ΅ Π°ΠΊΠΊΡΠΌΡΠ»ΡΡΠΎΡΡ Π΅ΠΌΠΊΠΎΡΡΡΡ ΠΎΡ 2 Π΄ΠΎ 100 ΠΡ, ΠΊΠΎΡΠΎΡΡΠ΅ ΠΌΠΎΠΆΠ½ΠΎ ΠΈΡΠΏΠΎΠ»ΡΠ·ΠΎΠ²Π°ΡΡ Π΄Π»Ρ ΠΏΠΎΠ΄ΠΎΠ±Π½ΡΡ ΡΠ΅Π»Π΅ΠΉ. Π‘Π»ΠΎΠΆΠ½ΠΎΡΡΡ ΠΌΠΎΠΆΠ΅Ρ Π·Π°ΠΊΠ»ΡΡΠ°ΡΡΡΡ Π»ΠΈΡΡ Π² ΡΠΎΠΌ, ΡΡΠΎ ΠΊ Π°ΠΊΠΊΡΠΌΡΠ»ΡΡΠΎΡΡ ΠΈΠ΄ΡΡ ΡΠΏΠ΅ΡΠΈΠ°Π»ΡΠ½ΡΠ΅ ΡΠΎΠ΅Π΄ΠΈΠ½Π΅Π½ΠΈΡ, ΠΊΠΎΡΠΎΡΡΠ΅ ΠΎΠΏΡΡΡ ΠΆΠ΅ ΠΏΡΠΈΠ΄Π΅ΡΡΡ ΠΏΠΎΠ΄ΠΊΠ»ΡΡΠ°ΡΡ ΠΊ Π»Π΅Π½ΡΠ΅. Π ΡΠ»ΠΎΠ²Ρ, Π΅ΡΠ»ΠΈ ΡΠ΅ΡΠ°ΡΡ Π²ΠΎΠΏΡΠΎΡ, ΡΠ΅ΠΌ Π·Π°ΠΏΠΈΡΠ°ΡΡ 12Π ΡΠ²Π΅ΡΠΎΠ΄ΠΈΠΎΠ΄Π½ΡΡ Π»Π΅Π½ΡΡ, ΡΠΎ ΡΡΠΎ ΠΊΠ°ΠΊ ΡΠ°Π· ΡΠΎΡ ΡΠ°ΠΌΡΠΉ ΡΠ»ΡΡΠ°ΠΉ.
Π‘ΠΎΠ΅Π΄ΠΈΠ½Π΅Π½ΠΈΠ΅ Ρ ΠΊΠΎΠΌΠΏΡΡΡΠ΅ΡΠΎΠΌ

ΠΡΠ»ΠΈ Π²ΡΠ΅ Π΅ΡΠ΅ Π²ΠΎΠ»Π½ΡΠ΅Ρ Π²ΠΎΠΏΡΠΎΡ, ΡΠ΅ΠΌ Π·Π°ΠΏΠΈΡΠ°ΡΡ ΡΠ²Π΅ΡΠΎΠ΄ΠΈΠΎΠ΄Π½ΡΡ Π»Π΅Π½ΡΡ Π½Π° 12 ΠΠΎΠ»ΡΡ, ΡΠΎ ΠΌΠΎΠΆΠ½ΠΎ Π²ΡΠΏΠΎΠΌΠ½ΠΈΡΡ ΠΎ Π·Π°ΠΏΡΠ°ΡΡΡΡ ΠΎΡ ΠΊΠΎΠΌΠΏΡΡΡΠ΅ΡΠ°. ΠΡΠΎΡ Π²Π°ΡΠΈΠ°Π½Ρ ΠΏΠΎΠ΄ΠΎΠΉΠ΄Π΅Ρ ΡΠ΅ΠΌ, ΠΊΡΠΎ ΡΠ°Π·Π±ΠΈΡΠ°Π΅ΡΡΡ Π½Π΅ ΡΠΎΠ»ΡΠΊΠΎ Π² ΡΠΎΠ΅Π΄ΠΈΠ½Π΅Π½ΠΈΠΈ ΡΠ»Π΅ΠΊΡΡΠΈΡΠ΅ΡΠΊΠΈΡ ΡΠ»Π΅ΠΌΠ΅Π½ΡΠΎΠ², Π½ΠΎ ΠΈ Π² ΡΠ»Π΅ΠΊΡΡΠΎΠ½ΠΈΠΊΠ΅. ΠΠΌΠ΅Π½Π½ΠΎ Π·Π½Π°Π½ΠΈΡ Π² ΠΆΠ΅Π»Π΅Π·Π΅ ΠΊΠΎΠΌΠΏΡΡΡΠ΅ΡΠ° ΠΌΠΎΠ³ΡΡ ΠΏΡΠΈΠ³ΠΎΠ΄ΠΈΡΡΡΡ Π² Π΄Π°Π½Π½ΠΎΠΉ ΡΠΈΡΡΠ°ΡΠΈΠΈ. Π Π°ΡΡΠΌΠ°ΡΡΠΈΠ²Π°Ρ Π²ΠΎΠΏΡΠΎΡ, ΠΊΠ°ΠΊ Π·Π°ΠΏΠΈΡΠ°ΡΡ ΡΠ²Π΅ΡΠΎΠ΄ΠΈΠΎΠ΄Π½ΡΡ Π»Π΅Π½ΡΡ, Π½Π΅Π»ΡΠ·Ρ Π½Π΅ Π²ΡΠΏΠΎΠΌΠ½ΠΈΡΡ, ΡΡΠΎ Π² Π½Π°Ρ Π²Π΅ΠΊ Π²ΠΎΠ·ΠΌΠΎΠΆΠ½ΠΎΡΡΠ΅ΠΉ Π½Π°ΠΌΠ½ΠΎΠ³ΠΎ Π±ΠΎΠ»ΡΡΠ΅, ΡΠ΅ΠΌ Ρ Π½Π°ΡΠΈΡ ΡΠΎΠ΄ΠΈΡΠ΅Π»Π΅ΠΉ. ΠΠ΅Π²ΠΎΠ·ΠΌΠΎΠΆΠ½ΠΎ ΠΏΡΠ΅Π΄ΡΡΠ°Π²ΠΈΡΡ Π½ΠΈ ΠΎΠ΄Π½ΠΎΠ³ΠΎ Π΄ΠΎΠΌΠ° Π±Π΅Π· ΠΊΠΎΠΌΠΏΡΡΡΠ΅ΡΠ°. ΠΡΡΡΠ΄Π° Π²ΠΎΠ·Π½ΠΈΠΊΠ°Π΅Ρ Π½ΠΎΠ²ΡΠΉ Π²ΠΎΠΏΡΠΎΡ: ΠΌΠΎΠΆΠ½ΠΎ Π»ΠΈ Π·Π°ΠΏΠΈΡΠ°ΡΡ ΡΠ²Π΅ΡΠΎΠ΄ΠΈΠΎΠ΄Π½ΡΡ Π»Π΅Π½ΡΡ ΠΎΡ Π±Π»ΠΎΠΊΠ° ΠΏΠΈΡΠ°Π½ΠΈΡ ΠΊΠΎΠΌΠΏΡΡΡΠ΅ΡΠ°? ΠΡΠΈ Π½Π°Π»ΠΈΡΠΈΠΈ Π½Π΅Π±ΠΎΠ»ΡΡΠΈΡ Π·Π½Π°Π½ΠΈΠΉ Π²ΠΎΠ·ΠΌΠΎΠΆΠ½ΠΎ Π²ΡΠ΅. ΠΡΠΈΠ³ΠΎΠ΄ΠΈΡΡΡ Π±Π»ΠΎΠΊ ΠΎΡ Π»ΡΠ±ΠΎΠ³ΠΎ ΡΡΠ°ΡΠ΅Π½ΡΠΊΠΎΠ³ΠΎ ΠΊΠΎΠΌΠΏΡΡΡΠ΅ΡΠ°, ΠΊΠΎΡΠΎΡΡΠΉ ΠΏΡΠΈΡΠ»ΠΎΡΡ ΡΠ°Π·ΠΎΠ±ΡΠ°ΡΡ ΠΏΠΎ ΠΏΡΠΈΡΠΈΠ½Π°ΠΌ, Π½Π΅ ΡΠ²ΡΠ·Π°Π½Π½ΡΠΌ Ρ Π½Π΅ΠΈΡΠΏΡΠ°Π²Π½ΠΎΡΡΡΡ Π±Π»ΠΎΠΊΠ°. Π Π½Π΅ΠΌ Π΄ΠΎΠ»ΠΆΠ½Ρ ΠΏΡΠΈΡΡΡΡΡΠ²ΠΎΠ²Π°ΡΡ Π²ΡΠ΅ ΠΏΡΠΎΠ²ΠΎΠ΄Π°. ΠΠ»Ρ Π΄Π°Π½Π½ΠΎΠΉ ΡΠ΅Π»ΠΈ Π½Π°ΠΌ ΠΏΠΎΠ½Π°Π΄ΠΎΠ±ΠΈΡΡΡ ΠΆΠ΅Π»ΡΡΠΉ ΠΏΡΠΎΠ²ΠΎΠ΄, ΠΊΠΎΡΠΎΡΡΠΉ Π·Π°ΠΏΠΈΡΠ°Π½ Π½Π° 12 ΠΡ, ΠΈ ΡΠ΅ΡΠ½ΡΠΉ, ΠΊΠΎΡΠΎΡΡΠΉ Π±ΡΠ΄Π΅Ρ Π²ΡΠΏΠΎΠ»Π½ΡΡΡ ΡΡΠ½ΠΊΡΠΈΡ Π·Π°Π·Π΅ΠΌΠ»Π΅Π½ΠΈΡ. ΠΡΡΠ°Π»ΡΠ½ΡΠ΅ ΠΏΡΠΎΠ²ΠΎΠ΄Π° Π½Π΅ ΠΏΡΠΈΠ³ΠΎΠ΄ΡΡΡΡ. ΠΠΎΠ»Π΅Π΅ ΠΏΠΎΠ΄ΡΠΎΠ±Π½ΠΎ Ρ ΠΏΡΠΎΡΠ΅ΡΡΠΎΠΌ ΠΌΠΎΠΆΠ½ΠΎ ΠΎΠ·Π½Π°ΠΊΠΎΠΌΠΈΡΡΡΡ Π±Π»Π°Π³ΠΎΠ΄Π°ΡΡ ΠΈΠ½ΡΡΡΡΠΊΡΠΈΠΈ, ΠΏΡΠ΅Π΄ΡΡΠ°Π²Π»Π΅Π½Π½ΠΎΠΉ Π² Π²ΠΈΠ΄Π΅ΠΎ.

ΠΡΠ°ΠΊ, ΠΊΠ°ΠΊ Π·Π°ΠΏΠΈΡΠ°ΡΡ ΡΠ²Π΅ΡΠΎΠ΄ΠΈΠΎΠ΄Π½ΡΡ Π»Π΅Π½ΡΡ ΠΎΡ 5 ΠΠΎΠ»ΡΡ? Π’Π°ΠΊΠΈΠ΅ Π»Π΅Π½ΡΡ Π² ΠΌΠ°Π³Π°Π·ΠΈΠ½Π°Ρ Π²ΡΡΡΠ΅ΡΠΈΡΡ Π½Π΅ ΡΠ°ΡΡΠΎ, Π½ΠΎ Π΅ΡΠ»ΠΈ Π·Π°Π΄Π°ΡΡΡΡ ΡΠ΅Π»ΡΡ, ΡΠΎ ΠΏΡΠΈΠΎΠ±ΡΠ΅ΡΡΠΈ ΠΈΡ ΡΠ΅Π°Π»ΡΠ½ΠΎ Π½Π° ΠΏΡΠΎΡΡΠΎΡΠ°Ρ ΠΠ½ΡΠ΅ΡΠ½Π΅ΡΠ°. ΠΠ°ΠΊ ΠΏΡΠ°Π²ΠΈΠ»ΠΎ, ΠΎΠ½ΠΈ ΠΏΠΎΠ΄Ρ ΠΎΠ΄ΡΡ Π΄Π»Ρ ΠΈΡΠΏΠΎΠ»ΡΠ·ΠΎΠ²Π°Π½ΠΈΡ ΠΏΡΠΎΠ²ΠΎΠ΄Π° Ρ USB-Π²ΡΡ ΠΎΠ΄ΠΎΠΌ. Π Π΅ΡΠ»ΠΈ ΡΠΆ ΠΏΠΎ ΠΊΠ°ΠΊΠΈΠΌ-Π»ΠΈΠ±ΠΎ ΠΏΡΠΈΡΠΈΠ½Π°ΠΌ Π²ΠΎΠ·Π½ΠΈΠΊ Π²ΠΎΠΏΡΠΎΡ, ΠΊΠ°ΠΊ Π·Π°ΠΏΠΈΡΠ°ΡΡ ΡΠ²Π΅ΡΠΎΠ΄ΠΈΠΎΠ΄Π½ΡΡ Π»Π΅Π½ΡΡ ΠΎΡ USB, Π½ΡΠΆΠ½ΠΎ ΡΠ΄Π΅Π»Π°ΡΡ ΡΠ»Π΅Π΄ΡΡΡΠ΅Π΅: ΠΏΡΠΈΠΏΠ°ΡΡΡ ΠΊ Π»Π΅Π½ΡΠ΅ ΠΏΡΠΎΠ²ΠΎΠ΄, Π·Π°ΡΠ΅ΠΌ ΠΊ Π½Π΅ΠΌΡ Π½Π΅ΠΏΠΎΡΡΠ΅Π΄ΡΡΠ²Π΅Π½Π½ΠΎ ΠΏΠΎΠ΄ΡΠΎΠ΅Π΄ΠΈΠ½ΠΈΡΡ USB-ΡΠ°Π·ΡΠ΅ΠΌ, ΠΏΡΠ΅Π΄Π²Π°ΡΠΈΡΠ΅Π»ΡΠ½ΠΎ ΠΎΡΡΠ΅Π·Π°Π² Π΅Π³ΠΎ, ΠΎΡΡΠ°Π²ΠΈΠ² Π½Π° ΠΊΠΎΠ½ΡΠ΅ ΠΏΡΠΎΠ²ΠΎΠ΄ Π΄Π»ΠΈΠ½ΠΎΠΉ Π½Π΅ ΠΌΠ΅Π½Π΅Π΅ 5 ΡΠΌ. ΠΡΠΎΠ²ΠΎΠ΄Π° Ρ ΠΎΠ±Π΅ΠΈΡ ΡΡΠΎΡΠΎΠ½ Π·Π°ΡΠΈΡΡΠΈΡΡ ΠΈ ΡΠΎΠ΅Π΄ΠΈΠ½ΠΈΡΡ, ΡΠΎΠ±Π»ΡΠ΄Π°Ρ ΠΏΠΎΠ»ΡΡΠ½ΠΎΡΡΡ. ΠΠΎΠΆΠ½ΠΎ Π½Π΅ ΠΏΠ°ΡΡΡ ΠΈ ΠΈΡΠΏΠΎΠ»ΡΠ·ΠΎΠ²Π°ΡΡ ΠΎΠ±ΡΡΠ½ΡΡ ΠΈΠ·ΠΎΠ»Π΅Π½ΡΡ. Π’Π°ΠΊΠΎΠΉ ΡΠΏΠΎΡΠΎΠ± Π½Π΅ ΡΠ°ΡΡΡΠΈΡΠ°Π½ Π½Π° Π΄ΠΎΠ»Π³ΡΡ ΡΠ»ΡΠΆΠ±Ρ, Π½ΠΎ ΠΌΠΎΠΆΠ΅Ρ ΠΏΡΠΈΠ³ΠΎΠ΄ΠΈΡΡΡΡ ΠΊΠ°ΠΊ Π²ΡΠ΅ΠΌΠ΅Π½Π½ΠΎΠ΅ ΡΠ΅ΡΠ΅Π½ΠΈΠ΅ ΠΏΡΠΎΠ±Π»Π΅ΠΌΡ. ΠΠΎΠ΄ΠΎΠΉΠ΄Π΅Ρ ΠΊΠ°ΠΊ ΠΌΠΎΠ±ΠΈΠ»ΡΠ½ΠΎΠ΅ ΠΎΡΠ²Π΅ΡΠ΅Π½ΠΈΠ΅, ΡΠ°Π±ΠΎΡΠ°ΡΡΠ΅Π΅ Π½Π° Π°ΠΊΠΊΡΠΌΡΠ»ΡΡΠΎΡΠ΅ ΠΎΡ ΡΠ΅Π»Π΅ΡΠΎΠ½Π°.
ΠΠΎΠΏΠΎΠ»Π½ΠΈΡΠ΅Π»ΡΠ½ΡΠ΅ Π²ΠΎΠ·ΠΌΠΎΠΆΠ½ΠΎΡΡΠΈ

ΠΠ°ΠΊ Π΅ΡΠ΅ ΠΌΠΎΠΆΠ½ΠΎ ΠΈΡΠΏΠΎΠ»ΡΠ·ΠΎΠ²Π°ΡΡ ΡΠ²Π΅ΡΠΎΠ΄ΠΈΠΎΠ΄Π½ΡΠ΅ Π»Π΅Π½ΡΡ? Π ΠΏΡΠΈΠΌΠ΅ΡΡ, Π΅ΡΠ»ΠΈ ΠΏΡΠ°Π²ΠΈΠ»ΡΠ½ΠΎ ΡΡΡΠ°Π½ΠΎΠ²ΠΈΡΡ Π»Π΅Π½ΡΡ Π² ΡΠΊΠ°ΡΠ°Ρ , ΡΠΎ ΡΠ΅ΠΌ ΡΠ°ΠΌΡΠΌ ΠΌΠΎΠΆΠ½ΠΎ Π½Π΅ ΡΠΎΠ»ΡΠΊΠΎ ΡΠΊΡΠ°ΡΠΈΡΡ Π΄ΠΎΠΌ, Π½ΠΎ ΠΈ ΡΠ΄Π΅Π»Π°ΡΡ Π΅Π³ΠΎ Π±ΠΎΠ»Π΅Π΅ ΡΡΠ½ΠΊΡΠΈΠΎΠ½Π°Π»ΡΠ½ΡΠΌ. ΠΠ° ΠΏΠΎΠ»ΠΊΠ΅ Ρ ΠΎΠ΄Π΅ΠΆΠ΄ΠΎΠΉ, Π½Π° ΡΡΡΠΏΠ΅Π½ΡΠΊΠ°Ρ Π»Π΅ΡΡΠ½ΠΈΡΡ, Π½Π°Π΄ ΠΌΠΎΠΉΠΊΠΎΠΉ Π² ΠΊΡΡ Π½Π΅ ΠΈΠ»ΠΈ ΠΊΠ°ΠΊ ΠΏΠΎΠ΄ΡΠ²Π΅ΡΠΊΠ° Π² ΡΠΊΠ°ΡΡ Π΄Π»Ρ ΠΏΠΎΡΡΠ΄Ρ β Π΄Π»Ρ Π²ΡΠ΅Π³ΠΎ ΡΡΠΎΠ³ΠΎ ΠΏΠΎΠ΄ΠΎΠΉΠ΄Π΅Ρ ΡΠΌΠ½Π°Ρ Π»Π΅Π½ΡΠ°. Π Ρ ΠΎΡΡ ΠΈ ΠΎΠ½Π° ΠΎΠ±Π»Π°Π΄Π°Π΅Ρ Π½Π΅ΠΊΠΎΡΠΎΡΡΠΌΠΈ Π½Π΅Π΄ΠΎΡΡΠ°ΡΠΊΠ°ΠΌΠΈ, Π½Π° Π΄Π°Π½Π½ΡΠΉ ΠΌΠΎΠΌΠ΅Π½Ρ ΡΡΠΎ β ΡΠ°ΠΌΡΠΉ ΡΠΊΠΎΠ½ΠΎΠΌΠΈΡΠ½ΡΠΉ ΠΈΠ· Π΄ΠΎΠΏΠΎΠ»Π½ΠΈΡΠ΅Π»ΡΠ½ΡΡ ΠΈΡΡΠΎΡΠ½ΠΈΠΊΠΎΠ² ΠΏΠΈΡΠ°Π½ΠΈΡ. ΠΠΎΠ»Π³ΠΎΡΡΠΎΡΠ½ΠΎΡΡΡ ΡΠ»ΡΠΆΠ±Ρ Π΄ΠΈΠΎΠ΄ΠΎΠ², ΠΌΠ°Π»Π΅Π½ΡΠΊΠΎΠ΅ ΠΏΠΎΡΡΠ΅Π±Π»Π΅Π½ΠΈΠ΅ ΡΠ»Π΅ΠΊΡΡΠΈΡΠ΅ΡΡΠ²Π°, Π°Π»ΡΡΠ΅ΡΠ½Π°ΡΠΈΠ²Π½ΡΠ΅ ΠΈΡΡΠΎΡΠ½ΠΈΠΊΠΈ ΠΏΠΈΡΠ°Π½ΠΈΡ, ΠΌΠΎΠ±ΠΈΠ»ΡΠ½ΠΎΡΡΡ ΠΈ Π²Π½Π΅ΡΠ½ΠΈΠΉ Π²ΠΈΠ΄, Π½Π΅ ΠΏΠΎΡΡΡΡΠΈΠΉ ΠΈΠ½ΡΠ΅ΡΡΠ΅Ρ ΠΊΠΎΠΌΠ½Π°ΡΡ, β Π²ΡΠ΅ ΡΡΠΎ Π³ΠΎΠ²ΠΎΡΠΈΡ Π² ΠΏΠΎΠ»ΡΠ·Ρ ΡΠ²Π΅ΡΠΎΠ΄ΠΈΠΎΠ΄Π½ΡΡ Π»Π΅Π½Ρ.
ΠΠ΅Π³ΠΊΠΎ ΠΈ ΠΏΡΠΎΡΡΠΎ

ΠΡΠ°ΠΊ, ΡΠ°Π·ΠΎΠ±ΡΠ°Π²ΡΠΈΡΡ, ΠΊΠ°ΠΊ Π·Π°ΠΏΠΈΡΠ°ΡΡ ΡΠ²Π΅ΡΠΎΠ΄ΠΈΠΎΠ΄Π½ΡΡ Π»Π΅Π½ΡΡ, Π΄Π΅Π»Π°Π΅ΠΌ Π²ΡΠ²ΠΎΠ΄Ρ, ΡΡΠΎ ΠΏΡΠΈ Π½Π°Π»ΠΈΡΠΈΠΈ ΠΆΠ΅Π»Π°Π½ΠΈΡ ΠΈ Π΄ΠΎΠΏΠΎΠ»Π½ΠΈΡΠ΅Π»ΡΠ½ΡΡ ΠΈΡΡΠΎΡΠ½ΠΈΠΊΠΎΠ² ΠΈΠ½ΡΠΎΡΠΌΠ°ΡΠΈΠΈ ΡΡΠΎ Π²ΠΏΠΎΠ»Π½Π΅ ΠΌΠΎΠΆΠ½ΠΎ ΡΠ΄Π΅Π»Π°ΡΡ ΡΠ²ΠΎΠΈΠΌΠΈ ΡΡΠΊΠ°ΠΌΠΈ. Π Π΅ΡΠ»ΠΈ Π²ΡΠΏΠΎΠΌΠ½ΠΈΡΡ, ΡΡΠΎ ΡΡΡΠ°Π½ΠΎΠ²ΠΊΠ° ΡΠ°ΠΊΠΎΠ³ΠΎ ΠΎΡΠ²Π΅ΡΠ΅Π½ΠΈΡ ΠΌΠ°ΡΡΠ΅ΡΠΎΠΌ Π±ΡΠ΄Π΅Ρ ΠΏΡΠΈΠΌΠ΅ΡΠ½ΠΎ Π² ΠΏΠΎΠ»ΡΠΎΡΠ°-Π΄Π²Π° ΡΠ°Π·Π° Π΄ΠΎΡΠΎΠΆΠ΅, ΡΠ΅ΠΌ ΡΠ°ΠΌΠΈ ΠΌΠ°ΡΠ΅ΡΠΈΠ°Π»Ρ, ΡΠΎ Π½Π΅ΠΏΡΠ΅ΠΌΠ΅Π½Π½ΠΎ ΡΡΠΎΠΈΡ ΠΏΠΎΠΏΡΠΎΠ±ΠΎΠ²Π°ΡΡ ΡΠ²ΠΎΠΈ ΡΠΈΠ»Ρ Π² ΡΡΠΎΠΌ, Π²ΠΎΠ·ΠΌΠΎΠΆΠ½ΠΎ, Π½ΠΎΠ²ΠΎΠΌ Π΄Π΅Π»Π΅. ΠΡΠΆΠ½ΠΎ, ΠΊΠΎΠ½Π΅ΡΠ½ΠΎ, ΡΠΎΠ±Π»ΡΠ΄Π°ΡΡ ΡΠ΅Ρ Π½ΠΈΠΊΡ Π±Π΅Π·ΠΎΠΏΠ°ΡΠ½ΠΎΡΡΠΈ ΠΏΡΠΈ ΡΠ°Π±ΠΎΡΠ΅ Ρ ΡΠ»Π΅ΠΊΡΡΠΈΡΠ΅ΡΠΊΠΈΠΌΠΈ ΠΏΡΠΈΠ±ΠΎΡΠ°ΠΌΠΈ.
ΠΠΎΠΌΠΏΠ»Π΅ΠΊΡΠ°ΡΠΈΡ Π½Π°Π±ΠΎΡΠ°

ΠΡΠΈΠΎΠ±ΡΠ΅ΡΠ°Ρ ΡΠ²Π΅ΡΠΎΠ΄ΠΈΠΎΠ΄Π½ΡΡ Π»Π΅Π½ΡΡ, Π²ΠΎΠ·ΠΌΠΎΠΆΠ½ΠΎ, ΡΡΠΎΠΈΡ ΠΎΠ±ΡΠ°ΡΠΈΡΡ Π²Π½ΠΈΠΌΠ°Π½ΠΈΠ΅ Π½Π° Π³ΠΎΡΠΎΠ²ΡΠ΅ ΠΊ ΠΈΡΠΏΠΎΠ»ΡΠ·ΠΎΠ²Π°Π½ΠΈΡ ΡΠ²Π΅ΡΠΈΠ»ΡΠ½ΠΈΠΊΠΈ. ΠΡΠΎ Π±ΠΎΠ»Π΅Π΅ ΠΏΡΠΎΡΡΠΎΠΉ ΡΠΏΠΎΡΠΎΠ± ΠΎΡΠ²Π΅ΡΠΈΡΡ ΡΡΠ°ΡΡΠΊΠΈ Π² ΡΠ²ΠΎΠ΅ΠΌ Π΄ΠΎΠΌΠ΅. ΠΡΠΈ Π½Π΅ΠΊΠΎΡΠΎΡΠΎΠΌ ΡΡΠ΅ΡΠ΄ΠΈΠΈ ΡΠ΅ΠΉΡΠ°Ρ ΠΌΠΎΠΆΠ½ΠΎ Π½Π°ΠΉΡΠΈ ΠΎΡΠ²Π΅ΡΠΈΡΠ΅Π»ΡΠ½ΡΠ΅ ΠΏΡΠΈΠ±ΠΎΡΡ Π½Π° Π»ΡΠ±ΠΎΠΉ Π²ΠΊΡΡ ΠΈ ΠΊΠΎΡΠ΅Π»Π΅ΠΊ. Π ΡΠΎΠΌΡ ΠΆΠ΅ ΠΈΠ½ΠΎΠ³Π΄Π° ΡΠ±ΠΎΡΠΊΠ° ΠΈΠ· ΠΎΡΠ΄Π΅Π»ΡΠ½ΠΎ ΠΊΡΠΏΠ»Π΅Π½Π½ΡΡ ΡΠ»Π΅ΠΌΠ΅Π½ΡΠΎΠ² ΠΌΠΎΠΆΠ΅Ρ Π²ΡΠΉΡΠΈ Π³ΠΎΡΠ°Π·Π΄ΠΎ Π΄ΠΎΡΠΎΠΆΠ΅, ΡΠ΅ΠΌ ΡΠΆΠ΅ Π³ΠΎΡΠΎΠ²Π°Ρ ΠΏΡΠΎΠ΄ΡΠΊΡΠΈΡ. Π‘Π°ΠΌΠ° Π»Π΅Π½ΡΠ° Π½Π΅ ΠΌΠΎΠΆΠ΅Ρ Π΄Π°ΡΡ ΠΎΡΠ²Π΅ΡΠ΅Π½ΠΈΡ Π±Π΅Π· Π΄ΠΎΠΏΠΎΠ»Π½ΠΈΡΠ΅Π»ΡΠ½ΡΡ ΠΏΡΠΈΠ±ΠΎΡΠΎΠ². ΠΠ»Ρ Π½Π΅Π΅ ΡΠ»Π΅Π΄ΡΠ΅Ρ ΠΏΡΠΈΠΎΠ±ΡΠ΅ΡΡΠΈ ΡΠ°ΠΊΠΆΠ΅ Π±Π»ΠΎΠΊ ΠΏΠΈΡΠ°Π½ΠΈΡ, ΠΏΠ΅ΡΠ΅Ρ ΠΎΠ΄Π½ΠΈΠΊ, Π°Π΄Π°ΠΏΡΠ΅Ρ ΠΈ Π½Π΅ΠΊΠΎΡΠΎΡΠΎΠ΅ ΠΊΠΎΠ»ΠΈΡΠ΅ΡΡΠ²ΠΎ ΠΏΡΠΎΠ²ΠΎΠ΄Π°, Ρ ΠΏΠΎΠΌΠΎΡΡΡ ΠΊΠΎΡΠΎΡΠΎΠ³ΠΎ Π²ΡΠ΅ ΡΡΠΎ ΡΠΎΠ΅Π΄ΠΈΠ½ΡΠ΅ΡΡΡ. ΠΠ»Ρ ΠΏΡΠΎΡΠ΅ΡΡΠΈΠΎΠ½Π°Π»Π° ΡΡΠΎ Π½Π΅ ΡΠΎΡΡΠ°Π²ΠΈΡ ΠΎΡΠΎΠ±ΠΎΠ³ΠΎ ΡΡΡΠ΄Π°. ΠΠΎ Π΄ΠΈΠ»Π΅ΡΠ°Π½ΡΡ ΠΏΡΠΈΠ΄Π΅ΡΡΡ Π²ΡΠΏΠΈΡΠ°ΡΡ Π²ΡΠ΅ ΡΡΠ΅Π±ΡΠ΅ΠΌΡΠ΅ Ρ Π°ΡΠ°ΠΊΡΠ΅ΡΠΈΡΡΠΈΠΊΠΈ, ΠΏΡΠΎΡΠΈΡΠΎΠ²Π°ΡΡ ΠΏΠ»Π°Π½ ΡΠΎΠ΅Π΄ΠΈΠ½Π΅Π½ΠΈΡ, ΡΠΎΠ±ΡΠ°ΡΡ Π²ΡΠ΅ ΡΠ°ΡΡΠΈ Π²ΠΎΠ΅Π΄ΠΈΠ½ΠΎ, ΠΏΠΎΡΡΠ°ΡΠ°ΡΡΡΡ Π½Π΅ ΠΏΠ΅ΡΠ΅ΠΏΡΡΠ°ΡΡ ΠΏΡΠΎΠ²ΠΎΠ΄Π° ΠΈ ΡΠ°ΠΊΠΈΠΌ ΠΎΠ±ΡΠ°Π·ΠΎΠΌ Π½Π΅ ΠΏΠΎΠ³ΡΠ±ΠΈΡΡ Π²ΡΠ΅ ΠΏΡΠΈΠΎΠ±ΡΠ΅ΡΠ΅Π½Π½ΡΠ΅ ΠΌΠ°ΡΠ΅ΡΠΈΠ°Π»Ρ. Π ΠΈΡΠΎΠ³ ΠΌΠΎΠΆΠ΅Ρ Π±ΡΡΡ Π΄Π°Π»Π΅ΠΊ ΠΎΡ Π·Π°ΠΌΡΡΠ»Π°.
Π ΡΠΎ ΠΆΠ΅ Π²ΡΠ΅ΠΌΡ ΠΌΠ°ΡΡΠ΅Ρ, ΡΠΎΠ±ΠΈΡΠ°Ρ ΠΎΡΠ²Π΅ΡΠ΅Π½ΠΈΠ΅, ΡΠΏΠΎΡΠΎΠ±Π΅Π½ ΠΏΡΠΎΠΊΠΎΠ½ΡΡΠΎΠ»ΠΈΡΠΎΠ²Π°ΡΡ ΠΊΠ°ΡΠ΅ΡΡΠ²ΠΎ ΠΈΡΠΏΠΎΠ»ΡΠ·ΡΠ΅ΠΌΠΎΠ³ΠΎ ΠΌΠ°ΡΠ΅ΡΠΈΠ°Π»Π°, ΡΠ°Π±ΠΎΡΡ ΠΏΠΎ ΠΌΠΎΠ½ΡΠ°ΠΆΡ ΠΊΠΎΠ½ΡΡΡΡΠΊΡΠΈΠΈ ΠΈ ΡΠ°Π·ΠΌΠ΅ΡΠ΅Π½ΠΈΡ. ΠΡΠ»ΠΈ Π΅ΡΡΡ ΠΆΠ΅Π»Π°Π½ΠΈΠ΅ ΡΡΠ°ΡΡ Π½Π°ΡΡΠΎΡΡΠΈΠΌ ΠΌΠ°ΡΡΠ΅ΡΠΎΠΌ ΠΈ ΠΌΠ°ΠΊΡΠΈΠΌΠ°Π»ΡΠ½ΠΎ ΡΠΊΡΠ°ΡΠΈΡΡ ΠΈ ΠΎΠ±Π»Π°Π³ΠΎΡΠΎΠ΄ΠΈΡΡ ΡΠ²ΠΎΠΉ Π΄ΠΎΠΌ, Π½ΡΠΆΠ½ΠΎ Π½Π°ΡΠ°ΡΡ Ρ ΠΌΠ°Π»ΠΎΠ³ΠΎ ΠΈ ΠΏΡΠΎΡΡΠΎΠ³ΠΎ, ΠΏΠΎΡΡΠ΅ΠΏΠ΅Π½Π½ΠΎ ΠΏΠ΅ΡΠ΅Ρ ΠΎΠ΄Ρ ΠΊ Π±ΠΎΠ»Π΅Π΅ ΡΠ»ΠΎΠΆΠ½ΡΠΌ ΡΠ»Π΅ΠΌΠ΅Π½ΡΠ°ΠΌ.

Π Π·Π°ΠΊΠ»ΡΡΠ΅Π½ΠΈΠ΅ ΡΠ»Π΅Π΄ΡΠ΅Ρ Π½Π°ΠΏΠΎΠΌΠ½ΠΈΡΡ, ΡΡΠΎ, ΡΠΎΠ±ΠΈΡΠ°Ρ Π±ΠΎΠ»Π΅Π΅ ΡΠΊΠΎΠ½ΠΎΠΌΠΈΡΠ½ΠΎΠ΅ ΠΎΡΠ²Π΅ΡΠ΅Π½ΠΈΠ΅, Π½Π΅ ΡΡΠΎΠΈΡ ΠΏΡΠΈΠΎΠ±ΡΠ΅ΡΠ°ΡΡ Π΄Π΅ΡΠ΅Π²ΡΠ΅ ΠΌΠ°ΡΠ΅ΡΠΈΠ°Π»Ρ. ΠΠ°ΠΊ Π³ΠΎΠ²ΠΎΡΠΈΡΡΡ, ΡΠΊΡΠΏΠΎΠΉ ΠΏΠ»Π°ΡΠΈΡ Π΄Π²Π°ΠΆΠ΄Ρ, Π° ΡΠΎ ΠΈ Π±ΠΎΠ»ΡΡΠ΅. ΠΠ° ΠΏΡΠΎΡΡΠΎΡΠ°Ρ ΠΠ½ΡΠ΅ΡΠ½Π΅ΡΠ° Π΅ΡΡΡ ΠΌΠ½ΠΎΠΆΠ΅ΡΡΠ²ΠΎ ΠΏΡΠ΅Π΄Π»ΠΎΠΆΠ΅Π½ΠΈΠΉ ΠΎΡ ΠΊΠΈΡΠ°ΠΉΡΠΊΠΈΡ ΡΠΌΠ΅Π»ΡΡΠ΅Π². ΠΠΎΡ ΡΠΎΠ»ΡΠΊΠΎ ΠΎΡΡΡΡΡΡΠ²ΠΈΠ΅ ΠΊΠ°ΠΊΠΈΡ -Π»ΠΈΠ±ΠΎ Π³Π°ΡΠ°Π½ΡΠΈΠΉ, Π° ΠΈΠ½ΠΎΠ³Π΄Π° ΠΈ ΠΌΠ°ΡΠΊΠΈΡΠΎΠ²ΠΎΠΊ, Π·Π°ΡΡΠ°Π²Π»ΡΠ΅Ρ Π·Π°Π΄ΡΠΌΠ°ΡΡΡΡ, Π½Π΅ ΠΏΡΠΈΠ²Π΅Π΄Π΅Ρ Π»ΠΈ ΠΈΡ ΠΈΡΠΏΠΎΠ»ΡΠ·ΠΎΠ²Π°Π½ΠΈΠ΅ ΠΊ ΡΠ΅Π·ΠΊΠΎΠΌΡ ΡΠΌΠ΅Π½ΡΡΠ΅Π½ΠΈΡ ΡΡΠΎΠΊΠ° ΡΠΊΡΠΏΠ»ΡΠ°ΡΠ°ΡΠΈΠΈ ΠΈΠ»ΠΈ ΠΊ Π±ΠΎΠ»Π΅Π΅ Π½Π΅ΠΏΠΎΠΏΡΠ°Π²ΠΈΠΌΡΠΌ ΠΏΡΠΎΠ±Π»Π΅ΠΌΠ°ΠΌ Π² Π²ΠΈΠ΄Π΅ ΡΠ»ΡΡΠ°ΠΉΠ½ΠΎΠ³ΠΎ Π²ΠΎΠ·Π³ΠΎΡΠ°Π½ΠΈΡ ΠΈΠ»ΠΈ Π²ΡΠ΅Π΄Π° Π·Π΄ΠΎΡΠΎΠ²ΡΡ. Π‘ΡΠΎΠΈΡ Π²Π½ΠΈΠΌΠ°ΡΠ΅Π»ΡΠ½ΠΎ ΠΎΡΠ½ΠΎΡΠΈΡΡΡΡ ΠΊ Π²ΡΠ±ΠΎΡΡ Π½Π΅ ΡΠΎΠ»ΡΠΊΠΎ ΡΠ°ΠΌΠΎΠ³ΠΎ ΠΌΠ°ΡΠ΅ΡΠΈΠ°Π»Π°, Π½ΠΎ ΠΈ ΠΏΡΠΎΠΈΠ·Π²ΠΎΠ΄ΠΈΡΠ΅Π»Ρ.
ΠΠ°ΠΊ Π·Π°ΠΏΡΡΡΠΈΡΡ ΠΏΡΠΎΠ΅ΠΊΡ
ΠΠ±Π·ΠΎΡ
ΠΡΠΎ ΡΡΠΊΠΎΠ²ΠΎΠ΄ΡΡΠ²ΠΎ ΡΠ°ΡΡΠΊΠ°ΠΆΠ΅Ρ ΠΎ ΡΠ°Π·Π»ΠΈΡΠ½ΡΡ ΡΠΏΠΎΡΠΎΠ±Π°Ρ ΡΠ΅Π°Π»ΠΈΠ·Π°ΡΠΈΠΈ ΡΠ»Π΅ΠΊΡΡΠΎΠ½Π½ΡΡ ΠΏΡΠΎΠ΅ΠΊΡΠΎΠ². Π Π½Π΅ΠΌ Π±ΡΠ΄ΡΡ ΠΏΠΎΠ΄ΡΠΎΠ±Π½ΠΎ ΠΎΠΏΠΈΡΠ°Π½Ρ ΠΏΠ°ΡΠ°ΠΌΠ΅ΡΡΡ Π½Π°ΠΏΡΡΠΆΠ΅Π½ΠΈΡ ΠΈ ΡΠΎΠΊΠ°, ΠΊΠΎΡΠΎΡΡΠ΅ Π²Ρ, Π²ΠΎΠ·ΠΌΠΎΠΆΠ½ΠΎ, Π·Π°Ρ ΠΎΡΠΈΡΠ΅ ΡΠ΄Π΅Π»Π°ΡΡ. Π’Π°ΠΊΠΆΠ΅ Π±ΡΠ΄ΡΡ ΡΡΡΠ΅Π½Ρ Π΄ΠΎΠΏΠΎΠ»Π½ΠΈΡΠ΅Π»ΡΠ½ΡΠ΅ ΡΠΎΠΎΠ±ΡΠ°ΠΆΠ΅Π½ΠΈΡ, ΠΊΠΎΡΠΎΡΡΠ΅ Π²Ρ Π΄ΠΎΠ»ΠΆΠ½Ρ ΡΡΠ΅ΡΡΡ, Π΅ΡΠ»ΠΈ Π²Π°Ρ ΠΏΡΠΎΠ΅ΠΊΡ ΡΠ²Π»ΡΠ΅ΡΡΡ ΠΌΠΎΠ±ΠΈΠ»ΡΠ½ΡΠΌ / ΡΠ΄Π°Π»Π΅Π½Π½ΡΠΌ ΠΈΠ»ΠΈ, Π΄ΡΡΠ³ΠΈΠΌΠΈ ΡΠ»ΠΎΠ²Π°ΠΌΠΈ, Π²Ρ Π½Π΅ ΡΠΎΠ±ΠΈΡΠ°Π΅ΡΠ΅ΡΡ ΡΠΈΠ΄Π΅ΡΡ ΡΡΠ΄ΠΎΠΌ Ρ ΡΠ΅ΡΠ΅Π²ΠΎΠΉ ΡΠΎΠ·Π΅ΡΠΊΠΎΠΉ.
ΠΡΠ»ΠΈ ΡΡΠΎ Π΄Π΅ΠΉΡΡΠ²ΠΈΡΠ΅Π»ΡΠ½ΠΎ Π²Π°Ρ ΠΏΠ΅ΡΠ²ΡΠΉ ΡΠ»Π΅ΠΊΡΡΠΎΠ½Π½ΡΠΉ ΠΏΡΠΎΠ΅ΠΊΡ, Ρ Π²Π°Ρ Π΅ΡΡΡ Π²ΠΎΠ·ΠΌΠΎΠΆΠ½ΠΎΡΡΡ ΠΏΡΠΎΡΠΈΡΠ°ΡΡ ΡΡΠΎ ΡΡΠΊΠΎΠ²ΠΎΠ΄ΡΡΠ²ΠΎ ΠΈΠ»ΠΈ ΠΏΡΠΈΠ΄Π΅ΡΠΆΠΈΠ²Π°ΡΡΡΡ ΡΠ΅ΠΊΠΎΠΌΠ΅Π½Π΄ΠΎΠ²Π°Π½Π½ΡΡ ΠΌΠ°ΡΠ΅ΡΠΈΠ°Π»ΠΎΠ² Π΄Π»Ρ ΠΏΡΠΎΠ΅ΠΊΡΠ° ΠΈΠ»ΠΈ ΠΏΠ»Π°ΡΡ ΡΠ°Π·ΡΠ°Π±ΠΎΡΠΊΠΈ ΠΏΠΎ Π²Π°ΡΠ΅ΠΌΡ Π²ΡΠ±ΠΎΡΡ.ΠΠΎΠΌΠΏΠ»Π΅ΠΊΡ SparkFun Inventorβs Kit ΡΠΎΠ΄Π΅ΡΠΆΠΈΡ USB-ΠΊΠ°Π±Π΅Π»Ρ, Π½Π΅ΠΎΠ±Ρ ΠΎΠ΄ΠΈΠΌΡΠΉ Π΄Π»Ρ ΠΏΠΈΡΠ°Π½ΠΈΡ, ΠΈ ΠΎΡΠ»ΠΈΡΠ½ΠΎ ΠΏΠΎΠ΄Ρ ΠΎΠ΄ΠΈΡ Π΄Π»Ρ Π²ΡΠ΅Ρ ΠΏΡΠΎΠ΅ΠΊΡΠΎΠ² Π² ΠΊΠΎΠΌΠΏΠ»Π΅ΠΊΡΠ΅, Π° ΡΠ°ΠΊΠΆΠ΅ Π΄Π»Ρ ΠΌΠ½ΠΎΠ³ΠΈΡ Π±ΠΎΠ»Π΅Π΅ ΡΠ»ΠΎΠΆΠ½ΡΡ ΠΏΡΠΎΠ΅ΠΊΡΠΎΠ². ΠΡΠ»ΠΈ Π²Ρ ΡΡΠ²ΡΡΠ²ΡΠ΅ΡΠ΅ ΡΠ΅Π±Ρ ΠΏΠΎΠ΄Π°Π²Π»Π΅Π½Π½ΡΠΌ, Π»ΡΡΡΠ΅ Π²ΡΠ΅Π³ΠΎ Π½Π°ΡΠ°ΡΡ Ρ ΡΡΠΎΠ³ΠΎ ΠΊΠΎΠΌΠΏΠ»Π΅ΠΊΡΠ°.
Π Π΅ΠΊΠΎΠΌΠ΅Π½Π΄ΡΠ΅ΠΌΠ°Ρ Π»ΠΈΡΠ΅ΡΠ°ΡΡΡΠ°
ΠΠΎΡ ΡΠΎΠΎΡΠ²Π΅ΡΡΡΠ²ΡΡΡΠΈΠ΅ ΡΡΠΊΠΎΠ²ΠΎΠ΄ΡΡΠ²Π°, ΠΊΠΎΡΠΎΡΡΠ΅ Π²Ρ ΠΌΠΎΠΆΠ΅ΡΠ΅ ΠΏΡΠΎΠ²Π΅ΡΠΈΡΡ ΠΏΠ΅ΡΠ΅Π΄ ΡΡΠ΅Π½ΠΈΠ΅ΠΌ ΡΡΠΎΠ³ΠΎ:
Π‘ΠΏΠΎΡΠΎΠ±Ρ ΡΠ΅Π°Π»ΠΈΠ·Π°ΡΠΈΠΈ ΠΏΡΠΎΠ΅ΠΊΡΠ°
ΠΠΎΡ Π½Π΅ΠΊΠΎΡΠΎΡΡΠ΅ ΠΈΠ· Π½Π°ΠΈΠ±ΠΎΠ»Π΅Π΅ ΡΠ°ΡΠΏΡΠΎΡΡΡΠ°Π½Π΅Π½Π½ΡΡ ΠΌΠ΅ΡΠΎΠ΄ΠΎΠ², ΠΈΡΠΏΠΎΠ»ΡΠ·ΡΠ΅ΠΌΡΡ Π΄Π»Ρ ΠΏΠΎΠ΄Π΄Π΅ΡΠΆΠΊΠΈ ΠΏΡΠΎΠ΅ΠΊΡΠ°:
- ΠΠΈΡΠ°Π½ΠΈΠ΅ ΠΎΡ USB
- ΠΠ°ΡΡΠΎΠ»ΡΠ½ΡΠΉ ΠΈΡΡΠΎΡΠ½ΠΈΠΊ ΠΏΠΈΡΠ°Π½ΠΈΡ ΠΏΠ΅ΡΠ΅ΠΌΠ΅Π½Π½ΠΎΠ³ΠΎ ΡΠΎΠΊΠ°
- ΠΠ°ΡΡΠ΅Π½Π½ΡΠΉ Π°Π΄Π°ΠΏΡΠ΅Ρ ΠΏΠ΅ΡΠ΅ΠΌΠ΅Π½Π½ΠΎΠ³ΠΎ ΡΠΎΠΊΠ° Π² ΠΏΠΎΡΡΠΎΡΠ½Π½ΡΠΉ (Π½Π°ΠΏΡΠΈΠΌΠ΅Ρ, ΠΊΠΎΠΌΠΏΡΡΡΠ΅Ρ ΠΈΠ»ΠΈ Π½ΠΎΡΡΠ±ΡΠΊ)
- ΠΠ°ΡΠ°ΡΠ΅ΠΈ
Π§Π΅ΡΡΡΠ΅ ΡΠ°ΡΠΏΡΠΎΡΡΡΠ°Π½Π΅Π½Π½ΡΡ ΡΠΏΠΎΡΠΎΠ±Π° ΡΠ»Π΅ΠΊΡΡΠΎΡΠ½Π°Π±ΠΆΠ΅Π½ΠΈΡ Π²Π°ΡΠ΅Π³ΠΎ ΠΏΡΠΎΠ΅ΠΊΡΠ°
ΠΠ°ΠΊΠΎΠΉ Π²Π°ΡΠΈΠ°Π½Ρ ΠΌΠ½Π΅ Π²ΡΠ±ΡΠ°ΡΡ Π΄Π»Ρ ΠΏΠΎΠ΄Π΄Π΅ΡΠΆΠΊΠΈ ΠΌΠΎΠ΅Π³ΠΎ ΠΏΡΠΎΠ΅ΠΊΡΠ°?
ΠΡΠ²Π΅Ρ Π½Π° ΡΡΠΎΡ Π²ΠΎΠΏΡΠΎΡ Π²ΠΎ ΠΌΠ½ΠΎΠ³ΠΎΠΌ Π·Π°Π²ΠΈΡΠΈΡ ΠΎΡ ΠΊΠΎΠ½ΠΊΡΠ΅ΡΠ½ΡΡ ΡΡΠ΅Π±ΠΎΠ²Π°Π½ΠΈΠΉ Π²Π°ΡΠ΅Π³ΠΎ ΠΏΡΠΎΠ΅ΠΊΡΠ°.
ΠΠΈΡΠ°Π½ΠΈΠ΅ ΠΎΡ USB
ΠΡΠ»ΠΈ Π²Ρ Π½Π°ΡΠΈΠ½Π°Π΅ΡΠ΅ Ρ SparkFun Inventor’s Kit ΠΈΠ»ΠΈ Π΄ΡΡΠ³ΠΎΠΉ Π±Π°Π·ΠΎΠ²ΠΎΠΉ ΠΏΠ»Π°ΡΡ Π΄Π»Ρ ΡΠ°Π·ΡΠ°Π±ΠΎΡΠΊΠΈ, Π²Π°ΠΌ, ΡΠΊΠΎΡΠ΅Π΅ Π²ΡΠ΅Π³ΠΎ, ΠΏΠΎΠ½Π°Π΄ΠΎΠ±ΠΈΡΡΡ ΡΠΎΠ»ΡΠΊΠΎ USB-ΠΊΠ°Π±Π΅Π»Ρ. Arduino Uno — ΡΡΠΎ ΠΏΡΠΈΠΌΠ΅Ρ, Π΄Π»Ρ ΠΊΠΎΡΠΎΡΠΎΠ³ΠΎ ΡΡΠ΅Π±ΡΠ΅ΡΡΡ ΡΠΎΠ»ΡΠΊΠΎ ΠΊΠ°Π±Π΅Π»Ρ USB A — B Π΄Π»Ρ ΠΏΠΎΠ΄Π°ΡΠΈ ΠΏΠΈΡΠ°Π½ΠΈΡ Π½Π° ΡΠ°Π±ΠΎΡΡ ΡΡ Π΅ΠΌ Π² ΠΊΠΎΠΌΠΏΠ»Π΅ΠΊΡΠ΅. ΠΠΎΡ Π½Π΅ΡΠΊΠΎΠ»ΡΠΊΠΎ USB-ΠΊΠ°Π±Π΅Π»Π΅ΠΉ ΠΈΠ· Π½Π°ΡΠ΅Π³ΠΎ ΠΊΠ°ΡΠ°Π»ΠΎΠ³Π° Π΄Π»Ρ ΠΏΠΈΡΠ°Π½ΠΈΡ Π²Π°ΡΠ΅Π³ΠΎ ΠΏΡΠΎΠ΅ΠΊΡΠ° ΠΎΡ USB-ΠΏΠΎΡΡΠ°.
ΠΠ°Π±Π΅Π»Ρ USB micro-B — 6 ΡΡΡΠΎΠ²
Π Π½Π°Π»ΠΈΡΠΈΠΈ CAB-10215USB 2.0 ΡΠΈΠΏΠ° A Π½Π° 5-ΠΊΠΎΠ½ΡΠ°ΠΊΡΠ½ΡΠΉ micro USB. ΠΡΠΎ Π½ΠΎΠ²ΡΠΉ ΡΠ°Π·ΡΠ΅ΠΌ ΠΌΠ΅Π½ΡΡΠ΅Π³ΠΎ ΡΠ°Π·ΠΌΠ΅ΡΠ° Π΄Π»Ρ USB-ΡΡΡΡΠΎΠΉΡΡΠ². Π Π°Π·ΡΠ΅ΠΌΡ Micro USB ΠΏΡΠΈΠΌΠ΅ΡΠ½ΠΎ Π²Π΄Π²ΠΎΠ΅ Π΄Π΅ΡΠ΅Π²Π»Π΅β¦
13ΠΠ°Π±Π΅Π»Ρ USB ΠΎΡ A Π΄ΠΎ B — 6 ΡΡΡΠΎΠ²
Π Π½Π°Π»ΠΈΡΠΈΠΈ CAB-00512ΠΡΠΎ ΡΡΠ°Π½Π΄Π°ΡΡΠ½Π°Ρ ΠΏΡΠΎΠ±Π»Π΅ΠΌΠ° USB 2.0 ΠΊΠ°Π±Π΅Π»Ρ. ΠΡΠΎ Π½Π°ΠΈΠ±ΠΎΠ»Π΅Π΅ ΡΠ°ΡΠΏΡΠΎΡΡΡΠ°Π½Π΅Π½Π½ΡΠΉ ΠΏΠ΅ΡΠΈΡΠ΅ΡΠΈΠΉΠ½ΡΠΉ ΠΊΠ°Π±Π΅Π»Ρ ΡΠΈΠΏΠ° «ΠΏΠ°ΠΏΠ° / ΠΏΠ°ΠΏΠ°» ΠΎΡ Π Π΄ΠΎ Π, ΠΎΠ±ΡΡΠ½ΡΠΉβ¦
1ΠΠ°ΡΡΠΎΠ»ΡΠ½ΡΠΉ ΠΈΡΡΠΎΡΠ½ΠΈΠΊ ΠΏΠΈΡΠ°Π½ΠΈΡ ΠΏΠ΅ΡΠ΅ΠΌΠ΅Π½Π½ΠΎΠ³ΠΎ ΡΠΎΠΊΠ°
ΠΡΠ»ΠΈ Π²Ρ Π·Π°Π½ΠΈΠΌΠ°Π΅ΡΠ΅ΡΡ ΡΡΡΠΎΠΈΡΠ΅Π»ΡΡΡΠ²ΠΎΠΌ ΠΏΡΠΎΠ΅ΠΊΡΠΎΠ² ΠΈ ΡΠ΅Π³ΡΠ»ΡΡΠ½ΠΎ ΡΠ΅ΡΡΠΈΡΡΠ΅ΡΠ΅ ΡΡ Π΅ΠΌΡ, Π½Π°ΡΡΠΎΡΡΠ΅Π»ΡΠ½ΠΎ ΡΠ΅ΠΊΠΎΠΌΠ΅Π½Π΄ΡΠ΅ΡΡΡ ΠΏΡΠΈΠΎΠ±ΡΠ΅ΡΡΠΈ Π½Π°ΡΡΠΎΠ»ΡΠ½ΡΠΉ ΠΈΡΡΠΎΡΠ½ΠΈΠΊ ΠΏΠΈΡΠ°Π½ΠΈΡ ΠΏΠ΅ΡΠ΅ΠΌΠ΅Π½Π½ΠΎΠ³ΠΎ ΡΠΎΠΊΠ°. ΠΡΠΎ ΠΏΠΎΠ·Π²ΠΎΠ»ΠΈΡ Π²Π°ΠΌ ΡΡΡΠ°Π½ΠΎΠ²ΠΈΡΡ Π½Π°ΠΏΡΡΠΆΠ΅Π½ΠΈΠ΅ Π½Π° ΠΎΠΏΡΠ΅Π΄Π΅Π»Π΅Π½Π½ΠΎΠ΅ Π·Π½Π°ΡΠ΅Π½ΠΈΠ΅ Π² Π·Π°Π²ΠΈΡΠΈΠΌΠΎΡΡΠΈ ΠΎΡ ΡΠΎΠ³ΠΎ, ΡΡΠΎ Π²Π°ΠΌ Π½ΡΠΆΠ½ΠΎ Π΄Π»Ρ Π²Π°ΡΠ΅Π³ΠΎ ΠΏΡΠΎΠ΅ΠΊΡΠ°.ΠΡΠΎ ΡΠ°ΠΊΠΆΠ΅ Π΄Π°Π΅Ρ Π²Π°ΠΌ Π½Π΅ΠΊΠΎΡΠΎΡΡΡ Π·Π°ΡΠΈΡΡ, ΠΏΠΎΡΠΊΠΎΠ»ΡΠΊΡ Π²Ρ ΠΌΠΎΠΆΠ΅ΡΠ΅ ΡΡΡΠ°Π½ΠΎΠ²ΠΈΡΡ ΠΌΠ°ΠΊΡΠΈΠΌΠ°Π»ΡΠ½ΠΎ Π΄ΠΎΠΏΡΡΡΠΈΠΌΡΠΉ ΡΠΎΠΊ. ΠΠ°ΡΠ΅ΠΌ, Π΅ΡΠ»ΠΈ Π² Π²Π°ΡΠ΅ΠΌ ΠΏΡΠΎΠ΅ΠΊΡΠ΅ ΠΏΡΠΎΠΈΠ·ΠΎΠΉΠ΄Π΅Ρ ΠΊΠΎΡΠΎΡΠΊΠΎΠ΅ Π·Π°ΠΌΡΠΊΠ°Π½ΠΈΠ΅, ΠΏΠΈΡΠ°Π½ΠΈΠ΅ ΡΡΠ΅Π½Π΄Π° ΠΎΡΠΊΠ»ΡΡΠΈΡΡΡ, Π½Π°Π΄Π΅ΡΡΡ, ΡΡΠΎ ΠΏΡΠ΅Π΄ΠΎΡΠ²ΡΠ°ΡΠΈΡ ΠΏΠΎΠ²ΡΠ΅ΠΆΠ΄Π΅Π½ΠΈΠ΅ Π½Π΅ΠΊΠΎΡΠΎΡΡΡ ΠΊΠΎΠΌΠΏΠΎΠ½Π΅Π½ΡΠΎΠ² Π² Π²Π°ΡΠ΅ΠΌ ΠΏΡΠΎΠ΅ΠΊΡΠ΅.
ΠΠΎΡ Π½Π΅ΡΠΊΠΎΠ»ΡΠΊΠΎ Π½Π°ΡΡΠΎΠ»ΡΠ½ΡΡ ΠΈΡΡΠΎΡΠ½ΠΈΠΊΠΎΠ² ΠΏΠΈΡΠ°Π½ΠΈΡ ΠΏΠ΅ΡΠ΅ΠΌΠ΅Π½Π½ΠΎΠ³ΠΎ ΡΠΎΠΊΠ° ΠΈΠ· Π½Π°ΡΠ΅Π³ΠΎ ΠΊΠ°ΡΠ°Π»ΠΎΠ³Π°.
ΠΠ°ΡΡΠ΅Π½Π½ΡΠ΅ Π°Π΄Π°ΠΏΡΠ΅ΡΡ ΠΏΠ΅ΡΠ΅ΠΌΠ΅Π½Π½ΠΎΠ³ΠΎ ΡΠΎΠΊΠ° Π² ΠΏΠΎΡΡΠΎΡΠ½Π½ΡΠΉ
ΠΡΠΎΠ±ΡΠΉ ΠΈΡΡΠΎΡΠ½ΠΈΠΊ ΠΏΠΈΡΠ°Π½ΠΈΡ ΠΏΠ΅ΡΠ΅ΠΌΠ΅Π½Π½ΠΎΠ³ΠΎ ΡΠΎΠΊΠ° Π² ΠΏΠΎΡΡΠΎΡΠ½Π½ΡΠΉ ΡΠ°ΡΡΠΎ ΠΈΡΠΏΠΎΠ»ΡΠ·ΡΠ΅ΡΡΡ ΠΏΠΎΡΠ»Π΅ ΠΏΡΠΎΠ²Π΅ΡΠΊΠΈ ΡΠ΅ΠΏΠΈ. ΠΡΠΎΡ Π²Π°ΡΠΈΠ°Π½Ρ ΡΠ°ΠΊΠΆΠ΅ Ρ ΠΎΡΠΎΡ, Π΅ΡΠ»ΠΈ Π²Ρ ΡΠ°ΡΡΠΎ ΠΈΡΠΏΠΎΠ»ΡΠ·ΡΠ΅ΡΠ΅ ΠΎΠ΄Π½Ρ ΠΈ ΡΡ ΠΆΠ΅ Π΄ΠΎΡΠΊΡ ΡΠ°Π·ΡΠ°Π±ΠΎΡΠΊΠΈ ΡΠ½ΠΎΠ²Π° ΠΈ ΡΠ½ΠΎΠ²Π° Π² ΡΠ²ΠΎΠΈΡ ΠΏΡΠΎΠ΅ΠΊΡΠ°Ρ .ΠΡΠΈ Π½Π°ΡΡΠ΅Π½Π½ΡΠ΅ Π°Π΄Π°ΠΏΡΠ΅ΡΡ ΠΎΠ±ΡΡΠ½ΠΎ ΠΈΠΌΠ΅ΡΡ Π·Π°Π΄Π°Π½Π½ΠΎΠ΅ Π²ΡΡ ΠΎΠ΄Π½ΠΎΠ΅ Π½Π°ΠΏΡΡΠΆΠ΅Π½ΠΈΠ΅ ΠΈ ΡΠΎΠΊ, ΠΏΠΎΡΡΠΎΠΌΡ Π²Π°ΠΆΠ½ΠΎ ΡΠ±Π΅Π΄ΠΈΡΡΡΡ, ΡΡΠΎ Π²ΡΠ±ΡΠ°Π½Π½ΡΠΉ Π²Π°ΠΌΠΈ Π°Π΄Π°ΠΏΡΠ΅Ρ ΠΈΠΌΠ΅Π΅Ρ ΠΏΡΠ°Π²ΠΈΠ»ΡΠ½ΡΠ΅ Ρ Π°ΡΠ°ΠΊΡΠ΅ΡΠΈΡΡΠΈΠΊΠΈ Π΄Π»Ρ ΠΏΡΠΎΠ΅ΠΊΡΠ°, ΠΊΠΎΡΠΎΡΡΠΉ Π²Ρ Π±ΡΠ΄Π΅ΡΠ΅ ΠΈΡΠΏΠΎΠ»ΡΠ·ΠΎΠ²Π°ΡΡ, ΠΈ Π½Π΅ ΠΏΡΠ΅Π²ΡΡΠ°ΡΡ ΡΡΠΈ Ρ Π°ΡΠ°ΠΊΡΠ΅ΡΠΈΡΡΠΈΠΊΠΈ. ΠΠΎΡ Π½Π΅ΡΠΊΠΎΠ»ΡΠΊΠΎ Π½Π°ΡΡΠ΅Π½Π½ΡΡ Π°Π΄Π°ΠΏΡΠ΅ΡΠΎΠ² ΠΈΠ· ΠΊΠ°ΡΠ°Π»ΠΎΠ³Π°, ΠΊΠΎΡΠΎΡΡΠ΅ ΠΏΡΠ΅Π΄Π»Π°Π³Π°ΡΡ Π½Π΅ΡΠΊΠΎΠ»ΡΠΊΠΎ ΡΡΠΈΠ»ΠΈΡΠ΅Π»Π΅ΠΉ.
ΠΠ»Ρ Π±ΠΎΠ»Π΅Π΅ Π°ΠΊΡΡΠ°Π»ΡΠ½ΡΡ ΠΏΡΠΎΠ΅ΠΊΡΠΎΠ², ΠΎΠ·Π½Π°ΠΊΠΎΠΌΡΡΠ΅ΡΡ Ρ Π½Π΅ΠΊΠΎΡΠΎΡΡΠΌΠΈ ΠΈΠ· ΡΡΠΈΡ ΠΈΡΡΠΎΡΠ½ΠΈΠΊΠΎΠ² ΠΏΠΈΡΠ°Π½ΠΈΡ Π² Π½Π°ΡΠ΅ΠΌ ΠΊΠ°ΡΠ°Π»ΠΎΠ³Π΅. ΠΡΠΎΡΡΠΎ ΡΠ±Π΅Π΄ΠΈΡΠ΅ΡΡ, ΡΡΠΎ Π² ΡΠΏΠΈΡΠΊΠ΅ ΡΠ΅ΠΊΠΎΠΌΠ΅Π½Π΄ΠΎΠ²Π°Π½Π½ΡΡ ΠΏΡΠΎΠ΄ΡΠΊΡΠΎΠ² Π½Π° ΡΡΡΠ°Π½ΠΈΡΠ΅ ΠΏΡΠΎΠ΄ΡΠΊΡΠ° Π²Ρ Π½Π°ΠΉΠ΄Π΅ΡΠ΅ ΠΊΠ°Π±Π΅Π»Ρ, ΠΏΠΎΠ΄Ρ ΠΎΠ΄ΡΡΠΈΠΉ Π΄Π»Ρ Π²Π°ΡΠ΅Π³ΠΎ ΡΠ΅Π³ΠΈΠΎΠ½Π°.
ΠΠ°ΡΠ°ΡΠ΅ΠΈ
ΠΡΠ»ΠΈ Π²Ρ Ρ ΠΎΡΠΈΡΠ΅, ΡΡΠΎΠ±Ρ Π²Π°Ρ ΠΏΡΠΎΠ΅ΠΊΡ Π±ΡΠ» ΠΌΠΎΠ±ΠΈΠ»ΡΠ½ΡΠΌ ΠΈΠ»ΠΈ Π±Π°Π·ΠΈΡΠΎΠ²Π°Π»ΡΡ Π² ΡΠ΄Π°Π»Π΅Π½Π½ΠΎΠΌ ΠΌΠ΅ΡΡΠ΅, Π²Π΄Π°Π»ΠΈ ΠΎΡ ΠΌΠ΅ΡΡΠ°, Π³Π΄Π΅ Π²Ρ ΠΌΠΎΠΆΠ΅ΡΠ΅ ΡΠΎΠ±ΠΈΡΠ°ΡΡ Π½Π°ΡΡΠ΅Π½Π½ΠΎΠ΅ ΠΏΠΈΡΠ°Π½ΠΈΠ΅ ΠΏΠ΅ΡΠ΅ΠΌΠ΅Π½Π½ΠΎΠ³ΠΎ ΡΠΎΠΊΠ° ΠΈΠ· ΡΠ΅ΡΠΈ, Π±Π°ΡΠ°ΡΠ΅ΠΈ — ΡΡΠΎ ΡΠΎ, ΡΡΠΎ Π²Π°ΠΌ Π½ΡΠΆΠ½ΠΎ. ΠΠ°ΡΠ°ΡΠ΅ΠΉΠΊΠΈ Π±ΡΠ²Π°ΡΡ ΡΠ°ΠΌΡΡ ΡΠ°Π·Π½ΡΡ , ΠΏΠΎΡΡΠΎΠΌΡ ΠΎΠ±ΡΠ·Π°ΡΠ΅Π»ΡΠ½ΠΎ ΠΎΠ·Π½Π°ΠΊΠΎΠΌΡΡΠ΅ΡΡ Ρ ΠΏΠΎΡΠ»Π΅Π΄ΡΡΡΠΈΠΌΠΈ ΡΠ°ΡΡΡΠΌΠΈ ΡΡΠΎΠ³ΠΎ ΡΡΠΊΠΎΠ²ΠΎΠ΄ΡΡΠ²Π°, ΡΡΠΎΠ±Ρ Π²Ρ ΠΌΠΎΠ³Π»ΠΈ ΡΠΎΡΠ½ΠΎ ΠΎΠΏΡΠ΅Π΄Π΅Π»ΠΈΡΡ, ΡΡΠΎ Π²ΡΠ±ΡΠ°ΡΡ. ΠΠ±ΡΡΠ½ΡΠ΅ Π²Π°ΡΠΈΠ°Π½ΡΡ Π²ΠΊΠ»ΡΡΠ°ΡΡ ΡΠ΅Π»ΠΎΡΠ½ΡΠ΅ Π°ΠΊΠΊΡΠΌΡΠ»ΡΡΠΎΡΡ NiMH AA ΠΈ Π»ΠΈΡΠΈΠΉ-ΠΏΠΎΠ»ΠΈΠΌΠ΅ΡΠ½ΡΠ΅. ΠΠΎΡ Π½Π΅ΡΠΊΠΎΠ»ΡΠΊΠΎ Π±Π°ΡΠ°ΡΠ΅Π΅ΠΊ ΠΈΠ· ΠΊΠ°ΡΠ°Π»ΠΎΠ³Π°.
ΠΠΈΡΠΈΠΉ-ΠΈΠΎΠ½Π½ΡΠΉ Π°ΠΊΠΊΡΠΌΡΠ»ΡΡΠΎΡ — 2 ΠΡ
Π Π½Π°Π»ΠΈΡΠΈΠΈ PRT-13855ΠΡΠΎ ΠΎΡΠ΅Π½Ρ ΡΠΎΠ½ΠΊΠΈΠ΅ ΠΈ ΡΡΠ΅Π·Π²ΡΡΠ°ΠΉΠ½ΠΎ Π»Π΅Π³ΠΊΠΈΠ΅ Π±Π°ΡΠ°ΡΠ΅ΠΈ Π½Π° ΠΎΡΠ½ΠΎΠ²Π΅ Π»ΠΈΡΠΈΠΉ-ΠΈΠΎΠ½Π½ΠΎΠΉ Ρ ΠΈΠΌΠΈΠΈ.ΠΠ°ΠΆΠ΄Π°Ρ ΡΡΠ΅ΠΉΠΊΠ° Π²ΡΠ΄Π°Π΅Ρ Π½ΠΎΠΌΠΈΠ½Π°Π»ΡΠ½ΠΎΠ΅ Π½Π°ΠΏΡΡΠΆΠ΅Π½ΠΈΠ΅ 3,7 Π ΠΏΡΠΈ 200β¦
. 6Π©Π΅Π»ΠΎΡΠ½Π°Ρ Π±Π°ΡΠ°ΡΠ΅Ρ 9 Π
Π Π½Π°Π»ΠΈΡΠΈΠΈ PRT-10218ΠΡΠΎ Π²Π°ΡΠΈ ΡΡΠ°Π½Π΄Π°ΡΡΠ½ΡΠ΅ ΡΠ΅Π»ΠΎΡΠ½ΡΠ΅ Π±Π°ΡΠ°ΡΠ΅ΠΈ Π½Π° 9 Π²ΠΎΠ»ΡΡ ΠΎΡ Rayovac. ΠΠ°ΠΆΠ΅ Π½Π΅ Π΄ΡΠΌΠ°ΠΉΡΠ΅ ΠΏΡΡΠ°ΡΡΡΡ ΠΏΠ΅ΡΠ΅Π·Π°ΡΡΠ΄ΠΈΡΡ ΠΈΡ .ΠΡΠΏΠΎΠ»ΡΠ·ΡΠΉΡΠ΅ ΠΈΡ Ρβ¦
1ΠΠΈΠΊΠ΅Π»Ρ-ΠΌΠ΅ΡΠ°Π»Π»Π³ΠΈΠ΄ΡΠΈΠ΄Π½ΡΠΉ Π°ΠΊΠΊΡΠΌΡΠ»ΡΡΠΎΡ 2500 ΠΌΠΡ — AA
Π Π½Π°Π»ΠΈΡΠΈΠΈ PRT-00335ΠΠΈΠΊΠ΅Π»Ρ-ΠΌΠ΅ΡΠ°Π»Π»ΠΎΠ³ΠΈΠ΄ΡΠΈΠ΄Π½ΡΠ΅ Π°ΠΊΠΊΡΠΌΡΠ»ΡΡΠΎΡΠ½ΡΠ΅ Π±Π°ΡΠ°ΡΠ΅ΠΈ AA Π΅ΠΌΠΊΠΎΡΡΡΡ 2500 ΠΌΠΡ, 1,2 Π. [Π’Π΅Ρ Π½ΠΎΠ»ΠΎΠ³ΠΈΡ NiMH] (http://en.wikipedia.org/wiki/Nickel_metal_hyβ¦
ΠΡΠ»ΠΈ Π²Π°ΡΠ΅ΠΌΡ ΠΏΡΠΎΠ΅ΠΊΡΡ ΡΡΠ΅Π±ΡΠ΅ΡΡΡ ΠΎΠΏΡΠ΅Π΄Π΅Π»Π΅Π½Π½ΠΎΠ΅ Π½Π°ΠΏΡΡΠΆΠ΅Π½ΠΈΠ΅ ΠΈΠ»ΠΈ Π½Π΅ΠΌΠ½ΠΎΠ³ΠΎ Π±ΠΎΠ»ΡΡΠ΅ ΡΠΎΠΊΠ° ΠΎΡ Π±Π°ΡΠ°ΡΠ΅ΠΈ, ΠΏΠΎΠΏΡΠΎΠ±ΡΠΉΡΠ΅ Π΄ΠΎΠ±Π°Π²ΠΈΡΡ ΠΏΠΎΠ²ΡΡΠ°ΡΡΠΈΠΉ ΠΏΡΠ΅ΠΎΠ±ΡΠ°Π·ΠΎΠ²Π°ΡΠ΅Π»Ρ ΠΈΠ»ΠΈ ΠΈΠΌΠΏΡΠ»ΡΡΠ½ΡΠΉ ΡΡΠ°Π±ΠΈΠ»ΠΈΠ·Π°ΡΠΎΡ.ΠΡ ΠΌΠΎΠΆΠ΅ΡΠ΅ ΡΠ½ΠΈΠΌΠ°ΡΡ ΠΏΠ΅ΡΠ΅ΠΌΠ΅Π½Π½ΠΎΠ΅ Π½Π°ΠΏΡΡΠΆΠ΅Π½ΠΈΠ΅ Ρ Π±Π°ΡΠ°ΡΠ΅ΠΈ ΠΈ Π²ΡΠ΄Π°Π²Π°ΡΡ Π·Π°Π΄Π°Π½Π½ΠΎΠ΅ Π½Π°ΠΏΡΡΠΆΠ΅Π½ΠΈΠ΅ 5 Π. Π Π·Π°Π²ΠΈΡΠΈΠΌΠΎΡΡΠΈ ΠΎΡ ΠΏΠ»Π°ΡΡ ΠΈ ΠΊΠΎΠΌΠΏΠΎΠ½Π΅Π½ΡΠΎΠ², ΠΈΡΠΏΠΎΠ»ΡΠ·ΡΠ΅ΠΌΡΡ Π² Π²Π°ΡΠ΅ΠΌ ΠΏΡΠΎΠ΅ΠΊΡΠ΅, Π²Ρ ΠΏΠΎΡΠ΅Π½ΡΠΈΠ°Π»ΡΠ½ΠΎ ΠΌΠΎΠΆΠ΅ΡΠ΅ Π²ΡΠ²ΠΎΠ΄ΠΈΡΡ 9 Π ΠΈΠ»ΠΈ 10 Π Π² Π·Π°Π²ΠΈΡΠΈΠΌΠΎΡΡΠΈ ΠΎΡ ΠΊΠΎΠ½ΡΠΈΠ³ΡΡΠ°ΡΠΈΠΈ. ΠΠ°ΠΌ ΠΏΡΠΎΡΡΠΎ Π½ΡΠΆΠ½ΠΎ ΡΠ±Π΅Π΄ΠΈΡΡΡΡ, ΡΡΠΎ Π²Ρ ΠΏΠΎΠ»ΡΡΠΈΠ»ΠΈ Π½Π΅ΠΎΠ±Ρ ΠΎΠ΄ΠΈΠΌΡΠ΅ ΠΊΠΎΠΌΠΏΠΎΠ½Π΅Π½ΡΡ Π΄Π»Ρ ΠΏΠΎΡΡΡΠΎΠ΅Π½ΠΈΡ Π²Π°ΡΠ΅ΠΉ ΡΡ Π΅ΠΌΡ, ΡΡΠΎΠ±Ρ Π²ΡΡ ΠΎΠ΄Π½ΠΎΠ΅ Π½Π°ΠΏΡΡΠΆΠ΅Π½ΠΈΠ΅ ΠΏΡΠ΅Π²ΡΡΠ°Π»ΠΎ 5 Π. ΠΠΎΡ Π½Π΅ΡΠΊΠΎΠ»ΡΠΊΠΎ ΠΊΠΎΠ½Π²Π΅ΡΡΠ΅ΡΠΎΠ² ΠΈΠ· Π½Π°ΡΠ΅Π³ΠΎ ΠΊΠ°ΡΠ°Π»ΠΎΠ³Π°.
LiPower — ΠΏΠΎΠ²ΡΡΠ°ΡΡΠΈΠΉ ΠΏΡΠ΅ΠΎΠ±ΡΠ°Π·ΠΎΠ²Π°ΡΠ΅Π»Ρ
Π Π½Π°Π»ΠΈΡΠΈΠΈ PRT-10255ΠΠ»Π°ΡΠ° LiPower ΠΎΡΠ½ΠΎΠ²Π°Π½Π° Π½Π° Π½Π΅Π²Π΅ΡΠΎΡΡΠ½ΠΎ ΡΠ½ΠΈΠ²Π΅ΡΡΠ°Π»ΡΠ½ΠΎΠΌ ΠΏΠΎΠ²ΡΡΠ°ΡΡΠ΅ΠΌ ΠΏΡΠ΅ΠΎΠ±ΡΠ°Π·ΠΎΠ²Π°ΡΠ΅Π»Π΅ TPS61200.ΠΠ»Π°ΡΠ° ΡΠΊΠΎΠ½ΡΠΈΠ³ΡΡΠΈΡΠΎΠ²Π°Π½Π° Π΄Π»Ρ ΠΈΡΠΏΠΎΠ»ΡΠ·ΠΎΠ²Π°Π½ΠΈΡ Ρ Liβ¦
5Π Π΅ΠΊΠΎΠΌΠ΅Π½Π΄Π°ΡΠΈΠΈ ΠΏΠΎ Π½Π°ΠΏΡΡΠΆΠ΅Π½ΠΈΡ / ΡΠΎΠΊΡ
Π‘ΠΊΠΎΠ»ΡΠΊΠΎ Π½Π°ΠΏΡΡΠΆΠ΅Π½ΠΈΡ ΠΌΠ½Π΅ Π½ΡΠΆΠ½ΠΎ Π΄Π»Ρ Project X?
ΠΡΠΎ Π²ΠΎ ΠΌΠ½ΠΎΠ³ΠΎΠΌ Π·Π°Π²ΠΈΡΠΈΡ ΠΎΡ ΡΡ Π΅ΠΌΡ, ΠΏΠΎΡΡΠΎΠΌΡ Π½Π° ΡΡΠΎΡ Π²ΠΎΠΏΡΠΎΡ Π½Π΅Ρ ΠΏΡΠΎΡΡΠΎΠ³ΠΎ ΠΎΡΠ²Π΅ΡΠ°. ΠΠ΄Π½Π°ΠΊΠΎ Π±ΠΎΠ»ΡΡΠΈΠ½ΡΡΠ²ΠΎ ΠΏΠ»Π°Ρ Π΄Π»Ρ ΡΠ°Π·ΡΠ°Π±ΠΎΡΠΊΠΈ ΠΌΠΈΠΊΡΠΎΠΏΡΠΎΡΠ΅ΡΡΠΎΡΠΎΠ², ΡΠ°ΠΊΠΈΡ ΠΊΠ°ΠΊ Arduino Uno, ΠΈΠΌΠ΅ΡΡ Π½Π° Π±ΠΎΡΡΡ ΡΠ΅Π³ΡΠ»ΡΡΠΎΡ Π½Π°ΠΏΡΡΠΆΠ΅Π½ΠΈΡ.ΠΡΠΎ ΠΏΠΎΠ·Π²ΠΎΠ»ΡΠ΅Ρ Π½Π°ΠΌ ΠΏΠΎΠ΄Π°Π²Π°ΡΡ Π½Π°ΠΏΡΡΠΆΠ΅Π½ΠΈΠ΅ Π² ΡΠΊΠ°Π·Π°Π½Π½ΠΎΠΌ Π΄ΠΈΠ°ΠΏΠ°Π·ΠΎΠ½Π΅ Π²ΡΡΠ΅ ΡΠ΅Π³ΡΠ»ΠΈΡΡΠ΅ΠΌΠΎΠ³ΠΎ. ΠΠ½ΠΎΠ³ΠΈΠ΅ ΠΌΠΈΠΊΡΠΎΠΏΡΠΎΡΠ΅ΡΡΠΎΡΡ ΠΈ ΠΌΠΈΠΊΡΠΎΡΡ Π΅ΠΌΡ Π½Π° ΠΏΠ»Π°ΡΠ°Ρ ΡΠ°Π·ΡΠ°Π±ΠΎΡΠΊΠΈ ΡΠ°Π±ΠΎΡΠ°ΡΡ ΠΎΡ 3,3 Π ΠΈΠ»ΠΈ 5 Π, Π½ΠΎ ΠΈΠΌΠ΅ΡΡ ΡΠ΅Π³ΡΠ»ΡΡΠΎΡΡ Π½Π°ΠΏΡΡΠΆΠ΅Π½ΠΈΡ, ΠΊΠΎΡΠΎΡΡΠ΅ ΠΌΠΎΠ³ΡΡ ΡΠ°Π±ΠΎΡΠ°ΡΡ ΠΎΡ 6 Π΄ΠΎ 12 Π.
ΠΠΈΡΠ°Π½ΠΈΠ΅ ΠΏΠΎΡΡΡΠΏΠ°Π΅Ρ ΠΎΡ ΠΈΡΡΠΎΡΠ½ΠΈΠΊΠ° ΠΏΠΈΡΠ°Π½ΠΈΡ ΠΈ Π·Π°ΡΠ΅ΠΌ ΡΠ΅Π³ΡΠ»ΠΈΡΡΠ΅ΡΡΡ ΡΠ΅Π³ΡΠ»ΡΡΠΎΡΠΎΠΌ Π½Π°ΠΏΡΡΠΆΠ΅Π½ΠΈΡ, ΡΠ°ΠΊ ΡΡΠΎ ΠΊΠ°ΠΆΠ΄ΡΠΉ ΡΠΈΠΏ ΠΏΠΎΠ»ΡΡΠ°Π΅Ρ ΠΏΠΎΡΡΠΎΡΠ½Π½ΠΎΠ΅ Π½Π°ΠΏΡΡΠΆΠ΅Π½ΠΈΠ΅, Π΄Π°ΠΆΠ΅ Π΅ΡΠ»ΠΈ ΠΏΠΎΡΡΠ΅Π±Π»ΡΠ΅ΠΌΡΠΉ ΡΠΎΠΊ ΠΌΠΎΠΆΠ΅Ρ ΠΊΠΎΠ»Π΅Π±Π°ΡΡΡΡ Π² ΡΠ°Π·Π½ΠΎΠ΅ Π²ΡΠ΅ΠΌΡ. ΠΠ΄Π΅ΡΡ, Π² SparkFun, ΠΌΡ ΠΈΡΠΏΠΎΠ»ΡΠ·ΡΠ΅ΠΌ Π±Π»ΠΎΠΊΠΈ ΠΏΠΈΡΠ°Π½ΠΈΡ 9 Π Π΄Π»Ρ ΠΌΠ½ΠΎΠ³ΠΈΡ Π½Π°ΡΠΈΡ ΠΏΡΠΎΠ΄ΡΠΊΡΠΎΠ², ΠΊΠΎΡΠΎΡΡΠ΅ ΡΠ°Π±ΠΎΡΠ°ΡΡ Π² ΡΠ΅ΠΆΠΈΠΌΠ΅ 3.ΠΠΈΠ°ΠΏΠ°Π·ΠΎΠ½ ΠΎΡ 3 Π΄ΠΎ 5 Π. ΠΠ΄Π½Π°ΠΊΠΎ, ΡΡΠΎΠ±Ρ ΠΏΡΠΎΠ²Π΅ΡΠΈΡΡ, ΠΊΠ°ΠΊΠΎΠ΅ Π½Π°ΠΏΡΡΠΆΠ΅Π½ΠΈΠ΅ ΡΠ²Π»ΡΠ΅ΡΡΡ Π±Π΅Π·ΠΎΠΏΠ°ΡΠ½ΡΠΌ, ΡΠ΅ΠΊΠΎΠΌΠ΅Π½Π΄ΡΠ΅ΡΡΡ ΠΏΡΠΎΠ²Π΅ΡΠΈΡΡ ΡΠ΅Ρ Π½ΠΈΡΠ΅ΡΠΊΠΎΠ΅ ΠΎΠΏΠΈΡΠ°Π½ΠΈΠ΅ ΡΠ΅Π³ΡΠ»ΡΡΠΎΡΠ° Π½Π°ΠΏΡΡΠΆΠ΅Π½ΠΈΡ Π½Π° ΠΏΠ»Π°ΡΠ΅ ΡΠ°Π·ΡΠ°Π±ΠΎΡΠΊΠΈ, ΡΡΠΎΠ±Ρ ΡΠ·Π½Π°ΡΡ, ΠΊΠ°ΠΊΠΎΠΉ Π΄ΠΈΠ°ΠΏΠ°Π·ΠΎΠ½ Π½Π°ΠΏΡΡΠΆΠ΅Π½ΠΈΡ ΡΠ΅ΠΊΠΎΠΌΠ΅Π½Π΄ΡΠ΅ΡΡΡ ΠΏΡΠΎΠΈΠ·Π²ΠΎΠ΄ΠΈΡΠ΅Π»Π΅ΠΌ.
Π‘ΠΊΠΎΠ»ΡΠΊΠΎ ΡΠΎΠΊΠ° ΠΌΠ½Π΅ Π½ΡΠΆΠ½ΠΎ Π΄Π»Ρ Project X?
ΠΡΠΎΡ Π²ΠΎΠΏΡΠΎΡ ΡΠ°ΠΊΠΆΠ΅ Π·Π°Π²ΠΈΡΠΈΡ ΠΎΡ ΠΌΠ°ΠΊΠ΅ΡΠ½ΠΎΠΉ ΠΏΠ»Π°ΡΡ ΠΈ ΠΌΠΈΠΊΡΠΎΠΏΡΠΎΡΠ΅ΡΡΠΎΡΠ°, ΠΊΠΎΡΠΎΡΡΠ΅ Π²Ρ ΠΈΡΠΏΠΎΠ»ΡΠ·ΡΠ΅ΡΠ΅, Π° ΡΠ°ΠΊΠΆΠ΅ ΠΎΡ ΡΠΎΠ³ΠΎ, ΠΊΠ°ΠΊΠΈΠ΅ ΡΡ Π΅ΠΌΡ Π²Ρ ΠΏΠ»Π°Π½ΠΈΡΡΠ΅ΡΠ΅ ΠΏΠΎΠ΄ΠΊΠ»ΡΡΠ°ΡΡ ΠΊ Π½ΠΈΠΌ. ΠΡΠ»ΠΈ Π²Π°Ρ ΠΈΡΡΠΎΡΠ½ΠΈΠΊ ΠΏΠΈΡΠ°Π½ΠΈΡ Π½Π΅ ΠΌΠΎΠΆΠ΅Ρ Π΄Π°ΡΡ Π²Π°ΠΌ ΠΊΠΎΠ»ΠΈΡΠ΅ΡΡΠ²ΠΎ ΡΠ½Π΅ΡΠ³ΠΈΠΈ, Π½Π΅ΠΎΠ±Ρ ΠΎΠ΄ΠΈΠΌΠΎΠ΅ Π΄Π»Ρ ΠΏΡΠΎΠ΅ΠΊΡΠ°, ΡΡ Π΅ΠΌΠ° ΠΌΠΎΠΆΠ΅Ρ Π½Π°ΡΠ°ΡΡ ΡΠ°Π±ΠΎΡΠ°ΡΡ ΡΡΡΠ°Π½Π½ΡΠΌ ΠΈ Π½Π΅ΠΏΡΠ΅Π΄ΡΠΊΠ°Π·ΡΠ΅ΠΌΡΠΌ ΠΎΠ±ΡΠ°Π·ΠΎΠΌ.ΠΡΠΎ ΡΠ°ΠΊΠΆΠ΅ ΠΈΠ·Π²Π΅ΡΡΠ½ΠΎ ΠΊΠ°ΠΊ ΠΏΠΎΡΠ΅ΠΌΠ½Π΅Π½ΠΈΠ΅.
ΠΠ°ΠΊ ΠΈ Π² ΡΠ»ΡΡΠ°Π΅ Ρ Π½Π°ΠΏΡΡΠΆΠ΅Π½ΠΈΠ΅ΠΌ, ΡΠ΅ΠΊΠΎΠΌΠ΅Π½Π΄ΡΠ΅ΡΡΡ ΡΠ²Π΅ΡΠΈΡΡΡΡ Ρ ΡΠ°Π±Π»ΠΈΡΠ°ΠΌΠΈ Π΄Π°Π½Π½ΡΡ ΠΈ ΠΎΡΠ΅Π½ΠΈΡΡ, ΡΡΠΎ ΠΌΠΎΠΆΠ΅Ρ ΠΏΠΎΠ½Π°Π΄ΠΎΠ±ΠΈΡΡΡΡ ΡΠ°Π·Π»ΠΈΡΠ½ΡΠΌ ΡΠ°ΡΡΡΠΌ ΡΡ Π΅ΠΌΡ. Π’Π°ΠΊΠΆΠ΅ Π»ΡΡΡΠ΅ ΠΎΠΊΡΡΠ³Π»ΠΈΡΡ ΠΈ ΠΏΡΠ΅Π΄ΠΏΠΎΠ»ΠΎΠΆΠΈΡΡ, ΡΡΠΎ Π²Π°ΡΠ΅ΠΉ ΡΠ΅ΠΏΠΈ ΠΏΠΎΡΡΠ΅Π±ΡΠ΅ΡΡΡ Π±ΠΎΠ»ΡΡΠ΅ ΡΠΎΠΊΠ°, ΡΠ΅ΠΌ Π΄Π»Ρ ΠΎΠ±Π΅ΡΠΏΠ΅ΡΠ΅Π½ΠΈΡ Π΄ΠΎΡΡΠ°ΡΠΎΡΠ½ΠΎΠ³ΠΎ ΡΠΎΠΊΠ°. ΠΡΠ»ΠΈ Π²Π°ΡΠ° ΡΡ Π΅ΠΌΠ° Π²ΠΊΠ»ΡΡΠ°Π΅Ρ ΡΠ»Π΅ΠΌΠ΅Π½ΡΡ, ΡΡΠ΅Π±ΡΡΡΠΈΠ΅ Π±ΠΎΠ»ΡΡΠΎΠ³ΠΎ ΠΊΠΎΠ»ΠΈΡΠ΅ΡΡΠ²Π° ΡΠΎΠΊΠ°, ΡΠ°ΠΊΠΈΠ΅ ΠΊΠ°ΠΊ Π΄Π²ΠΈΠ³Π°ΡΠ΅Π»ΠΈ ΠΈΠ»ΠΈ Π±ΠΎΠ»ΡΡΠΎΠ΅ ΠΊΠΎΠ»ΠΈΡΠ΅ΡΡΠ²ΠΎ ΡΠ²Π΅ΡΠΎΠ΄ΠΈΠΎΠ΄ΠΎΠ², Π²Π°ΠΌ ΠΌΠΎΠΆΠ΅Ρ ΠΏΠΎΡΡΠ΅Π±ΠΎΠ²Π°ΡΡΡΡ Π±ΠΎΠ»ΡΡΠΎΠΉ ΠΈΡΡΠΎΡΠ½ΠΈΠΊ ΠΏΠΈΡΠ°Π½ΠΈΡ ΠΈΠ»ΠΈ Π΄Π°ΠΆΠ΅ ΠΎΡΠ΄Π΅Π»ΡΠ½ΡΠ΅ ΠΈΡΡΠΎΡΠ½ΠΈΠΊΠΈ ΠΏΠΈΡΠ°Π½ΠΈΡ Π΄Π»Ρ ΠΌΠΈΠΊΡΠΎΠΏΡΠΎΡΠ΅ΡΡΠΎΡΠ° ΠΈ Π΄ΠΎΠΏΠΎΠ»Π½ΠΈΡΠ΅Π»ΡΠ½ΡΡ Π΄Π²ΠΈΠ³Π°ΡΠ΅Π»Π΅ΠΉ.Π ΠΏΡΠΎΡΠΈΠ²Π½ΠΎΠΌ ΡΠ»ΡΡΠ°Π΅ ΠΏΠ°Π΄Π΅Π½ΠΈΠ΅ ΠΌΠΎΡΠ½ΠΎΡΡΠΈ ΠΌΠΎΠΆΠ΅Ρ ΠΏΡΠΈΠ²Π΅ΡΡΠΈ ΠΊ ΠΏΠ΅ΡΠ΅Π·Π°Π³ΡΡΠ·ΠΊΠ΅ ΠΌΠΈΠΊΡΠΎΠΏΡΠΎΡΠ΅ΡΡΠΎΡΠ°, Π½Π΅Π΄ΠΎΡΡΠ°ΡΠΎΡΠ½ΠΎΠΌΡ ΠΊΡΡΡΡΡΠ΅ΠΌΡ ΠΌΠΎΠΌΠ΅Π½ΡΡ Π΄Π²ΠΈΠ³Π°ΡΠ΅Π»Ρ ΠΈΠ»ΠΈ Π½Π΅ΠΏΠΎΠ»Π½ΠΎΠΌΡ Π³ΠΎΡΠ΅Π½ΠΈΡ ΡΠ²Π΅ΡΠΎΠ΄ΠΈΠΎΠ΄Π½ΡΡ ΠΈΠ½Π΄ΠΈΠΊΠ°ΡΠΎΡΠΎΠ². ΠΠΏΡΡΡ ΠΆΠ΅, Π²ΡΠ΅Π³Π΄Π° Π² Π²Π°ΡΠΈΡ ΠΈΠ½ΡΠ΅ΡΠ΅ΡΠ°Ρ ΠΏΠΎΠ»ΡΡΠΈΡΡ Π±Π»ΠΎΠΊ ΠΏΠΈΡΠ°Π½ΠΈΡ, ΡΠ°ΡΡΡΠΈΡΠ°Π½Π½ΡΠΉ Π½Π° Π±ΠΎΠ»Π΅Π΅ Π²ΡΡΠΎΠΊΠΈΠΉ ΡΠΎΠΊ, ΠΈ Π½Π΅ ΠΈΡΠΏΠΎΠ»ΡΠ·ΠΎΠ²Π°ΡΡ Π΄ΠΎΠΏΠΎΠ»Π½ΠΈΡΠ΅Π»ΡΠ½ΡΠ΅ ΠΏΠΎ ΡΡΠ°Π²Π½Π΅Π½ΠΈΡ Ρ Π±Π»ΠΎΠΊΠΎΠΌ, ΠΊΠΎΡΠΎΡΡΠΉ Π½Π΅ ΠΌΠΎΠΆΠ΅Ρ ΠΎΠ±Π΅ΡΠΏΠ΅ΡΠΈΡΡ Π΄ΠΎΡΡΠ°ΡΠΎΡΠ½ΠΎ.
ΠΠΎΡΠΈΡΠ½Π΅Π²ΡΠ΅ ΡΠ²Π΅ΡΠΎΠ΄ΠΈΠΎΠ΄Ρ ΡΠΎ ΡΠ²Π΅ΡΠΎΠ΄ΠΈΠΎΠ΄Π½ΡΠΌΠΈ Π»Π΅Π½ΡΠ°ΠΌΠΈ, ΡΠΎΠ΅Π΄ΠΈΠ½Π΅Π½Π½ΡΠΌΠΈ ΡΠ»Π΅ΠΉΡΠΎΠΌΠΠ΅ Π·Π½Π°Π΅ΡΠ΅, Π½Π°ΡΠΊΠΎΠ»ΡΠΊΠΎ Π°ΠΊΡΡΠ°Π»Π΅Π½ Π²Π°Ρ ΠΏΡΠΎΠ΅ΠΊΡ?
ΠΠΎΡΠ»Π΅ ΡΠΎΠ³ΠΎ, ΠΊΠ°ΠΊ Π²Ρ Π½Π΅ΠΊΠΎΡΠΎΡΠΎΠ΅ Π²ΡΠ΅ΠΌΡ ΠΏΠΎΠΈΠ³ΡΠ°Π΅ΡΠ΅ ΡΠΎ ΡΡ Π΅ΠΌΠ°ΠΌΠΈ, Π±ΡΠ΄Π΅Ρ Π»Π΅Π³ΡΠ΅ ΠΎΡΠ΅Π½ΠΈΡΡ ΠΊΠΎΠ»ΠΈΡΠ΅ΡΡΠ²ΠΎ ΡΠΎΠΊΠ°, ΠΊΠΎΡΠΎΡΠΎΠ΅ ΡΡΠ΅Π±ΡΠ΅ΡΡΡ Π²Π°ΡΠ΅ΠΌΡ ΠΏΡΠΎΠ΅ΠΊΡΡ.ΠΠ΄Π½Π°ΠΊΠΎ ΡΠ°ΡΠΏΡΠΎΡΡΡΠ°Π½Π΅Π½Π½ΡΠ΅ ΡΠΏΠΎΡΠΎΠ±Ρ Π²ΡΡΡΠ½ΠΈΡΡ ΡΡΠΎ ΡΠΊΡΠΏΠ΅ΡΠΈΠΌΠ΅Π½ΡΠ°Π»ΡΠ½ΠΎ — ΡΡΠΎ Π»ΠΈΠ±ΠΎ ΠΈΡΠΏΠΎΠ»ΡΠ·ΠΎΠ²Π°ΡΡ Π½Π°ΡΡΠΎΠ»ΡΠ½ΡΠΉ ΠΈΡΡΠΎΡΠ½ΠΈΠΊ ΠΏΠΈΡΠ°Π½ΠΈΡ ΠΏΠ΅ΡΠ΅ΠΌΠ΅Π½Π½ΠΎΠ³ΠΎ ΡΠΎΠΊΠ° ΠΏΠΎΡΡΠΎΡΠ½Π½ΠΎΠ³ΠΎ ΡΠΎΠΊΠ°, ΠΊΠΎΡΠΎΡΡΠΉ ΠΈΠΌΠ΅Π΅Ρ ΡΡΠΈΡΡΠ²Π°Π½ΠΈΠ΅ ΡΠΎΠΊΠ°, Π»ΠΈΠ±ΠΎ ΠΈΡΠΏΠΎΠ»ΡΠ·ΠΎΠ²Π°ΡΡ ΡΠΈΡΡΠΎΠ²ΠΎΠΉ ΠΌΡΠ»ΡΡΠΈΠΌΠ΅ΡΡ Π΄Π»Ρ ΠΈΠ·ΠΌΠ΅ΡΠ΅Π½ΠΈΡ ΡΠΎΠΊΠ°, ΠΈΠ΄ΡΡΠ΅Π³ΠΎ Π² Π²Π°ΡΡ ΡΡ Π΅ΠΌΡ Π²ΠΎ Π²ΡΠ΅ΠΌΡ Π΅Π΅ ΡΠ°Π±ΠΎΡΡ. ΠΡΠΎ Π΄Π°ΡΡ Π²Π°ΠΌ ΠΎΠ±ΡΠ΅Π΅ ΠΏΡΠ΅Π΄ΡΡΠ°Π²Π»Π΅Π½ΠΈΠ΅ ΠΎ ΡΠΎΠΌ, ΠΊΠ°ΠΊΠΎΠΉ Π±Π»ΠΎΠΊ ΠΏΠΈΡΠ°Π½ΠΈΡ Π²ΡΠ±ΡΠ°ΡΡ Π΄Π»Ρ Π²Π°ΡΠ΅Π³ΠΎ ΠΏΡΠΎΠ΅ΠΊΡΠ°.
ΠΡΠ»ΠΈ Π²Ρ Π½Π΅ Π·Π½Π°Π΅ΡΠ΅, ΠΊΠ°ΠΊ ΠΈΠ·ΠΌΠ΅ΡΠΈΡΡ ΡΠΎΠΊ Ρ ΠΏΠΎΠΌΠΎΡΡΡ ΠΌΡΠ»ΡΡΠΈΠΌΠ΅ΡΡΠ°, ΡΠΌ. ΠΠ°ΡΠ΅ ΡΡΠΊΠΎΠ²ΠΎΠ΄ΡΡΠ²ΠΎ ΠΏΠΎ ΠΌΡΠ»ΡΡΠΈΠΌΠ΅ΡΡΡ.
ΠΡ Π½Π°ΡΡΠΎΡΡΠ΅Π»ΡΠ½ΠΎ ΡΠ΅ΠΊΠΎΠΌΠ΅Π½Π΄ΡΠ΅ΠΌ ΠΈΠΌΠ΅ΡΡ ΡΠΈΡΡΠΎΠ²ΠΎΠΉ ΠΌΡΠ»ΡΡΠΈΠΌΠ΅ΡΡ Π² Π²Π°ΡΠ΅ΠΌ ΡΠ»Π΅ΠΊΡΡΠΎΠ½Π½ΠΎΠΌ ΡΡΠΈΠΊΠ΅.ΠΠ½ ΠΎΡΠ»ΠΈΡΠ½ΠΎ ΠΏΠΎΠ΄Ρ ΠΎΠ΄ΠΈΡ Π΄Π»Ρ ΠΈΠ·ΠΌΠ΅ΡΠ΅Π½ΠΈΡ ΡΠΈΠ»Ρ ΡΠΎΠΊΠ° ΠΈΠ»ΠΈ Π½Π°ΠΏΡΡΠΆΠ΅Π½ΠΈΡ.
ΠΠΎΠ΄ΠΊΠ»ΡΡΠ΅Π½ΠΈΡ
ΠΠ°ΠΊ ΠΏΠΎΠ΄ΠΊΠ»ΡΡΠΈΡΡ Π°ΠΊΠΊΡΠΌΡΠ»ΡΡΠΎΡ ΠΈΠ»ΠΈ ΠΈΡΡΠΎΡΠ½ΠΈΠΊ ΠΏΠΈΡΠ°Π½ΠΈΡ ΠΊ ΡΠ΅ΠΏΠΈ?
ΠΡΡΡ ΠΌΠ½ΠΎΠ³ΠΎ ΡΠΏΠΎΡΠΎΠ±ΠΎΠ² ΠΏΠΎΠ΄ΠΊΠ»ΡΡΠΈΡΡ ΠΈΡΡΠΎΡΠ½ΠΈΠΊ ΠΏΠΈΡΠ°Π½ΠΈΡ ΠΊ Π²Π°ΡΠ΅ΠΌΡ ΠΏΡΠΎΠ΅ΠΊΡΡ.
Π Π°ΡΠΏΡΠΎΡΡΡΠ°Π½Π΅Π½Π½ΡΠ΅ ΡΠΏΠΎΡΠΎΠ±Ρ ΠΏΠΎΠ΄ΠΊΠ»ΡΡΠ΅Π½ΠΈΡ ΠΏΠΈΡΠ°Π½ΠΈΡ ΠΊ Π²Π°ΡΠ΅ΠΉ ΡΠ΅ΠΏΠΈ
ΠΠ°ΡΡΠΎΠ»ΡΠ½ΡΠ΅ ΠΏΠ΅ΡΠ΅ΠΌΠ΅Π½Π½ΡΠ΅ ΠΈΡΡΠΎΡΠ½ΠΈΠΊΠΈ ΠΏΠΈΡΠ°Π½ΠΈΡ ΠΎΠ±ΡΡΠ½ΠΎ ΠΏΠΎΠ΄ΠΊΠ»ΡΡΠ°ΡΡΡΡ ΠΊ ΡΠ΅ΠΏΡΠΌ Π½Π°ΠΏΡΡΠΌΡΡ Ρ ΠΏΠΎΠΌΠΎΡΡΡ Π±Π°Π½Π°Π½ΠΎΠ²ΡΡ ΡΠ°Π·ΡΠ΅ΠΌΠΎΠ² ΠΈΠ»ΠΈ ΠΏΡΠΎΠ²ΠΎΠ΄ΠΎΠ². ΠΠ½ΠΈ ΡΠ°ΠΊΠΆΠ΅ ΠΏΠΎΡ ΠΎΠΆΠΈ Π½Π° ΡΠ°Π·ΡΠ΅ΠΌΡ Π½Π° ΠΊΠ°Π±Π΅Π»ΡΡ ΡΡΠΏΠΎΠ² ΠΌΡΠ»ΡΡΠΈΠΌΠ΅ΡΡΠ°.
ΠΠ°Π±Π΅Π»ΠΈ Ρ ΠΊΡΡΡΠΊΠ°ΠΌΠΈ ΠΎΡ Π±Π°Π½Π°Π½Π° ΠΊ ΠΌΠΈΠΊΡΠΎΡΡ Π΅ΠΌΠ΅
Π Π½Π°Π»ΠΈΡΠΈΠΈ CAB-00506ΠΡΠΎ ΡΠ°Π·Π»ΠΈΡΠ½ΡΠ΅ ΠΊΠ°Π±Π΅Π»ΠΈ Ρ Π²ΡΠ²ΠΎΠ΄Π°ΠΌΠΈ Π΄Π»Ρ ΠΏΠΎΠ΄ΠΊΠ»ΡΡΠ΅Π½ΠΈΡ ΠΊ ΠΌΡΠ»ΡΡΠΈΠΌΠ΅ΡΡΠ°ΠΌ, ΠΈΡΡΠΎΡΠ½ΠΈΠΊΠ°ΠΌ ΠΏΠΈΡΠ°Π½ΠΈΡ, ΠΎΡΡΠΈΠ»Π»ΠΎΠ³ΡΠ°ΡΠ°ΠΌ, Π³Π΅Π½Π΅ΡΠ°ΡΠΎΡΠ°ΠΌ ΡΡΠ½ΠΊΡΠΈΠΉ ΠΈ Ρ. Π. ΠΠ°Π±Π΅Π»ΠΈβ¦
6ΠΠ°Π±Π΅Π»ΠΈ ΠΈΠ· Π±Π°Π½Π°Π½Π° Π² Π±Π°Π½Π°Π½
Π Π½Π°Π»ΠΈΡΠΈΠΈ CAB-00507ΠΡΠΎ ΡΠ°Π·Π»ΠΈΡΠ½ΡΠ΅ ΠΊΠ°Π±Π΅Π»ΠΈ Ρ Π²ΡΠ²ΠΎΠ΄Π°ΠΌΠΈ Π΄Π»Ρ ΠΏΠΎΠ΄ΠΊΠ»ΡΡΠ΅Π½ΠΈΡ ΠΊ ΠΌΡΠ»ΡΡΠΈΠΌΠ΅ΡΡΠ°ΠΌ, ΠΈΡΡΠΎΡΠ½ΠΈΠΊΠ°ΠΌ ΠΏΠΈΡΠ°Π½ΠΈΡ, ΠΎΡΡΠΈΠ»Π»ΠΎΠ³ΡΠ°ΡΠ°ΠΌ, Π³Π΅Π½Π΅ΡΠ°ΡΠΎΡΠ°ΠΌ ΡΡΠ½ΠΊΡΠΈΠΉ ΠΈ Ρ. Π.ΠΠ°Π±Π΅Π»ΠΈβ¦
2ΠΠ°Π±Π΅Π»Ρ ΠΎΡ Π±Π°Π½Π°Π½Π° ΠΊ Π°Π»Π»ΠΈΠ³Π°ΡΠΎΡΡ
Π Π½Π°Π»ΠΈΡΠΈΠΈ CAB-00509ΠΡΠΎ ΡΠ°Π·Π»ΠΈΡΠ½ΡΠ΅ ΠΊΠ°Π±Π΅Π»ΠΈ Ρ Π²ΡΠ²ΠΎΠ΄Π°ΠΌΠΈ Π΄Π»Ρ ΠΏΠΎΠ΄ΠΊΠ»ΡΡΠ΅Π½ΠΈΡ ΠΊ ΠΌΡΠ»ΡΡΠΈΠΌΠ΅ΡΡΠ°ΠΌ, ΠΈΡΡΠΎΡΠ½ΠΈΠΊΠ°ΠΌ ΠΏΠΈΡΠ°Π½ΠΈΡ, ΠΎΡΡΠΈΠ»Π»ΠΎΠ³ΡΠ°ΡΠ°ΠΌ, Π³Π΅Π½Π΅ΡΠ°ΡΠΎΡΠ°ΠΌ ΡΡΠ½ΠΊΡΠΈΠΉ ΠΈ Ρ. Π.ΠΠ°Π±Π΅Π»ΠΈβ¦
2ΠΠ½ΠΎΠ³ΠΈΠ΅ ΠΏΡΠΎΠ΅ΠΊΡΡ ΡΠ½Π°ΡΠ°Π»Π° ΡΠΎΠ·Π΄Π°ΡΡΡΡ Π½Π° ΠΌΠ°ΠΊΠ΅ΡΠ½ΠΎΠΉ ΠΏΠ»Π°ΡΠ΅ Ρ ΠΈΡΠΏΠΎΠ»ΡΠ·ΠΎΠ²Π°Π½ΠΈΠ΅ΠΌ ΠΏΡΠΎΠ²ΠΎΠ΄ΠΎΠ² Π² ΠΊΠ°ΡΠ΅ΡΡΠ²Π΅ ΠΏΡΠΎΡΠΎΡΠΈΠΏΠ°, ΠΏΡΠ΅ΠΆΠ΄Π΅ ΡΠ΅ΠΌ ΠΎΠ½ΠΈ ΡΡΠ°Π½ΡΡ ΠΊΠΎΠ½Π΅ΡΠ½ΡΠΌ ΠΏΡΠΎΠ΄ΡΠΊΡΠΎΠΌ. Π‘ΡΡΠ΅ΡΡΠ²ΡΠ΅Ρ ΠΌΠ½ΠΎΠΆΠ΅ΡΡΠ²ΠΎ ΡΠΏΠΎΡΠΎΠ±ΠΎΠ² ΠΏΠΈΡΠ°Π½ΠΈΡ Π²Π°ΡΠ΅ΠΉ ΠΌΠ°ΠΊΠ΅ΡΠ½ΠΎΠΉ ΠΏΠ»Π°ΡΡ, ΠΌΠ½ΠΎΠ³ΠΈΠ΅ ΠΈΠ· ΠΊΠΎΡΠΎΡΡΡ Π²ΠΊΠ»ΡΡΠ°ΡΡ ΡΠ΅ ΠΆΠ΅ ΡΠ°Π·ΡΠ΅ΠΌΡ, ΠΊΠΎΡΠΎΡΡΠ΅ ΡΠΏΠΎΠΌΠΈΠ½Π°ΡΡΡΡ Π·Π΄Π΅ΡΡ.
ΠΠ°ΠΊ ΡΠΎΠ»ΡΠΊΠΎ ΠΏΡΠΎΠ΅ΠΊΡ ΠΏΡΠΎΡ ΠΎΠ΄ΠΈΡ ΡΡΠ°Π΄ΠΈΡ ΠΏΡΠΎΡΠΎΡΠΈΠΏΠΈΡΠΎΠ²Π°Π½ΠΈΡ, ΠΎΠ½ ΠΎΠ±ΡΡΠ½ΠΎ ΠΏΠΎΠΏΠ°Π΄Π°Π΅Ρ Π½Π° ΠΏΠ΅ΡΠ°ΡΠ½ΡΡ ΠΏΠ»Π°ΡΡ. ΠΡΠ»ΠΈ Π²Ρ ΠΏΠ»Π°Π½ΠΈΡΡΠ΅ΡΠ΅ ΡΠ΄Π΅Π»Π°ΡΡ ΡΡ Π΅ΠΌΡ ΠΎΠ΄ΠΈΠ½ ΠΈΠ»ΠΈ Π΄Π²Π° ΡΠ°Π·Π°, ΠΌΠΎΠΆΠ½ΠΎ ΠΏΠ΅ΡΠ΅Π½Π΅ΡΡΠΈ ΡΡ Π΅ΠΌΡ Π½Π° ΠΌΠ°ΠΊΠ΅ΡΠ½ΡΡ ΠΏΠ»Π°ΡΡ ΠΈ ΠΏΠΎΠ΄ΠΊΠ»ΡΡΠΈΡΡ ΡΡ Π΅ΠΌΡ Π²ΡΡΡΠ½ΡΡ Π΄Π»Ρ Π·Π°ΡΠΈΡΡ ΠΏΡΠΎΠ΅ΠΊΡΠ°.ΠΡΠ»ΠΈ Π²Ρ ΠΏΠ»Π°Π½ΠΈΡΡΠ΅ΡΠ΅ Π΄Π΅Π»Π°ΡΡ ΡΡ Π΅ΠΌΡ Π±ΠΎΠ»Π΅Π΅ Π½Π΅ΡΠΊΠΎΠ»ΡΠΊΠΈΡ ΡΠ°Π·, Π²Ρ ΠΌΠΎΠΆΠ΅ΡΠ΅ ΡΠ°ΡΡΠΌΠΎΡΡΠ΅ΡΡ Π²ΠΎΠ·ΠΌΠΎΠΆΠ½ΠΎΡΡΡ Π΅Π΅ ΠΏΡΠΎΠ΅ΠΊΡΠΈΡΠΎΠ²Π°Π½ΠΈΡ Ρ ΠΏΠΎΠΌΠΎΡΡΡ ΠΏΡΠΎΠ³ΡΠ°ΠΌΠΌΠ½ΠΎΠ³ΠΎ ΠΎΠ±Π΅ΡΠΏΠ΅ΡΠ΅Π½ΠΈΡ Π‘ΠΠΠ (Π½Π°ΠΏΡΠΈΠΌΠ΅Ρ, Eagle), ΡΡΠΎΠ±Ρ ΡΡΠΊΠΎΠ½ΠΎΠΌΠΈΡΡ Π²ΡΠ΅ΠΌΡ ΠΏΡΠΈ ΠΏΠΎΠ΄ΠΊΠ»ΡΡΠ΅Π½ΠΈΠΈ ΠΊ ΠΏΡΠΎΠ΅ΠΊΡΡ, ΠΈΠ»ΠΈ Π΅ΡΠ»ΠΈ Π²Ρ ΠΏΠ»Π°Π½ΠΈΡΡΠ΅ΡΠ΅ ΡΠΌΠ΅Π½ΡΡΠΈΡΡ ΡΠ°Π·ΠΌΠ΅Ρ Π²ΡΠ΅ΠΉ ΡΡ Π΅ΠΌΡ.
ΠΠ΄Π½ΠΈΠΌ ΠΈΠ· Π½Π°ΠΈΠ±ΠΎΠ»Π΅Π΅ ΡΠ°ΡΠΏΡΠΎΡΡΡΠ°Π½Π΅Π½Π½ΡΡ ΡΠ°Π·ΡΠ΅ΠΌΠΎΠ² ΠΏΠΈΡΠ°Π½ΠΈΡ, ΠΈΡΠΏΠΎΠ»ΡΠ·ΡΠ΅ΠΌΡΡ Π½Π° Π³ΠΎΡΠΎΠ²ΠΎΠΉ ΠΏΠ΅ΡΠ°ΡΠ½ΠΎΠΉ ΠΏΠ»Π°ΡΠ΅, ΠΊΠ°ΠΊ Π² Π±ΡΡΠΎΠ²ΠΎΠΉ, ΡΠ°ΠΊ ΠΈ Π² Π»ΡΠ±ΠΈΡΠ΅Π»ΡΡΠΊΠΎΠΉ ΡΠ»Π΅ΠΊΡΡΠΎΠ½ΠΈΠΊΠ΅, ΡΠ²Π»ΡΠ΅ΡΡΡ ΡΠΈΠ»ΠΈΠ½Π΄ΡΠΈΡΠ΅ΡΠΊΠΈΠΉ ΡΠ°Π·ΡΠ΅ΠΌ, ΡΠ°ΠΊΠΆΠ΅ ΠΈΠ·Π²Π΅ΡΡΠ½ΡΠΉ ΠΊΠ°ΠΊ ΡΠΈΠ»ΠΈΠ½Π΄ΡΠΈΡΠ΅ΡΠΊΠΈΠΉ ΡΠ°Π·ΡΠ΅ΠΌ. ΠΠ½ΠΈ ΠΌΠΎΠ³ΡΡ ΡΠ°Π·Π»ΠΈΡΠ°ΡΡΡΡ ΠΏΠΎ ΡΠ°Π·ΠΌΠ΅ΡΡ, Π½ΠΎ Π²ΡΠ΅ ΠΎΠ½ΠΈ ΡΠ°Π±ΠΎΡΠ°ΡΡ ΠΎΠ΄ΠΈΠ½Π°ΠΊΠΎΠ²ΠΎ ΠΈ ΠΎΠ±Π΅ΡΠΏΠ΅ΡΠΈΠ²Π°ΡΡ ΠΏΡΠΎΡΡΠΎΠΉ ΠΈ Π½Π°Π΄Π΅ΠΆΠ½ΡΠΉ ΡΠΏΠΎΡΠΎΠ± ΠΏΠΎΠ΄Π΄Π΅ΡΠΆΠΊΠΈ Π²Π°ΡΠ΅Π³ΠΎ ΠΏΡΠΎΠ΅ΠΊΡΠ°.Π Π·Π°Π²ΠΈΡΠΈΠΌΠΎΡΡΠΈ ΠΎΡ Π²Π°ΡΠ΅Π³ΠΎ Π΄ΠΈΠ·Π°ΠΉΠ½Π° Π²Ρ ΡΠ°ΠΊΠΆΠ΅ ΠΌΠΎΠΆΠ΅ΡΠ΅ ΠΏΠΎΠ»ΡΡΠ°ΡΡ ΠΏΠΈΡΠ°Π½ΠΈΠ΅ ΠΎΡ USB-ΠΏΠΎΡΡΠ° ΠΊΠΎΠΌΠΏΡΡΡΠ΅ΡΠ° ΠΈΠ»ΠΈ ΡΠ΅ΡΠ΅Π²ΠΎΠ³ΠΎ Π°Π΄Π°ΠΏΡΠ΅ΡΠ°.
Π Π°Π·ΡΠ΅ΠΌ SparkFun USB-C
Π Π½Π°Π»ΠΈΡΠΈΠΈ BOB-15100SparkFun USB-C Breakout ΠΎΠ±Π΅ΡΠΏΠ΅ΡΠΈΠ²Π°Π΅Ρ Π² 3 ΡΠ°Π·Π° Π±ΠΎΠ»ΡΡΡΡ ΠΌΠΎΡΠ½ΠΎΡΡΡ, ΡΠ΅ΠΌ ΠΏΡΠ΅Π΄ΡΠ΄ΡΡΠ°Ρ ΠΏΠ»Π°ΡΠ° USB, ΠΏΡΠΈ ΡΡΠΎΠΌ ΠΊΠ°ΠΆΠ΄ΡΠΉ Π²ΡΠ²ΠΎΠ΄ Π½Π° ΡΠΎΠ΅Π΄ΠΈΠ½Π΅Π½ΠΈΠΈ ΡΠ°Π·ΠΌΡΠΊΠ°Π΅ΡΡΡβ¦
3ΠΠ°ΡΠ°ΡΠ΅ΠΈ ΠΎΠ±ΡΡΠ½ΠΎ Ρ ΡΠ°Π½ΡΡΡΡ Π² ΡΡΡΠ»ΡΡΠ΅, ΠΊΠΎΡΠΎΡΡΠΉ ΡΠ΄Π΅ΡΠΆΠΈΠ²Π°Π΅Ρ Π±Π°ΡΠ°ΡΠ΅ΠΈ ΠΈ ΠΏΠΎΠ΄ΠΊΠ»ΡΡΠ°Π΅Ρ ΡΠ΅ΠΏΡ Ρ ΠΏΠΎΠΌΠΎΡΡΡ ΠΏΡΠΎΠ²ΠΎΠ΄ΠΎΠ² ΠΈΠ»ΠΈ ΡΠΈΠ»ΠΈΠ½Π΄ΡΠΈΡΠ΅ΡΠΊΠΎΠ³ΠΎ ΡΠ°Π·ΡΠ΅ΠΌΠ°.ΠΠ΅ΠΊΠΎΡΠΎΡΡΠ΅ Π±Π°ΡΠ°ΡΠ΅ΠΈ, ΡΠ°ΠΊΠΈΠ΅ ΠΊΠ°ΠΊ Π»ΠΈΡΠΈΠΉ-ΠΏΠΎΠ»ΠΈΠΌΠ΅ΡΠ½ΠΎ-ΠΈΠΎΠ½Π½ΡΠ΅ Π±Π°ΡΠ°ΡΠ΅ΠΈ, ΡΠ°ΡΡΠΎ ΠΈΡΠΏΠΎΠ»ΡΠ·ΡΡΡ ΡΠ°Π·ΡΠ΅ΠΌ JST. ΠΠΎΡ Π½Π΅ΡΠΊΠΎΠ»ΡΠΊΠΎ ΠΈΠ· Π½Π°ΡΠ΅Π³ΠΎ ΠΊΠ°ΡΠ°Π»ΠΎΠ³Π°.
ΠΠ΅ΡΠΆΠ°ΡΠ΅Π»Ρ Π±Π°ΡΠ°ΡΠ΅ΠΈ 9 Π
Π Π½Π°Π»ΠΈΡΠΈΠΈ PRT-10512ΠΡΠΎΡ Π΄Π΅ΡΠΆΠ°ΡΠ΅Π»Ρ Π±Π°ΡΠ°ΡΠ΅ΠΈ 9 Π ΠΏΠΎΠ·Π²ΠΎΠ»ΡΠ΅Ρ Π²Π°ΡΠ΅ΠΉ Π±Π°ΡΠ°ΡΠ΅Π΅ ΠΏΠ»ΠΎΡΠ½ΠΎ Π·Π°ΡΠ΅Π»ΠΊΠ½ΡΡΡΡΡ ΠΈ ΡΠ΄Π΅ΡΠΆΠΈΠ²Π°ΡΡ Π΅Π΅ Π½Π° ΠΌΠ΅ΡΡΠ΅, ΡΡΠΎ ΠΎΡΠ»ΠΈΡΠ½ΠΎ ΠΏΠΎΠ΄Ρ ΠΎΠ΄ΠΈΡ Π² ΡΠΈΡΡΠ°ΡΠΈΡΡ , ΠΊΠΎΠ³Π΄Π° Π²Ρ Π½Π°Π΄Π΅Π²Π°Π΅ΡΠ΅β¦
3 ,ΠΠ°ΠΊ Π²ΡΠ±ΡΠ°ΡΡ Π±Π»ΠΎΠΊ ΠΏΠΈΡΠ°Π½ΠΈΡ ΠΠ

ΠΠ΄ΠΈΠ½ ΠΈΠ· Π½Π°ΠΈΠΌΠ΅Π½Π΅Π΅ ΠΈΠ½ΡΠ΅ΡΠ΅ΡΠ½ΡΡ , Π½ΠΎ Π½Π°ΠΈΠ±ΠΎΠ»Π΅Π΅ Π²Π°ΠΆΠ½ΡΡ ΠΊΠΎΠΌΠΏΠΎΠ½Π΅Π½ΡΠΎΠ² ΠΠ — ΡΡΠΎ Π±Π»ΠΎΠΊ ΠΏΠΈΡΠ°Π½ΠΈΡ. ΠΠΎΠ½Π΅ΡΠ½ΠΎ, ΠΠ ΡΠ°Π±ΠΎΡΠ°ΡΡ Π½Π° ΡΠ»Π΅ΠΊΡΡΠΈΡΠ΅ΡΡΠ²Π΅, ΠΈ ΠΎΠ½ΠΎ Π½Π΅ ΠΏΠΎΠ΄Π°Π΅ΡΡΡ Π½Π°ΠΏΡΡΠΌΡΡ ΠΎΡ ΡΡΠ΅Π½Ρ ΠΊ ΠΊΠ°ΠΆΠ΄ΠΎΠΌΡ ΠΊΠΎΠΌΠΏΠΎΠ½Π΅Π½ΡΡ Π² ΠΊΠΎΡΠΏΡΡΠ΅ ΠΠ. ΠΠΌΠ΅ΡΡΠΎ ΡΡΠΎΠ³ΠΎ ΡΠ»Π΅ΠΊΡΡΠΈΡΠ΅ΡΡΠ²ΠΎ ΠΏΠ΅ΡΠ΅Ρ ΠΎΠ΄ΠΈΡ ΠΎΡ ΠΏΠ΅ΡΠ΅ΠΌΠ΅Π½Π½ΠΎΠ³ΠΎ ΡΠΎΠΊΠ° (AC), ΠΏΠΎΡΡΠ°Π²Π»ΡΠ΅ΠΌΠΎΠ³ΠΎ ΡΠ½Π΅ΡΠ³ΠΎΠΊΠΎΠΌΠΏΠ°Π½ΠΈΠ΅ΠΉ, Π² ΠΏΠΎΡΡΠΎΡΠ½Π½ΡΠΉ ΡΠΎΠΊ (DC), ΠΈΡΠΏΠΎΠ»ΡΠ·ΡΠ΅ΠΌΡΠΉ ΠΊΠΎΠΌΠΏΠΎΠ½Π΅Π½ΡΠ°ΠΌΠΈ ΠΠ Ρ ΡΡΠ΅Π±ΡΠ΅ΠΌΡΠΌ Π½Π°ΠΏΡΡΠΆΠ΅Π½ΠΈΠ΅ΠΌ.
ΠΠ°ΠΌΠ°Π½ΡΠΈΠ²ΠΎ ΠΊΡΠΏΠΈΡΡ Π»ΡΠ±ΠΎΠΉ Π±Π»ΠΎΠΊ ΠΏΠΈΡΠ°Π½ΠΈΡ Π΄Π»Ρ ΡΠ°Π±ΠΎΡΡ Π²Π°ΡΠ΅Π³ΠΎ ΠΠ, Π½ΠΎ ΡΡΠΎ Π½Π΅ Π»ΡΡΡΠΈΠΉ Π²ΡΠ±ΠΎΡ.ΠΠ»ΠΎΠΊ ΠΏΠΈΡΠ°Π½ΠΈΡ, ΠΊΠΎΡΠΎΡΡΠΉ Π½Π΅ ΠΎΠ±Π΅ΡΠΏΠ΅ΡΠΈΠ²Π°Π΅Ρ Π½Π°Π΄Π΅ΠΆΠ½ΠΎΠ΅ ΠΈΠ»ΠΈ ΡΠΈΡΡΠΎΠ΅ ΠΏΠΈΡΠ°Π½ΠΈΠ΅, ΠΌΠΎΠΆΠ΅Ρ Π²ΡΠ·Π²Π°ΡΡ ΠΌΠ½ΠΎΠΆΠ΅ΡΡΠ²ΠΎ ΠΏΡΠΎΠ±Π»Π΅ΠΌ, Π² ΡΠΎΠΌ ΡΠΈΡΠ»Π΅ Π½Π΅ΡΡΠ°Π±ΠΈΠ»ΡΠ½ΠΎΡΡΡ, ΠΊΠΎΡΠΎΡΡΡ ΡΡΡΠ΄Π½ΠΎ ΠΎΠΏΡΠ΅Π΄Π΅Π»ΠΈΡΡ. Π€Π°ΠΊΡΠΈΡΠ΅ΡΠΊΠΈ, ΠΎΡΠΊΠ°Π· ΠΈΡΡΠΎΡΠ½ΠΈΠΊΠ° ΠΏΠΈΡΠ°Π½ΠΈΡ ΡΠ°ΡΡΠΎ ΠΌΠΎΠΆΠ΅Ρ Π²ΡΠ·Π²Π°ΡΡ Π΄ΡΡΠ³ΠΈΠ΅ ΠΏΡΠΎΠ±Π»Π΅ΠΌΡ, ΡΠ°ΠΊΠΈΠ΅ ΠΊΠ°ΠΊ ΡΠ»ΡΡΠ°ΠΉΠ½ΡΠ΅ ΠΏΠ΅ΡΠ΅Π·Π°Π³ΡΡΠ·ΠΊΠΈ ΠΈ Π·Π°Π²ΠΈΡΠ°Π½ΠΈΡ, ΠΊΠΎΡΠΎΡΡΠ΅ Π² ΠΏΡΠΎΡΠΈΠ²Π½ΠΎΠΌ ΡΠ»ΡΡΠ°Π΅ ΠΌΠΎΠ³ΡΡ ΠΎΡΡΠ°Π²Π°ΡΡΡΡ Π·Π°Π³Π°Π΄ΠΎΡΠ½ΡΠΌΠΈ.
Π‘Π»Π΅Π΄ΠΎΠ²Π°ΡΠ΅Π»ΡΠ½ΠΎ, Π²Ρ Π·Π°Ρ ΠΎΡΠΈΡΠ΅ ΡΠ΄Π΅Π»ΠΈΡΡ Π²ΡΠ±ΠΎΡΡ ΠΈΡΡΠΎΡΠ½ΠΈΠΊΠ° ΠΏΠΈΡΠ°Π½ΠΈΡ ΡΡΠΎΠ»ΡΠΊΠΎ ΠΆΠ΅ Π²ΡΠ΅ΠΌΠ΅Π½ΠΈ ΠΈ Π²Π½ΠΈΠΌΠ°Π½ΠΈΡ, ΡΠΊΠΎΠ»ΡΠΊΠΎ Π²Π°ΡΠ΅ΠΌΡ Π¦Π, Π³ΡΠ°ΡΠΈΡΠ΅ΡΠΊΠΎΠΌΡ ΠΏΡΠΎΡΠ΅ΡΡΠΎΡΡ, ΠΠΠ£ ΠΈ Π²Π°ΡΠΈΠ°Π½ΡΠ°ΠΌ Ρ ΡΠ°Π½Π΅Π½ΠΈΡ. ΠΡΠ°Π²ΠΈΠ»ΡΠ½ΡΠΉ Π²ΡΠ±ΠΎΡ Π±Π»ΠΎΠΊΠ° ΠΏΠΈΡΠ°Π½ΠΈΡ ΠΎΠ±Π΅ΡΠΏΠ΅ΡΠΈΡ ΠΌΠ°ΠΊΡΠΈΠΌΠ°Π»ΡΠ½ΡΡ ΠΏΡΠΎΠΈΠ·Π²ΠΎΠ΄ΠΈΡΠ΅Π»ΡΠ½ΠΎΡΡΡ ΠΈ ΠΏΠΎΠΌΠΎΠΆΠ΅Ρ ΠΏΡΠΎΠ΄Π»ΠΈΡΡ ΡΡΠΎΠΊ ΡΠ»ΡΠΆΠ±Ρ.
ΠΠ±ΡΡΠΆΠ΄Π°Π΅ΠΌΡΠ΅ ΡΠ΅Π½Ρ ΠΈ Π½Π°Π»ΠΈΡΠΈΠ΅ ΠΏΡΠΎΠ΄ΡΠΊΡΠΎΠ² Π±ΡΠ»ΠΈ Π²Π΅ΡΠ½ΡΠΌΠΈ Π½Π° ΠΌΠΎΠΌΠ΅Π½Ρ ΠΏΡΠ±Π»ΠΈΠΊΠ°ΡΠΈΠΈ, Π½ΠΎ ΠΌΠΎΠ³ΡΡ Π±ΡΡΡ ΠΈΠ·ΠΌΠ΅Π½Π΅Π½Ρ.
ΠΡΡ ΠΎΠ΄Π½Π°Ρ ΠΌΠΎΡΠ½ΠΎΡΡΡ: ΡΠΊΠΎΠ»ΡΠΊΠΎ Π²Π°ΠΌ Π½ΡΠΆΠ½ΠΎ?
ΠΠ΅ΡΠΌΠΎΡΡΡ Π½Π° ΡΠΎ, ΡΡΠΎ ΠΏΡΠΈ Π²ΡΠ±ΠΎΡΠ΅ ΠΈΡΡΠΎΡΠ½ΠΈΠΊΠ° ΠΏΠΈΡΠ°Π½ΠΈΡ ΡΠ»Π΅Π΄ΡΠ΅Ρ ΡΡΠΈΡΡΠ²Π°ΡΡ Π½Π΅ΡΠΊΠΎΠ»ΡΠΊΠΎ Π²Π°ΠΆΠ½ΡΡ
ΡΠ°ΠΊΡΠΎΡΠΎΠ², ΠΊΠ°ΠΊ ΠΈ Π² ΡΠ»ΡΡΠ°Π΅ Ρ Π»ΡΠ±ΡΠΌ Π΄ΡΡΠ³ΠΈΠΌ ΠΊΠΎΠΌΠΏΠΎΠ½Π΅Π½ΡΠΎΠΌ ΠΠ, ΠΎΠΏΡΠ΅Π΄Π΅Π»ΠΈΡΡ ΠΎΠ΄ΠΈΠ½ ΠΈΠ· Π½Π°ΠΈΠ±ΠΎΠ»Π΅Π΅ Π²Π°ΠΆΠ½ΡΡ
ΡΠ°ΠΊΡΠΎΡΠΎΠ² Π½Π΅Π²Π΅ΡΠΎΡΡΠ½ΠΎ ΠΏΡΠΎΡΡΠΎ. ΠΠ°ΠΌ Π½Π΅ Π½ΡΠΆΠ½ΠΎ ΠΏΡΠΎΠ²ΠΎΠ΄ΠΈΡΡ ΡΠ΅ΡΡΡ ΠΈΠ»ΠΈ ΡΠΈΡΠ°ΡΡ ΠΎΠ±Π·ΠΎΡΡ, ΡΡΠΎΠ±Ρ ΡΠ·Π½Π°ΡΡ, ΠΊΠ°ΠΊΠ°Ρ ΠΌΠΎΡΠ½ΠΎΡΡΡ Π²Π°ΠΌ Π½ΡΠΆΠ½Π°.ΠΠΌΠ΅ΡΡΠΎ ΡΡΠΎΠ³ΠΎ Π²Ρ ΠΌΠΎΠΆΠ΅ΡΠ΅ ΠΈΡΠΏΠΎΠ»ΡΠ·ΠΎΠ²Π°ΡΡ ΡΠ°ΠΊΠΎΠΉ ΠΈΠ½ΡΡΡΡΠΌΠ΅Π½Ρ, ΠΊΠ°ΠΊ ΠΊΠ°Π»ΡΠΊΡΠ»ΡΡΠΎΡ Π±Π»ΠΎΠΊΠΎΠ² ΠΏΠΈΡΠ°Π½ΠΈΡ Newegg , ΡΡΠΎΠ±Ρ ΡΠΎΡΠ½ΠΎ ΠΎΠΏΡΠ΅Π΄Π΅Π»ΠΈΡΡ, ΡΠΊΠΎΠ»ΡΠΊΠΎ ΠΌΠΎΡΠ½ΠΎΡΡΠΈ ΡΡΠ΅Π±ΡΠ΅ΡΡΡ Π΄Π»Ρ Π²ΡΠ²ΠΎΠ΄Π° Π²Π°ΡΠ΅Π³ΠΎ Π½ΠΎΠ²ΠΎΠ³ΠΎ Π±Π»ΠΎΠΊΠ° ΠΏΠΈΡΠ°Π½ΠΈΡ.
Π§ΡΠΎΠ±Ρ ΠΈΡΠΏΠΎΠ»ΡΠ·ΠΎΠ²Π°ΡΡ ΠΈΠ½ΡΡΡΡΠΌΠ΅Π½Ρ, Π²Π°ΠΌ Π½Π΅ΠΎΠ±Ρ ΠΎΠ΄ΠΈΠΌΠΎ Π²ΡΠ±ΡΠ°ΡΡ ΠΊΠΎΠΌΠΏΠΎΠ½Π΅Π½ΡΡ ΠΈΠ· ΡΠ°ΡΠΊΡΡΠ²Π°ΡΡΠΈΡ ΡΡ ΡΠΏΠΈΡΠΊΠΎΠ² Π΄Π»Ρ ΠΊΠ°ΠΆΠ΄ΠΎΠΉ ΠΊΠ°ΡΠ΅Π³ΠΎΡΠΈΠΈ. ΠΡΠΈΠ²Π΅Π΄Π΅Π½Π½ΡΠΉ Π²ΡΡΠ΅ ΠΈΠ½ΡΡΡΡΠΌΠ΅Π½Ρ ΠΎΠ±Π½ΠΎΠ²Π»Π΅Π½ Ρ ΠΈΡΠΏΠΎΠ»ΡΠ·ΠΎΠ²Π°Π½ΠΈΠ΅ΠΌ Π½ΠΎΠ²Π΅ΠΉΡΠΈΡ ΠΎΠΏΡΠΈΠΉ Π΄Π»Ρ ΡΠ΅Π½ΡΡΠ°Π»ΡΠ½ΠΎΠ³ΠΎ ΠΏΡΠΎΡΠ΅ΡΡΠΎΡΠ° (Π¦Π), ΠΌΠ°ΡΠ΅ΡΠΈΠ½ΡΠΊΠΎΠΉ ΠΏΠ»Π°ΡΡ, Π³ΡΠ°ΡΠΈΡΠ΅ΡΠΊΠΎΠ³ΠΎ ΠΏΡΠΎΡΠ΅ΡΡΠΎΡΠ° (ΠΠ), ΠΎΠΏΠ΅ΡΠ°ΡΠΈΠ²Π½ΠΎΠΉ ΠΏΠ°ΠΌΡΡΠΈ (ΠΠΠ£) ΠΈ Ρ. Π. Π₯ΠΎΡΡ ΠΈΠ½ΡΡΡΡΠΌΠ΅Π½Ρ Π½Π΅ Π΄Π΅ΡΠ°Π»ΠΈΠ·ΠΈΡΡΠ΅Ρ Π΄Π΅ΡΠ°Π»ΠΈ ΠΊΠ°ΠΆΠ΄ΠΎΠ³ΠΎ ΠΊΠΎΠΌΠΏΠΎΠ½Π΅Π½ΡΠ°, ΠΎΠ½ Π΄Π΅Π»Π°Π΅Ρ ΡΡΠΎ ΡΠ°ΠΌ, Π³Π΄Π΅ ΡΡΠΎ Π½Π΅ΠΎΠ±Ρ ΠΎΠ΄ΠΈΠΌΠΎ, ΠΈ ΠΈΡΠΊΠ»ΡΡΠ°Π΅Ρ Π΄ΠΎΠ³Π°Π΄ΠΊΠΈ ΠΏΡΠΈ ΠΏΡΠΈΠ½ΡΡΠΈΠΈ ΡΠ΅ΡΠ΅Π½ΠΈΡ ΠΎ ΡΠΎΠΌ, ΡΠΊΠΎΠ»ΡΠΊΠΎ ΡΠ½Π΅ΡΠ³ΠΈΠΈ Π²Π°ΠΌ Π½ΡΠΆΠ½ΠΎ.
ΠΠ°ΠΏΡΠΈΠΌΠ΅Ρ, Π΅ΡΠ»ΠΈ Π²Ρ ΡΠΎΠ±ΠΈΡΠ°Π΅ΡΠ΅ (ΠΈΠ»ΠΈ ΠΏΠΎΠΊΡΠΏΠ°Π΅ΡΠ΅) ΠΠ Ρ ΠΏΡΠΎΡΠ΅ΡΡΠΎΡΠΎΠΌ ΡΠ΅ΡΠΈΠΈ Ryzen7, Π³ΡΠ°ΡΠΈΡΠ΅ΡΠΊΠΈΠΌ ΠΏΡΠΎΡΠ΅ΡΡΠΎΡΠΎΠΌ Nvidia GeForce RTX 2060, 16 Π³ΠΈΠ³Π°Π±Π°ΠΉΡΠ°ΠΌΠΈ (ΠΠ) ΠΠΠ£, ΡΠΎΡΡΠΎΡΡΠΈΠΌΠΈ ΠΈΠ· Π΄Π²ΡΡ Π½Π°ΠΊΠΎΠΏΠΈΡΠ΅Π»Π΅ΠΉ ΠΏΠΎ 8 ΠΠ, ΡΠ²Π΅ΡΠ΄ΠΎΡΠ΅Π»ΡΠ½ΡΠΌ Π½Π°ΠΊΠΎΠΏΠΈΡΠ΅Π»Π΅ΠΌ Π½Π° 256 ΠΠ (SSD) ) ΠΈ ΠΆΠ΅ΡΡΠΊΠΈΠΉ Π΄ΠΈΡΠΊ (HDD) Π΅ΠΌΠΊΠΎΡΡΡΡ 1 Π’Π 7200 ΠΎΠ± / ΠΌΠΈΠ½, ΡΠΎΠ³Π΄Π° ΡΠ΅ΠΊΠΎΠΌΠ΅Π½Π΄ΡΠ΅ΡΡΡ ΠΌΠΎΡΠ½ΠΎΡΡΡ 576 ΠΡ. Π ΡΠ΅Π»ΡΡ Π±Π΅Π·ΠΎΠΏΠ°ΡΠ½ΠΎΡΡΠΈ Π²Ρ ΠΌΠΎΠΆΠ΅ΡΠ΅ Π²ΡΠ±ΡΠ°ΡΡ Π±Π»ΠΎΠΊ ΠΏΠΈΡΠ°Π½ΠΈΡ Π½Π° 600 ΠΡ, Π° ΠΏΠΎΠΊΡΠΏΠΊΠ° ΠΏΠΎΠ΄Ρ ΠΎΠ΄ΡΡΠ΅Π³ΠΎ Π²Π°ΡΠΈΠ°Π½ΡΠ° ΠΎΡΡΡΠ΅ΡΡΠ²Π»ΡΠ΅ΡΡΡ ΠΎΠ΄Π½ΠΈΠΌ Π½Π°ΠΆΠ°ΡΠΈΠ΅ΠΌ ΠΊΠ½ΠΎΠΏΠΊΠΈ.
ΠΡΠ΅Π΄Π²ΠΈΠ΄Π΅ΡΡ ΠΎΠ±Π½ΠΎΠ²Π»Π΅Π½ΠΈΡ ΠΏΡΠΈ ΠΏΠΎΠΊΡΠΏΠΊΠ΅ Π±Π»ΠΎΠΊΠ° ΠΏΠΈΡΠ°Π½ΠΈΡ
ΠΠΎΠ½Π΅ΡΠ½ΠΎ, Π²Π°ΠΌ ΠΌΠΎΠΆΠ΅Ρ ΠΏΠΎΡΡΠ΅Π±ΠΎΠ²Π°ΡΡΡΡ Π·Π°ΠΏΡΡΡΠΈΡΡ Π½Π΅ΡΠΊΠΎΠ»ΡΠΊΠΎ ΡΡΠ΅Π½Π°ΡΠΈΠ΅Π², ΡΡΠΎΠ±Ρ ΡΠ±Π΅Π΄ΠΈΡΡΡΡ, ΡΡΠΎ Π²Ρ ΡΠΌΠΎΠΆΠ΅ΡΠ΅ ΡΠ΄ΠΎΠ²Π»Π΅ΡΠ²ΠΎΡΠΈΡΡ ΡΠ²ΠΎΠΈ Π΄ΠΎΠ»Π³ΠΎΡΡΠΎΡΠ½ΡΠ΅ ΠΏΠΎΡΡΠ΅Π±Π½ΠΎΡΡΠΈ.ΠΠ°ΠΏΡΠΈΠΌΠ΅Ρ, ΠΏΡΠΈ ΠΎΠ±Π½ΠΎΠ²Π»Π΅Π½ΠΈΠΈ Π΄ΠΎ Nvidia GeForce RTX 2080 ΡΠ΅ΠΊΠΎΠΌΠ΅Π½Π΄ΡΠ΅ΠΌΠ°Ρ ΠΌΠΎΡΠ½ΠΎΡΡΡ ΠΏΠΎΠ²ΡΡΠ°Π΅ΡΡΡ Π΄ΠΎ 631 ΠΡ, Π² ΡΠΎ Π²ΡΠ΅ΠΌΡ ΠΊΠ°ΠΊ ΡΠ΄Π²ΠΎΠ΅Π½ΠΈΠ΅ ΠΠΠ£ ΡΠ²Π΅Π»ΠΈΡΠΈΠ²Π°Π΅Ρ ΡΠ΅ΠΊΠΎΠΌΠ΅Π½Π΄Π°ΡΠΈΡ Π΄ΠΎ 582 ΠΡ. ΠΡΠ»ΠΈ ΡΠΎ Π²ΡΠ΅ΠΌΠ΅Π½Π΅ΠΌ Π²Ρ ΡΠΌΠΎΠΆΠ΅ΡΠ΅ ΡΠ΄Π΅Π»Π°ΡΡ ΠΈ ΡΠΎ, ΠΈ Π΄ΡΡΠ³ΠΎΠ΅, ΡΠΎ Π²Π°ΠΌ ΠΏΠΎΠ½Π°Π΄ΠΎΠ±ΠΈΡΡΡ ΠΊΠ°ΠΊ ΠΌΠΈΠ½ΠΈΠΌΡΠΌ 637 ΠΡ.
ΠΡ ΠΏΠΎΠ½ΡΠ»ΠΈ. ΠΠ΅ ΠΏΠ»Π°Π½ΠΈΡΡΠΉΡΠ΅ ΡΠΎΠ»ΡΠΊΠΎ ΡΠ΅Π³ΠΎΠ΄Π½Ρ, ΡΡΠΎΠ±Ρ ΡΠ΄ΠΎΠ²Π»Π΅ΡΠ²ΠΎΡΠΈΡΡ ΡΠ²ΠΎΠΈ ΠΏΠΎΡΡΠ΅Π±Π½ΠΎΡΡΠΈ, Π²ΠΌΠ΅ΡΡΠΎ ΡΡΠΎΠ³ΠΎ ΠΏΠΎΡΠΌΠΎΡΡΠΈΡΠ΅ Π½Π΅ΠΌΠ½ΠΎΠ³ΠΎ Π² Π±ΡΠ΄ΡΡΠ΅Π΅ ΠΈ ΠΏΠΎΠ΄ΡΠΌΠ°ΠΉΡΠ΅, ΠΊΠ°ΠΊΠΈΠ΅ ΠΈΠ·ΠΌΠ΅Π½Π΅Π½ΠΈΡ Π²Ρ, Π²ΠΎΠ·ΠΌΠΎΠΆΠ½ΠΎ, Π·Π°Ρ ΠΎΡΠΈΡΠ΅ Π²Π½Π΅ΡΡΠΈ ΠΏΠΎΠ·ΠΆΠ΅. Π Π΅ΡΠ»ΠΈ Π²Ρ ΠΏΠΎΠΊΡΠΏΠ°Π΅ΡΠ΅ ΠΏΡΠ΅Π΄Π²Π°ΡΠΈΡΠ΅Π»ΡΠ½ΠΎ ΡΠΎΠ±ΡΠ°Π½Π½ΡΠΉ ΠΠ, ΡΠΎ Π²Π°ΠΌ Π½ΡΠΆΠ½ΠΎ Π·Π½Π°ΡΡ, ΠΊΠ°ΠΊΠΎΠΉ Π±Π»ΠΎΠΊ ΠΏΠΈΡΠ°Π½ΠΈΡ ΠΎΠ½ ΠΈΡΠΏΠΎΠ»ΡΠ·ΡΠ΅Ρ, ΡΡΠΎΠ±Ρ ΡΠ±Π΅Π΄ΠΈΡΡΡΡ, ΡΡΠΎ ΠΎΠ½ ΠΌΠΎΠΆΠ΅Ρ ΡΠΏΡΠ°Π²ΠΈΡΡΡΡ ΡΠΎ Π²ΡΠ΅ΠΌ, ΡΡΠΎ Π²Ρ ΠΌΠΎΠΆΠ΅ΡΠ΅ Π΄ΠΎΠ±Π°Π²ΠΈΡΡ, ΠΈΠ»ΠΈ ΡΡΠΎ Π΅Π³ΠΎ Π΄ΠΎΡΡΠ°ΡΠΎΡΠ½ΠΎ Π»Π΅Π³ΠΊΠΎ Π·Π°ΠΌΠ΅Π½ΠΈΡΡ Π² ΠΊΠ°ΠΊΠΎΠΉ-ΡΠΎ ΠΌΠΎΠΌΠ΅Π½Ρ. ,
ΠΠ°ΠΆΠ½ΠΎΠ΅ Π·Π°ΠΌΠ΅ΡΠ°Π½ΠΈΠ΅ ΠΎΡΠ½ΠΎΡΠΈΡΠ΅Π»ΡΠ½ΠΎ ΠΌΠΎΡΠ½ΠΎΡΡΠΈ: Π΄Π»ΠΈΡΠ΅Π»ΡΠ½Π°Ρ ΠΌΠΎΡΠ½ΠΎΡΡΡ ΠΈ ΠΏΠΈΠΊΠΎΠ²Π°Ρ ΠΌΠΎΡΠ½ΠΎΡΡΡ — ΡΠ°Π·Π½ΡΠ΅ Π²Π΅ΡΠΈ. ΠΠ°ΠΊ ΠΏΡΠ°Π²ΠΈΠ»ΠΎ, ΠΏΠΎΠΊΠ°Π·Π°ΡΠ΅Π»Ρ Β«ΠΌΠ°ΠΊΡΠΈΠΌΠ°Π»ΡΠ½Π°Ρ ΠΌΠΎΡΠ½ΠΎΡΡΡΒ» Π±Π»ΠΎΠΊΠ° ΠΏΠΈΡΠ°Π½ΠΈΡ ΠΎΡΠ½ΠΎΡΠΈΡΡΡ ΠΊ Π½Π΅ΠΏΡΠ΅ΡΡΠ²Π½ΠΎΠΉ (ΡΡΠ°Π±ΠΈΠ»ΡΠ½ΠΎΠΉ) ΠΌΠΎΡΠ½ΠΎΡΡΠΈ, ΠΊΠΎΡΠΎΡΡΡ Π±Π»ΠΎΠΊ ΠΏΠΈΡΠ°Π½ΠΈΡ Π±ΡΠ΄Π΅Ρ ΠΏΠΎΡΡΠΎΡΠ½Π½ΠΎ Π²ΡΠ΄Π°Π²Π°ΡΡ, Π² ΡΠΎ Π²ΡΠ΅ΠΌΡ ΠΊΠ°ΠΊ ΠΏΠΈΠΊΠΎΠ²Π°Ρ ΠΌΠΎΡΠ½ΠΎΡΡΡ ΠΎΡΠ½ΠΎΡΠΈΡΡΡ ΠΊ ΠΏΠΎΠ²ΡΡΠ΅Π½Π½ΠΎΠΉ ΠΌΠ°ΠΊΡΠΈΠΌΠ°Π»ΡΠ½ΠΎΠΉ (ΠΈΠΌΠΏΡΠ»ΡΡΠ½ΠΎΠΉ) ΠΌΠΎΡΠ½ΠΎΡΡΠΈ, ΠΊΠΎΡΠΎΡΡΡ ΠΌΠΎΠΆΠ΅Ρ Π²ΡΠ΄Π°Π²Π°ΡΡ Π±Π»ΠΎΠΊ ΠΏΠΈΡΠ°Π½ΠΈΡ, Ρ ΠΎΡΡ ΠΈ Π·Π° ΠΎΡΠ΅Π½Ρ ΠΊΠΎΡΠΎΡΠΊΠΎΠ΅ Π²ΡΠ΅ΠΌΡ. Π²ΡΠ΅ΠΌΠ΅Π½ΠΈ (Π½Π°ΠΏΡΠΈΠΌΠ΅Ρ, 15 ΡΠ΅ΠΊΡΠ½Π΄). ΠΡΠΈ ΠΏΠΎΠΊΡΠΏΠΊΠ΅ Π±Π»ΠΎΠΊΠ° ΠΏΠΈΡΠ°Π½ΠΈΡ ΡΠ±Π΅Π΄ΠΈΡΠ΅ΡΡ, ΡΡΠΎ Π΅Π³ΠΎ ΠΏΠΎΡΡΠΎΡΠ½Π½Π°Ρ ΠΌΠΎΡΠ½ΠΎΡΡΡ ΡΠΎΠΎΡΠ²Π΅ΡΡΡΠ²ΡΠ΅Ρ Π²Π°ΡΠΈΠΌ ΠΏΠΎΡΡΠ΅Π±Π½ΠΎΡΡΡΠΌ, ΠΈΠ½Π°ΡΠ΅ Ρ Π²Π°Ρ ΠΌΠΎΠ³ΡΡ Π²ΠΎΠ·Π½ΠΈΠΊΠ½ΡΡΡ ΠΏΡΠΎΠ±Π»Π΅ΠΌΡ, ΠΊΠΎΠ³Π΄Π° Π²Π°Ρ ΠΊΠΎΠΌΠΏΡΡΡΠ΅Ρ Π±ΡΠ΄Π΅Ρ ΡΠ°Π±ΠΎΡΠ°ΡΡ Ρ ΠΏΠΎΠ»Π½ΠΎΠΉ Π½Π°Π³ΡΡΠ·ΠΊΠΎΠΉ.
ΠΠ°ΠΊΠΎΠ½Π΅Ρ, Π½Π΅ Π±Π΅ΡΠΏΠΎΠΊΠΎΠΉΡΠ΅ΡΡ ΠΎ ΡΠΎΠΌ, ΡΡΠΎ ΠΏΠΎΠΊΡΠΏΠΊΠ° Π±Π»ΠΎΠΊΠ° ΠΏΠΈΡΠ°Π½ΠΈΡ Ρ Π±ΠΎΠ»Π΅Π΅ Π²ΡΡΠΎΠΊΠΈΠΌ Π½ΠΎΠΌΠΈΠ½Π°Π»ΠΎΠΌ ΠΎΠ·Π½Π°ΡΠ°Π΅Ρ, ΡΡΠΎ Π²Ρ ΠΎΠ±ΡΠ·Π°ΡΠ΅Π»ΡΠ½ΠΎ Π±ΡΠ΄Π΅ΡΠ΅ ΠΈΡΠΏΠΎΠ»ΡΠ·ΠΎΠ²Π°ΡΡ Π±ΠΎΠ»ΡΡΠ΅ ΡΠ½Π΅ΡΠ³ΠΈΠΈ. ΠΠ»ΠΎΠΊ ΠΏΠΈΡΠ°Π½ΠΈΡ Π±ΡΠ΄Π΅Ρ ΠΏΠΎΡΡΠ΅Π±Π»ΡΡΡ ΡΠΎΠ»ΡΠΊΠΎ ΡΠ»Π΅ΠΊΡΡΠΎΡΠ½Π΅ΡΠ³ΠΈΡ, Π½Π΅ΠΎΠ±Ρ ΠΎΠ΄ΠΈΠΌΡΡ Π΄Π»Ρ ΠΊΠΎΠΌΠΏΠΎΠ½Π΅Π½ΡΠΎΠ² Π²Π°ΡΠ΅Π³ΠΎ ΠΠ, ΠΈ ΠΏΠΎΡΡΠΎΠΌΡ, Ρ ΠΎΡΡ ΠΏΠΎΠΊΡΠΏΠΊΠ° Π±Π»ΠΎΠΊΠ° ΠΏΠΈΡΠ°Π½ΠΈΡ Π±ΠΎΠ»ΡΡΠ΅Π³ΠΎ ΡΠ°Π·ΠΌΠ΅ΡΠ°, ΡΠ΅ΠΌ Π²Π°ΠΌ Π½ΡΠΆΠ½ΠΎ, ΠΌΠΎΠΆΠ΅Ρ ΠΎΠΊΠ°Π·Π°ΡΡΡΡ ΠΏΡΡΡΠΎΠΉ ΡΡΠ°ΡΠΎΠΉ Π΄Π΅Π½Π΅Π³, Π²Π°ΠΌ Π½Π΅ ΠΏΡΠΈΠ΄Π΅ΡΡΡ Π±ΠΎΠ»ΡΡΠ΅ ΠΏΠ»Π°ΡΠΈΡΡ Π·Π° ΡΠ°Π±ΠΎΡΡ Ρ ΠΠ ΠΈΠ·-Π·Π° ΠΡΠΎ.
ΠΠ°ΡΠΈΡΠ°
ΠΠ΅ΠΊΠΎΡΠΎΡΡΠ΅ ΠΏΡΠΎΠΈΠ·Π²ΠΎΠ΄ΠΈΡΠ΅Π»ΠΈ Π±Π»ΠΎΠΊΠΎΠ² ΠΏΠΈΡΠ°Π½ΠΈΡ Π²ΡΡΡΠ°ΠΈΠ²Π°ΡΡ ΡΡΠ΅Π΄ΡΡΠ²Π° Π·Π°ΡΠΈΡΡ, ΡΡΠΎΠ±Ρ Π·Π°ΡΠΈΡΠΈΡΡ Π²Π°ΡΠΈ ΠΊΠΎΠΌΠΏΠΎΠ½Π΅Π½ΡΡ ΠΎΡ ΠΏΡΠΎΠ±Π»Π΅ΠΌ, ΡΠ²ΡΠ·Π°Π½Π½ΡΡ Ρ ΠΏΠΈΡΠ°Π½ΠΈΠ΅ΠΌ.ΠΡΠΈ ΡΡΠ΅Π΄ΡΡΠ²Π° Π·Π°ΡΠΈΡΡ ΡΠ°ΡΡΠΎ ΡΠ²Π΅Π»ΠΈΡΠΈΠ²Π°ΡΡ ΡΡΠΎΠΈΠΌΠΎΡΡΡ ΠΈΡΡΠΎΡΠ½ΠΈΠΊΠ° ΠΏΠΈΡΠ°Π½ΠΈΡ, Π½ΠΎ ΠΎΠ½ΠΈ ΡΠ°ΠΊΠΆΠ΅ ΠΌΠΎΠ³ΡΡ ΠΎΠ±Π΅ΡΠΏΠ΅ΡΠΈΡΡ Π½Π΅ΠΊΠΎΡΠΎΡΠΎΠ΅ Π΄ΠΎΠΏΠΎΠ»Π½ΠΈΡΠ΅Π»ΡΠ½ΠΎΠ΅ ΡΠΏΠΎΠΊΠΎΠΉΡΡΠ²ΠΈΠ΅.
ΠΠ΅ΡΠ²ΡΠΉ — ΡΡΠΎ Π·Π°ΡΠΈΡΠ° ΠΎΡ ΠΏΠ΅ΡΠ΅Π½Π°ΠΏΡΡΠΆΠ΅Π½ΠΈΡ, ΠΊΠΎΡΠΎΡΠ°Ρ ΠΎΡΠ½ΠΎΡΠΈΡΡΡ ΠΊ ΡΡ Π΅ΠΌΠ΅ ΠΈΠ»ΠΈ ΠΌΠ΅Ρ Π°Π½ΠΈΠ·ΠΌΡ, ΠΎΡΠΊΠ»ΡΡΠ°ΡΡΠΈΠΌ Π±Π»ΠΎΠΊ ΠΏΠΈΡΠ°Π½ΠΈΡ, Π΅ΡΠ»ΠΈ Π²ΡΡ ΠΎΠ΄Π½ΠΎΠ΅ Π½Π°ΠΏΡΡΠΆΠ΅Π½ΠΈΠ΅ ΠΏΡΠ΅Π²ΡΡΠ°Π΅Ρ ΡΠΊΠ°Π·Π°Π½Π½ΡΠΉ ΠΏΡΠ΅Π΄Π΅Π» Π½Π°ΠΏΡΡΠΆΠ΅Π½ΠΈΡ, ΠΊΠΎΡΠΎΡΡΠΉ ΡΠ°ΡΡΠΎ ΠΏΡΠ΅Π²ΡΡΠ°Π΅Ρ Π½ΠΎΠΌΠΈΠ½Π°Π»ΡΠ½ΠΎΠ΅ Π²ΡΡ ΠΎΠ΄Π½ΠΎΠ΅ Π½Π°ΠΏΡΡΠΆΠ΅Π½ΠΈΠ΅. ΠΡΠ° Π·Π°ΡΠΈΡΠ° Π²Π°ΠΆΠ½Π°, ΠΏΠΎΡΠΊΠΎΠ»ΡΠΊΡ Π²ΡΡΠΎΠΊΠΎΠ΅ Π²ΡΡ ΠΎΠ΄Π½ΠΎΠ΅ Π½Π°ΠΏΡΡΠΆΠ΅Π½ΠΈΠ΅ ΠΌΠΎΠΆΠ΅Ρ Π²ΡΠ·Π²Π°ΡΡ ΠΏΠΎΠ²ΡΠ΅ΠΆΠ΄Π΅Π½ΠΈΠ΅ ΠΊΠΎΠΌΠΏΠΎΠ½Π΅Π½ΡΠΎΠ² ΠΊΠΎΠΌΠΏΡΡΡΠ΅ΡΠ°, ΠΏΠΎΠ΄ΠΊΠ»ΡΡΠ΅Π½Π½ΡΡ ΠΊ ΠΈΡΡΠΎΡΠ½ΠΈΠΊΡ ΠΏΠΈΡΠ°Π½ΠΈΡ.
ΠΡΠΎΡΠΎΠΉ — Π·Π°ΡΠΈΡΠ° ΠΎΡ ΠΏΠ΅ΡΠ΅Π³ΡΡΠ·ΠΊΠΈ ΠΈ ΡΠ²Π΅ΡΡ ΡΠΎΠΊΠ°.ΠΡΠΎ ΡΡ Π΅ΠΌΡ, ΠΊΠΎΡΠΎΡΡΠ΅ Π·Π°ΡΠΈΡΠ°ΡΡ Π±Π»ΠΎΠΊ ΠΏΠΈΡΠ°Π½ΠΈΡ ΠΈ ΠΊΠΎΠΌΠΏΡΡΡΠ΅Ρ ΠΏΡΡΠ΅ΠΌ ΠΎΡΠΊΠ»ΡΡΠ΅Π½ΠΈΡ Π±Π»ΠΎΠΊΠ° ΠΏΠΈΡΠ°Π½ΠΈΡ ΠΏΡΠΈ ΠΎΠ±Π½Π°ΡΡΠΆΠ΅Π½ΠΈΠΈ ΡΡΠ΅Π·ΠΌΠ΅ΡΠ½ΠΎΠ³ΠΎ ΡΠΎΠΊΠ° ΠΈΠ»ΠΈ ΡΠΈΠ»ΠΎΠ²ΠΎΠΉ Π½Π°Π³ΡΡΠ·ΠΊΠΈ, Π²ΠΊΠ»ΡΡΠ°Ρ ΡΠΎΠΊΠΈ ΠΊΠΎΡΠΎΡΠΊΠΎΠ³ΠΎ Π·Π°ΠΌΡΠΊΠ°Π½ΠΈΡ.
ΠΡΡΠ΅ΠΊΡΠΈΠ²Π½ΠΎΡΡΡ ΠΈΠΌΠ΅Π΅Ρ Π·Π½Π°ΡΠ΅Π½ΠΈΠ΅ Ρ Π±Π»ΠΎΠΊΠΎΠΌ ΠΏΠΈΡΠ°Π½ΠΈΡ
ΠΠΎΡΠ½ΠΎΡΡΡ — ΡΡΠΎ Π²ΡΠ΅Π³ΠΎ Π»ΠΈΡΡ ΠΎΠ΄ΠΈΠ½ ΠΈΠ· ΠΏΠΎΠΊΠ°Π·Π°ΡΠ΅Π»Π΅ΠΉ ΠΏΡΠΎΠΈΠ·Π²ΠΎΠ΄ΠΈΡΠ΅Π»ΡΠ½ΠΎΡΡΠΈ ΠΈΡΡΠΎΡΠ½ΠΈΠΊΠ° ΠΏΠΈΡΠ°Π½ΠΈΡ. ΠΡΡΠ³ΠΎΠΉ — Π΅Π³ΠΎ ΡΠ΅ΠΉΡΠΈΠ½Π³ ΡΡΡΠ΅ΠΊΡΠΈΠ²Π½ΠΎΡΡΠΈ, ΠΊΠΎΡΠΎΡΡΠΉ ΡΠ²Π»ΡΠ΅ΡΡΡ ΠΌΠ΅ΡΠΎΠΉ ΡΠΎΠ³ΠΎ, ΡΠΊΠΎΠ»ΡΠΊΠΎ ΠΌΠΎΡΠ½ΠΎΡΡΠΈ ΠΏΠΎΡΡΠΎΡΠ½Π½ΠΎΠ³ΠΎ ΡΠΎΠΊΠ° ΠΎΠ½ ΠΏΠΎΡΡΠ»Π°Π΅Ρ Π½Π° ΠΠ ΠΈ ΡΠΊΠΎΠ»ΡΠΊΠΎ ΡΠ΅ΡΡΠ΅ΡΡΡ Π² ΠΎΡΠ½ΠΎΠ²Π½ΠΎΠΌ Π½Π° ΡΠ΅ΠΏΠ»ΠΎ. ΠΡΡΠ΅ΠΊΡΠΈΠ²Π½ΠΎΡΡΡ Π²Π°ΠΆΠ½Π°, ΠΏΠΎΡΠΎΠΌΡ ΡΡΠΎ ΠΎΠ½Π° Π²Π»ΠΈΡΠ΅Ρ Π½Π° ΡΠΎ, ΡΠΊΠΎΠ»ΡΠΊΠΎ Π²Ρ ΠΏΠΎΡΡΠ°ΡΠΈΡΠ΅ Π½Π° ΠΏΠΎΠ΄Π΄Π΅ΡΠΆΠ°Π½ΠΈΠ΅ Π²Π°ΡΠ΅Π³ΠΎ ΠΠ Π² ΡΠ°Π±ΠΎΡΠ΅ΠΌ ΡΠΎΡΡΠΎΡΠ½ΠΈΠΈ.
Π ΠΊΠ°ΡΠ΅ΡΡΠ²Π΅ ΠΏΡΠΈΠΌΠ΅ΡΠ° ΡΠ°ΡΡΠΌΠΎΡΡΠΈΠΌ ΠΠ, ΠΊΠΎΡΠΎΡΠΎΠΌΡ ΡΡΠ΅Π±ΡΠ΅ΡΡΡ ΠΌΠΎΡΠ½ΠΎΡΡΡ 300 ΠΡ. ΠΡΠ»ΠΈ Π²Ρ ΠΈΡΠΏΠΎΠ»ΡΠ·ΡΠ΅ΡΠ΅ Π±Π»ΠΎΠΊ ΠΏΠΈΡΠ°Π½ΠΈΡ Ρ ΠΠΠ 85%, Π²Π°Ρ ΠΊΠΎΠΌΠΏΡΡΡΠ΅Ρ Π±ΡΠ΄Π΅Ρ ΠΏΠΎΡΡΠ΅Π±Π»ΡΡΡ ΠΎΠΊΠΎΠ»ΠΎ 353 ΠΡ Π²Ρ ΠΎΠ΄Π½ΠΎΠΉ ΠΌΠΎΡΠ½ΠΎΡΡΠΈ ΠΎΡ Π²Π°ΡΠ΅ΠΉ ΡΠ½Π΅ΡΠ³Π΅ΡΠΈΡΠ΅ΡΠΊΠΎΠΉ ΠΊΠΎΠΌΠΏΠ°Π½ΠΈΠΈ. Π‘ Π΄ΡΡΠ³ΠΎΠΉ ΡΡΠΎΡΠΎΠ½Ρ, Π±Π»ΠΎΠΊ ΠΏΠΈΡΠ°Π½ΠΈΡ Ρ ΠΠΠ Π²ΡΠ΅Π³ΠΎ 70% ΠΏΠΎΡΡΠ΅Π±Π»ΡΠ΅Ρ ΠΎΡ ΡΡΠ΅Π½Ρ 428 ΠΡ ΠΌΠΎΡΠ½ΠΎΡΡΠΈ. ΠΡΠ±ΠΎΡ Π±ΠΎΠ»Π΅Π΅ ΡΡΡΠ΅ΠΊΡΠΈΠ²Π½ΠΎΠ³ΠΎ ΠΈΡΡΠΎΡΠ½ΠΈΠΊΠ° ΠΏΠΈΡΠ°Π½ΠΈΡ ΠΏΠΎΠ·Π²ΠΎΠ»ΠΈΡ ΡΡΠΊΠΎΠ½ΠΎΠΌΠΈΡΡ Π΄Π΅Π½ΡΠ³ΠΈ Π½Π° Π΅ΠΆΠ΅ΠΌΠ΅ΡΡΡΠ½ΠΎΠΌ ΡΡΠ΅ΡΠ΅ Π·Π° ΡΠ»Π΅ΠΊΡΡΠΎΡΠ½Π΅ΡΠ³ΠΈΡ.
Π ΡΠΎ ΠΆΠ΅ Π²ΡΠ΅ΠΌΡ, Π±Π»ΠΎΠΊ ΠΏΠΈΡΠ°Π½ΠΈΡ Ρ Π±ΠΎΠ»Π΅Π΅ Π²ΡΡΠΎΠΊΠΈΠΌ ΡΠ΅ΠΉΡΠΈΠ½Π³ΠΎΠΌ ΡΡΡΠ΅ΠΊΡΠΈΠ²Π½ΠΎΡΡΠΈ ΠΏΠΎΠ·Π²ΠΎΠ»ΠΈΡ Π²Π°ΡΠ΅ΠΌΡ ΠΠ ΡΠ°ΠΊΠΆΠ΅ ΡΠ°Π±ΠΎΡΠ°ΡΡ Π±ΠΎΠ»Π΅Π΅ ΠΏΡΠΎΡ Π»Π°Π΄Π½ΠΎ.ΠΠ°ΠΆΠ΄ΡΠΉ ΠΊΠΎΠΌΠΏΠΎΠ½Π΅Π½Ρ ΠΠ Π²ΡΠ΄Π΅Π»ΡΠ΅Ρ Π½Π΅ΠΊΠΎΡΠΎΡΠΎΠ΅ ΠΊΠΎΠ»ΠΈΡΠ΅ΡΡΠ²ΠΎ ΡΠ΅ΠΏΠ»Π°, ΡΡΠΎ, ΠΊΠ°ΠΊ ΠΏΡΠ°Π²ΠΈΠ»ΠΎ, ΡΠ½ΠΈΠΆΠ°Π΅Ρ ΠΏΡΠΎΠΈΠ·Π²ΠΎΠ΄ΠΈΡΠ΅Π»ΡΠ½ΠΎΡΡΡ. ΠΠΎΠ»Π΅Π΅ ΡΡΡΠ΅ΠΊΡΠΈΠ²Π½ΡΠΉ ΠΈΡΡΠΎΡΠ½ΠΈΠΊ ΠΏΠΈΡΠ°Π½ΠΈΡ Π±ΡΠ΄Π΅Ρ ΡΠ°ΡΡΠ΅ΠΈΠ²Π°ΡΡ ΠΌΠ΅Π½ΡΡΠ΅ ΡΠ΅ΠΏΠ»Π°, ΡΡΠΎ Π±ΡΠ΄Π΅Ρ ΠΎΠ·Π½Π°ΡΠ°ΡΡ Π±ΠΎΠ»Π΅Π΅ ΡΠΈΡ ΡΡ ΡΠΈΡΡΠ΅ΠΌΡ Π±Π»Π°Π³ΠΎΠ΄Π°ΡΡ Π²Π΅Π½ΡΠΈΠ»ΡΡΠΎΡΠ°ΠΌ, ΠΊΠΎΡΠΎΡΡΠΌ Π½Π΅ Π½ΡΠΆΠ½ΠΎ ΡΠ°Π±ΠΎΡΠ°ΡΡ ΡΠ°ΠΊ ΠΆΠ΅ Π±ΡΡΡΡΠΎ ΠΈΠ»ΠΈ Π΄ΠΎΠ»Π³ΠΎ, Π±ΠΎΠ»ΡΡΠ΅ΠΉ Π½Π°Π΄Π΅ΠΆΠ½ΠΎΡΡΠΈ ΠΈ Π±ΠΎΠ»ΡΡΠ΅ΠΌΡ ΡΡΠΎΠΊΡ ΡΠ»ΡΠΆΠ±Ρ.
Π§ΡΠΎ ΡΠ°ΠΊΠΎΠ΅ ΡΠ΅ΡΡΠΈΡΠΈΠΊΠ°ΡΠΈΡ 80 PLUS?
ΠΠΎΠ³Π΄Π° Π²Ρ Π±ΡΠ΄Π΅ΡΠ΅ ΠΈΡΠΊΠ°ΡΡ Π±Π»ΠΎΠΊΠΈ ΠΏΠΈΡΠ°Π½ΠΈΡ, Π²Ρ ΡΠ²ΠΈΠ΄ΠΈΡΠ΅ ΠΌΠ½ΠΎΠ³ΠΈΠ΅ ΠΈΠ· Π½ΠΈΡ Ρ Π½Π°ΠΊΠ»Π΅ΠΉΠΊΠ°ΠΌΠΈ ΡΠ΅ΡΡΠΈΡΠΈΠΊΠ°ΡΠΈΠΈ 80 PLUS. 80 Plus — ΡΡΠΎ ΠΏΡΠΎΠ³ΡΠ°ΠΌΠΌΠ° ΡΠ΅ΡΡΠΈΡΠΈΠΊΠ°ΡΠΈΠΈ, ΠΊΠΎΡΠΎΡΡΡ ΠΏΡΠΎΠΈΠ·Π²ΠΎΠ΄ΠΈΡΠ΅Π»ΠΈ ΠΌΠΎΠ³ΡΡ ΠΈΡΠΏΠΎΠ»ΡΠ·ΠΎΠ²Π°ΡΡ, ΡΡΠΎΠ±Ρ Π³Π°ΡΠ°Π½ΡΠΈΡΠΎΠ²Π°ΡΡ, ΡΡΠΎ ΠΈΡ Π±Π»ΠΎΠΊΠΈ ΠΏΠΈΡΠ°Π½ΠΈΡ Π±ΡΠ΄ΡΡ ΡΠΎΠΎΡΠ²Π΅ΡΡΡΠ²ΠΎΠ²Π°ΡΡ ΠΎΠΏΡΠ΅Π΄Π΅Π»Π΅Π½Π½ΡΠΌ ΡΡΠ΅Π±ΠΎΠ²Π°Π½ΠΈΡΠΌ ΠΊ ΡΡΡΠ΅ΠΊΡΠΈΠ²Π½ΠΎΡΡΠΈ.80 PLUS ΠΈΠΌΠ΅Π΅Ρ ΡΠ°Π·Π»ΠΈΡΠ½ΡΠ΅ ΡΡΠΎΠ²Π½ΠΈ, ΠΎΡ Π±Π°Π·ΠΎΠ²ΠΎΠΉ ΡΠ΅ΡΡΠΈΡΠΈΠΊΠ°ΡΠΈΠΈ Π΄ΠΎ Titanium, Π° ΠΈΡΡΠΎΡΠ½ΠΈΠΊΠΈ ΠΏΠΈΡΠ°Π½ΠΈΡ ΠΎΡΠ΅Π½ΠΈΠ²Π°ΡΡΡΡ Π½Π΅Π·Π°Π²ΠΈΡΠΈΠΌΡΠΌΠΈ Π»Π°Π±ΠΎΡΠ°ΡΠΎΡΠΈΡΠΌΠΈ, ΡΡΠΎΠ±Ρ ΠΎΠ±Π΅ΡΠΏΠ΅ΡΠΈΡΡ ΡΠ»Π΅Π΄ΡΡΡΠΈΠ΅ ΡΡΠΎΠ²Π½ΠΈ ΡΡΡΠ΅ΠΊΡΠΈΠ²Π½ΠΎΡΡΠΈ Π΄Π»Ρ ΠΏΠΎΡΡΠ΅Π±ΠΈΡΠ΅Π»ΡΡΠΊΠΈΡ ΡΠΈΡΡΠ΅ΠΌ ΠΏΠΈΡΠ°Π½ΠΈΡ 115 Π:
ΠΠΎΠ³Π΄Π° Π²Ρ ΠΏΠΎΠΊΡΠΏΠ°Π΅ΡΠ΅ Π±Π»ΠΎΠΊ ΠΏΠΈΡΠ°Π½ΠΈΡ Π² Newegg, Π²Ρ ΠΌΠΎΠΆΠ΅ΡΠ΅ Π²ΡΠ±ΡΠ°ΡΡ ΡΠΈΠ»ΡΡΡΠ°ΡΠΈΡ ΠΏΠΎ ΡΡΠΎΠ²Π½Ρ ΡΠ΅ΡΡΠΈΡΠΈΠΊΠ°ΡΠΈΠΈ 80 PLUS. ΠΡΠΎ ΡΠΏΡΠΎΡΠ°Π΅Ρ Π΄ΠΎΡΡΠΈΠΆΠ΅Π½ΠΈΠ΅ ΠΈΠΌΠ΅Π½Π½ΠΎ ΡΠΎΠ³ΠΎ ΡΡΠΎΠ²Π½Ρ ΡΡΡΠ΅ΠΊΡΠΈΠ²Π½ΠΎΡΡΠΈ, ΠΊΠΎΡΠΎΡΠΎΠ³ΠΎ Π²Ρ Ρ ΠΎΡΠΈΡΠ΅ Π΄ΠΎΡΡΠΈΡΡ Π½Π° ΡΠ²ΠΎΠ΅ΠΌ Π½ΠΎΠ²ΠΎΠΌ ΠΠ.
Π Π΅Π»ΡΡΡ ΠΏΡΠ΅Π΄Π½Π°Π·Π½Π°ΡΠ΅Π½Ρ Π½Π΅ ΡΠΎΠ»ΡΠΊΠΎ Π΄Π»Ρ ΠΏΠΎΠ΅Π·Π΄ΠΎΠ²
ΠΠ΄Π½Π°ΠΊΠΎ ΠΌΠΎΡΠ½ΠΎΡΡΡ — Π½Π΅ Π΅Π΄ΠΈΠ½ΡΡΠ²Π΅Π½Π½ΡΠΉ ΠΏΠΎΠΊΠ°Π·Π°ΡΠ΅Π»Ρ ΡΠΏΠΎΡΠΎΠ±Π½ΠΎΡΡΠΈ Π±Π»ΠΎΠΊΠ° ΠΏΠΈΡΠ°Π½ΠΈΡ ΠΏΠΎΠ΄Π΄Π΅ΡΠΆΠΈΠ²Π°ΡΡ Π²ΡΠ΅ Π²Π°ΡΠΈ ΠΊΠΎΠΌΠΏΠΎΠ½Π΅Π½ΡΡ.ΠΠ»Π΅ΠΊΡΡΠΎΠΏΠΈΡΠ°Π½ΠΈΠ΅ ΠΊ ΠΊΠΎΠΌΠΏΠΎΠ½Π΅Π½ΡΠ°ΠΌ ΠΏΠΎΠ΄Π°Π΅ΡΡΡ ΠΏΠΎ ΡΠΈΠ½Π°ΠΌ, ΠΈ Ρ
ΠΎΡΡ ΠΊΠ°ΠΆΠ΄Π°Ρ ΡΠΈΠ½Π° Π½Π°ΠΏΡΡΠΆΠ΅Π½ΠΈΡ ΡΡΠ΅Π±ΡΠ΅Ρ Π²Π½ΠΈΠΌΠ°Π½ΠΈΡ, Π½Π°ΠΈΠ±ΠΎΠ»ΡΡΠ΅Π΅ Π²Π½ΠΈΠΌΠ°Π½ΠΈΠ΅ ΡΠ»Π΅Π΄ΡΠ΅Ρ ΡΠ΄Π΅Π»ΡΡΡ ΡΠΈΠ½Π΅ (-Π°ΠΌ) +12 Π, ΠΊΠΎΡΠΎΡΡΠ΅ ΠΎΠ±Π΅ΡΠΏΠ΅ΡΠΈΠ²Π°ΡΡ ΠΏΠΈΡΠ°Π½ΠΈΠ΅ Π½Π°ΠΈΠ±ΠΎΠ»Π΅Π΅ ΡΠ½Π΅ΡΠ³ΠΎΠ΅ΠΌΠΊΠΈΡ
ΠΊΠΎΠΌΠΏΠΎΠ½Π΅Π½ΡΠΎΠ², ΠΏΠΎΡΠΊΠΎΠ»ΡΠΊΡ ΠΏΡΠΎΡΠ΅ΡΡΠΎΡ ΠΈ Π²ΠΈΠ΄Π΅ΠΎΠΊΠ°ΡΡΡ PCIe ΠΏΠΎΠ»ΡΡΠ°ΡΡ ΠΏΠΈΡΠ°Π½ΠΈΠ΅. ΠΈΡ
ΡΠΈΠ»Π° ΠΎΡ Π½ΠΈΡ
.
Π‘ΠΎΠ²ΡΠ΅ΠΌΠ΅Π½Π½ΡΠΉ Π±Π»ΠΎΠΊ ΠΏΠΈΡΠ°Π½ΠΈΡ Π΄ΠΎΠ»ΠΆΠ΅Π½ Π²ΡΠ΄Π°Π²Π°ΡΡ Π½Π΅ ΠΌΠ΅Π½Π΅Π΅ 18 Π (Π°ΠΌΠΏΠ΅Ρ) Π½Π° ΡΠΈΠ½Π΅ (Π°Ρ ) +12 Π Π΄Π»Ρ ΡΠΎΠ²ΡΠ΅ΠΌΠ΅Π½Π½ΠΎΠ³ΠΎ ΠΊΠΎΠΌΠΏΡΡΡΠ΅ΡΠ° ΠΌΠ°ΡΡΠΎΠ²ΠΎΠ³ΠΎ ΠΏΠΎΡΡΠ΅Π±Π»Π΅Π½ΠΈΡ, Π±ΠΎΠ»Π΅Π΅ 24 Π Π΄Π»Ρ ΡΠΈΡΡΠ΅ΠΌΡ Ρ ΠΎΠ΄Π½ΠΎΠΉ Π²ΠΈΠ΄Π΅ΠΎΠΊΠ°ΡΡΠΎΠΉ ΠΊΠ»Π°ΡΡΠ° ΡΠ½ΡΡΠ·ΠΈΠ°ΡΡΠΎΠ² ΠΈ Π½Π΅ ΠΌΠ΅Π½Π΅Π΅ 34A, ΠΊΠΎΠ³Π΄Π° ΡΠ΅ΡΡ ΠΈΠ΄Π΅Ρ ΠΎ ΡΠΈΡΡΠ΅ΠΌΠ΅ SLI / CrossFire Π²ΡΡΡΠ΅Π³ΠΎ ΠΊΠ»Π°ΡΡΠ°.ΠΠ½Π°ΡΠ΅Π½ΠΈΠ΅ Π²ΡΡ ΠΎΠ΄Π½ΠΎΠΉ ΡΠΈΠ»Ρ ΡΠΎΠΊΠ°, ΠΎ ΠΊΠΎΡΠΎΡΠΎΠΌ ΠΌΡ Π³ΠΎΠ²ΠΎΡΠΈΠΌ, ΡΠ²Π»ΡΠ΅ΡΡΡ ΡΠΎΠ²ΠΎΠΊΡΠΏΠ½ΡΠΌ Π·Π½Π°ΡΠ΅Π½ΠΈΠ΅ΠΌ Π΄Π»Ρ Π±Π»ΠΎΠΊΠΎΠ² ΠΏΠΈΡΠ°Π½ΠΈΡ Ρ Π±ΠΎΠ»Π΅Π΅ ΡΠ΅ΠΌ ΠΎΠ΄Π½ΠΎΠΉ ΡΠΈΠ½ΠΎΠΉ +12 Π.
ΠΠΎΠ½Π΅ΡΠ½ΠΎ, Π²Π°ΠΌ ΡΠ»Π΅Π΄ΡΠ΅Ρ ΠΈΡΠΊΠ°ΡΡ ΡΡΠΎ ΡΡΠΌΠΌΠ°ΡΠ½ΠΎΠ΅ ΠΎΠ±ΡΠ΅Π΅ ΠΊΠΎΠ»ΠΈΡΠ΅ΡΡΠ²ΠΎ Π²ΡΡ ΠΎΠ΄Π½ΡΡ ΡΠΈΠ³Π½Π°Π»ΠΎΠ², ΠΈ Π²Ρ Π½Π΅ Π²ΡΠ΅Π³Π΄Π° ΠΌΠΎΠΆΠ΅ΡΠ΅ ΡΠ»ΠΎΠΆΠΈΡΡ ΡΠΈΠ½Ρ +12 Π Π΄Π»Ρ ΡΠ°ΡΡΠ΅ΡΠ° ΠΊΠΎΠΌΠ±ΠΈΠ½ΠΈΡΠΎΠ²Π°Π½Π½ΠΎΠ³ΠΎ Π²ΡΡ ΠΎΠ΄Π°. ΠΠ°ΠΏΡΠΈΠΌΠ΅Ρ, Π±Π»ΠΎΠΊ ΠΏΠΈΡΠ°Π½ΠΈΡ Ρ ΠΌΠ°ΡΠΊΠΈΡΠΎΠ²ΠΊΠΎΠΉ + 12V1 @ 18A ΠΈ + 12V2 @ 16A ΠΌΠΎΠΆΠ΅Ρ ΠΈΠΌΠ΅ΡΡ ΡΡΠΌΠΌΠ°ΡΠ½ΡΡ Π²ΡΡ ΠΎΠ΄Π½ΡΡ ΠΌΠΎΡΠ½ΠΎΡΡΡ ΡΠΎΠ»ΡΠΊΠΎ 30A Π²ΠΌΠ΅ΡΡΠΎ 34A. ΠΡΠΈΡΠ΅ ΡΡΡ ΠΈΠ½ΡΠΎΡΠΌΠ°ΡΠΈΡ Π² ΠΏΠΎΠ΄ΡΠΎΠ±Π½ΡΡ ΡΠ΅Ρ Π½ΠΈΡΠ΅ΡΠΊΠΈΡ Ρ Π°ΡΠ°ΠΊΡΠ΅ΡΠΈΡΡΠΈΠΊΠ°Ρ ΡΠ»Π΅ΠΌΠ΅Π½ΡΠ° ΠΈΠ»ΠΈ Π½Π° ΠΈΠ½ΡΠΎΡΠΌΠ°ΡΠΈΠΎΠ½Π½ΠΎΠΉ ΡΡΠΈΠΊΠ΅ΡΠΊΠ΅ Π±Π»ΠΎΠΊΠ° ΠΏΠΈΡΠ°Π½ΠΈΡ.
ΠΡΠ»ΠΈ Π²Ρ ΡΠΎΠ±ΠΈΡΠ°Π΅ΡΠ΅ΡΡ ΠΈΡΠΏΠΎΠ»ΡΠ·ΠΎΠ²Π°ΡΡ ΠΊΠΎΠ½ΡΠΈΠ³ΡΡΠ°ΡΠΈΡ SLI / Crossfire, Π²Ρ Π΄ΠΎΠ»ΠΆΠ½Ρ ΡΠ±Π΅Π΄ΠΈΡΡΡΡ, ΡΡΠΎ ΡΠΈΠ½Π° (ΠΈ) +12 Π ΠΎΠ±Π΅ΡΠΏΠ΅ΡΠΈΠ²Π°Π΅Ρ Π½Π΅ ΠΌΠ΅Π½Π΅Π΅ 34 Π. Π Π°Π·Π½ΡΠ΅ ΠΈΡΡΠΎΡΠ½ΠΈΠΊΠΈ ΠΏΠΈΡΠ°Π½ΠΈΡ ΠΎΠ±ΠΎΠ·Π½Π°ΡΠ΅Π½Ρ ΠΏΠΎ-ΡΠ°Π·Π½ΠΎΠΌΡ — Π½Π΅ΠΊΠΎΡΠΎΡΡΠ΅ ΠΏΠΎΠΊΠ°Π·ΡΠ²Π°ΡΡ ΠΌΠ°ΠΊΡΠΈΠΌΠ°Π»ΡΠ½ΡΡ ΡΠΈΠ»Ρ ΡΠΎΠΊΠ°, ΠΎΠ±Π΅ΡΠΏΠ΅ΡΠΈΠ²Π°Π΅ΠΌΡΡ ΠΊΠ°ΠΆΠ΄ΠΎΠΉ ΡΠΈΠ½ΠΎΠΉ, Π° Π½Π΅ΠΊΠΎΡΠΎΡΡΠ΅ ΠΎΠ±Π΅ΡΠΏΠ΅ΡΠΈΠ²Π°ΡΡ ΠΌΠ°ΠΊΡΠΈΠΌΠ°Π»ΡΠ½ΡΡ ΠΊΠΎΠΌΠ±ΠΈΠ½ΠΈΡΠΎΠ²Π°Π½Π½ΡΡ ΠΌΠ°ΠΊΡΠΈΠΌΠ°Π»ΡΠ½ΡΡ ΠΌΠΎΡΠ½ΠΎΡΡΡ, Π½Π°ΠΏΡΠΈΠΌΠ΅Ρ, 396 ΠΡ, ΡΡΠΎ ΡΠ°Π²Π½ΠΎ 396 ΠΡ / 12 Π = 33 Π.
ΠΡΠ΅ ΠΎΠ΄Π½ΠΎ Π²Π°ΠΆΠ½ΠΎΠ΅ ΡΠΎΠΎΠ±ΡΠ°ΠΆΠ΅Π½ΠΈΠ΅ — ΡΡΠΎ ΠΊΠΎΠ»ΠΈΡΠ΅ΡΡΠ²ΠΎ ΡΠΈΠ½, ΠΏΠΎ ΠΊΠΎΡΠΎΡΡΠΌ Π±Π»ΠΎΠΊ ΠΏΠΈΡΠ°Π½ΠΈΡ ΠΏΠΈΡΠ°Π΅Ρ ΡΠ²ΠΎΠΈ ΠΊΠΎΠΌΠΏΠΎΠ½Π΅Π½ΡΡ. ΠΡΠΎΡΠ΅ Π³ΠΎΠ²ΠΎΡΡ, ΠΈΡΡΠΎΡΠ½ΠΈΠΊ ΠΏΠΈΡΠ°Π½ΠΈΡ ΠΌΠΎΠΆΠ΅Ρ ΠΎΠ±Π΅ΡΠΏΠ΅ΡΠΈΠ²Π°ΡΡ ΡΠΎΠ»ΡΠΊΠΎ ΠΎΠ΄Π½Ρ ΡΠΈΠ½Ρ +12 Π Π΄Π»Ρ ΠΎΠ±Π΅ΡΠΏΠ΅ΡΠ΅Π½ΠΈΡ Π²ΡΠ΅Π³ΠΎ ΠΏΠΈΡΠ°Π½ΠΈΡ ΠΊΠΎΠΌΠΏΠΎΠ½Π΅Π½ΡΠΎΠ² Π²Π°ΡΠ΅Π³ΠΎ ΠΠ, ΠΈΠ»ΠΈ ΠΎΠ½ ΠΌΠΎΠΆΠ΅Ρ ΠΈΠΌΠ΅ΡΡ Π½Π΅ΡΠΊΠΎΠ»ΡΠΊΠΎ ΡΠΈΠ½.ΠΡΠΏΠΎΠ»ΡΠ·ΠΎΠ²Π°Π½ΠΈΠ΅ ΠΎΠ΄Π½ΠΎΠΉ ΡΠΈΠ½Ρ ΠΎΠ·Π½Π°ΡΠ°Π΅Ρ, ΡΡΠΎ Π²ΡΡ ΠΌΠΎΡΠ½ΠΎΡΡΡ Π΄ΠΎΡΡΡΠΏΠ½Π° Π΄Π»Ρ Π²ΡΠ΅Ρ ΠΏΠΎΠ΄ΠΊΠ»ΡΡΠ΅Π½Π½ΡΡ ΠΊ Π½Π΅ΠΉ ΠΊΠΎΠΌΠΏΠΎΠ½Π΅Π½ΡΠΎΠ² — ΡΡΠΎ ΡΠΏΡΠΎΡΠ°Π΅Ρ Π½Π°ΡΡΡΠΎΠΉΠΊΡ, ΠΏΠΎΡΠΊΠΎΠ»ΡΠΊΡ Π²Π°ΠΌ Π½Π΅ Π½ΡΠΆΠ½ΠΎ Π±Π΅ΡΠΏΠΎΠΊΠΎΠΈΡΡΡΡ ΠΎ ΡΠΎΠ³Π»Π°ΡΠΎΠ²Π°Π½ΠΈΠΈ ΠΊΠΎΠΌΠΏΠΎΠ½Π΅Π½ΡΠΎΠ² Ρ Π½Π°ΠΏΡΠ°Π²Π»ΡΡΡΠΈΠΌΠΈ, Π½ΠΎ ΡΡΠΎ ΡΠ°ΠΊΠΆΠ΅ ΠΎΠ·Π½Π°ΡΠ°Π΅Ρ, ΡΡΠΎ ΡΠ±ΠΎΠΉ ΠΈΡΡΠΎΡΠ½ΠΈΠΊΠ° ΠΏΠΈΡΠ°Π½ΠΈΡ, ΡΠ°ΠΊΠΎΠΉ ΠΊΠ°ΠΊ ΡΠΊΠ°ΡΠΎΠΊ Π½Π°ΠΏΡΡΠΆΠ΅Π½ΠΈΡ, ΠΏΠΎΠ²Π»ΠΈΡΠ΅Ρ Π½Π° Π²ΡΠ΅ ΠΊΠΎΠΌΠΏΠΎΠ½Π΅Π½ΡΡ. Π Π½Π°ΠΎΠ±ΠΎΡΠΎΡ, Π½Π°Π»ΠΈΡΠΈΠ΅ Π½Π΅ΡΠΊΠΎΠ»ΡΠΊΠΈΡ ΡΠ΅Π»ΡΡΠΎΠ² Π΄Π°Π΅Ρ Π½Π΅ΠΊΠΎΡΠΎΡΡΡ Π·Π°ΡΠΈΡΡ ΠΎΡ ΠΊΠ°ΡΠ°ΡΡΡΠΎΡΠΈΡΠ΅ΡΠΊΠΈΡ ΡΠ±ΠΎΠ΅Π², Π½ΠΎ ΡΡΠ΅Π±ΡΠ΅Ρ Π±ΠΎΠ»ΡΡΠ΅ΠΉ ΠΎΡΡΠΎΡΠΎΠΆΠ½ΠΎΡΡΠΈ ΠΏΡΠΈ Π½Π°ΡΡΡΠΎΠΉΠΊΠ΅.
Π€ΠΎΡΠΌ-ΡΠ°ΠΊΡΠΎΡ — ΠΠΎΠ΄ΠΎΠΉΠ΄Π΅Ρ Π»ΠΈ Π²Π°Ρ Π±Π»ΠΎΠΊ ΠΏΠΈΡΠ°Π½ΠΈΡ?
Π‘Π»Π΅Π΄ΡΡΡΠ΅Π΅ ΡΠΎΠΎΠ±ΡΠ°ΠΆΠ΅Π½ΠΈΠ΅ ΠΎΡΠ΅Π½Ρ ΠΏΡΠΎΡΡΠΎΠ΅ — Π²Π°ΠΌ Π½ΡΠΆΠ½ΠΎ Π²ΡΠ±ΡΠ°ΡΡ ΡΠΎΡΠΌ-ΡΠ°ΠΊΡΠΎΡ, ΠΊΠΎΡΠΎΡΡΠΉ, ΠΊΠ°ΠΊ Π²Ρ ΡΠ²Π΅ΡΠ΅Π½Ρ, ΡΠΈΠ·ΠΈΡΠ΅ΡΠΊΠΈ Π²ΠΏΠΈΡΠ΅ΡΡΡ Π² Π²Π°Ρ ΠΊΠΎΡΠΏΡΡ.Π ΡΡΠ°ΡΡΡΡ, Π΅ΡΡΡ ΡΡΠ°Π½Π΄Π°ΡΡΡ Π² ΠΎΡΠ½ΠΎΡΠ΅Π½ΠΈΠΈ Π±Π»ΠΎΠΊΠΎΠ² ΠΏΠΈΡΠ°Π½ΠΈΡ, ΠΊΠ°ΠΊ ΠΈ Π² ΠΎΡΠ½ΠΎΡΠ΅Π½ΠΈΠΈ ΠΊΠΎΡΠΏΡΡΠΎΠ² ΠΈ ΠΌΠ°ΡΠ΅ΡΠΈΠ½ΡΠΊΠΈΡ
ΠΏΠ»Π°Ρ.
ΠΡΠ° ΡΠ΅ΠΌΠ° ΠΌΠΎΠΆΠ΅Ρ ΠΎΠΊΠ°Π·Π°ΡΡΡΡ Π΄ΠΎΠ²ΠΎΠ»ΡΠ½ΠΎ ΡΠ»ΠΎΠΆΠ½ΠΎΠΉ, Π½ΠΎ Π²Π°ΠΆΠ½ΠΎ ΠΏΠΎΠΌΠ½ΠΈΡΡ, ΡΡΠΎ Π²Π°ΠΌ Π½ΡΠΆΠ½ΠΎ ΡΠΎΠ³Π»Π°ΡΠΎΠ²Π°ΡΡ ΡΠ²ΠΎΠΉ Π±Π»ΠΎΠΊ ΠΏΠΈΡΠ°Π½ΠΈΡ Ρ ΠΊΠΎΡΠΏΡΡΠΎΠΌ ΠΈ ΠΌΠ°ΡΠ΅ΡΠΈΠ½ΡΠΊΠΎΠΉ ΠΏΠ»Π°ΡΠΎΠΉ. ΠΠΈΠΆΠ΅ ΠΏΡΠΈΠ²ΠΎΠ΄ΠΈΡΡΡ ΠΎΠ±ΡΠΈΠΉ ΠΎΠ±Π·ΠΎΡ Π½Π°ΠΈΠ±ΠΎΠ»Π΅Π΅ Π²Π°ΠΆΠ½ΡΡ Π½Π° ΡΠ΅Π³ΠΎΠ΄Π½ΡΡΠ½ΠΈΠΉ Π΄Π΅Π½Ρ ΡΠΎΡΠΌ-ΡΠ°ΠΊΡΠΎΡΠΎΠ² ΠΈΡΡΠΎΡΠ½ΠΈΠΊΠΎΠ² ΠΏΠΈΡΠ°Π½ΠΈΡ.
ATX
ΠΠ΅ΡΠΌΠΎΡΡΡ Π½Π° ΡΠΎ, ΡΡΠΎ Π±Π»ΠΎΠΊΠΈ ΠΏΠΈΡΠ°Π½ΠΈΡ Ρ ΡΠΎΡΠΌ-ΡΠ°ΠΊΡΠΎΡΠΎΠΌ AT Π²ΡΠ΅ Π΅ΡΠ΅ Π΄ΠΎΡΡΡΠΏΠ½Ρ Π΄Π»Ρ ΠΏΠΎΠΊΡΠΏΠΊΠΈ, Π±Π»ΠΎΠΊΠΈ ΠΏΠΈΡΠ°Π½ΠΈΡ Ρ ΡΠΎΡΠΌ-ΡΠ°ΠΊΡΠΎΡΠΎΠΌ AT, Π½Π΅ΡΠΎΠΌΠ½Π΅Π½Π½ΠΎ, ΡΠ²Π»ΡΡΡΡΡ ΡΡΡΠ°ΡΠ΅Π²ΡΠΈΠΌΠΈ ΠΏΡΠΎΠ΄ΡΠΊΡΠ°ΠΌΠΈ, ΠΊΠΎΡΠΎΡΡΠ΅ ΡΠΊΠΎΡΠΎ ΠΈΡΡΠ΅Π·Π½ΡΡ.ΠΠ°ΠΆΠ΅ Π±Π»ΠΎΠΊΠΈ ΠΏΠΈΡΠ°Π½ΠΈΡ Π±ΠΎΠ»Π΅Π΅ ΠΏΠΎΠ·Π΄Π½Π΅Π³ΠΎ ΡΠΎΡΠΌ-ΡΠ°ΠΊΡΠΎΡΠ° ATX (ATX 2.03 ΠΈ Π±ΠΎΠ»Π΅Π΅ ΡΠ°Π½Π½ΠΈΠ΅ Π²Π΅ΡΡΠΈΠΈ) ΡΠ΅ΡΡΡΡ ΠΏΠΎΠΏΡΠ»ΡΡΠ½ΠΎΡΡΡ. ΠΡΠ½ΠΎΠ²Π½ΡΠ΅ ΡΠ°Π·Π»ΠΈΡΠΈΡ ΠΌΠ΅ΠΆΠ΄Ρ ΡΠΎΡΠΌ-ΡΠ°ΠΊΡΠΎΡΠ°ΠΌΠΈ Π±Π»ΠΎΠΊΠΎΠ² ΠΏΠΈΡΠ°Π½ΠΈΡ ATX ΠΈ AT:
- ΠΡΡΠΎΡΠ½ΠΈΠΊΠΈ ΠΏΠΈΡΠ°Π½ΠΈΡ ATX ΠΎΠ±Π΅ΡΠΏΠ΅ΡΠΈΠ²Π°ΡΡ Π΄ΠΎΠΏΠΎΠ»Π½ΠΈΡΠ΅Π»ΡΠ½ΡΡ ΡΠΈΠ½Ρ Π½Π°ΠΏΡΡΠΆΠ΅Π½ΠΈΡ + 3,3 Π. ΠΡΡΠΎΡΠ½ΠΈΠΊΠΈ ΠΏΠΈΡΠ°Π½ΠΈΡ
- ATX ΠΈΡΠΏΠΎΠ»ΡΠ·ΡΡΡ ΠΎΠ΄ΠΈΠ½ 20-ΠΊΠΎΠ½ΡΠ°ΠΊΡΠ½ΡΠΉ ΡΠ°Π·ΡΠ΅ΠΌ Π² ΠΊΠ°ΡΠ΅ΡΡΠ²Π΅ ΠΎΡΠ½ΠΎΠ²Π½ΠΎΠ³ΠΎ ΡΠ°Π·ΡΠ΅ΠΌΠ° ΠΏΠΈΡΠ°Π½ΠΈΡ. ΠΠ»ΠΎΠΊΠΈ ΠΏΠΈΡΠ°Π½ΠΈΡ
- ATX ΠΏΠΎΠ΄Π΄Π΅ΡΠΆΠΈΠ²Π°ΡΡ ΡΡΠ½ΠΊΡΠΈΡ ΠΌΡΠ³ΠΊΠΎΠ³ΠΎ ΠΎΡΠΊΠ»ΡΡΠ΅Π½ΠΈΡ, ΠΏΠΎΠ·Π²ΠΎΠ»ΡΡΡΡΡ ΠΏΡΠΎΠ³ΡΠ°ΠΌΠΌΠ½ΠΎ ΠΎΡΠΊΠ»ΡΡΠ°ΡΡ ΠΏΠΈΡΠ°Π½ΠΈΠ΅.
ATX12V
Π€ΠΎΡΠΌ-ΡΠ°ΠΊΡΠΎΡ ATX12V ΡΠ΅ΠΉΡΠ°Ρ ΡΠ²Π»ΡΠ΅ΡΡΡ Π½Π°ΠΈΠ±ΠΎΠ»Π΅Π΅ ΡΠ°ΡΠΏΡΠΎΡΡΡΠ°Π½Π΅Π½Π½ΡΠΌ Π²ΡΠ±ΠΎΡΠΎΠΌ.Π‘ΡΡΠ΅ΡΡΠ²ΡΠ΅Ρ Π½Π΅ΡΠΊΠΎΠ»ΡΠΊΠΎ ΡΠ°Π·Π»ΠΈΡΠ½ΡΡ Π²Π΅ΡΡΠΈΠΉ ΡΠΎΡΠΌ-ΡΠ°ΠΊΡΠΎΡΠ° ATX12V, ΠΈ ΠΎΠ½ΠΈ ΠΌΠΎΠ³ΡΡ ΡΠΈΠ»ΡΠ½ΠΎ ΠΎΡΠ»ΠΈΡΠ°ΡΡΡΡ Π΄ΡΡΠ³ ΠΎΡ Π΄ΡΡΠ³Π°. Π‘ΠΏΠ΅ΡΠΈΡΠΈΠΊΠ°ΡΠΈΡ ATX12V v1.0 Π΄ΠΎΠ±Π°Π²ΠΈΠ»Π° ΠΏΠΎ ΡΡΠ°Π²Π½Π΅Π½ΠΈΡ Ρ ΠΈΡΡ ΠΎΠ΄Π½ΡΠΌ ΡΠΎΡΠΌ-ΡΠ°ΠΊΡΠΎΡΠΎΠΌ ATX 4-ΠΊΠΎΠ½ΡΠ°ΠΊΡΠ½ΡΠΉ ΡΠ°Π·ΡΠ΅ΠΌ +12 Π Π΄Π»Ρ ΠΏΠΎΠ΄Π°ΡΠΈ ΠΏΠΈΡΠ°Π½ΠΈΡ ΠΈΡΠΊΠ»ΡΡΠΈΡΠ΅Π»ΡΠ½ΠΎ Π½Π° ΠΏΡΠΎΡΠ΅ΡΡΠΎΡ, Π° ΡΠ°ΠΊΠΆΠ΅ 6-ΠΊΠΎΠ½ΡΠ°ΠΊΡΠ½ΡΠΉ Π²ΡΠΏΠΎΠΌΠΎΠ³Π°ΡΠ΅Π»ΡΠ½ΡΠΉ ΡΠ°Π·ΡΠ΅ΠΌ ΠΏΠΈΡΠ°Π½ΠΈΡ, ΠΎΠ±Π΅ΡΠΏΠ΅ΡΠΈΠ²Π°ΡΡΠΈΠΉ Π½Π°ΠΏΡΡΠΆΠ΅Π½ΠΈΠ΅ + 3,3 Π ΠΈ + 5 Π. Π‘Π»Π΅Π΄ΡΡΡΠ°Ρ ΡΠΏΠ΅ΡΠΈΡΠΈΠΊΠ°ΡΠΈΡ ATX12V v1.3 Π΄ΠΎΠ±Π°Π²ΠΈΠ»Π° ΠΏΠΎΠ²Π΅ΡΡ Π²ΡΠ΅Π³ΠΎ ΡΡΠΎΠ³ΠΎ 15-ΠΊΠΎΠ½ΡΠ°ΠΊΡΠ½ΡΠΉ ΡΠ°Π·ΡΠ΅ΠΌ ΠΏΠΈΡΠ°Π½ΠΈΡ SATA.
Π‘ΡΡΠ΅ΡΡΠ²Π΅Π½Π½ΠΎΠ΅ ΠΈΠ·ΠΌΠ΅Π½Π΅Π½ΠΈΠ΅ ΠΏΡΠΎΠΈΠ·ΠΎΡΠ»ΠΎ Π² ΡΠΏΠ΅ΡΠΈΡΠΈΠΊΠ°ΡΠΈΠΈ ATX12V v2.0, ΠΊΠΎΡΠΎΡΠ°Ρ ΠΈΠ·ΠΌΠ΅Π½ΠΈΠ»Π° ΡΠΎΡΠΌΠ°Ρ ΠΎΡΠ½ΠΎΠ²Π½ΠΎΠ³ΠΎ ΡΠ°Π·ΡΠ΅ΠΌΠ° ΠΏΠΈΡΠ°Π½ΠΈΡ Ρ 20-ΠΊΠΎΠ½ΡΠ°ΠΊΡΠ½ΠΎΠ³ΠΎ Π½Π° 24-ΠΊΠΎΠ½ΡΠ°ΠΊΡΠ½ΡΠΉ, ΡΠ΄Π°Π»ΠΈΠ² 6-ΠΊΠΎΠ½ΡΠ°ΠΊΡΠ½ΡΠΉ Π²ΡΠΏΠΎΠΌΠΎΠ³Π°ΡΠ΅Π»ΡΠ½ΡΠΉ ΡΠ°Π·ΡΠ΅ΠΌ ΠΏΠΈΡΠ°Π½ΠΈΡ.ΠΡΠΎΠΌΠ΅ ΡΠΎΠ³ΠΎ, ΡΠΏΠ΅ΡΠΈΡΠΈΠΊΠ°ΡΠΈΡ ATX12V v2.0 ΡΠ°ΠΊΠΆΠ΅ ΠΈΠ·ΠΎΠ»ΠΈΡΠΎΠ²Π°Π»Π° ΠΎΠ³ΡΠ°Π½ΠΈΡΠ΅Π½ΠΈΠ΅ ΡΠΎΠΊΠ° Π½Π° 4-ΠΊΠΎΠ½ΡΠ°ΠΊΡΠ½ΠΎΠΌ ΡΠ°Π·ΡΠ΅ΠΌΠ΅ ΠΏΠΈΡΠ°Π½ΠΈΡ ΠΏΡΠΎΡΠ΅ΡΡΠΎΡΠ° Π΄Π»Ρ ΡΠΈΠ½Ρ 12 Π 2 (ΡΠΎΠΊ + 12 Π ΡΠ°Π·Π΄Π΅Π»ΡΠ΅ΡΡΡ Π½Π° ΡΠΈΠ½Ρ 12 Π 1 ΠΈ 12 Π 2). ΠΠΎΠ·ΠΆΠ΅ ΡΠΏΠ΅ΡΠΈΡΠΈΠΊΠ°ΡΠΈΠΈ ATX12V v2.1 ΠΈ v2.2 ΡΠ°ΠΊΠΆΠ΅ ΠΏΠΎΠ²ΡΡΠΈΠ»ΠΈ ΡΡΠ΅Π±ΠΎΠ²Π°Π½ΠΈΡ ΠΊ ΡΡΡΠ΅ΠΊΡΠΈΠ²Π½ΠΎΡΡΠΈ ΠΈ ΠΏΠΎΡΡΠ΅Π±ΠΎΠ²Π°Π»ΠΈ ΡΠ°Π·Π»ΠΈΡΠ½ΡΡ Π΄ΡΡΠ³ΠΈΡ ΡΠ»ΡΡΡΠ΅Π½ΠΈΠΉ.
ΠΡΠ΅ Π±Π»ΠΎΠΊΠΈ ΠΏΠΈΡΠ°Π½ΠΈΡ ATX12V ΠΈΠΌΠ΅ΡΡ ΡΠ°ΠΊΡΡ ββΠΆΠ΅ ΡΠΈΠ·ΠΈΡΠ΅ΡΠΊΡΡ ΡΠΎΡΠΌΡ ΠΈ ΡΠ°Π·ΠΌΠ΅Ρ, ΡΡΠΎ ΠΈ ΡΠΎΡΠΌ-ΡΠ°ΠΊΡΠΎΡ ATX.
EPS12V, SFX12V ΠΈ Π΄ΡΡΠ³ΠΈΠ΅
Π ΡΠΎΡΠΌ-ΡΠ°ΠΊΡΠΎΡΠ΅ Π±Π»ΠΎΠΊΠ° ΠΏΠΈΡΠ°Π½ΠΈΡ EPS12V ΠΈΡΠΏΠΎΠ»ΡΠ·ΡΠ΅ΡΡΡ 8-ΠΊΠΎΠ½ΡΠ°ΠΊΡΠ½ΡΠΉ ΡΠ°Π·ΡΠ΅ΠΌ ΠΏΠΈΡΠ°Π½ΠΈΡ ΠΏΡΠΎΡΠ΅ΡΡΠΎΡΠ° Π² Π΄ΠΎΠΏΠΎΠ»Π½Π΅Π½ΠΈΠ΅ ΠΊ 4-ΠΊΠΎΠ½ΡΠ°ΠΊΡΠ½ΠΎΠΌΡ ΡΠ°Π·ΡΠ΅ΠΌΡ ΡΠΎΡΠΌ-ΡΠ°ΠΊΡΠΎΡΠ° ATX12V (ΡΡΠΎ Π½Π΅ Π΅Π΄ΠΈΠ½ΡΡΠ²Π΅Π½Π½ΠΎΠ΅ ΡΠ°Π·Π»ΠΈΡΠΈΠ΅ ΠΌΠ΅ΠΆΠ΄Ρ ΡΡΠΈΠΌΠΈ Π΄Π²ΡΠΌΡ ΡΠΎΡΠΌ-ΡΠ°ΠΊΡΠΎΡΠ°ΠΌΠΈ, Π½ΠΎ Π΄Π»Ρ Π±ΠΎΠ»ΡΡΠΈΠ½ΡΡΠ²Π° ΠΏΠΎΠ»ΡΠ·ΠΎΠ²Π°ΡΠ΅Π»Π΅ΠΉ Π½Π°ΡΡΠΎΠ»ΡΠ½ΡΡ
ΠΊΠΎΠΌΠΏΡΡΡΠ΅ΡΠΎΠ², ΡΡΠΎΠ³ΠΎ Π΄ΠΎΠ»ΠΆΠ½ΠΎ Π±ΡΡΡ Π΄ΠΎΡΡΠ°ΡΠΎΡΠ½ΠΎ).Π€ΠΎΡΠΌ-ΡΠ°ΠΊΡΠΎΡ EPS12V ΠΈΠ·Π½Π°ΡΠ°Π»ΡΠ½ΠΎ Π±ΡΠ» ΡΠ°Π·ΡΠ°Π±ΠΎΡΠ°Π½ Π΄Π»Ρ ΡΠ΅ΡΠ²Π΅ΡΠΎΠ² Π½Π°ΡΠ°Π»ΡΠ½ΠΎΠ³ΠΎ ΡΡΠΎΠ²Π½Ρ, Π½ΠΎ Π²ΡΠ΅ Π±ΠΎΠ»ΡΡΠ΅ ΠΈ Π±ΠΎΠ»ΡΡΠ΅ ΠΌΠ°ΡΠ΅ΡΠΈΠ½ΡΠΊΠΈΡ
ΠΏΠ»Π°Ρ Π΄Π»Ρ Π½Π°ΡΡΠΎΠ»ΡΠ½ΡΡ
ΠΠ Π²ΡΡΠΎΠΊΠΎΠ³ΠΎ ΠΊΠ»Π°ΡΡΠ° ΡΠ΅ΠΏΠ΅ΡΡ ΠΎΡΠ½Π°ΡΠ΅Π½Ρ 8-ΠΊΠΎΠ½ΡΠ°ΠΊΡΠ½ΡΠΌ ΡΠ°Π·ΡΠ΅ΠΌΠΎΠΌ ΠΏΠΈΡΠ°Π½ΠΈΡ ΠΏΡΠΎΡΠ΅ΡΡΠΎΡΠ° EPS12V, ΠΊΠΎΡΠΎΡΡΠΉ ΠΏΠΎΠ·Π²ΠΎΠ»ΡΠ΅Ρ ΠΏΠΎΠ»ΡΠ·ΠΎΠ²Π°ΡΠ΅Π»ΡΠΌ Π²ΡΠ±ΡΠ°ΡΡ Π±Π»ΠΎΠΊ ΠΏΠΈΡΠ°Π½ΠΈΡ EPS12V.
ΠΠ±ΠΎΠ·Π½Π°ΡΠ΅Π½ΠΈΠ΅ ΠΌΠ°Π»ΠΎΠ³ΠΎ ΡΠΎΡΠΌ-ΡΠ°ΠΊΡΠΎΡΠ° (SFF) ΠΈΡΠΏΠΎΠ»ΡΠ·ΡΠ΅ΡΡΡ Π΄Π»Ρ ΠΎΠΏΠΈΡΠ°Π½ΠΈΡ ΡΡΠ΄Π° ΠΌΠ΅Π½ΡΡΠΈΡ Π±Π»ΠΎΠΊΠΎΠ² ΠΏΠΈΡΠ°Π½ΠΈΡ, ΡΠ°ΠΊΠΈΡ ΠΊΠ°ΠΊ SFX12V (SFX ΠΎΠ·Π½Π°ΡΠ°Π΅Ρ ΠΌΠ°Π»ΡΠΉ ΡΠΎΡΠΌ-ΡΠ°ΠΊΡΠΎΡ), CFX12V (CFX ΠΎΠ·Π½Π°ΡΠ°Π΅Ρ ΠΊΠΎΠΌΠΏΠ°ΠΊΡΠ½ΡΠΉ ΡΠΎΡΠΌ-ΡΠ°ΠΊΡΠΎΡ), LFX12V (LFX ΠΎΠ·Π½Π°ΡΠ°Π΅Ρ Π½ΠΈΠ·ΠΊΠΎΠΏΡΠΎΡΠΈΠ»ΡΠ½ΡΠΉ Π€ΠΎΡΠΌ-ΡΠ°ΠΊΡΠΎΡ) ΠΈ TFX12V (TFX ΠΎΠ·Π½Π°ΡΠ°Π΅Ρ ΡΠΎΠ½ΠΊΠΈΠΉ ΡΠΎΡΠΌ-ΡΠ°ΠΊΡΠΎΡ).ΠΡΠ΅ ΠΎΠ½ΠΈ ΠΌΠ΅Π½ΡΡΠ΅ ΡΡΠ°Π½Π΄Π°ΡΡΠ½ΡΡ Π±Π»ΠΎΠΊΠΎΠ² ΠΏΠΈΡΠ°Π½ΠΈΡ ΡΠΎΡΠΌ-ΡΠ°ΠΊΡΠΎΡΠ° ATX12V Ρ ΡΠΎΡΠΊΠΈ Π·ΡΠ΅Π½ΠΈΡ ΡΠΈΠ·ΠΈΡΠ΅ΡΠΊΠΎΠ³ΠΎ ΡΠ°Π·ΠΌΠ΅ΡΠ°, ΠΈ Π±Π»ΠΎΠΊΠΈ ΠΏΠΈΡΠ°Π½ΠΈΡ ΠΌΠ°Π»ΠΎΠ³ΠΎ ΡΠΎΡΠΌ-ΡΠ°ΠΊΡΠΎΡΠ° Π½Π΅ΠΎΠ±Ρ ΠΎΠ΄ΠΈΠΌΠΎ ΡΡΡΠ°Π½Π°Π²Π»ΠΈΠ²Π°ΡΡ Π² ΡΠΎΠΎΡΠ²Π΅ΡΡΡΠ²ΡΡΡΠΈΠ΅ ΠΊΠΎΠΌΠΏΡΡΡΠ΅ΡΠ½ΡΠ΅ ΠΊΠΎΡΠΏΡΡΠ° ΠΌΠ°Π»ΠΎΠ³ΠΎ ΡΠΎΡΠΌ-ΡΠ°ΠΊΡΠΎΡΠ°.
Π Π°Π·ΡΠ΅ΠΌΡ
ΠΠ»ΠΎΠΊ ΠΏΠΈΡΠ°Π½ΠΈΡ Π±Π΅ΡΠΏΠΎΠ»Π΅Π·Π΅Π½, Π΅ΡΠ»ΠΈ ΠΎΠ½ Π½Π΅ ΠΏΠΎΠ΄ΠΊΠ»ΡΡΠ°Π΅ΡΡΡ ΠΊ ΠΊΠ°ΠΆΠ΄ΠΎΠΌΡ ΠΊΠΎΠΌΠΏΠΎΠ½Π΅Π½ΡΡ Π²Π°ΡΠ΅Π³ΠΎ ΠΠ ΠΈ Π½Π΅ ΠΏΠΈΡΠ°Π΅Ρ Π΅Π³ΠΎ. ΠΡΠΎ ΠΎΠ·Π½Π°ΡΠ°Π΅Ρ, ΡΡΠΎ ΠΎΠ½ Π΄ΠΎΠ»ΠΆΠ΅Π½ ΠΈΠΌΠ΅ΡΡ Π²ΡΠ΅ Π½Π΅ΠΎΠ±Ρ
ΠΎΠ΄ΠΈΠΌΡΠ΅ ΡΠΈΠΏΡ ΡΠ°Π·ΡΠ΅ΠΌΠΎΠ².
ΠΠ΅ΡΠ²ΡΠΉ ΡΠ°Π·ΡΠ΅ΠΌ, ΠΊΠΎΡΠΎΡΡΠΉ ΡΠ»Π΅Π΄ΡΠ΅Ρ ΡΠ°ΡΡΠΌΠΎΡΡΠ΅ΡΡ, — ΡΡΠΎ Π³Π»Π°Π²Π½ΡΠΉ ΡΠ°Π·ΡΠ΅ΠΌ, ΠΏΠΈΡΠ°ΡΡΠΈΠΉ ΠΌΠ°ΡΠ΅ΡΠΈΠ½ΡΠΊΡΡ ΠΏΠ»Π°ΡΡ.ΠΡΠΎΡ ΡΠ°Π·ΡΠ΅ΠΌ Π±ΡΠ²Π°Π΅Ρ Π΄Π²ΡΡ ΡΠΈΠΏΠΎΠ²: 20-ΠΊΠΎΠ½ΡΠ°ΠΊΡΠ½ΡΠΉ ΠΈ 24-ΠΊΠΎΠ½ΡΠ°ΠΊΡΠ½ΡΠΉ. ΠΠΎΡΠ»Π΅Π΄Π½ΠΈΠΉ ΡΡΠ°Π½ΠΎΠ²ΠΈΡΡΡ Π²ΡΠ΅ Π±ΠΎΠ»Π΅Π΅ ΠΏΠΎΠΏΡΠ»ΡΡΠ½ΡΠΌ, ΠΈ Π²ΠΏΠΎΠ»Π½Π΅ Π²Π΅ΡΠΎΡΡΠ½ΠΎ, ΡΡΠΎ Π²Π°Ρ Π±Π»ΠΎΠΊ ΠΏΠΈΡΠ°Π½ΠΈΡ ΠΏΡΠ΅Π΄ΠΎΡΡΠ°Π²ΠΈΡ ΠΎΠ±Π° Π²Π°ΡΠΈΠ°Π½ΡΠ°. ΠΡΠΎΡΡΠΎ ΠΏΡΠΎΠ²Π΅ΡΡΡΠ΅, ΡΡΠΎΠ±Ρ ΡΠ±Π΅Π΄ΠΈΡΡΡΡ.
ΠΠ°Π»Π΅Π΅ ΠΈΠ΄Π΅Ρ ΡΠ°Π·ΡΠ΅ΠΌ ΠΏΠΈΡΠ°Π½ΠΈΡ ΠΏΡΠΎΡΠ΅ΡΡΠΎΡΠ°, ΠΊΠΎΡΠΎΡΡΠΉ Π±ΡΠ²Π°Π΅Ρ 4- ΠΈ 8-ΠΊΠΎΠ½ΡΠ°ΠΊΡΠ½ΡΠΉ. ΠΠ°ΠΊ ΠΈ Π² ΡΠ»ΡΡΠ°Π΅ Ρ ΠΎΡΠ½ΠΎΠ²Π½ΡΠΌ ΡΠ°Π·ΡΠ΅ΠΌΠΎΠΌ ΠΏΠΈΡΠ°Π½ΠΈΡ, ΠΌΠ½ΠΎΠ³ΠΈΠ΅ ΡΠΎΠ²ΡΠ΅ΠΌΠ΅Π½Π½ΡΠ΅ ΠΌΠ°ΡΠ΅ΡΠΈΠ½ΡΠΊΠΈΠ΅ ΠΏΠ»Π°ΡΡ ΠΏΠ΅ΡΠ΅ΡΠ»ΠΈ Π½Π° Π±ΠΎΠ»ΡΡΠΈΠΉ ΡΠΎΡΠΌΠ°Ρ. ΠΠΏΡΡΡ ΠΆΠ΅, ΡΠ±Π΅Π΄ΠΈΡΠ΅ΡΡ, ΡΡΠΎ Π²Π°Ρ Π±Π»ΠΎΠΊ ΠΏΠΈΡΠ°Π½ΠΈΡ ΡΠΎΠ²ΠΌΠ΅ΡΡΠΈΠΌ.
ΠΠ°ΠΈΠ±ΠΎΠ»Π΅Π΅ ΡΠ°ΡΡΠΎ ΠΈΡΠΏΠΎΠ»ΡΠ·ΡΠ΅ΠΌΡΠΉ ΡΠ°Π·ΡΠ΅ΠΌ ΠΏΠΈΡΠ°Π½ΠΈΡ — ΡΡΠΎ 4-ΠΊΠΎΠ½ΡΠ°ΠΊΡΠ½ΡΠΉ ΡΠ°Π·ΡΠ΅ΠΌ Molex.ΠΠ½ ΠΈΡΠΏΠΎΠ»ΡΠ·ΡΠ΅ΡΡΡ Π΄Π»Ρ ΠΌΠ½ΠΎΠΆΠ΅ΡΡΠ²Π° ΠΊΠΎΠΌΠΏΠΎΠ½Π΅Π½ΡΠΎΠ², Π²ΠΊΠ»ΡΡΠ°Ρ ΡΡΠ°ΡΡΠ΅ ΠΆΠ΅ΡΡΠΊΠΈΠ΅ Π΄ΠΈΡΠΊΠΈ, ΠΎΠΏΡΠΈΡΠ΅ΡΠΊΠΈΠ΅ ΠΏΡΠΈΠ²ΠΎΠ΄Ρ, Π²Π΅Π½ΡΠΈΠ»ΡΡΠΎΡΡ ΠΈ Π½Π΅ΠΊΠΎΡΠΎΡΡΠ΅ Π΄ΡΡΠ³ΠΈΠ΅ ΡΡΡΡΠΎΠΉΡΡΠ²Π°. ΠΠΎΠ»Π΅Π΅ Π½ΠΎΠ²ΡΠ΅ ΠΊΠΎΠΌΠΏΠΎΠ½Π΅Π½ΡΡ SATA ΠΈΠΌΠ΅ΡΡ ΡΠ²ΠΎΠΉ ΡΠΎΠ±ΡΡΠ²Π΅Π½Π½ΡΠΉ ΡΠ°Π·ΡΠ΅ΠΌ ΠΏΠΈΡΠ°Π½ΠΈΡ SATA, ΠΈ Π²Ρ ΡΠ°ΠΊΠΆΠ΅ ΠΌΠΎΠΆΠ΅ΡΠ΅ ΠΈΡΠΏΠΎΠ»ΡΠ·ΠΎΠ²Π°ΡΡ Π°Π΄Π°ΠΏΡΠ΅ΡΡ Molex Π΄Π»Ρ SATA, Π΅ΡΠ»ΠΈ ΠΎΠ½ΠΈ Ρ Π²Π°Ρ Π·Π°ΠΊΠΎΠ½ΡΠΈΠ»ΠΈΡΡ. Π Π²Ρ Π΄Π°ΠΆΠ΅ ΠΌΠΎΠΆΠ΅ΡΠ΅ ΠΈΡΠΏΠΎΠ»ΡΠ·ΠΎΠ²Π°ΡΡ ΠΊΠ°Π±Π΅Π»ΠΈ-ΡΠ°Π·Π²Π΅ΡΠ²ΠΈΡΠ΅Π»ΠΈ, ΡΡΠΎΠ±Ρ ΡΠ²Π΅Π»ΠΈΡΠΈΡΡ ΠΊΠΎΠ»ΠΈΡΠ΅ΡΡΠ²ΠΎ ΠΏΠΎΠ΄ΠΊΠ»ΡΡΠ°Π΅ΠΌΡΡ ΠΊΠΎΠΌΠΏΠΎΠ½Π΅Π½ΡΠΎΠ², Π½ΠΎ ΠΏΠΎΠΌΠ½ΠΈΡΠ΅ ΠΎ Π²Π΅ΡΡ Π½ΠΈΡ ΠΏΡΠ΅Π΄Π΅Π»Π°Ρ Π²Π°ΡΠ΅Π³ΠΎ ΠΈΡΡΠΎΡΠ½ΠΈΠΊΠ° ΠΏΠΈΡΠ°Π½ΠΈΡ.
Π¨ΡΠΌ Π²Π΅Π½ΡΠΈΠ»ΡΡΠΎΡΠ° ΠΈ ΡΠ΄ΠΎΠ±ΡΡΠ²ΠΎ ΠΊΠ°Π±Π΅Π»Ρ

Π’Π΅ΠΏΠ΅ΡΡ, ΠΊΠΎΠ³Π΄Π° ΠΌΡ ΡΠ°ΡΡΠΌΠΎΡΡΠ΅Π»ΠΈ Π½Π°ΠΈΠ±ΠΎΠ»Π΅Π΅ Π²Π°ΠΆΠ½ΡΠ΅ ΡΠ°ΠΊΡΠΎΡΡ, ΡΠ²ΡΠ·Π°Π½Π½ΡΠ΅ Ρ ΠΌΠΎΡΠ½ΠΎΡΡΡΡ, Π΅ΡΡΡ Π΅ΡΠ΅ ΠΏΠ°ΡΠ° Π²Π΅ΡΠ΅ΠΉ, ΠΊΠΎΡΠΎΡΡΠ΅ ΡΠ»Π΅Π΄ΡΠ΅Ρ ΡΡΠΈΡΡΠ²Π°ΡΡ ΠΏΡΠΈ Π²ΡΠ±ΠΎΡΠ΅ ΠΈΡΡΠΎΡΠ½ΠΈΠΊΠ° ΠΏΠΈΡΠ°Π½ΠΈΡ.ΠΡΠΎ Π½Π΅ ΡΠ°ΠΊ Π²Π°ΠΆΠ½ΠΎ, Π½ΠΎ ΠΎΠ½ΠΈ ΠΌΠΎΠ³ΡΡ ΠΏΠΎΠ²Π»ΠΈΡΡΡ Π½Π° ΡΠΎ, Π½Π°ΡΠΊΠΎΠ»ΡΠΊΠΎ ΠΏΡΠΈΡΡΠ½ΡΠΌ Π±ΡΠ΄Π΅Ρ ΠΈΡΡΠΎΡΠ½ΠΈΠΊ ΠΏΠΈΡΠ°Π½ΠΈΡ Π² ΡΠ΅ΡΠ΅Π½ΠΈΠ΅ Π²ΡΠ΅Π³ΠΎ ΡΡΠΎΠΊΠ° ΡΠ»ΡΠΆΠ±Ρ Π²Π°ΡΠ΅Π³ΠΎ ΠΠ.
Π¨ΡΠΌ Π²Π΅Π½ΡΠΈΠ»ΡΡΠΎΡΠ°
ΠΠ°ΠΊ ΠΌΡ ΡΠΆΠ΅ Π³ΠΎΠ²ΠΎΡΠΈΠ»ΠΈ, ΠΈΡΡΠΎΡΠ½ΠΈΠΊΠΈ ΠΏΠΈΡΠ°Π½ΠΈΡ Π²ΡΡΠ°Π±Π°ΡΡΠ²Π°ΡΡ ΡΠ΅ΠΏΠ»ΠΎ. ΠΡΠΎ ΠΎΠ·Π½Π°ΡΠ°Π΅Ρ, ΡΡΠΎ ΠΎΠ½ΠΈ ΡΡΠ΅Π±ΡΡΡ, ΡΡΠΎΠ±Ρ Π²Π΅Π½ΡΠΈΠ»ΡΡΠΎΡΡ ΠΎΡΡΠ°Π²Π°Π»ΠΈΡΡ ΠΏΡΠΎΡ Π»Π°Π΄Π½ΡΠΌΠΈ ΠΈ ΡΠ°Π±ΠΎΡΠ°Π»ΠΈ ΡΡΡΠ΅ΠΊΡΠΈΠ²Π½ΠΎ. ΠΠ°ΠΌ Π½ΡΠΆΠ½ΠΎ ΠΏΠΎΠ΄ΡΠΌΠ°ΡΡ ΠΎ ΡΠΎΠΌ, Π½Π°ΡΠΊΠΎΠ»ΡΠΊΠΎ ΡΠΈΡ ΠΎ Π²Ρ Ρ ΠΎΡΠΈΡΠ΅, ΡΡΠΎΠ±Ρ Π²Π°Ρ ΠΊΠΎΠΌΠΏΡΡΡΠ΅Ρ ΡΠ°Π±ΠΎΡΠ°Π», ΡΡΠΎ Π²ΠΎ ΠΌΠ½ΠΎΠ³ΠΎΠΌ Π±ΡΠ΄Π΅Ρ Π·Π°Π²ΠΈΡΠ΅ΡΡ ΠΎΡ Π²Π°ΡΠ΅ΠΉ ΡΡΠ΅Π΄Ρ. ΠΡΠ»ΠΈ Π²Π°Ρ ΠΊΠΎΠΌΠΏΡΡΡΠ΅Ρ ΡΠ°Π±ΠΎΡΠ°Π΅Ρ Π² ΡΠΈΡ ΠΎΠΌ ΠΏΠΎΠΌΠ΅ΡΠ΅Π½ΠΈΠΈ, ΡΠΎ Π±ΠΎΠ»Π΅Π΅ ΠΊΡΡΠΏΠ½ΡΠ΅ Π²Π΅Π½ΡΠΈΠ»ΡΡΠΎΡΡ, ΠΊΠΎΡΠΎΡΡΠ΅ Π²ΡΠ°ΡΠ°ΡΡΡΡ ΠΌΠ΅Π΄Π»Π΅Π½Π½Π΅Π΅ Π΄Π»Ρ ΠΏΠ΅ΡΠ΅ΠΌΠ΅ΡΠ΅Π½ΠΈΡ ΡΠΎΠ³ΠΎ ΠΆΠ΅ ΠΊΠΎΠ»ΠΈΡΠ΅ΡΡΠ²Π° Π²ΠΎΠ·Π΄ΡΡ Π°, ΡΠΊΠΎΡΠ΅Π΅ Π²ΡΠ΅Π³ΠΎ, ΠΏΡΠΈΠ²Π΅Π΄ΡΡ ΠΊ ΡΠ½ΠΈΠΆΠ΅Π½ΠΈΡ ΡΡΠΌΠ° Π½Π° ΠΊΠΎΠΌΠΏΡΡΡΠ΅ΡΠ΅.
Π ΠΎΡΠ½ΠΎΡΠ΅Π½ΠΈΠΈ ΠΎΡ Π»Π°ΠΆΠ΄Π΅Π½ΠΈΡ Π±Π»ΠΎΠΊΠΎΠ² ΠΏΠΈΡΠ°Π½ΠΈΡ Π½Π΅Ρ Π½ΠΈΠΊΠ°ΠΊΠΈΡ ΡΠ΅Π°Π»ΡΠ½ΡΡ ΡΡΠ°Π½Π΄Π°ΡΡΠΎΠ², ΠΏΠΎΡΡΠΎΠΌΡ Π²Π°ΠΌ Π½ΡΠΆΠ½ΠΎ Π±ΡΠ΄Π΅Ρ ΡΡΠ°Π²Π½ΠΈΡΡ ΠΌΠ°ΡΠΊΠ΅ΡΠΈΠ½Π³ΠΎΠ²ΡΠ΅ ΠΌΠ°ΡΠ΅ΡΠΈΠ°Π»Ρ Π΄Π»Ρ Π²Π°ΡΠΈΡ Π²Π°ΡΠΈΠ°Π½ΡΠΎΠ² Π±Π»ΠΎΠΊΠΎΠ² ΠΏΠΈΡΠ°Π½ΠΈΡ. ΠΡΠΎ ΠΎΠ΄Π½Π° ΠΈΠ· ΠΎΠ±Π»Π°ΡΡΠ΅ΠΉ, Π³Π΄Π΅ ΠΏΠΎΠ΄ΡΠΎΠ±Π½ΡΠ΅ ΠΎΠ±Π·ΠΎΡΡ Π±ΡΠ΄ΡΡ ΠΎΡΠΎΠ±Π΅Π½Π½ΠΎ ΠΏΠΎΠ»Π΅Π·Π½Ρ, ΠΏΠΎΡΠΊΠΎΠ»ΡΠΊΡ ΠΎΠ½ΠΈ, ΠΊΠ°ΠΊ ΠΏΡΠ°Π²ΠΈΠ»ΠΎ, ΠΈΠ·ΠΌΠ΅ΡΡΡΡ, Π½Π°ΡΠΊΠΎΠ»ΡΠΊΠΎ Π³ΡΠΎΠΌΠΊΠΈΠΌ ΡΠ²Π»ΡΠ΅ΡΡΡ ΠΈΡΡΠΎΡΠ½ΠΈΠΊ ΠΏΠΈΡΠ°Π½ΠΈΡ Π½Π° ΡΠ°Π·Π½ΡΡ ΡΡΠΎΠ²Π½ΡΡ ΡΠ°Π±ΠΎΡΡ, ΠΈ ΠΏΠΎΡΡΠΎΠΌΡ ΠΏΡΠ΅Π΄Π»Π°Π³Π°ΡΡ Π½Π΅ΠΊΠΎΡΠΎΡΡΠ΅ ΡΠ΅ΠΊΠΎΠΌΠ΅Π½Π΄Π°ΡΠΈΠΈ ΠΎΡΠ½ΠΎΡΠΈΡΠ΅Π»ΡΠ½ΠΎ ΡΠΎΠ³ΠΎ, Π½Π°ΡΠΊΠΎΠ»ΡΠΊΠΎ Π³ΡΠΎΠΌΠΊΠΎ Π²Ρ ΠΌΠΎΠΆΠ΅ΡΠ΅ ΠΎΠΆΠΈΠ΄Π°ΡΡ ΠΎΡ Π²Π°ΡΠ΅Π³ΠΎ ΠΠ.
ΠΠ°Π±Π΅Π»ΠΈ
ΠΠ°ΠΊΠΎΠ½Π΅Ρ, Π΅ΡΡΡ ΡΡΠΈ ΠΎΡΠ½ΠΎΠ²Π½ΡΡ
ΡΠΈΠΏΠ° ΠΊΠ°Π±Π΅Π»Π΅ΠΉ ΠΏΠΈΡΠ°Π½ΠΈΡ. ΠΠ΅Π·Π°Π²ΠΈΡΠΈΠΌΠΎ ΠΎΡ ΡΠΎΠ³ΠΎ, Π²ΡΠ±Π΅ΡΠ΅ΡΠ΅ Π»ΠΈ Π²Ρ ΠΏΡΠΎΠ²ΠΎΠ΄Π½ΡΡ, ΠΌΠΎΠ΄ΡΠ»ΡΠ½ΡΡ ΠΈΠ»ΠΈ Π³ΠΈΠ±ΡΠΈΠ΄Π½ΡΡ ΡΠΈΡΡΠ΅ΠΌΡ, Π±ΡΠ΄Π΅Ρ Π·Π°Π²ΠΈΡΠ΅ΡΡ, Π½Π°ΡΠΊΠΎΠ»ΡΠΊΠΎ ΡΠΈΡΡΡΠΌ Π±ΡΠ΄Π΅Ρ Π²Π½ΡΡΡΠΈ Π²Π°ΡΠ΅Π³ΠΎ ΠΊΠΎΡΠΏΡΡΠ° ΠΈ ΡΠΊΠΎΠ»ΡΠΊΠΎ ΡΠ°Π±ΠΎΡΡ Π²Π°ΠΌ ΠΏΠΎΡΡΠ΅Π±ΡΠ΅ΡΡΡ, ΡΡΠΎΠ±Ρ Π²Π°Ρ ΠΊΠΎΠΌΠΏΡΡΡΠ΅Ρ ΠΎΡΡΠ°Π²Π°Π»ΡΡ ΡΠΈΡΡΡΠΌ ΠΈ ΠΎΡΠ³Π°Π½ΠΈΠ·ΠΎΠ²Π°Π½Π½ΡΠΌ.
ΠΠ΅ΡΡΠΊΠ°Ρ ΡΠ°Π·Π²ΠΎΠ΄ΠΊΠ° ΠΊΠ°Π±Π΅Π»Π΅ΠΉ ΠΎΠ·Π½Π°ΡΠ°Π΅Ρ, ΡΡΠΎ ΠΊΠ°ΠΆΠ΄ΡΠΉ ΡΠ°Π·ΡΠ΅ΠΌ Π½Π°ΠΏΡΡΠΌΡΡ ΠΏΠΎΠ΄ΠΊΠ»ΡΡΠ΅Π½ ΠΊ ΠΈΡΡΠΎΡΠ½ΠΈΠΊΡ ΠΏΠΈΡΠ°Π½ΠΈΡ ΠΈ ΠΏΠΎΡΡΠΎΠΌΡ Π±ΡΠ΄Π΅Ρ ΠΏΡΠΈΡΡΡΡΡΠ²ΠΎΠ²Π°ΡΡ Π½Π΅Π·Π°Π²ΠΈΡΠΈΠΌΠΎ ΠΎΡ ΡΠΎΠ³ΠΎ, Π½ΡΠΆΠ΅Π½ ΠΎΠ½ ΠΈΠ»ΠΈ Π½Π΅Ρ. ΠΡΠ΅ΠΈΠΌΡΡΠ΅ΡΡΠ²ΠΎ ΠΏΡΠΎΠ²ΠΎΠ΄Π½ΡΡ ΡΠΈΡΡΠ΅ΠΌ — ΠΈ ΠΎΠ½ΠΎ Π½Π΅Π²Π΅Π»ΠΈΠΊΠΎ ΠΏΡΠΈ ΠΈΡΠΏΠΎΠ»ΡΠ·ΠΎΠ²Π°Π½ΠΈΠΈ ΡΠΎΠ²ΡΠ΅ΠΌΠ΅Π½Π½ΡΡ ΠΈΡΡΠΎΡΠ½ΠΈΠΊΠΎΠ² ΠΏΠΈΡΠ°Π½ΠΈΡ — ΡΠΎΡΡΠΎΠΈΡ Π² ΡΠΎΠΌ, ΡΡΠΎ ΠΎΠ½ΠΈ ΠΏΡΠΎΡΠ΅ ΠΈ Π½Π΅ ΡΡΠ΅Π±ΡΡΡ Π΄ΠΎΠΏΠΎΠ»Π½ΠΈΡΠ΅Π»ΡΠ½ΠΎΠ³ΠΎ ΡΠΎΠΏΡΠΎΡΠΈΠ²Π»Π΅Π½ΠΈΡ Ρ Π΄ΠΎΠΏΠΎΠ»Π½ΠΈΡΠ΅Π»ΡΠ½ΡΠΌΠΈ ΡΠ°Π·ΡΠ΅ΠΌΠ°ΠΌΠΈ.
ΠΠΎΠ΄ΡΠ»ΡΠ½Π°Ρ ΠΊΠ°Π±Π΅Π»ΡΠ½Π°Ρ ΡΠ°Π·Π²ΠΎΠ΄ΠΊΠ° ΠΎΠ·Π½Π°ΡΠ°Π΅Ρ, ΡΡΠΎ ΠΊΠ°ΠΆΠ΄ΡΠΉ ΡΠ°Π·ΡΠ΅ΠΌ ΠΌΠΎΠΆΠ΅Ρ Π±ΡΡΡ Π΄ΠΎΠ±Π°Π²Π»Π΅Π½ ΠΏΠΎ ΠΌΠ΅ΡΠ΅ Π½Π΅ΠΎΠ±Ρ ΠΎΠ΄ΠΈΠΌΠΎΡΡΠΈ. ΠΡΠΎ ΠΎΠ±Π»Π΅Π³ΡΠ°Π΅Ρ ΠΏΠΎΠ΄Π΄Π΅ΡΠΆΠ°Π½ΠΈΠ΅ Π²Π°ΡΠ΅Π³ΠΎ ΠΊΠΎΡΠΏΡΡΠ° Π² ΡΠΈΡΡΠΎΡΠ΅ ΠΈ ΠΏΠΎΡΡΠ΄ΠΊΠ΅, Π½ΠΎ ΡΠ°ΠΊΠΆΠ΅ Π²Π½ΠΎΡΠΈΡ Π½Π΅ΠΊΠΎΡΠΎΡΡΡ Π΄ΠΎΠΏΠΎΠ»Π½ΠΈΡΠ΅Π»ΡΠ½ΡΡ ΡΠ»ΠΎΠΆΠ½ΠΎΡΡΡ — ΠΈ ΡΠ΅Π½Ρ — ΠΈ Π½Π΅ΠΊΠΎΡΠΎΡΠΎΠ΅ Π΄ΠΎΠΏΠΎΠ»Π½ΠΈΡΠ΅Π»ΡΠ½ΠΎΠ΅ ΡΠΎΠΏΡΠΎΡΠΈΠ²Π»Π΅Π½ΠΈΠ΅ Π±Π»Π°Π³ΠΎΠ΄Π°ΡΡ Π΄ΠΎΠΏΠΎΠ»Π½ΠΈΡΠ΅Π»ΡΠ½ΡΠΌ ΡΠΈΠ·ΠΈΡΠ΅ΡΠΊΠΈΠΌ ΡΠΎΠ΅Π΄ΠΈΠ½Π΅Π½ΠΈΡΠΌ.ΠΠ΄Π½Π°ΠΊΠΎ Π΄Π»Ρ Π±ΠΎΠ»ΡΡΠΈΠ½ΡΡΠ²Π° ΠΏΠΎΠ»ΡΠ·ΠΎΠ²Π°ΡΠ΅Π»Π΅ΠΉ ΡΡΠΎ, ΡΠΊΠΎΡΠ΅Π΅ Π²ΡΠ΅Π³ΠΎ, Π½Π΅ ΠΈΠΌΠ΅Π΅Ρ Π·Π½Π°ΡΠ΅Π½ΠΈΡ.
Π Π³ΠΈΠ±ΡΠΈΠ΄Π½ΡΡ ΡΠΈΡΡΠ΅ΠΌΠ°ΡΠ΅ΡΡΡ Π½Π΅ΠΊΠΎΡΠΎΡΡΠ΅ ΠΊΠ°Π±Π΅Π»ΠΈ, ΡΠ°ΠΊΠΈΠ΅ ΠΊΠ°ΠΊ ΠΏΠΎΠ΄ΠΊΠ»ΡΡΠ΅Π½ΠΈΠ΅ ΠΎΡΠ½ΠΎΠ²Π½ΠΎΠ³ΠΎ ΠΏΠΈΡΠ°Π½ΠΈΡ, ΡΠΈΠ·ΠΈΡΠ΅ΡΠΊΠΈ ΠΏΠΎΠ΄ΠΊΠ»ΡΡΠ΅Π½Π½ΡΠ΅, Π° Π΄ΡΡΠ³ΠΈΠ΅ — Π΄ΠΎΠΏΠΎΠ»Π½ΠΈΡΠ΅Π»ΡΠ½ΡΠ΅. ΠΠΈΠ±ΡΠΈΠ΄Π½Π°Ρ ΡΠΈΡΡΠ΅ΠΌΠ° ΠΌΠΎΠΆΠ΅Ρ ΠΏΡΠ΅Π΄ΡΡΠ°Π²Π»ΡΡΡ ΡΠΎΠ±ΠΎΠΉ Ρ ΠΎΡΠΎΡΠΈΠΉ ΠΊΠΎΠΌΠΏΡΠΎΠΌΠΈΡΡ, ΠΏΠΎΡΠΊΠΎΠ»ΡΠΊΡ ΡΡΠ΅Π±ΡΡΡΡΡ ΠΎΠΏΡΠ΅Π΄Π΅Π»Π΅Π½Π½ΡΠ΅ ΠΊΠ°Π±Π΅Π»ΠΈ, ΠΈ Π΄Π°ΠΆΠ΅ Π΅ΡΠ»ΠΈ Π΄ΠΎΠΏΠΎΠ»Π½ΠΈΡΠ΅Π»ΡΠ½ΠΎΠ΅ ΡΠΎΠΏΡΠΎΡΠΈΠ²Π»Π΅Π½ΠΈΠ΅ ΠΌΠΎΠ΄ΡΠ»ΡΠ½ΡΡ ΡΠΎΠ΅Π΄ΠΈΠ½Π΅Π½ΠΈΠΉ ΠΌΠΈΠ½ΠΈΠΌΠ°Π»ΡΠ½ΠΎ, ΡΡΠΎΠ³ΠΎ Π΄ΠΎΡΡΠ°ΡΠΎΡΠ½ΠΎ Π»Π΅Π³ΠΊΠΎ ΠΈΠ·Π±Π΅ΠΆΠ°ΡΡ.
ΠΡΠ΅ΠΌΡ Π²ΠΊΠ»ΡΡΠ΅Π½ΠΈΡ
ΠΡΠ΅Π²ΠΈΠ΄Π½ΠΎ, ΡΡΠΎ Π½ΡΠΆΠ½ΠΎ ΠΌΠ½ΠΎΠ³ΠΎΠ΅ Π²ΡΠ±ΡΠ°ΡΡ Π΄Π»Ρ Π²ΡΠ±ΠΎΡΠ° Π±Π»ΠΎΠΊΠ° ΠΏΠΈΡΠ°Π½ΠΈΡ, ΠΈ ΡΡΠΎ Π²Π°ΠΆΠ½ΠΎΠ΅ ΡΠ΅ΡΠ΅Π½ΠΈΠ΅ ΠΏΡΠΈ ΡΠ±ΠΎΡΠΊΠ΅ Π½ΠΎΠ²ΠΎΠ³ΠΎ ΠΠ.ΠΠΎ Π΅ΡΠ»ΠΈ Π²Ρ ΠΏΠΎΡΡΠ°ΡΠΈΡΠ΅ Π½Π΅ΠΌΠ½ΠΎΠ³ΠΎ Π²ΡΠ΅ΠΌΠ΅Π½ΠΈ Π½Π° ΡΠΎ, ΡΡΠΎΠ±Ρ ΡΠ±Π΅Π΄ΠΈΡΡΡΡ, ΡΡΠΎ Π²Π°Ρ Π±Π»ΠΎΠΊ ΠΏΠΈΡΠ°Π½ΠΈΡ ΠΎΠ±Π΅ΡΠΏΠ΅ΡΠΈΠ²Π°Π΅Ρ ΠΊΠΎΠΌΠΏΠΎΠ½Π΅Π½ΡΡ Π²Π°ΡΠ΅Π³ΠΎ ΠΠ Π½Π°Π΄Π΅ΠΆΠ½ΡΠΌ, ΡΡΠ°Π±ΠΈΠ»ΡΠ½ΡΠΌ ΠΈ Π±Π΅Π·ΠΎΠΏΠ°ΡΠ½ΡΠΌ ΠΏΠΈΡΠ°Π½ΠΈΠ΅ΠΌ, Π²Ρ ΡΡΠΊΠΎΠ½ΠΎΠΌΠΈΡΠ΅ ΠΎΠ³ΡΠΎΠΌΠ½ΠΎΠ΅ ΠΊΠΎΠ»ΠΈΡΠ΅ΡΡΠ²ΠΎ Π²ΡΠ΅ΠΌΠ΅Π½ΠΈ Π² Π΄ΠΎΠ»Π³ΠΎΡΡΠΎΡΠ½ΠΎΠΉ ΠΏΠ΅ΡΡΠΏΠ΅ΠΊΡΠΈΠ²Π΅ ΠΈ ΠΏΠΎΠΌΠΎΠ³ΡΡ ΡΠ΄Π΅Π»Π°ΡΡ Π²Π°Ρ ΠΊΠΎΠΌΠΏΡΡΡΠ΅Ρ Π»ΡΡΡΠ΅ ΠΈ ΡΡΡΠ΅ΠΊΡΠΈΠ²Π½Π΅Π΅. ΠΌΠ°ΡΠΈΠ½Π°.
,