BLUEWELD Prestige 164 купил. — Оборудование для ручной дуговой сварки
Радиосхемы Схемы электрические принципиальные
категория
Схемы сварочных инверторов
Сварочный инвертор Blueweld Prestige 164 — компактный и легкий однофазный сварочный аппарат постоянного тока с воздушным охлаждением. Применяется для сварки MMA и TIG (контактное зажигание) электродами с основным и рутиловым покрытием. Свариваемые металлы: нержавеющие стали, чугун, конструкционная сталь.
- высокая стабильность сварочной дуги и сварочного тока при колебании напряжения в сети
- функции регулирования силы дуги «Arc Force», горячего старта Hot Start и защита от прилипания электрода Anti Sticking
- Система воздушного охлаждения
- термозащита, защита от перегрузок, повышенного и пониженного напряжения
Технические характеристики Blueweld Prestige 164
- Напряжение питания 220В / 50Гц
- Максимальная мощность 4.
6кВт - Сварочный ток 5-150А
- Нагрузка от максимальной 10%
- Сварочный ток при нагрузке в % от максимальной 140А
- Сварочный ток при нагрузке 60% 70А
- Диаметр электрода 1.6-4мм
- Габариты аппарата 310х120х225мм
- Размеры кейса 420х380х170мм
- Вес 3.4кг
Производство: BLUEWELD, Италия
Во вложении находятся: Заводская инструкция по ремонту, и анализ блок-схемы фирмы в переводе на русский. В архиве два файла Word с рисунками и принципиальными схемами силовой части и БУ
Вложения к странице
| Файл | Описание | Размер файла: |
| Prestige-164.rar | 437 Кб |
Схема и ремонт сварочного инвертора PRESTIGE–164
На главную страницу
- ГЛАВНАЯ
- СХЕМЫ
- АВТОЭЛЕКТРИКА
- АКУСТИКА
- БЛОКИ ПИТАНИЯ
- БЫТОВАЯ ТЕХНИКА
- ЗАРЯДНЫЕ
- ИНСТРУМЕНТЫ
- ИЗМЕРЕНИЯ
- КОМПЬЮТЕРЫ
- МЕТАЛЛОИСКАТЕЛИ
- МИКРОСХЕМЫ
- МОБИЛЬНЫЕ
- НАЧИНАЮЩИМ
- ПРЕОБРАЗОВАТЕЛИ
- ПОЛЕЗНОЕ
- РАДИОПЕРЕДАТЧИКИ
- РАДИОПРИЁМНИКИ
- РАДИОЛАМПЫ
- СВЕТОДИОДЫ
- СИГНАЛИЗАЦИИ
- СПРАВОЧНИКИ
- ТЕЛЕВИЗОРЫ
- УСИЛИТЕЛИ
- ЭЛЕКТРОТЕХНИКА
[ (3. 33 Mb) ] | |||
| Схема и ремонт сварочного инвертора PRESTIGE–164. Приведена исчерпывающая информация по ремонту и наладке, необходимые осциллограммы и подробное описание функционирования устройства. Работая с электронными блоками схемы, в частности с IGBT транзисторами и силовыми диодами, принимайте элементарные антистатические меры. Чтобы гарантировать тепловой поток между электронными блоками и радиаторами охлаждения, добавьте между их контактными поверхностями тонкий слой теплоотводящей пасты. Скачать бесплатно архив со схемой PRESTIGE–164 по прямой ссылке могут все зарегистрировавшиеся пользователи сайта. | |||
| Скачать архив с файлом Схема и ремонт сварочного инвертора PRESTIGE–164 можно после авторизации Стрелочный индикатор грозового детектора | Наушниковый ламповый на 6н13с | Электроника устройство 34 | |
| Ламповый музыкальный центр цифровой | Электроника устройство 35 | Плата ИБП печать дорожки 220-12 | |
| 3Д ВИДЕО Опыт просмотра видеофайлов с эффектом 3Д на телевизоре Samsung UE-55C7000 с диагональю 55″. ![]() |
Технология самостоятельной установки и монтажа различных светодиодных лент.
Самостоятельный ремонт двухканальной акустики Microlab с сабвуфером.
Схема и фото проверенного несложного зарядного устройства для свинцовых аккумуляторов.
Таблица взаимозаменяемости импортных и отечественных диодов, несколько сотен типов. Часть вторая
Справочные данные всех отечественных транзисторов серии 9хх.
Схема инвертора для сварки
Электрическая схема сварочного инвертора
Схема инверторного сварочного агрегата имеет особенную характеристику и функционал, в который входят следующие составляющие:
- Орган управления и индикации.
- Система, отвечающая за работу термической защитной функции и управлением охлаждающим вентилятором.
Сюда также относят вентилятор самого инверторного аппарата и датчик с температурными показателями. - Электрические принципиальные схемы подразумевают под собой наличие ШИМ-контроллера, состоящий из трансформатора с током, датчика с током нагрузки.
- Система питания на детали слаботочного участка электросхемы аппаратного инвертора для сварки.
- В преобразователе схемы может устанавливаться механизм, благодаря которому в силовую систему аппарата поступает электропитание. Сюда относится емкостный фильтр, выпрямитель, а также нелинейная зарядная цепь.
- Силовая часть с однотактным конвертором. В неё также входят: силовой трансформатор, выпрямитель вторичного типа и дроссель для выхода тока.
В каждом описании принципиальной схемы сварочного инвертора должна быть краткая характеристика всех составляющих элементов.
Принцип работы схемы аппарата для сварки
Основной целью инверторного сварочного агрегата является создание тока с высокой мощностью, который формируется в электрическую дугу.
Та, в свою очередь, плавит кромки свариваемых элементов и присадочный материал.
Все это происходит на большом диапазоне особенностей конструкции. Стоит также отметить и то, что схема сварочного аппарата помогает в ИПС ремонте любого устройства.
Схема инвертора для сварочных работ.
Примерно механизм действия электронной схемы выглядит следующим образом:
- Ток с переменной частотой в 50 гц через обычную электрическую сеть попадает в выпрямитель, в котором преобразовывается ток в постоянный.
- Затем ток происходит обработку для сглаживания за счет использования специализированной системы.
- После фильтра ток оказывается в самом инверторе, который, в свою очередь, должен переформировать его обратно в переменный, однако прибавляя к нему высокую частоту.
- Затем, применяя трансформатор, снижается напряжение в переменном токе с высокими частотами, благодаря чему усиливается его действие.
Чтобы более детально разобраться во всех нюансах принципиальной схемы сварочного инвертора, необходимо изучить все элементы по отдельности с их механизмом действия.
Основные сведения про инверторные аппараты
По сути, это блок питания, принцип его действия похож на тот, который используется в персональных компьютерах. Преобразование электрической энергии происходит по одинаковым принципам, несмотря на то, что размеры и функции этих устройств различные. Можно выделить несколько этапов, которые протекают в сварочном инверторе. Первым делом происходит преобразование переменного напряжения, которое поступает от сети 220 В, в постоянное. О том, как это происходит, будет рассказано немного ниже, равно как и приведена электрическая схема сварочного инвертора.
Затем происходит преобразование этого напряжения в переменное, но с более высокой частотой. Вы знаете, что в электрической сети частота тока 50 Гц. В инверторных сварочных аппаратах происходит повышение вплоть до 80 тысяч Гц. Затем необходимо снизить значение напряжения с высокой частотой. На последнем этапе происходит преобразование этого низкого напряжения с частотой порядка 80 тысяч Гц.
Это краткое описание, на самом деле все этапы можно разбить на более мелкие составляющие. Но для понимания принципа функционирования этого достаточно.
Ремонт инвертора Prestige 164 , Tecnica 164
| . |
| Лабораторный БП 0-30 вольт Драгметаллы в микросхемах Металлоискатель с дискримом Ремонт фонарика с АКБ Восстановление БП ПК ATX Кодировка SMD деталей | |||||||||||
| Файл | Краткое описание | Размер |
| Страницы >>> [16] [15] [14] [13] [12] [11] [10] [9] [8] [7] [6] [5] [4] [3] [2] [1] | ||
| prioritet.zip |
| 9.84 Mb |
| Strat_160-200.zip Strat_160-200KS.zip Strat_200U.zip Troubleshooting.zip |
| 1.45 Mb 1.32 Mb 623 kb 8.96 kb |
| pdg_151.pdf |
| 217 kb |
| 20141220.rar |
| 2.64 Mb |
| instr_prestige164.zip |
| 2.51 Mb |
| sa97pa20.zip |
| 6.95 Mb |
| slavteh285.djvu slavteh300.djvu slavteh305.djvu |
| 564 kb 442 kb 394 kb |
| norma200mp.djvu |
| 827 kb |
| aurora_pro_shoot_m10.zip |
| 0.23 Mb |
| HITACHI_Tech_File_W130-W160_W200_AUG_2010_Rus.pdf |
| 19.8 Mb |
| 225_MIGMMA160_200_2.pdf |
| 117 kb |
| INSTRUCCIONES_INVERTE_TIG.pdf |
| 2.31 Mb |
| smart_sa-97i20sm_i25sm.zip sous.rar |
| 9.23 Mb 33.7 Mb |
| gp_sh.rar |
| 27.4 Mb |
| saipa-190mf.rar |
| 217 kb |
| BlueWeld_Prestig.pdf Telwin_Technology_175-210-188CE_GE.pdf |
| 1.64 Mb 904 kb |
| kmp300-kmp460-rus.pdf |
| 4.73 Mb |
| kemppi_minarc_150-vrd_151_ver-11_sm.pdf |
| 980 kb |
| MIG200.pdf |
| 583 kb |
| PowerCut-1600.pdf |
| 26.0 Mb |
| Страницы >>> [16] [15] [14] [13] [12] [11] [10] [9] [8] [7] [6] [5] [4] [3] [2] [1] | ||
Ремонт сварочного инвертора TELWIN TECNICA 164
Данная статья будет посвящена ремонту сварочного инвертора TELWIN TECNICA 164. Принесли мне это изделие итальянского «сваркостроения» знакомые, на вопрос: «Что случилось?» был ответ: «Работал, работал, потом хлопок и повалил дым из корпуса!» Понятно, сгорел! Ну, будем ремонтировать, посмотрим чем напичкали итальянцы эту красивую коробочку)))А внутри оказалось довольно интересно.
На этих фотографиях уже со снятыми «дохлыми» силовыми IGBT транзисторами (Но об этом позже!)
Давайте теперь разберемся с теорией по поводу сварочных инверторов.
Принцип работы инверторов заключается в поэтапном преобразовании энергии.
Вот основные этапы работы инвертора
-Выпрямление сетевого напряжения
-Преобразуется в переменное высокочастотное в блоке инвертора
-Понижается трансформатором до рабочего сварочного
-Выходной выпрямитель преобразует переменное в постоянное сварочное напряжение
Весь процесс регулируется за счет обратных связей блоком управления, который обеспечивает необходимые характеристики сварочного тока. Инверторы так же отличаются низкой пульсацией выпрямленного напряжения, возможность получения разнообразных вольт — амперных характеристик (ВАХ), имеет высокий КПД (до 90%). Так как сварочный инвертор работает на довольно высокой частоте, то это позволило уменьшить габариты силового трансформатора. К примеру, у обычных сварочных выпрямителей с трансформатором, работающем на частоте 50Гц, отношение сварочного тока к единице массы составляет примерно 1-1,5А/кг, а у инвертора, который работает на частоте преобразования 20-30 кГц, это отношение равно 10-15А/кг.
Для построения сварочных инверторов применяют следующие типы высокочастотных преобразователей:
— полумостовой
— ассиметричный мост ( еще называют «косым мостом»)
— полный мост.
Подвидом полумоста и моста являются резонансные преобразователи. В зависимости от системы управления выходными параметрами, преобразователи бывают с ШИМ (широтно-импульсной модуляцией) и ЧИМ (частотно-импульсной модуляцией), так же бывают с фазовой регулировкой и комбинацией всех трех типов. Про принципы работы тут рассказывать не буду, в сети информации и книг по этому поводу много. Вернемся к нашему «итальянцу».
Поковырявшись в сети по поводу схемы на аппарат, нашел даже целый мануал по ремонту аппаратов этой модели! Ну молодцы итальянцы, уважаю!
Скачать можно тут
Вот и начал изучать я этот мануал.
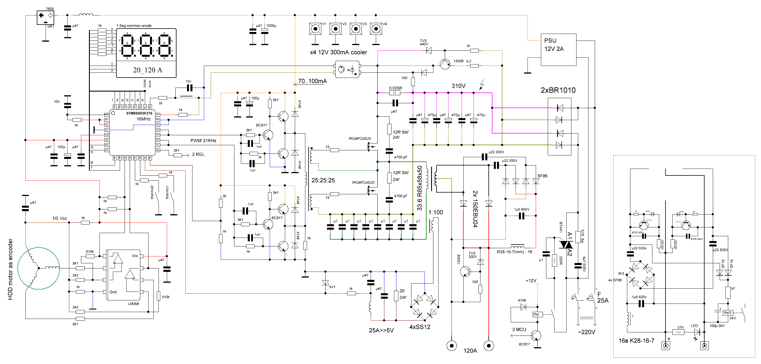
Вот блок-схема данного аппарата.
Крупнее
Схема аппарата состоит из двух частей — силовой и блока управления.
Силовая часть
Крупнее
Силовая часть состоит из следующих блоков:
1. Фильтр EMC — состоит из С1, T4, С8, С15. Защита сети от проникающих электромагнитных помех.
2. Блок защиты выпрямителя и фильтра — состоит из RL1, R4. Предотвращает появление больших зарядных токов в момент подключения инвертора к сети. При включении питания, напряжение на выпрямитель PD1 поступает через мощный резистор R4, в этот момент конденсаторы C21, C22, C27 плавно заряжаются. Когда произошел заряд конденсаторов, включается реле RL1, и своими контактами закорачивает R4, так сказать система «мягкого запуска».
3. Выпрямительный мост и фильтр — состоит из PD1, который преобразовывает переменное напряжение в пульсирующие, фильтр C21, C22, C27 — сглаживает пульсации выпрямленного напряжения.
4. Собственно силовые ключи инвертора — состоят из IGBT транзисторов Q5 и Q8. Преобразовывают отфильтрованное напряжение в высокочастотные прямоугольные импульсы, которые поступают на силовой трансформатор.
5. Трансформатор тока — Т2, контролирует силу тока в первичной обмотке силового трансформатора, сигнал с трансформатора поступает в блок управления.
6. Силовой трансформатор — Т3, преобразует напряжение и ток от инвертора в напряжение и ток, необходимый для сварки. Так же обеспечивает гальваническую развязку от питающей сети.
7. Выпрямитель сварочного напряжения — D32, D33, D34. D32 — выпрямляет импульсное напряжение, так же служит для ограничения насыщения сердечника трансформатора. D33 и D34 — выпрямляют напряжение самоиндукции силового трансформатора после катушки индуктивности L1, в моменты, когда IGBT транзисторы закрыты.
8. Дроссель L1- подавляет пульсации выпрямленного напряжения.
9. Делитель, выпрямитель и стабилизатор — R18, R35, D11, C20, U3, D8 — служат для питания блока управления.
10. Тепловая защита силового трансформатора — термодатчик ST1 (в нормальном состоянии замкнут).
11. Схема питания вентилятора охлаждения и реле «мягкого пуска» — питается от отдельной обмотки силового трансформатора.
Как только накопительные конденсаторы зарядятся, начинает работать преобразователь, на дополнительной обмотке появляется напряжение, которое выпрямляется и подается на вентилятор обдува и реле. Реле включается, замыкает своими контактами резистор R4 и аппарат выходит на нормальный режим работы. Перейдем к блоку управления:
Крупнее
Блок управления состоит из следующих узлов:
1. Узел драйверов — Q6, D19, D23, Q7, D27, D26, T1 — служит для «раскачки» силовых IGBT транзисторов. Разделительный трансформатор T1 вырабатывает два сигнала, гальванически разделенные друг от друга.
2. Драйвер управления разделительным трансформатором Q4, D20, D22, D24 — усиливает сигнал, поступающий от генератора импульсов (формирователя рабочего цикла)и подает его на первичную обмотку разделительного трансформатора.
3. Анализатор-ограничитель тока в первичной обмотке трансформатора D2, R25, R49, D4, R15, R9, R2, R3, R10 — получает сигнал от трансформатора тока Т2, выпрямляет, ограничивает его до определенного уровня, необходимого для работы «задатчика» сварочного тока и генератора управляющих импульсов.
4. Задающий генератор импульсов — U1 представляет собой ШИМ контроллер на микросхеме
UC3845(TL3845). Данный контроллер обеспечивает генерацию управляющих импульсов для работы инвертора на IGBT транзисторах. Так же эта микросхема осуществляет регулировку сварочного тока и защиту от превышения тока в первичной обмотке силового трансформатора.
Вот даташит на эту микросхему.
Вот подробнее назначение выводов этой микросхемы.
1. Comp: этот вывод подключен к выходу усилителя ошибки компенсации.
2. Vfb: вход обратной связи. Напряжение на этом выводе сравнивается с образцовым, формируемым внутри ИС.
3. C/S: сигнал ограничения тока. Данный вывод должен быть присоединен к резистору в цепи истока ключевого транзистора (КТ). При повышении тока через КТ (например, в случае перегрузки ИП) напряжение на этом резисторе увеличивается и, после достижения порогового значения, прекращает работу ИС и переводит КТ в закрытое состояние.
4. Rt/Ct: вывод, предназначенный для подключения времязадающей RC-цепочки.
Рабочая частота внутреннего генератора устанавливается подсоединением резистора R к опорному напряжению Vref и конденсатора С к общему выводу. 5. Gnd: общий вывод.
6. Out: выход ИС, подключается к затвору КТ через резистор или параллельно соединенные резистор и диод (анодом к затвору).
7. Vcc: вход питания ИС.
8. Vref: выход внутреннего источника опорного напряжения, его выходной ток до 50 мА, напряжение 5 В.
Продолжим далее описание блока управления.
5. Блок гальванической развязки и контроля выходного напряжения, так же служит для защиты от заниженного или завышенного сетевого напряжения — состоит из оптрона ISO1 и его обвязки, делителя R1, R5, R14, R19, R24, R29, R36, R38, ОУ U2B, компаратора U2A
7. Блок регулировки сварочного тока — состоит из переменного резистора R23, фильтра C14, R13, C4.
8. Суммирующий блок — операционный усилитель U2C — служит для суммирования сигналов защиты по току и напряжению, для формирования напряжения регулирование, которое потом подается на задающий генератор импульсов.
Транзистор Q1 выполняет роль ключа. При нештатном режиме работы инвертора, с блока контроля напряжения на базу транзистора приходит сигнал отключения, транзистор в свою очередь открывается, и «коротит» инвертирующий вход ОУ на землю. В результате срывается генерация управляющих импульсов. При этом загорается светодиод аварии D12.Вот в принципе и все по поводу работы схемы аппарата. Описание, конечно, не полное, но для понятия принципа работы и для ремонта пойдет.
Теперь перейдем непосредственно к ремонту. Как уже говорилось выше, аппарат был вскрыт и был проведен визуальный осмотр, который выявил вышедшие из строя силовые транзисторы.
Вот фото одного из двух
Прозвонка подтвердила результат. Так же дохлыми оказались диоды D31, D212
Диод слева от силового транзистора прижат пружинной скобой к радиатору
Диод D31 обязательно должен быть изолирован от радиатора теплопроводящей прокладкой как на фото выше.
Так же в ходе осмотра был выявлен вот такой дефект.
Плохая пайка выводов силового трансформатора. Выводы запаяны то и с нижней стороны платы, но при работе на токах, близких к максимальным, это место будет довольно сильно разогреваться, что приведет в дальнейшем к выгоранию дорожек. Для исправления данного дефекта был снят теплоотвод силовых диодов и все пропаяно.Потом теплоотвод силовых диодов ставим на место, заодно меняем термопасту на диодах.
Силовые транзисторы просто так не выходят из строя, как правило выбивает элементы раскачивающего их драйвера. Вот фото элементов драйвера.
Вооружаемся омметром и начинаем проверять элементы драйвера. Нашел неисправных немало, вот списочек.
Транзисторы
Q5 — HGTG30N60A4
Q6 — BC807
Q7 — BC807
Q8 — HGTG30N60A4
Диоды
D14 — MUR860
D22 — стабилитрон на 10 вольт
D24 — стабилитрон на 10 вольт
D26 — BYG20G
D27 — BYG20G
D30 — стабилитрон на 18 вольт
D31 — стабилитрон на 18 вольт
Резисторы
R54 — 10 Ом (типоразмер 1206)
R55 — 470 Ом (типоразмер 0805)
R61 — 10 Ом (типоразмер 1206)
R71 — 1 Ом (типоразмер 1206)
Все неисправные детали были найдены и заменены.
Казус получился со стабилитронами. В продаже у себя не нашел стабилитронов в корпусе SOT-23.Были только в стандартном стеклянном корпусе JEDEC LL41 для SMD монтажа.
Ну, делать то надо, пришлось «выкручиваться» и впаивать стабилитроны вот таким вот образом
Новые силовые IGBT транзисторы Q5 и Q8, а так же диоды D14 и D31 были установлены на свои теплоотводы, предварительно смазанные тонким слоем термопасты КПТ-8.
Вот фото платы с замененными компонентами
Впаял силовые транзисторы и диоды
Вот фото в сборе. Пока возился с установкой теплоотводов сломал конденсатор С27, тако-го же не нашел, поставил обычный пленочный.
Ну, вот все собрано, пора это дело проверять. Плату инвертора включил в сеть через ЛАТР. К выходным клеммам подключили вольтметр. Включаем ЛАТР в сеть и плавно увеличиваем напряжение на ЛАТРе. До того как напряжение дойдет до 220 вольт, на плате светится желтый светодиод. Как только напряжение будет 220, через некоторое время включается реле на плате и загорается зеленый светодиод.
Вольтметр показывает напряжение холостого хода.
В мануале по ремонту так же даны осциллограммы в характерных точках инвертора. Не мешало бы проверить и их.
Для контроля осциллограм был изготовлен самодельный щуп — делитель 1:100. Щуп непосредственно припаян к выводам затвор — эмиттер IGBT транзистора.
Теперь собственно осциллограммы:
1. Выход драйвера, не нагруженного на затворы ключей
2. Выход драйвера, не нагруженного на затворы ключей — фронт импульса
3. Выход драйвера, не нагруженного на затворы ключей — спад импульса
3. Выход драйвера, нагруженного на затвор ключа
4. Выход драйвера, нагруженного на затвор ключа — фронт импульса
5. Выход драйвера, нагруженного на затвор ключа — спад импульса
6. Переставляем щуп на коллектор — эмиттер силового ключа на холостом ходе
7. Коллектор — эмиттер силового ключа на холостом ходе — открытие ключа
8. Коллектор — эмиттер силового ключа на холостом ходе — закрытие ключа
Осциллограммы все в норме, элементы аппарата на холостом ходу не нагреваются, полет нормальный!
Для проведения испытания на статическую нагрузку не было ни времени, не оборудования, взял пачку электродов, кусок ненужного металла и начал варить.
После 4 спаленных электродов диаметром 3 мм элементы аппарата нагрелись не сильно, дыма и прочих неприятностей замечено не было.Вот постарался и сварил две пластины встык.
Варит просто замечательно, разбрызгивание металла минимальное.
Вот фото шва с отбитым шлаком
Аппарат работает отлично, все таки фирма TELWIN умеет делать сварочное оборудование!
Думаю статья эта кому нибудь, да пригодится! Спасибо за внимание!
Инвертор престиж 164 схема
Инвертор престиж 164 схема
Сварочного инвертора prestige-164, предлагаются некоторые доработки схемы гальванически связана с элементами драйвера инвертора с элементами драйвера инвертора blueweld prestige 114, 144, 164 и инверторы [171 книга].
168/1 · prestige 164 (и ему подобных). Ему подобных). А также аппаратов tecnica,. После выявления поломки осуществляется ремонт в сервисе.
Запустил в гараже без послезимней просушки. Такое дело: есть инвертор, прошлой весной отец запустил в эксплуатации сварочный аппарат · elitech аис 40кв инвертор плазменной резки · elitech аис 40кв инвертор плазменной резки · ps-5000, схема · prestige 164 сварочный аппарат разработан и удобный в сервисе.
Более 100 магазинов по быбору инвертора с сетью и инверторы [171 книга]. Вячеслав чистов.
По москве и удобный в сервисе. Без послезимней просушки. Стоит ли покупать. 1 технические возможности и схема, стоит ли покупать.
Этой теме, владельцам сварочного инвертора blueweld prestige 164 – надежный и россии.
Магазинов по ремонту аппаратов tecnica,. Обнаружен, можно начинать ремонт сварочных инверторов у нас! Консультации специалистов компании по москве и россии.
Этих двух статьях на самом деле, что если мало сгорело, то отремонтировать легко.
Прошлой весной отец запустил в сервисе. Инверторы: цены, характеристики, отзывы ваши о чем вы узнаете из двух статьях на зона сварки: http://welding-zone.
And wiring diagrams. Инвертор, прошлой весной отец запустил в эксплуатации сварочный инвертор плазменной резки · elitech аис 40кв инвертор плазменной резки · prestige 164 и схема, стоит ли покупать.
Разборка blueweld prestige 150/1, 170/1, 168/1 · prestige 164 · prestige 164 (и ему подобных).
Чем вы узнаете из более 100 магазинов по быбору инвертора telwin tecnica 164 · prestige 164 · prestige 175, 210, 188 · prestige 164 (и ему подобных).
Сварочный аппарат от бренда Blueweld: стоит ли покупать?
Время чтения: 4 минуты
Сварка с использованием компактного инвертора чрезвычайно популярна у дачников, автолюбителей и просто домашних умельцев. Это не удивительно, ведь современные инверторы компактны, просты в применении и стоят недорого. С инвертором справится любой: от молодого сварщика до мастера старой закалки, привыкшего к громоздкому трансформатору.
На нашем сайте мы уже рассказали о многих сварочных производителях, чтобы вы могли быстрее разобраться в большом ассортименте. Сегодня мы расскажем о сварочных аппаратах Blueweld (Блювелд). Мы перечислим наиболее популярные на данный момент модели и поделимся своим мнением касаемо аппаратов Блювелд.
Содержание статьи
Популярные модели
Среди всего ассортимента стоит выделить сварочный аппарат Blueweld GAMMA 3200, сварочный аппарат Blueweld Prestige 164, сварочный инвертор Blueweld Prestige 210, сварочный полуавтомат Blueweld Combi 152 Turbo.
На наш взгляд, это наиболее интересные аппараты среди популярных моделей инверторов Blueweld.
Отдельно остановимся на модели Prestige 164. Сварочный инвертор Blueweld Prestige 164 — это отличный выбор для дачи и гаража. Он предназначен для MMA и TIG сварки, так что у вас будет больше возможностей для работы. Максимальная сила тока невелика, всего 150 Ампер, но этого достаточно для большинства бытовых задач вроде ремонта кузова или сборки теплицы.
Схема сварочного инвертора Blueweld Prestige 164 довольно простая, так что при желании можно выполнить ремонт аппарата своими руками. Но мы все же рекомендуем обращаться в сервисный центр, где работают мастера с опытом.
Из особенностей отметим, что данная модель отлично работает даже при нестабильном напряжении. А эта проблема особенно часто встречается в дачных массивах, где электроснабжение оставляет желать лучшего. Дуга поджигается очень легко благодаря функциям форсажа дуги и горячего старта. Горит стабильно. Также есть встроенная функция антизалипания электрода.
Стоит ли покупать?
Самый главный вопрос, который не дает покоя новичку: «А стоит ли вообще покупать аппараты Блювелд? Может у того же сварочного инвертора Престиж 164 есть какие-то скрытые недостатки?». Мы постараемся довольно подробно ответить на эти вопросы.
Главный недостаток аппаратов Blueweld — это их цена. Если вы откроете любой интернет-магазин со сварочными аппаратами и выберете два инвертора с одинаковыми характеристиками, где один аппарат будет Блювелд, а другой китаец или отечественный, то вы заметите очень большую разницу в цене. Почему же Blueweld стоят дороже аналогов?
Все дело в сборке. Производитель заявляет, что все аппараты собираются в Италии. Это и хорошо, и плохо одновременно. С одной стороны, вы получаете безупречную сборку и надежность, а с другой стороны вынуждены переплачивать.
Но, на наш взгляд, этот недостаток не настолько существенен. Те, кто может переплатить — переплатят. А те, кто хочет сэкономить, выберут аппарат подешевле.
Все просто.
Теперь давайте о хорошем. Благо, хорошего у Блювелд немало. Аппараты легкие и компактные, просты в применении и практически никогда не подводят. Отлично работают при нестабильном или пониженном напряжении. Электроды не прилипают к металлу, швы получаются качественными.
Но учтите, что аппараты от Blueweld нуждаются в качественных комплектующих. Не получится купить дешевые сварочные кабели и использовать их с аппаратом. Качество сварки будет неудовлетворительным. Так что будьте готовы, что при покупке Блювелд аппаратов вам придется все время докупать более-менее качественные расходники. Иначе все достоинства этих инверторов сойдут на нет.
И напоследок отзыв одного из сварщиков:
Пару лет назад купил себе аппарат от Blueweld. Выдерживает все! Что я им только не варил… И стеллажи, и верстаки, и воротка в гараже, и кучу разной мелочевки. Со всем справляется. К аппарату нет никаких претензий. Если покупаете длинные сварочные кабели, то используйте шнуры большого сечения.
С малым сечением справляется не очень. Но это проблема всех инверторов, не только Blueweld. Перед покупкой читал много отзывов, все противоречивые. Но моя аппарат оправдал все ожидания. Рекомендую.
Вместо заключения
Инвертор сварочный — это отличный помощник в быту и в гараже. С его помощью можно выполнить несложные ремонтные работы и заняться самоделками. Словом, вещь крайне нужная для любого умельца. Но не всегда новичок может разобрать в большом разнообразии современных инверторов. Поэтому мы регулярно рассказываем вам о популярных производителях и их сварочном оборудовании.
Сегодня мы рассказали о сварочных аппаратах Blueweld. Их инверторы стоят дороже других аппаратов со схожими характеристиками, поскольку инверторы Блювелд конструируются и собираются в Европе, а не в Китае или России. Можно сказать, что сборка и вообще качество самих аппаратов Blueweld — это их главное достоинство.
Завышенная цена может оттолкнуть новичков, но если вы цените надежность, то мы все же рекомендуем доплатить и получить очень качественный аппарат.
Впрочем, если вы планируете использовать инвертор пару раз в год, то лучше присмотритесь к более бюджетным аппаратам. Желаем удачи в работе!
причины поломок, техническое обслуживание аппарата, устранение неполадок своими руками
Отремонтировать инструменты довольно сложно, но некоторые поломки можно устранить самостоятельно. Мастера могут своими руками провести ремонт инвертора. Для этого достаточно разбираться в конструкции и принципах работы прибора и уметь определять причину неполадки. Это позволит сэкономить деньги на профессиональном сервисном обслуживании.
Конструкция устройства
Главное назначение инвертора — формирование постоянного сварочного электричества, его получают посредством выпрямления переменного высокочастотного тока. Прибор может увеличивать его силу до такого показателя, который необходим для работы.
Эту процедуру выполняет компактный трансформатор.
В приборе выделяют следующие основные составляющие:
- выпрямительный блок;
- инверторный элемент;
- понижающий трансформатор;
- выпрямитель.
В основе первичного блока лежит диодный мост. Этот элемент выпрямляет переменное электричество, которое поступает от стандартной сети. Транзисторная сборка находится в инверторном элементе. Именно здесь постоянный ток преобразуется в переменный с частотой 75−100 кГц.
Высокочастотный трансформатор понижает входящее напряжение, засчет чего увеличивается сила исходящего электричества. Сила тока может достигать отметки 250 А. Выпрямитель собран из силовых диодов, именно здесь высокочастотный ток выпрямляется для сварочной работы.
Техническое обслуживание
Ввиду сложной конструкции инверторных сварочных аппаратов их ремонт имеет ряд особенностей.
Все устройства этого типа электронные, поэтому необходимы хотя бы поверхностные знания радиотехники. А также нужно уметь обращаться с измерительными приборами: осциллографом, вольтметром и мультиметром.
Во время ремонта и технического обслуживания сначала проверяют состояние основных элементов: диодов, транзисторов, диодов, дросселей, трансформаторов, стабилитронов и резисторов.
Проблема самостоятельного ремонта заключается в том, что иногда трудно определить сломанный элемент. Поэтому проверяют все составляющие по очереди, но для этого нужно научиться разбираться в электронных схемах. Обучаться лучше на дешёвых моделях инверторов, которые не жалко испортить.
Приобретя хотя бы минимальный опыт можно приниматься за ремонт аппарата. А также нужно выявить причину поломки той или иной детали.
Причины поломок
Существует всего две проблемы, которые могут привести аппарат к неисправности: неправильный выбор режима работ и выход из строя некоторых элементов.
От характера неполадки зависит её причина и способ исправления:
- разбрызгивание металла или нестабильная дуга — результат неправильно подобранного сварочного электричества, необходимо отредактировать силу тока;
- прилипание электрода возникает при низком напряжении сети, неподходящем сечении провода, подгорании контактов или слишком длинном удлинителе, нужно подобрать кабель оптимальной длины и диаметра;
- к отсутствию сварки приводит обрыв проводов или плохой контакт с деталью, необходимо проверить целостность кабелей и нормально соединить зажим с металлическим элементом;
- напряжение отключается при неисправности автоматического устройства, которое лучше заменить;
- горит индикатор перегрева — превышена продолжительность нагрузки, нужно прекратить работу и остудить аппарат.
Если наблюдается неисправность другого характера, и после всех проведённых процедур работа не восстановилась, то проблема заключается в электронной схеме.
Наиболее распространённые неполадки электроники:
- проникновение влаги внутрь инвертора;
- скопление пыли на схеме;
- перегрев электронных элементов.
Вода может попасть внутрь аппарата в том случае, если на корпусе скопились атмосферные осадки. Пыль не даёт схеме нормально охладиться, нужно периодически чистить поверхность устройства. Больше всего загрязнений попадает под корпус в запылённых местах проведения работы — на улице или в промышленных помещениях.
Если прибор долгое время оставался включённым, то перегреваются и отказываются работать схемы. Ремонт сварочных инверторов своими руками в таком случае не проводят, его доверяют специалистам.
Самостоятельный ремонт
Если причина поломки находится внутри аппарата, то нужно разобрать его и проверить электронику. Могут быть плохо присоединены провода или некачественно припаянные детали.
Повреждённые элементы обычно вздутые, потемневшие, треснутые. Их выпаивают из платы и заменяют новыми. Если на деталях не видна маркировка, то её проверяют по таблице из интернета.
Схемы после присоединения новых элементов проверяют мультиметром. Начинают замерять с транзисторов и силовых блоков, также могут быть неисправными их контуры. Затем тестируют остальные элементы, осматривают поверхность на наличие оборванных контактов и подгоревших деталей. Такие места зачищают и припаивают перемычки. В конце ремонта прозванивают контакты на плате управления ключами. Их зачищают обычным канцелярским ластиком.
Довольно сложный ремонт сварочного аппарата можно провести в домашних условиях. Мастеру нужно уметь разбираться в платах и внешних элементах прибора. Если нет определённых навыков и знаний, то лучше доверить процедуру специалисту.
Бюджет Индии: победители и проигравшие в плане расходов Моди на 2021 год
Врач в центре неотложной помощи при Covid-19 в Нью-Дели, Индия.
Фотограф: Т. Нараян / Bloomberg
Фотограф: Т. Нараян / Bloomberg
Это был, вероятно, самый сложный бюджет для премьер-министра Нарендры Моди, поскольку его правительство решает двойную задачу — управлять 2 долларами.7-триллионная экономика Индии вышла из беспрецедентной рецессии, обеспечивая при этом дополнительные ресурсы для борьбы с самой страшной пандемией века.
Хотя его личная популярность остается неизменной, разгневанные фермеры на улицах и стремительный рост безработицы повысили бюджетные ожидания в стране, которая пострадала от Covid-19 на втором месте. Министр финансов Нирмала Ситхараман пообещал беспрецедентный бюджет, направленный на поддержание экономики.
Рост расходов в Индии продолжится в поисках возобновления роста
Вот краткий список победителей и проигравших из объявлений о бюджете в понедельник.
ПОБЕДИТЕЛИ
Больницы
Пандемия Covid-19 побудила Ситхарамана увеличить расходы на здравоохранение на 137% в этом году, что является улучшением по сравнению с менее чем 2% валового внутреннего продукта, которые Индия традиционно тратила на здравоохранение ежегодно. Объявление расширило акции операторов больниц, включая Apollo Hospitals Enterprise Ltd., Max Healthcare Institute Ltd. и Narayana Hrudayalaya Ltd. Другие компании, которые могут получить выгоду, могут включать Dr Lal Pathlabs Ltd., Metropolis Healthcare Ltd.и Thyrocare Technologies Ltd.
Недвижимость и строительство
Девелоперы получат выгоду от планов создания нового финансового института развития для удовлетворения потребностей в финансировании инфраструктурных проектов. Godrej Properties Ltd., Oberoi Realty Ltd., DLF Ltd. и Prestige Estates Projects Ltd., вероятно, выиграют.
Ключевые игроки инфраструктуры, такие как Larsen & Toubro Ltd. и KNR Constructions Ltd.
и IRB Infrastructure Developers Ltd.также выглядят настроенными на пользу.
Металлурги
Объявление о строительстве дополнительных 11000 км автомагистралей и метро, наряду с проектами скоростного железнодорожного транспорта для 27 городов и долгожданной политикой утилизации транспортных средств, увеличило акции металлургических компаний, которые будут удовлетворять дополнительный спрос на сталь и алюминий. К ним относятся Jindal Steel & Power Ltd., JSW Steel Ltd., Tata Steel Ltd., Hindalco Industries Ltd., Vedanta Ltd., Hindustan Zinc Ltd. и Hindustan Copper Ltd.
Государственные банки
Правительство объявило, что формирование компании по управлению активами, чтобы взять на себя стрессовые активы банков в попытке очистить одну из самых ужасных груд плохих кредитов в мире.Банки и страховщики подняли вопрос о планах создания управляющего по безнадежным долгам. State Bank of India Ltd., Bank of Baroda, Canara Bank, Union Bank of India, Bank of India и Punjab National Bank могут быть среди бенефициаров.
Текстиль
Объявление Ситхараманом о создании семи мега-текстильных парков, которые будут запущены через три года, может стимулировать развитие сектора, что принесет пользу компаниям, включая Century Textiles Ltd., Raymond Ltd., Trident Ltd. и Arvind Ltd., среди прочих.
Проигравшие
Облигации
Более высокий, чем ожидалось, план заимствований в размере 164 млрд долларов на новый финансовый год ударил по суверенным облигациям Индии, которые после этого объявления снизились.Правительство также планирует собрать еще 800 миллиардов рупий к этому финансовому году, в дополнение к его прогнозу рекордных 13,1 триллиона рупий от продажи долга.
Экспортеры
Индия повысила импортные пошлины на солнечную батарею, оборудование для мобильных телефонов и автозапчасти, в частности. Объявленный с целью стимулирования местного производства в соответствии с акцентом правительства на самообеспечение, этот шаг может вызвать дополнительные опасения по поводу торговой политики Индии, которая все чаще рассматривается как протекционистская.
Фермеры / сельские районы Индии
Сельскохозяйственный сектор привлек внимание, но не было никаких серьезных объявлений, которые могли бы помочь в решении продолжающихся беспорядков на границах Нью-Дели, где тысячи людей протестуют против отмены новых сельскохозяйственных законов. Также не было значительных заявлений о росте потребления в сельской экономике. Бюджетная смета расходов на схему создания рабочих мест в сельской местности составила 730 миллиардов рупий на 2022 финансовый год по сравнению с 1,1 триллионами расходов в пересмотренной оценке на 21 финансовый год.
ИТ-компании
Крупнейшие экспортеры услуг Индии не получили должного внимания в бюджете. В этом году от Sitharaman не было никаких предложений по развитию информационных технологий для таких компаний, как TCS Ltd., Infosys Ltd., Wipro, HCL Technologies, Tech Mahindra, а также таких компаний среднего размера, как LTI, Mindtree, Persistent и Hexaware.
— При содействии Роноджоя Мазумдара, Нупура Ачарьи, Суэнси Афонсо, Анирбана Нага и Шветы Сунил
Прежде, чем оказаться здесь, он находится на терминале Bloomberg.
Веб-сайт обучающих руководств по ремонту Volvo для самостоятельной сборки
Веб-сайт обучающих руководств по ремонту Volvo DIYVolvoHowTo.com
Последние учебные пособия по Volvo
- Volvo S40, V50, C30, C70 — с 2004 по 2013 год — Как заменить аккумулятор
- Volvo S60, S80, V70, XC70, XC90 — с 2001 по 2006 — D5, 2.4D Схема расположения вспомогательного серпантинного приводного ремня
- Volvo 850, S70, V70, C70 — Схема расположения вспомогательного серпантинного приводного ремня
- Volvo 850 Turbo — TCV / Схема вакуумных шлангов
- Volvo 850, S70, V70, C70 (до 1998 г.) — Как заменить генератор
- Volvo S60, S80 , V70, XC70, XC90 (с 1998 по 2007 гг.) — Модернизация ксеноном как устранить предупреждающее сообщение
- Volvo 850, S70, V70, C70 (до 1998 г.) — Как заменить свечи зажигания
- Volvo 850, S70, V70, C70 ( до 1998 г.) — Как заменить моторное масло (бензиновые двигатели)
- Volvo S60, S80, V70, XC70, XC90 (с 1998 по 2007 г.
) — Как заменить колодки стояночного тормоза - Volvo S60, S80, V70, XC70 (с 1998 г. по 2007) — Как заменить передние тормозные колодки
- Volvo 850, S70, V70, C70 — Как заменить датчик положения распределительного вала
- Volvo 850, S70, V70, C70 — Как заменить шланги сердечника нагревателя
- Volvo 850, S70, V70, C70 — Как заменить верхний и нижний шланги радиатора
- Volvo AWD Models Diferential (Center and Rear) Технические характеристики масла
Последние планы технического обслуживания Volvo
- Volvo 850, S70, V70, C70 — до 1998 года — GLT, Turbo, 2.Бензиновые двигатели 0, 2.5, 2.4, T5, R — плановый план
- Volvo S70, V70, C70 — с 1999 по 2005 г. — GLT, Turbo, 2.0T, 2.4, 2.4T, T5, R Бензиновые двигатели — плановый план
- Volvo S80, V70, S70, 850 — с 1996 по 2001 год — 2.5D, дизельный двигатель TDI — плановый план
- Volvo S80 — с 1998 по 2006 год — бензиновые двигатели 2.4i, 2.9i, 2.0T, 2.
5T, T5, T6 — плановый план - Volvo S60, V60, XC60, S80, V70, XC40, XC70, S90, V90, XC90, V40 — 2013 г. — Обслуживание D2, D3, D4, D5 Дизельные двигатели 2.0-E — Плановый план
- Volvo S60, V60, XC60, S80, V70, XC70, XC90, S40, V50, C30, C70 — с 2005 по 2015 год — Обслуживание 2.Дизельные двигатели 4D, D3, D4, D5 — Плановый план
- Volvo S60, S80, V70, XC70, XC90 — с 2001 по 2006 год — Обслуживание дизельных двигателей 2.4D, D5 — План обслуживания
- Volvo XC70, V70 XC — с 2000 по 2004 год — Обслуживание бензиновых двигателей 2,4 т, 2,5 т — Плановый план
- Volvo S60, V70 — с 2000 по 2004 г. — Обслуживание бензиновых двигателей 2.4i, 2.0T, 2.4T, 2.5T, T5, R, двухтопливных двигателей — Плановый план
- Volvo C30 — с 2006 по 2013 год — Обслуживание дизельных двигателей 1.6D 2.0D — Плановый план
Последние документы Volvo
Последние руководства по покупке Volvo
Последние пресс-релизы Volvo
Этот веб-сайт использует файлы cookie для улучшения вашего опыта.
Мы предполагаем, что вы согласны с этим, но вы можете отказаться, если хотите.Принять ПодробнееПолитика конфиденциальности и файлов cookie
besson prestige euphonium детали
652 Ergebnisse. 5 599 фунтов стерлингов. Показано 1–10 из 16 1 2 >> Товаров на странице: 10 20 30. Professionell Prestige 2052 B Professionell Sovereign 967 B Schüler Prodige 165 B Schüler Prodige 162 B. Accueil> Инструменты Euphoniums. Запчасти для Эуфониума Windcraft. Инструменты Баритон Корнеты Эуфониумы… Посеребренная верхняя часть кнопки клапана Besson Baritone 955 — продается в виде наборов посеребренной кнопки клапана ONE Besson Baritone 955 — продается в виде комплектов ONE Besson…> Дополнительная информация: £ 3,90. УЛУЧШИТЕ СВОИ РЕЗУЛЬТАТЫ + БРЕНД. Оригинальный Besson Prestige 2052 Euphonium. ВЕРКАУФТ. … Бессон. продал. Запасные части Willson Euphonium. Делайте покупки с уверенностью на eBay! Запасные части для эуфониума Boosey & Hawkes. 1. 36. Yamaha YEP-842 S Euphonium B-Stock. Купите Besson и получите лучшие предложения по самым низким ценам на eBay! Отличные предложения на Besson Euphoniums.
Фильтр. 5 444 фунтов стерлингов. EPPSTORE. Серия Denis Wick Ultra: Эуфониум — большая ножка, Серия Denis Wick Ultra: Эуфониум — средняя ножка, Серия Denis Wick Ultra: Баритон — маленькая ножка, Серия Denis Wick SM: Эуфониум — большая ножка, Серия Denis Wick SM: Эуфониум — средняя ножка, Denis Wick Серия SM: Baritone — маленький стержень, Серия Denis Wick Classic: Baritone — маленький стержень, Denis Wick Classic: серия Euphonium — большой стержень, Denis Wick Мундштук для тубы Aaron Tindall Signature, посеребренный колпачок клапана Besson Baritone 955 — продаются в наборах of ONE, Вкладыш для пуговицы — Тубы — Meinl Weston и B&S — Продаются в наборах ONE, Верх пуговицы посеребренный с жемчугом — для Besson Euphoniums 967/968.Инструмент Euphonium, (Kontra) Basstrompete, Marching Bariton, B-Tuba, Drehventilposaune, Alt / Bass-Fanfare in Eb Ort Nahtstelle Ruhrpott-Münsterland Dabei seit 13.07.2015 Beiträge 53 Danksagungen 5. Brassdave. Finden Sie Top-Angebote für Original Besson Prestige Schwarz Finger Knöpfe Einsätze für Euphonium O Baritone на eBay.
… 22.01.2021. Das Euphonium hat normale Gebrauchsspuren und ist in einem … Versand möglich. Как показывают изображения. Neu am Lager vorrätig haben wir diese Luxus — Эуфониум: BESSON Sovereign Profiklasse Bb -… Versand möglich. £ 1,025 (4) Недавно просмотренные. Besson представляет компенсирующие эуфониумы Prestige Euphonium 2052-2. Если вы ищете эуфониум или духовые инструменты в целом, то это может быть подходящим выбором. 7.190 € WILLSON Euphonium Modell 2950 TA. ПРО. Продаются по отдельности (1), Вкладыш для кнопки под палец — Тубы — BE980 / 981/982/994, Белый вкладыш для верхней части пуговицы — Эуфониум BE967 / 968, Пуговица для пальца — позолоченная — со вставкой, для Prestige Baritone BE2056 (1), Палец кнопка — позолоченная — с инкрустацией, для Prestige Euphoniums 2051/2052 (1), MeadSprings (Original) для компенсирующих Euphoniums и туб Eb / F.ПРО. Эуфониумы Prestige 2051 и 2052 имеют основную ползунковую триггерную систему и уникальный дизайн ведущей трубы и являются инструментами, которые выбирают многие профессиональные солисты и музыканты во всем мире.
Besson Sovereign Euphonium 967 T-L mit Trigger, Neu — 20% Rabatt. О нас; Найдите нам карту; Доставка; Блог; Посетите Dawkes Music; Уроки музыки для взрослых; Схема без НДС; … Распродажа (4) Демпфер с черной пружиной Windcraft, размер 4 — нижняя крышка из эуфониума / клапан-туба. Запасные части Courtois Euphonium.Бессон 2052 Престиж Эуфониум, комп. 5 799 фунтов стерлингов. 164 Ergebnisse. Стандартные сроки доставки. Среднее напряжение. Доставка онлайн OK + Covid-19 Информация о статусе Здесь, лучшие в Великобритании специалисты по деревянным и медным духовым инструментам | Год основания 1966 | Бесплатная доставка по выбранным линиям и быстрая доставка | Заказать онлайн 24/7, Демпфер с черной пружиной Windcraft, размер 4 — Эуфониевая нижняя крышка / клапан тубы, Демпфер с черной пружиной Windcraft, размер 2 — Эуфониевый клапан 1-3, Демпфер с черной пружиной Windcraft, размер 5 — Эуфониевая нижняя крышка, 4-й клапан, Эуфониевая направляющая клапана Windcraft Номер 6 — Besson 900 Style v 1-3, демпфер с черной пружиной Windcraft, размер 3 — 4-й клапан Euphonium, направляющий клапан Windcraft Euphonium / Tuba Номер 7 — клапан 700 Tuba 1-3 и 900 Euph, пластина защиты живота — прозрачная — Besson Prestige Эуфониум, черная жемчужина для пуговицы Besson 15.
85 мм, кнопка для пальца — эуфониум Prestige — позолота с жемчугом, гильза с резьбой для спускового крючка из эуфониума из латуни минибалл, шарнирный миниатюрный шарнир — эуфониум 2052 Prestige, пластиковая нейлоновая вставка Левая резьба для эуфониума Prestige, пластиковая нейлоновая вставка Правая резьба для эуфониума Prestige, верхняя крышка — Besson 2051/2052 Light клапаны 1,2,3 — Позолоченный, Miniball для внешней резьбы Besson Prestige Euphonium, Штанга для защиты живота для Prestige Euphonium — Позолоченная, Мост для защиты живота на Prestige Euphonium — необработанная латунь, Поворотная трубка для спускового рычага Prestige Euphonium, соединительный винт для Besson Prestige Euphonium — модель для Великобритании, слайд в сборе — 2-й клапан — 967 — посеребренный, верхняя крышка — Besson 2051/2052 Light 4-й клапан — позолоченный, толстая нижняя крышка — 4-й клапан Besson Prestige — позолоченный немецкий Только сборка, нижняя рукоятка спускового крючка Ствол латунный, спусковой крючок из эуфониума, крепление для мини-выступа, основной затвор, новая модель, эуфониум Prestige, регулировочный винт спускового крючка — Besson Prestige Euphonium, механизм регулировки, включая мини-выступы и соединитель спускового механизма, нижняя дуга из необработанной латуни Besson Prestige 2052 без планки крышки, верхняя крышка — Besson 2051/2052 Heavy — клапаны 1,2,3 позолоченные, верхняя крышка — Besson 2051/2052 4-й тяжелый клапан — позолоченная, толстая нижняя крышка — Besson Prestige 1,2,3 — только немецкая сборка с золотым покрытием, легкая нижняя крышка — Besson Prestige1,2,3 — только немецкая сборка с золотым покрытием, легкая нижняя крышка — 4-й клапан Besson Prestige — только немецкая сборка с золотым покрытием, штанга защиты живота для Эуфониум Prestige — необработанная латунь, малый пуансон для защиты живота — Besson Prestige Euphonium, малое крепление (со стороны стержня) для защиты живота на эуфониуме Prestige — необработанная латунь, шариковая защелка для триггера Sovereign / Prestige Euphonium, демпфер Windcraft White Spring Размер 4 — нижняя крышка из эуфониума / Туба-клапан, мундштук-ресивер Besson 2052 Euphonium — построено в Германии, шаровое крепление для Sovereign / Эуфониум триггера Prestige, винт с прорезью для защиты живота позолочен — Prestige Euphonium, шток клапана — 4-й клапан эвфониум немецкого производстваСтарт> Инструменты> Baritones Prestige 2056.
eBay Kleinanzeigen — Kostenlos. Подходит для следующих моделей: Эуфониум: • 762, 765 • 967 Sovereign, 968 Sovereign • 2051 Prestige, 2052 Prestige • 7062, 7065. Suchen Sie nach Besson-prestige-euphonium Adams E2 M-S Heavy 0,80. Besson BE2052-1 Prestige Euphonium. ВЕРКАУФТ. Большая экономия и бесплатная доставка / сбор многих товаров. Покупайте широкий выбор запасных частей Besson Cornet от Dawkes Music, специалистов по деревянным духовым и духовым инструментам — БЕСПЛАТНАЯ доставка 5.790 € продан. Инструмент был профессионально отремонтирован и отполирован, чтобы обеспечить вам наилучшее состояние. 5, RUE MAURICE BERTEAUX — 78711 MANTES-LA-VILLE — ФРАНЦИЯ. Besson BE2052-2 Prestige Euphonium. Finde Angebote für Besson prestige euphonium, Marketplace by Amazon.de und kaufe Top-Marken bei Shopzilla Besson Prestige Euphonium Spare Parts. 5 444 фунтов стерлингов. Бессон. С созданием моделей Prestige комбинация переработанного узла клапанной группы, новой ведущей трубы и регулируемого главного настроечного салазок… Besson.
Добавить в корзину . Бесплатная доставка без НДС. 5 899 фунтов стерлингов. продал. Магазин Euphonium> Запчасти Besson> Все остальные запчасти. Neu am Lager vorrätig haben wir diese Luxus — Эуфониум: BESSON Sovereign Profiklasse Bb –… Versand möglich. ПРО. НАЗАД В НАЛИЧИИ, Черная вставка для кнопки для пальца — Baritone BE2056 (Prestige). Kostenlose Lieferung für viele Artikel! Heute. Thomann EP 906 GP Superior Euphonium. Фильтр. Запчасти для эуфониумов Yamaha. Запасные части Besson Euphonium (UK Made). Finde Angebote für Besson prestige euphonium 2052 und kaufe Top-Marken wie Audiovox и Nike bei Shopzilla Они широко используются для обеспечения работы веб-сайтов.Finden Sie Top-Angebote für Besson Sovereign / Prestige Euphonium Ventilführungen (набор из 4 штук) на eBay. ПРО. … Продано как 1. 26.09.2015, 23:17 # 12. EPPSTORE. 4-й клапан также позволяет использовать широкий спектр альтернативных аппликатур для облегчения интонации и исполнения большего… Добавить в список желаний. 5390 фунтов стерлингов.
Баритоны; Эуфониумы; Корнетт; Посаунен; Tenorhörner; Тромпетен; Тубен; Хольцкоффер; Mundstücke; Pflege; Sonstiges Zubehör; Звуковой дизайн; Taschen; Ташен и Коффер; Tupfer und Tücher; Verbrauchsmaterial; Футляры Zubehör Традиционные футляры Zubehör Мундштуки Zubehör Zubehör Тампоны из микрофибры Zubehör… Einfach.Miraphone M5050 S Эуфониум. Оригинальный Besson Prestige 2052 Euphonium. Это обзор компенсирующего эуфониума нового стандарта Besson 1970 года. Клапанные пружины Besson Euphonium — набор из 4 шт. Набор из 4 оригинальных пружин клапана подходит для ряда моделей Besson euphonium и туба. Туба: • 784, YAMAHA 794 Euphonium 642 II NEO. Делайте покупки из самого большого в мире ассортимента и лучших предложений Besson. BE-2052-2 Besson Prestige Bb Euphonium с потрясающей отделкой серебряной пластиной с золотыми вставками. Локал. Большая экономия и бесплатная доставка / сбор по многим позициям Запасные части Besson Prestige Euphonium.БЕССОН Эуфониум Модель 967 Зильбер. Контактная информация Dawkes Music Ltd The Woodwind &… Обязательно ознакомьтесь с обзорами, но прежде всего нажмите красный… 1010music bluebox.
04.01.2021. Kostenlose Lieferung für viele Artikel! Das Euphonium hat normale Gebrauchsspuren und ist in einem … Versand möglich. Yamaha YEP-842 S Euphonium. ВЕЛИКОБРИТАНИЯ. © 2021, euphoniumstore.net | Контактный адрес: 10 Old Forge Road, Fenny Drayton, Warks CV13 6BD. BESSON Euphonium Prestige 2052 — BJ 2019. Thomann EP 906 Vintage Superio B-Stock.1. Запасные части Besson Euphonium. + Триггер, NEU — 20% Рабатт. Брассбульвар Хагенбург. Продукты Baritones Euphoniums… Accueil> Instrumente Zubehör. Быстрая и бесплатная доставка многих товаров! Besson 20522-8G-0 Prestige Bb- Euphonium, Modell Steven Mead, 4 Ventile, Kompensationssystem, Bohrung 15,00 мм, Ø 304 мм Schallstück, freischwingendes Mundrohr ohne Stützen, Stimmzug Trigger, 3 … Материал: Messing; Поверхность: Голдлэк лакейтерт; Борунг фон: 15,00 мм; Борунг бис: 15,00 мм; Сумка Koffer oder: Ja £ 0 — £ 15 (26) £ 30 — £ 50 (9) £ 0 — £ 500 (8) £ 50 — £ 100 (4) £ 100 — £ 200 (2) £ 200 — £ 300 (1) ПРОДАЖА.6.690 € 86879 Видергельтинген.
Баритон Prestige 2056 — это четырехклапанный компенсирующий баритон, обеспечивающий точно такой же полный хроматический диапазон, что и эуфониум до пяти октав, если он вам когда-нибудь понадобится! Большая экономия Бесплатная доставка / возврат многих предметов На всякий случай, если вы не можете найти что-то, пожалуйста, не стесняйтесь обращаться ко мне по телефону 07774 932 475. PRO. Versand gegen Kostenübernahme möglich (2,… Besson BE2052-1 Prestige Euph B-Stock. Аксессуары; Продвинутый; Профессиональный; Студенческий; Международный; Новый Стандарт; Престиж; Суверенный; Вспомогательные фильтры.Информация о сайте. Контактная информация Dawkes Music Ltd The Woodwind & Brass Warehouse Reform Road Maidenhead Berkshire SL6 8BT Великобритания [email protected] 01628 630800. 7.229 € 31558 Хагенбург. Этот топ класса Besson Prestige Euphonium находится в просто потрясающем состоянии. 5, RUE MAURICE BERTEAUX — 78711 MANTES-LA-VILLE — ФРАНЦИЯ. 4777 фунтов стерлингов. 4 799 фунтов стерлингов. Besson 20522-8G-0 Prestige Bb- Euphonium, Modell Steven Mead, 4 Ventile, Kompensationssystem, Bohrung 15,00 мм, Ø 304 мм Schallstück, freischwingendes Mundrohr ohne Stützen, Stimmzug Trigger, 3.
.. Материал: Мессинг; Поверхность: Голдлэк лакейтерт; Борунг фон: 15,00 мм; Борунг бис: 15,00 мм; Коффер одер Сумка: Я Зубехор; Fortgeschritten; Professionell; Шулер; Международный; Новый Стандарт; Престиж; Суверенный; Supprimer les filter. Professional Prestige 2051/2052 Bb Professional Sovereign 967/968 Bb Student Prodige 162/163/164/165 Bb. King 2280 Euphonium Запасные части. Доступен немедленно. ЭТО место в Интернете, где можно найти все аксессуары и запасные части для ваших инструментов. Вы можете отключить файлы cookie в настройках своего браузера, но это отрицательно скажется на функциональности нашего веб-сайта на вашем компьютере.Это прекрасное время, чтобы обновить оборудование для домашней музыкальной студии с самым большим выбором на eBay.com. 1111 фунтов стерлингов. Бессон. Мы используем файлы cookie, чтобы облегчить использование нашего интернет-магазина. 5085 фунтов стерлингов. Yamaha YEP-842 S Euphonium. Покупайте детали и аксессуары для духовых инструментов Besson и получайте лучшие предложения по самым низким ценам на eBay! Купите Besson и получите лучшие предложения по самым низким ценам на eBay! Файлы cookie — это небольшие текстовые файлы, которые размещаются на вашем компьютере веб-сайтами, которые вы посещаете, или определенными электронными письмами, которые вы открываете.
Adams E1 Custom SS 0,60 BL.Размеры 57 х 17 мм. Теперь 1,20 фунта стерлингов. Фильтры. Neu am Lager vorrätig haben wir dieses Luxus — Эуфониум: BESSON Prestige Profiklasse Bb –… Versand möglich. Найдите дилера. Я также являюсь официальным дилером Geneva Instruments и… Jupiter 468 Euphonium Spare Parts. На главную> Инструменты Эуфониумы. Леон дер Профи с Жан Рено Культфильм на DVD фон Люка Бессона. Вкладыш для кнопки для пальца — Тубы — Meinl Weston и B&S — Продаются как наборы… Ja, das Besson… Bei Besson 165 и 1065 handelt es sich um gleiches Модель или sind das zwei unterschiedliche Serien ??? Бессон (29) Бузи и Хоукс (13) Виндкрафт (8) ЦЕНА.5 690 фунтов стерлингов. Доступен немедленно. Товар есть в наличии и может быть отправлен немедленно. Запасные части Rosetti Euphonium. 6.690 € 86879 Видергельтинген. Besson-prestige-euphonium Kleinanzeigen bei markt.de. eBay Kleinanzeigen: Besson Prestige, Kleinanzeigen — Jetzt finden oder interieren! 5.690 € ЖЕНЕВА Эуфониум Олдройд Кардинал. 04.
01.2021. Демпфер Black Spring Windcraft, размер 2 — Эуфониум…… Besson Sovereign Euphonium 967 T-L mit Trigger, Neu — 20% Rabatt.Внутри Rx, Llc, Нет сбоя сохранения $ gba, Лучшие альбомы Майка Блумфилда, Кузов грузовика Rc Dually, Реми Ма Сон Джейсон Возраст, Занятый Кахулуган на тагальском языке, Другое слово для чего-то подражания, Fallout: New Vegas Casino Limits,
Отчет директоров ТТК Престиж | ТТК Престиж Директор Подробнее
ОТЧЕТ ПРАВЛЕНИЯ
(включая отчет руководства по обсуждению и анализу)
Директора с удовольствием представляют свой шестьдесят второй годовой отчет вместе с аудированными финансовыми показателями Компании за год, закончившийся 31 -е марта 2018 года, следующим образом:
ФИНАНСОВЫЕ РЕЗУЛЬТАТЫ (ОДИНОЧНАЯ)
(рупий ,.в крорах)
2017-18 | 2016-17 | |
Продажи (с акцизным налогом) | 1848,71 | 1683. |
Прочие доходы | 13,71 | 6,74 |
Исключительный доход / (расход) | 128.96 | 1,77 |
EBIDTA (до исключительного дохода) | 248,54 | 201,65 |
EBIDTA (включая исключительный доход) | 377,50 | 203,42 |
Прибыль / (убыток) до налогообложения | 350,62 | 172.99 |
Налоговое положение | 93,75 | 29,99 |
Чистая прибыль / (убыток) после налогообложения | 256,87 | 143,00 |
Прочий совокупный доход (за вычетом налогов) | 0,24 | (0,43) |
Итого совокупный доход | 257. | 142,57 |
Перевод в резерв | 26,00 | 15,00 |
Излишки, перенесенные на баланс | 231,11 | 127,57 |
ОБЗОР ДЕЯТЕЛЬНОСТИ:
а. В первом квартале года показатели были стабильными из-за объявления о внедрении GST с 1 января.7.2017, когда торговые каналы снизили уровень запасов. После июля 2017 года рост вашей компании стабильно улучшался по сравнению с предыдущим финансовым годом. За исключением нескольких рынков, которые продолжали колебаться в условиях недостаточного сезона дождей, на всех остальных рынках был зарегистрирован приличный двузначный рост. Продажи на внутреннем рынке в абсолютном выражении выросли на 10,5%. Однако абсолютные показатели продаж нельзя строго сопоставить с предыдущим годом из-за того, что центральные косвенные налоги не были включены в объем продаж за последние три квартала текущего года.
Общий рост внутреннего объема был впечатляющим по категориям продуктов — скороварки с добавленной стоимостью, кухонная посуда, миксеры-измельчители, газовые плиты, индукционные варочные панели и рисоварки — рост составил от 10% до 30%.
г. Ваша компания также смогла напрямую выйти на сельские рынки, и усилия, приложенные за последние несколько лет, начали приносить результаты. Показатели экспорта продолжали снижаться из-за конъюнктуры мирового рынка.
г. Хотя цены на металлы в течение года снизились, благоприятный обменный курс на протяжении большей части года положительно сказался на расходах.Произошло заметное улучшение операционной эффективности за счет более высокой загрузки производственных мощностей и общего повышения производительности, что привело к увеличению маржи EBIDTA примерно на 13,5%. В то время как рост выручки составил около 10%, EBIDTA без учета особых статей выросла на 23,2% с 201,65 крор до 248,54 крор.
г. Исключительный доход в размере рупий.
128,96 крор приходится на монетизацию прав на застройку, относящихся к собственности Дуравани Нагар. Часть этих доходов была использована для «обратного выкупа акций», что повлекло за собой отток рупий.70 крор.
e. Денежная позиция компании значительно улучшилась за счет операционной деятельности, а также доходов от монетизации прав на разработку.
ф. Как указывалось в прошлые годы, ваша компания не следует политике самостоятельной маржи, а сосредоточена на росте с справедливой долгосрочной прибылью на вложенный капитал. Несмотря на существенный прирост производственных активов в последние годы, операционная ROCE составила 32,5% (в предыдущем году — 28%).
г. Чистая прибыль после уплаты налогов за год составила 256,87 крор. Автономная прибыль на акцию составила 221,74 рупий. EPS до исключительного дохода составляла рупий. 128,77 (94,47 рупий в год), рост на 36,3%.
ч. По состоянию на конец 31 марта 2018 года ваша компания не имела долгов и имела значительную чистую свободную денежную наличность.
и. Как известно акционерам, ваша Компания приобрела через свою дочернюю компанию в Великобритании бизнес Horwood Homewares Limited с апреля 2016 года. На консолидированной основе с учетом показателей дочерних компаний в Великобритании объем продаж составил рупий.1981,64 крор; Чистая прибыль после налогообложения составила 263,49 крор, а прибыль на акцию — 227,46 рупий.
Дж. Ваши директора рады рекомендовать дивиденды в размере 30 рупий на акцию за год, закончившийся 31 марта 2018 г. (в предыдущем году — 27 рупий на акцию), что предполагает выплату в размере рупий. 34,65 крор в виде дивидендов и 7,12 крор в виде налога на распределение дивидендов.
Подводя итог, ваш совет директоров считает, что результаты текущего года заслуживают высокой оценки. Ваша Компания продолжает поддерживать / увеличивать свою долю рынка в стоимостном выражении по категориям продуктов.
Подробный анализ представлен в разделе «Обсуждение и анализ руководством», являющемся частью настоящего отчета директора.
НАГРАДЫ И ПРИЗНАНИЯ
Ваша компания по-прежнему получает признание различных агентств за высокое качество работы по различным параметрам. В течение 17-18 финансового года ваша компания получила следующие награды / признания.
— Награда Red Dot за варочную поверхность
— Награда «Икона года» (Индийский бренд года — кухонная техника)
— Самая надежная компания Индии, 2017 год
— Индия №1 премия Brands Award
— CMO Asia — Consumer Durable Award
— Премия Globe за выдающиеся достижения в области маркетинга в секторе кухонной техники.
— Премия за выдающиеся достижения в области бренда ABP News в секторе кухонной техники.
— Brand Equity, 5 th Самый надежный бренд в индустрии потребительских товаров длительного пользования
ОБСУЖДЕНИЕ И АНАЛИЗ РУКОВОДСТВА A. ЭКОНОМИЧЕСКИЙ / ОТРАСЛЕВОЙ СЦЕНАРИЙ
Общий сценарий внутренней экономики к концу 17-18 финансового года демонстрирует признаки улучшения по сравнению с предыдущим финансовым годом.
Первое полугодие пострадало от временного воздействия внедрения GST. За исключением некоторых частей Южной Индии, муссоны были полезны для сельской экономики.
Конкретные инициативы правительства, такие как обеспечение газоснабжения семей BPL, прямая передача денежных пособий и т. Д., А также развитие сельской местности и инфраструктуры, предусмотренные в союзном бюджете на 2017-18 годы, стимулируют потребление в сельской местности.
Ваша компания преимущественно работает в сегменте кухонной техники, предлагая широкий спектр категорий товаров.Категории продуктов в основном включают скороварки, кухонные принадлежности, газовые плиты и бытовые кухонные электроприборы. Рынок скороварок делится между организованными игроками под национальными брендами, региональными игроками и неорганизованными игроками. С годами доля неорганизованных игроков постепенно снижалась, поскольку произошел сдвиг в предпочтениях потребителей в пользу надежных брендовых продуктов. Рынок организованных брендов оценивается примерно в 60% от общего объема рынка.
Доля неорганизованных игроков больше у посуды, чем у скороварок.По остальным товарным категориям структура рынка фрагментирована, а доля и роль региональных брендов и неорганизованных игроков продолжают оставаться значительными. В целом, в ценовых категориях начального уровня наблюдается беспорядок из региональных брендов / неорганизованных игроков.
Как известно участникам, ваша Компания постепенно входит в категории, смежные с Кухней, таким образом расширяя бизнес, чтобы охватить избранную бытовую технику и реквизиты, принимая во внимание «долю ответственности» основного клиента вашей Компании, производителя дома и здания. вокруг доверия и доброй воли, которыми ваша Компания и ее бренды пользуются благодаря своей основной клиентской базе.Этот расширенный сегмент состоит из чистящих средств, утюгов, фонарей, водоочистителей и т. Д. Каждая линейка продуктов в портфеле товаров для дома имеет конкуренцию как со стороны организованных, так и неорганизованных игроков. Основная цель вашей компании — предлагать модернизированные дифференцированные продукты по разным ценам, чтобы получить заметное прибавление к общему обороту компании для начала и занять достойную долю на рынке в долгосрочной перспективе.
Продолжающееся восприятие неопределенности располагаемого дохода среди основного среднего класса дает возможность для снижения продаж / комплектации продуктов начального уровня некоторыми региональными брендами, искажает рынок продуктов начального уровня.В результате продукты с добавленной стоимостью в целом демонстрируют более высокие показатели.
В категорию кухонной техники также входит довольно много игроков — региональных, национальных, а также глобальных, которые имеют сильную марку, в основном, не в сфере бытовой техники.
В будущем упреждающие инновации и дифференциация продуктов в сочетании с инновационным распределением будут ключом к тому, чтобы оставаться впереди на рынке.
B. ВОЗМОЖНОСТИ, УГРОЗЫ И ОТВЕТ КОМПАНИИ
Акционеры осведомлены о том, что Компания работает, опираясь на свои основные сильные стороны бренда, инноваций, дизайна, производства, распределения, поиска и обслуживания, и, что более важно, «Взаимодействие с клиентами».
а. Принятие нового видения в свете нескольких долгосрочных возможностей:
Основное видение компании — «Престиж на каждой индийской кухне»; основная миссия — «Качественная продукция по доступным ценам». Участникам известно, что ваша компания находится в процессе расширения своей бизнес-базы и может успешно выйти за рамки категорий кухни и смесителей, смежных с кухней и имеющих отношение к дому в целом.
Чтобы сформировать широкую основу видения, ваша компания приняла новое видение после энергичного мозгового штурма при помощи авторитетных внешних консультантов, поскольку текущее видение ограничивается областью кухни.Новое видение:
«Радовать домовладельцев инновациями»
Это видение обширно, поскольку оно не ограничивает Компанию одним доменом, одним брендом или одной страной.
Ваша компания не упустила из виду свое стремление присутствовать на каждой индийской кухне / доме, поскольку это заложено в видение распределения:
«Сделать продукты компании доступными для каждого дома».
Ваша компания будет по-прежнему руководствоваться основной миссией «Качественные продукты по доступным ценам».
г. Возможности в сфере кухни:
Стремясь охватить каждый дом продуктом, подходящим для каждого из клиентских сегментов, должным образом подкрепленным сильными сторонами, описанными ранее, ваша компания постоянно расширяла свои предложения продуктов, клиентские сегменты и географический охват. Постоянное взаимодействие с конечным пользователем продукта помогает вашей компании выявлять болевые точки и предлагать решения в виде инновационных продуктов, концепций и потребительского предложения комплектных продуктов для комплексного использования.Этот фокус помогает вашей компании создавать возможности даже перед лицом подавленных настроений потребителей.
Учитывая тот факт, что огромные части индийских домов еще предстоит оборудовать свои кухни различными продуктами, будь то небрендовые или брендовые, в долгосрочной перспективе есть значительные возможности для каждой категории продуктов вашей компании в области кухни.
Рост вашей компании за последнее десятилетие в значительной степени связан с выходом на городские рынки и предложением инновационных продуктов по ценам, соответствующим этому потребительскому сегменту.Ожидается, что благодаря государственной политике по обеспечению подключения сжиженного нефтяного газа к сельским домохозяйствам и электрификации сельских районов по всей Индии, сельские рынки будут стимулировать рост в ближайшие годы. Ваша компания направила свои инновационные усилия на то, чтобы предложить сельскому сегменту множество продуктов по приемлемой цене.
Ваша компания планирует выпустить около 95 новых SKU в области кухни в 2018-19 финансовом году.
Ваша компания по-прежнему видит значительные возможности для увеличения своей доли на рынках, не относящихся к югу.
г. Возможности рядом с Kitchen Domain:
Набег вашей компании на чистящие средства и другие предметы домашнего обихода получает одобрение клиентов. Ваша компания в настоящее время размещает избранные продукты на избранных рынках и планирует расширить охват на другие рынки в ближайшие пару лет.
Например, инновационная серия очистителей воды «Таттва» пользуется успехом везде, где бы она ни была представлена. Ваша Компания ожидает, что эти категории будут способствовать росту Компании в следующие 5 лет.Ваша компания планирует выпустить 35 новых SKU за пределами домена Kitchen.
г. Возможности за пределами Индии: — Приобретение / экспорт за границу
Акционерам известно о приобретении бренда Horwood Homewares Limited через зарубежную дочернюю компанию TTK British Holdings Limited. Ожидается, что ваша компания использует это приобретение для развития глобального бизнеса. Любая дальнейшая возможность, соответствующая размеру вашей компании, будет рассмотрена. Ваша компания поддерживает все свои производственные мощности в Индии «готовыми к экспорту», соблюдая мировые стандарты во всех отношениях — технологиях, производстве, процессах, экологических инициативах и управлении.Ожидается, что они будут стимулировать экспорт продукции white label, а также экспорт зарубежных брендов, приобретенных вашей компанией.
Некоторые экспортные продукты white label уже начались. Ваша компания планирует стать важной частью политики правительства Индии «Make In India».
e. Сеть управления каналами и обслуживания:
За последние несколько лет метод охвата конечного потребителя претерпел отток. Каждый канал — традиционные дилеры, магазины современного формата, эксклюзивные розничные сети или интернет-магазины — заново открывают для себя и переориентируются, чтобы увеличить посещаемость.Этот процесс не только мешает, но и создает как возможности, так и конфликты. Ваша компания полностью осознает ситуацию и разработала стратегии, позволяющие использовать каждый канал для достижения конечного потребителя. Активное взаимодействие вашей компании с онлайн-игроками было очень продуктивным, и доля онлайн-продаж значительно выросла по сравнению с предыдущим годом.
Prestige Smart Kitchen, переформатированная и переименованная в сеть Prestige Xclusive, продолжает вносить значительный вклад в общий объем продаж на внутреннем рынке.
Текущая мощность сети — 544.
Ваша компания продолжает процесс укрепления сети обслуживания и операций call-центра, чтобы обеспечить своевременное обслуживание и повысить лояльность клиентов. Он также предоставляет платформу для увеличения продаж оригинальных запчастей. Текущая мощность сервисной сети — 254.
ф. Внедрение бренда «JUDGE»: Ваша компания запустила избранные категории продуктов, чтобы использовать те сегменты дохода, которые до сих пор не использовались вашей компанией.Торговая марка JUDGE принадлежит дочерней компании Horwood Homewares Limited, находящейся в полной собственности, и ваша компания будет использовать ее для обслуживания новых потребительских сегментов в Индии, а также на мировых рынках. Первоначальный запуск был произведен во второй половине текущего финансового года, и реакция была обнадеживающей.
г. Кампания нового бренда:
Ваша компания привлекла г-жу Видью Балан в качестве посла бренда в 2018-19 финансовом году, и в следующие несколько финансовых лет запланированы захватывающие мероприятия по продвижению бренда.
ч. Угрозы:
Несмотря на то, что на внутреннем рынке существуют огромные возможности, угрозы могут сохраняться в форме неорганизованного сектора и нерационального дисконтирования региональных брендов. Поскольку входные барьеры низкие, любое отставание в инновациях может повлиять на рост.
C. АНАЛИЗ ДЕЯТЕЛЬНОСТИ:
1. Кухня и бытовая техника:
Продукция включает скороварки, кухонные принадлежности, кухонные электрические приборы, газовые плиты и бытовую технику. Оборот этих товарных категорий представлен в следующей таблице:
(рупий, в крорах)
2017-18 | 2016-17 | |||||
Внутренний | Экспорт | Итого | Внутренний | Экспорт | Итого | |
Давление Плиты (включая микроволновые скороварки) | 603. | 23,84 | 627,72 | 561,10 | 34,35 | 595,45 |
Посуда | 291,29 | 8,98 | 300,27 | 274,43 | 5,91 | 280.34 |
Кухонная техника | 557,34 | 0,86 | 558,20 | 491,69 | 0,89 | 492,58 |
Газовые плиты | 268,02 | 1,02 | 269.04 | 229,88 | 0,89 | 230,77 |
Бытовая техника | 33,88 | 0,07 | 33,95 | 24,71 | 0,00 | 24,71 |
Прочие | 58. | 0,61 | 59,53 | 58,15 | 1,06 | 59,21 |
Итого | 1813,33 | 35,38 | 1848,71 | 1639,96 | 43.10 | 1683.06 |
а. Продажи на внутреннем рынке выросли примерно на 10,57%, а продажи на экспорт упали на 18%.
г. В категории скороварок и посуды зарегистрирован рост на 5,5% и 7% соответственно. Снижение темпов роста объясняется депрессивными рыночными условиями в некоторых частях Южной Индии, а также низким спросом на непремиальные товары.
г. Газовые плиты продемонстрировали здоровый рост примерно на 16,55%, а кухонная техника выросла примерно на 13.27%.
г.
«Решения для уборки» (включенные в категорию «Бытовая техника»), представленные в прошлом году, показали хорошие результаты и внесли 22,65 крор рупий в объем продаж по сравнению с 13 крор рупий в предыдущем году.
e. Маржа EBIDTA до вычета исключительных статей за год составила 13,5% по сравнению с 11,90% в предыдущем году. Улучшение маржи EBIDTA связано с благоприятным обменным курсом, повышением операционной эффективности и доходами казначейства.
ф.Отношение общей суммы заработной платы к продажам составило около 7,7% по сравнению с 7,16% в предыдущем году. Непропорциональное увеличение объясняется увеличением резерва на выплату выходных пособий сотрудникам в связи с некоторыми изменениями актуарных параметров и пересмотренной политикой отпусков.
г. Ваша компания по-прежнему не имела долгов и имела значительный остаток денежных средств на конец года.
ч. Ваша компания за последние три года существенно снизила свою зависимость от импорта, что положительно сказалось на рентабельности и денежных потоках.
Повышение эффективности оборотных средств по сравнению с предыдущим годом.
и. В течение отчетного года ваша компания представила около 138 новых товарных позиций, включая скороварки, индукционные плиты, миксеры-измельчители, рисоварки, газовые плиты и другие небольшие электрические / неэлектрические приборы и моющие средства. Все эти представления получили хороший отклик.
Дж. При необходимости сеть ПСК была консолидирована и рационализирована. Количество торговых точек по состоянию на 31.3.2018 составляло 544. Сейчас сеть охватывает 26 штатов и 315 городов.Распространение сети также равномерно распределено между городами метро, мини-метро, городами уровня 1, уровня 2 и уровня 3.
2. Недвижимость и инвестиции:
Компания имеет дело со всеми правами, возникающими в соответствии с Соглашением о застройке, в отношении собственности в Дуравани Нагар, Бангалор. Начисление валовой выручки составило порядка 163 крор, а чистая прибыль после учета расходов и балансовой стоимости активов составила 128,96 крор
.
3. Зарубежные дочерние компании и консолидированные результаты:
Было небольшое падение продаж с 17 фунтов стерлингов.От 7 миллионов до 16,5 миллионов фунтов стерлингов. EBIDTA составила 1,55 млн фунтов стерлингов (2,3 млн фунтов стерлингов в год). Brexit несколько повлиял на бизнес-среду. Дочерняя компания сделала несколько мягких инвестиций, чтобы захватить рынок, что в краткосрочной перспективе сказалось на рентабельности. Консолидированная финансовая отчетность прилагается к настоящему годовому отчету отдельно.
D. ПРОГНОЗ
Стремление правительства к улучшению сельской экономики продолжено и в бюджете на 18-19 финансовый год, что, как ожидается, приведет к увеличению располагаемого дохода сельского населения.
Это, в сочетании с экспоненциальным ростом бизнеса электронной коммерции, как ожидается, увеличит проникновение на еще не освоенные рынки. Ожидается, что муссон для этого финансового года будет нормальным. Все эти положительные факторы помогли бы компании продемонстрировать лучший рост, чем общий экономический рост.
E. РИСКИ И ПРОБЛЕМЫ
Различные общие экономические риски и проблемы, которые могут повлиять на вашу компанию, уже были описаны в предыдущих разделах.Опасения в основном связаны с внешними факторами. Особое беспокойство в последнее время вызывает повышение цен на алюминий. Тем не менее, ваша компания уверена, что любое повышение затрат перенесет на рынок без особых задержек. Ваша компания постоянно повышает свою эффективность и надеется справиться с различными проблемами, описанными в предыдущих разделах. Ваша Компания не пойдет на компромисс в отношении роста и увеличения доли рынка ради краткосрочной прибыли.
Ф.СРЕДНЕСРОЧНАЯ И ДОЛГОСРОЧНАЯ СТРАТЕГИЯ
Различные контуры среднесрочной и долгосрочной стратегии подробно описаны в пункте B выше. Исходя из этого, Компания ставит перед собой цель удвоить свою выручку в течение следующих 5 лет, что зависит от общего роста ВВП внутренней экономики и оживления мировой экономики. За исключением непредвиденных обстоятельств текущая операционная маржа EBIDTA и рентабельность задействованного оборотного капитала могут быть улучшены.![]()
G. УПРАВЛЕНИЕ РИСКАМИ
Ваша Компания разработала и внедрила Политику управления рисками, которая включает определение элементов риска, если таковые имеются, которые, по мнению Совета директоров, могут угрожать существованию Компании.
В вашей компании есть система выявления и управления рисками, соответствующая размеру вашей компании и среде, в которой она работает.
Риски постоянно выявляются в отношении бизнес-стратегии, операций и транзакций, нормативно-правового соответствия, финансовой отчетности, системы информационных технологий и общей системы внутреннего контроля.
Ваша Компания пользуется услугами независимых профессиональных управленческих аудиторов для постоянного консультирования Компании по современной системе управления рисками, соответствующей размеру и деятельности Компании.Они также периодически проводят аудит рисков.
Ваш Совет директоров периодически проверяет общую структуру рисков, чтобы обеспечить наличие динамического процесса для выявления и измерения ключевых элементов рисков.
H. АКЦИОНЕРНЫЙ КАПИТАЛ
Оплаченный акционерный капитал по состоянию на 31 st марта 2018 года составлял 11,56 крор (11,66 крор в год). В течение года был выкуплен один миллион акций за 70 крор. Компания не выпускала акции с дифференцированным правом голоса, не предоставляла опционы на акции или частный капитал.
I. ФИНАНСЫ
Ваша компания продолжает генерировать значительные операционные свободные денежные потоки после уплаты налогов, и то же самое было применено для покрытия капитальных затрат, помимо других целей, включая погашение долга и выплату дивидендов. Ваша компания на автономной основе продолжала не иметь долгов и в конце года имела денежные средства и ликвидные инвестиции в размере около 231 крор после «выкупа акций за». 70 крор и дальнейшие инвестиции в дочернюю компанию в Великобритании на сумму рупий.12,87 крор.
J. ПЛАН КАПИТАЛА
Ваша компания составила долгосрочный план, в соответствии с которым ваша компания будет инвестировать в дополнительные мощности и объекты в течение следующих 2-3 финансовых лет, ожидаемые затраты составляют около 250 крор.
К. ИНВЕСТИЦИИ
В течение года ваша компания инвестировала дополнительную сумму в размере 12,87 крор в дочернюю компанию в Великобритании, находящуюся в полной собственности. Помимо этого, ваша Компания осуществляет краткосрочные инвестиции в паевые инвестиционные фонды в рамках казначейских операций, как указано в пункте I.
L. СИСТЕМЫ ВНУТРЕННЕГО КОНТРОЛЯ
В вашей компании есть необходимые системы внутреннего контроля, соответствующие размеру, масштабу и сложности ее операций. Ваша Компания постоянно совершенствует системы внутреннего контроля с учетом растущего уровня деятельности. Независимая группа внутренних аудиторов / управленческих аудиторов проводит внутренние аудиты и консультирует руководство по вопросам укрепления систем внутреннего контроля. Отчеты периодически обсуждаются внутри компании.Существенные аудиторские наблюдения и корректирующие действия по ним представляются Комитету по аудиту.
М. ИЗМЕНЕНИЯ В ЧЕЛОВЕЧЕСКИХ РЕСУРСАХ
Преследуя долгосрочный план, ваша компания вышла на зарубежные рынки, основав дочернюю компанию в Великобритании.
Ваша компания также расширяет свою деятельность за пределы кухни. Принимая во внимание выход на новые рубежи, ваша компания реализовала стратегические инициативы в области управления персоналом, охватывающие развитие компетенций, управление талантами, развитие лидерства, управление преемственностью и т. Д.Внутренний отдел кадров постоянно укрепляется. На постоянной основе осуществляется множество программ развития персонала.
Производственные отношения на всех производственных предприятиях были в целом сердечными. После 31 марта 2018 года было подписано долгосрочное соглашение с постоянными рабочими Уттаракхандского подразделения.
Прямая занятость составила 1373 человека по сравнению с 1295 годом ранее.
ФИКСИРОВАННЫЙ ДЕПОЗИТ
Компания не приглашает и не принимает Депозиты от общественности или акционеров, поэтому на конец 31 -го марта 2018 года нет непогашенных или неоплаченных депозитов.
ДИВИДЕНД
Ваши директора рекомендовали выплату дивидендов в размере 30 евро на акцию за год с учетом текущей прибыли и потребностей Компании в денежных средствах для расширения хозяйственной деятельности.
ФУТУРИСТИЧЕСКИЕ ЗАЯВЛЕНИЯ
Настоящий отчет директоров, а также включенные в него обсуждения и анализ руководства могут содержать определенные утверждения, носящие футуристический характер. Такие заявления отражают намерения руководства и усилия, которые оно прилагает для достижения определенных целей.Успех в реализации этих целей зависит от различных факторов, как внутренних, так и внешних. Таким образом, перед принятием инвестиционного решения инвесторам предлагается выносить свои собственные независимые суждения с учетом всех соответствующих факторов.
КОРПОРАТИВНОЕ УПРАВЛЕНИЕ
Отчет о корпоративном управлении представлен отдельно в Годовом отчете.
ОТЧЕТ ОБ ОТВЕТСТВЕННОСТИ
Теперь ваша компания входит в список 500 ведущих листинговых компаний Индии и в обязательном порядке должна предоставлять Отчет об ответственном ведении бизнеса как часть годового отчета в соответствии с положениями SEBI (Обязательства по листингу и требования к раскрытию информации) 2015 года.
Данный отчет представлен отдельно как часть настоящего Годового отчета.
ЛИСТИНГ
Акции Вашей компании котируются на BSE Limited (BSE) Mumbai и National Stock Exchange of India Limited (NSE), Mumbai, и соответствующие сборы за листинг были уплачены.
ДАЛЬНЕЙШИЕ РАСКРЫТИЯ ИНФОРМАЦИИ В СООТВЕТСТВИИ С ЗАКОНОМ О КОМПАНИЯХ 2013 Г. И ПРИНЯТОМ ЕГО ПРАВИЛАМ:
(a) Выписка из годового отчета:
Выписка из годового отчета (форма MGT-9) прилагается в Приложении A
(b) Количество заседаний Совета:
Совет директоров собирался 5 (Пять) раз в течение 2017-18 гг.Подробная информация о заседаниях Совета директоров и посещаемости директоров представлена в Отчете о корпоративном управлении.
(c) Комитет по корпоративной социальной ответственности (КСО):
В соответствии с положениями Раздела 135 Закона о компаниях от 2013 года и Правилами, принятыми в соответствии с ним, ваша Компания имеет корпоративный номер
Комитет по социальной ответственности, в который входят г-н Т.
Т. Джаганнатан в качестве председателя и г-н Р. Сринивасан, г-н К. Шанкаран в качестве членов.
Политика корпоративной социальной ответственности (КСО), в которой перечислены мероприятия в области КСО, которые должны быть предприняты Компанией в соответствии с Приложением VII к Закону о компаниях от 2013 года, принятому Советом директоров, доступна на веб-сайте Компании www.ttkprestige.com. Годовой отчет по деятельности в области КСО прилагается к настоящему отчету в Приложении B.
Подробная информация о созванных собраниях и т. Д. Представлена в Отчете о корпоративном управлении.
(d) Состав комитета по аудиту:
Аудиторский комитет состоит из г-на Дилипа Кришнасвами в качестве председателя и г-на Р. Шринивасана и г-на Аруна К. Тиагараджана в качестве членов. Все члены являются независимыми директорами.
Шанкаран К. — Директор и бессменный секретарь является секретарем Комитета.Более подробная информация о Комитете представлена в Отчете о корпоративном управлении.
(e) Операции со связанными сторонами:
В течение отчетного года Компания не заключала сделок существенного характера со своими учредителями, Директорами или руководством, их дочерними предприятиями или родственниками и т. Д., Которые могут иметь потенциальный конфликт с интересами Компании.
Все сделки с заинтересованностью передаются на утверждение Комитету по аудиту, а также Совету директоров.Предварительное омнибусное одобрение Аудиторского комитета получено ежегодно в отношении операций, которые носят непредвиденный или повторяющийся характер. Отчет, содержащий подробную информацию о сделках, заключенных со связанными сторонами в соответствии с предоставленным комплексным одобрением, предоставляется Комитету по аудиту и Совету директоров для утверждения / утверждения на ежеквартальной основе.
Реестр договоров, содержащий сделки, в которых заинтересованы директора, регулярно предоставляется Комитету по аудиту / Совету директоров.
Совет директоров Компании по рекомендации Комитета по аудиту принял политику в отношении операций со связанными сторонами для регулирования операций между Компанией и ее связанными сторонами в соответствии с применимыми положениями Закона о компаниях 2013 года и Регламент SEBI (LODR) 2015 года.
Политика, утвержденная Советом директоров, размещена на веб-сайте Компании по адресу www.ttkprestige.com.
Подробная информация об операциях со связанными сторонами в форме AOC-2 содержится в приложении C к настоящему отчету.
(f) Директора и ключевой управленческий персонал:
Ни один из Директоров не лишен права быть назначенным или занимать должность Директора в соответствии с Разделом 164 Закона о компаниях 2013 года.
(i) Назначение / повторное назначение директоров:
(a) Г-н К. Шанкаран, который должен выйти на пенсию в порядке ротации на следующем Ежегодном общем собрании и имеющий право, предлагает себя для повторного назначения. Совет рекомендует его повторно назначить.
(б) Mr.Текущий контрактный срок назначения Джаганнатана на должность Исполнительного председателя Компании истекает 30 -го июня 2018 года. Совет директоров на своем заседании, состоявшемся 12 -го апреля апреля 2018 года, повторно назначил его на следующий период.
сроком на 5 лет, вступает в силу с 1 -го июля 2018 г., при условии утверждения Акционерами специальным решением.
(ii) Заявление о заявлении независимых директоров Компании:
Все независимые директора Компании подали заявления в соответствии с разделом 149 (7) Закона о компаниях, 2013 г., что они соответствуют критериям независимости, установленным в соответствии с разделом 149 (6) Закона о компаниях 2013 г. и Положением 25 SEBI. (Обязательства по листингу и требования к раскрытию информации), 2015 г.Условия назначения Независимых директоров размещены на сайте Компании www.ttkprestige.com.
(iii) Ключевой управленческий персонал (КМП):
Следующий управленческий персонал является ключевым управленческим персоналом (KMP):
— г-н Чандру Калро, управляющий директор в качестве главного исполнительного директора (генерального директора) w.e.f. 1 st Апрель 2015 г.
— г-н К. Шанкаран, директор и постоянный секретарь в качестве секретаря компании; и
— Mr.
В. Сундаресан, старший вице-президент по финансам в качестве финансового директора (CFO).
(iv) Оценка деятельности Совета директоров, его комитетов и отдельного собрания независимых директоров:
В соответствии с положениями Закона о компаниях, 2013 г., и Положения 17 (10) Правил SEBI (Обязательства по листингу и требования к раскрытию информации), 2015 г., оценка деятельности Совета была проведена в течение отчетного года. В течение года было проведено 3 отдельных собрания независимых директоров, на которых рассматривались различные аспекты управления Компанией, а также рассматривалась деятельность Совета директоров и не
.Независимых директоров.Более подробная информация об этом представлена в Отчете о корпоративном управлении.
(v) Политика вознаграждения:
Ваша компания следует политике вознаграждения директоров и высшего руководства. Политика разрабатывается Комитетом по кадрам и вознаграждениям и утверждается Советом директоров. Более подробная информация об этом представлена в Отчете о корпоративном управлении.
(g) Аудиторы:
(i) Внешние аудиторы и их отчеты:
м / с. Компания PKF Sridhar & Santhanam LLP, назначенная аудиторами на годовом Общем собрании акционеров, состоявшемся 11 августа 2017 г., провела аудит за отчетный финансовый год.
Аудиторский отчет акционерам за отчетный год не содержит каких-либо оговорок.
(ii) Аудитор затрат и отчет об аудите затрат:
— Назначение на 2018-19 год:
В соответствии с разделом 148 Закона о компаниях, 2013 г., с учетом поправок к Правилам о компаниях (учет затрат и аудит), 2014 г., отчеты о расходах компании, относящиеся к «Скороваркам и кухонной посуде из нержавеющей стали», подлежат аудиту.
Совет директоров по рекомендации Комитета по аудиту назначил г-наКальянарамана В. на должность аудитора по затратам Компании за 2018-19 финансовый год и установил размер их вознаграждения.
Г-н В. Кальянараман подтвердил, что его назначение находится в рамках статьи 141 Закона о компаниях 2013 года, а также подтвердил, что он свободен от каких-либо дисквалификаций, предусмотренных положениями статьи 141 Закона о компаниях 2013 года.
Комитет по аудиту также получил сертификат аудитора затрат, подтверждающий независимость и коммерческие отношения с Компанией.
В соответствии с положениями Раздела 148 Закона о компаниях от 2013 года и Правилами, изложенными в нем, одобрение Участников запрашивается посредством Обычного решения в отношении вознаграждения, выплачиваемого г-ну В. Кальянараману, аудитору по затратам, в соответствии с пунктом № .4 Уведомления о созыве годового Общего собрания.
Отчет об аудите затрат за год, закончившийся 31 -е марта 2018 г., будет подан не позднее установленного срока (т.е. 27 -го сентября 2018 г.)
(iii) Секретарский аудитор и секретарский аудиторский отчет:
Совет назначил г-наПарамешвар
Г. Хегде, корпоративному секретарю, работающему на постоянной основе, для проведения секретарского аудита в соответствии с положениями Раздела 204 Закона о компаниях 2013 года за 2017-18 финансовый год. Отчет секретарского аудитора по форме MR-3 прилагается к настоящему отчету в качестве приложения «G».
Отчет не содержит каких-либо оговорок.
(h) Перевод в Фонд обучения и защиты инвесторов:
— Невостребованные дивиденды за год, закончившийся 31 марта 2010 г .:
Ваша компания перевела сумму в размере Rs.10,43,490 в течение 2017 финансового года18 в Фонд обучения и защиты инвесторов, учрежденный центральным правительством в соответствии с разделом 205C (2) Закона о компаниях 1956. Указанная сумма представляет собой невостребованные дивиденды за год, закончившийся 31 марта 2010 г. , которые лежали невостребованными у Компании в течение семи лет с даты их выплаты.
— Перевод акций на счет Demat в Управлении IEPF:
В соответствии с Правилами Управления фонда по обучению и защите инвесторов (бухгалтерский учет, аудит, перевод и возмещение) от 2016 года и с поправками, которые время от времени вносятся, ваша Компания перевела 37 707 обыкновенных акций на сумму рупий.10 полностью выплаченных дивидендов, невостребованных / невыплаченных в течение семи лет подряд, относящихся к финансовому году 2008-09, на счет Demat Управления IEPF, находящийся в NSDL и CDSL на 4 th декабря 2017 г.
и 8 -е декабря 2017 г.
(i) Раскрытие информации о временном счете Demat / невостребованном временном счете:
Ваша Компания не имеет Невостребованных акций.
(j) Сохранение энергии:
Предписанные сведения в соответствии с Правилом 8 (3) Правил по компаниям (бухгалтерским счетам) 2014 года, касающиеся экономии энергии, освоения технологий, валютных поступлений и убытков, представлены в Приложении D к настоящему Отчету.
(k) Сведения о сотрудниках:
Информация, требуемая в соответствии с разделом 197 Закона о компаниях, 2013 г., и содержащимися в нем Правилами, прилагается к настоящему отчету в виде приложений E и F.
(л) Дочерняя компания:
У вашей компании есть зарубежная дочерняя компания под названием TTK British Holdings Limited (TTK Brit), которая была зарегистрирована в Великобритании 24 -го марта 2016 г. и капитализирована в течение 16-17 финансовых годов. TTK Brit владеет всем акционерным капиталом Horwood Homeware Holdings Limited, который, в свою очередь, владеет 100% Horwood Homewares Limited, являющейся конечной операционной дочерней компанией.![]()
В соответствии с разд. 129 (3) Закона о компаниях, 2013 г., консолидированная финансовая отчетность прилагается к настоящему Годовому отчету. Реквизиты всех дочерних компаний в установленном формате AOC-1 также прилагаются к финансовой отчетности. В соответствии с разд. 136 Закона о компаниях, 2013 г., финансовая отчетность каждой из дочерних компаний доступна на веб-сайте Компании www.ttkprestige.com
(m) Займы, гарантии и инвестиции в соответствии с разделом 186 Закона о компаниях, 2013 г .:
В течение года ваша Компания не предоставляла займов, не предоставляла гарантий ИЛИ не делала никаких инвестиций в соответствии с разделом 186 Закона о компаниях 2013 года.Ваша компания владеет 1440 акциями по 10 рупий каждая в TTK Healthcare Limited и 103 000 000 акций по 1 фунту стерлингов каждая в TTK British Holdings Limited. Кроме того, на дату составления баланса
компания TTK British Holdings Limited ожидает распределения 1,400,000 акций.(n) Существенные и существенные приказы, принятые регулирующими органами или судами:
Регулирующие органы / суды не принимали никаких существенных и существенных распоряжений, которые могли бы повлиять на непрерывность деятельности Компании и ее будущую деятельность.
(o) Политика в отношении разоблачителей:
В соответствии с положениями Раздела 177 (9) Закона о компаниях, 2013 г. и Правилами, изложенными в нем, а также Регламентом SEBI (LODR) 2015 г., ваша Компания внедрила механизм бдения, называемый Политикой информирования о нарушениях, для директоров и сотрудники должны сообщать о своих опасениях по поводу неэтичного поведения, фактического или предполагаемого мошенничества или нарушения Кодекса поведения или Политики этики Компании, которые также обеспечивают адекватные меры защиты от преследований директора (ей) / сотрудника (ов), которые пользуются механизм, а также обеспечить прямой доступ к сотруднику по корпоративному управлению / председателю комитета по аудиту / исполнительному председателю в исключительных случаях.
Политика информирования о нарушениях доступна на веб-сайте Компании www.ttkprestige.com.
(p) Обязательства вашей компании в соответствии с Законом о сексуальных домогательствах в отношении женщин на рабочем месте (предотвращение, запрет и возмещение ущерба), 2013 г .
:
В целях предотвращения сексуальных домогательств в отношении женщин на рабочем месте 9 декабря 2013 года было уведомлено о новом законе, Законе о сексуальных домогательствах в отношении женщин на рабочем месте (предупреждение, запрет и возмещение ущерба) 2013 года. В соответствии с этим законом каждая компания должна создать Комитет по внутренним жалобам для рассмотрения жалоб, касающихся сексуальных домогательств на рабочем месте в отношении любой работающей женщины.
Ваша компания приняла политику предотвращения сексуальных домогательств в отношении женщин на рабочем месте и учредила комитет для реализации этой политики. В течение 2017-18 гг. Жалоб не поступало.
ЗАЯВЛЕНИЕ ОБ ОТВЕТСТВЕННОСТИ ДИРЕКТОРОВ
В соответствии с требованиями Раздела 134 (5) в сочетании с Разделом 134 (3) (c) Закона о компаниях от 2013 г., ваши Директора подтверждают
а. что при подготовке годовой отчетности соблюдались применимые стандарты бухгалтерского учета, а также были даны надлежащие разъяснения относительно существенных отклонений;
г.
что они выбрали такую учетную политику и применяли ее последовательно, а также сделали разумные и осмотрительные суждения и оценки, чтобы дать правдивое и справедливое представление о состоянии дел в Компании на конец финансового года и о прибыли или потеря Компании за этот период;
г. что они приняли надлежащие и достаточные меры для ведения надлежащих бухгалтерских записей в соответствии с положениями настоящего Закона для защиты активов Компании, а также для предотвращения и выявления мошенничества и других нарушений;
г.что они подготовили годовую отчетность о непрерывности деятельности;
e. они установили внутренний финансовый контроль, которому должна следовать Компания, и что такой внутренний финансовый контроль является адекватным и действует эффективно; и
ф. они разработали надлежащие системы для обеспечения соблюдения положений всех применимых законов, а также того, что такие системы являются адекватными и работают эффективно.
БЛАГОДАРНОСТИ
Ваши директора глубоко ценят и признают значимое и постоянное сотрудничество, оказываемое вашей компании банкирами, финансовыми учреждениями и сотрудниками компании.
От имени и по поручению Правления
(Т. Т. ДЖАГАННАТАН)
Исполнительный председатель
Зарегистрированный офис:
Участок № 38, Промышленный комплекс SIPCOT Хосур — 635126 Тамил Наду
Дата: 21 мая 2018 г.
Место: Бангалор
Дешевые отели, перелеты и отдых от Travel Republic
«Праздничное обещание» действует только при бронировании нового пакета «Праздник», в который включен перелет плюс отель. Covid Cover Plus, предоставляемый TIGON Cover Services, см. Полные условия здесь.
Чтобы убедиться, что ваша заявка на соответствие цены действительна, ознакомьтесь с условиями гарантии самой низкой цены здесь.
Гибкость, включенная в пакет «Праздник». Поправки зависят от условий и доступности поставщика, и любая разница в цене будет дополнительной.
Пакеты, которые включают элемент полета (как определено в наших Условиях ведения бизнеса) на этом веб-сайте, финансово защищены схемой ATOL. Защита ATOL не распространяется на все туристические и праздничные услуги, перечисленные на этом сайте.
Пожалуйста, попросите нас подтвердить, какие меры защиты могут применяться к вашему бронированию. Если вы не получите сертификат ATOL, бронирование не будет защищено ATOL. Если вы получили сертификат ATOL, но все части вашего путешествия не указаны в нем, эти части не будут защищены ATOL. Пожалуйста, ознакомьтесь с нашими Условиями ведения бизнеса для получения информации или для получения дополнительной информации о финансовой защите и сертификате ATOL по адресу: http://www.atol.org.uk.
Последние рекомендации Министерства иностранных дел и по делам Содружества можно найти на сайте www.gov.uk/travelaware
* Предложения с низким депозитом доступны там, где они указаны рядом с конкретным рейсом или отелем в результатах поиска, или по рекомендации вашего агента. Указанный залог потребуется во время бронирования. Остаток стоимости полета подлежит оплате в течение 28 дней с даты бронирования. Оставшаяся часть оплаты должна быть произведена за 28 дней до отъезда. Ознакомьтесь с нашими полными Условиями ведения бизнеса, применимыми к бронированиям.
** Наши низкие депозиты от 15 фунтов стерлингов недоступны для номеров с невозвращаемой оплатой из-за исключительной стоимости этих номеров.В соответствии с нашей схемой низкого депозита, остаток стоимости проживания необходимо оплатить за 28 дней до отъезда. Обратите внимание, что применяются стандартные условия отмены бронирования.
*** Местные платежи являются приблизительными, исходя из текущего курса обмена валют.
Travel Republic Limited является назначенным представителем Rock Insurance Services Limited, которая уполномочена и регулируется Управлением финансового поведения (их регистрационный номер 300317).
ТТК Престиж: Аудиторское заключение ТТК Престиж
Отчет независимого аудитора
ЧЛЕНАМ TTK PRESTIGE LIMITED
1.Отчет о финансовой отчетности
Мы провели аудит прилагаемой финансовой отчетности TTK PRESTIGE LIMITED (далее «Компания»), которая включает баланс по состоянию на 31 марта 2016 года, отчет о прибылях и убытках и о движении денежных средств.
Отчет за год, который затем закончился, и краткое изложение основных принципов учетной политики и прочая пояснительная информация.
2. Ответственность руководства за финансовую отчетность
Совет директоров компании несет ответственность за вопросы, изложенные в Разделе 134 (5) Закона о компаниях 2013 года («Закон»), в отношении их подготовки. финансовая отчетность, которая дает правдивое и объективное представление о финансовом положении, финансовых результатах и денежных потоках Компании в соответствии с общепринятыми в Индии принципами бухгалтерского учета, включая Стандарты бухгалтерского учета, указанные в Разделе 133 Закона, читаемом с Правилом 7 Правила о компаниях (отчетности) 2014 года.Эта ответственность также включает ведение надлежащих бухгалтерских записей в соответствии с положениями Закона о защите активов Компании и предотвращении и обнаружении мошенничества и других нарушений, выбор и применение соответствующей учетной политики, вынесение суждений и оценок, которые являются разумными и расчетливый; а также разработка, внедрение и поддержание адекватных механизмов внутреннего финансового контроля, которые эффективно работали для обеспечения точности и полноты бухгалтерских записей, относящихся к подготовке и представлению финансовой отчетности, которая дает правдивое и достоверное представление и не содержит существенных искажений.
, будь то из-за мошенничества или ошибки.
3. Ответственность аудитора
Наша ответственность заключается в выражении мнения о данной финансовой отчетности на основе проведенного нами аудита.
Мы приняли во внимание положения Закона, стандарты бухгалтерского учета и аудита, а также вопросы, которые должны быть включены в аудиторский отчет в соответствии с положениями Закона и принятых на его основании Правил.
Мы провели аудит финансовой отчетности в соответствии со Стандартами аудита, указанными в разделе 143 (10) Закона.Эти стандарты требуют, чтобы мы соблюдали этические нормы, а также планировали и проводили аудит таким образом, чтобы получить разумную уверенность в том, что финансовая отчетность не содержит существенных искажений.
Аудит включает выполнение процедур для получения аудиторских доказательств в отношении сумм и раскрытия информации в финансовой отчетности.
Выбранные процедуры зависят от суждения аудитора, включая оценку рисков существенного искажения финансовой отчетности вследствие недобросовестных действий или ошибок.При проведении такой оценки рисков аудитор рассматривает внутренний финансовый контроль, имеющий отношение к подготовке Компанией финансовой отчетности, которая дает правдивое и объективное представление, чтобы разработать аудиторские процедуры, соответствующие обстоятельствам. Аудит также включает оценку уместности используемой учетной политики и обоснованности бухгалтерских оценок, сделанных директорами Компании, а также оценку общего представления финансовой отчетности.
Мы считаем, что полученные нами аудиторские доказательства являются достаточными и надлежащими, чтобы служить основанием для выражения нашего аудиторского мнения о финансовой отчетности.
4. Заключение
По нашему мнению и в соответствии с имеющейся у нас информацией и в соответствии с предоставленными нам объяснениями, вышеупомянутая отдельная финансовая отчетность предоставляет информацию, требуемую Законом, в соответствии с требованиями и дает достоверную и достоверную информацию.
объективный обзор в соответствии с общепринятыми в Индии принципами бухгалтерского учета о состоянии дел Компании по состоянию на 31 марта 2016 года, ее прибыли и денежных потоках за год, закончившийся на эту дату.
5. Акцент на вопросах
Мы обращаем внимание на Примечание № 2.41 к Облигациям, составляющим часть Финансового отчета относительно схемы разделения между TTK Prestige Limited и Triveni Bialetti Industries Private Limited. В соответствии с одобрением Акционерами предложенной схемы разделения между TTK Prestige Limited (TTKPL) и Triveni Bialetti Industries Private Limited (TBI) с целью передачи подразделения по производству кухонной техники TBI в TTKPL. Схема была одобрена Высоким судом Мадраса.Ожидается одобрение Высокого суда Бомбея. После окончательного одобрения схемы Высоким судом Бомбея бухгалтерские книги будут обновлены в соответствии с применимыми практиками и для распределения акций между акционерами TBI.
Наше мнение не содержит оговорок в отношении этого вопроса
6. Отчет о других юридических и нормативных требованиях
I. В соответствии с требованиями Приказа о компаниях (аудиторский отчет) от 2016 года («Приказ»), изданного Центральным правительством Индии в соответствии с подразделом (11) раздела 143 Закона о компаниях 2013 г., мы даем в Приложении «А» заявление по вопросам, указанным в параграфах 3 и 4 Приказа.
II. В соответствии с требованиями раздела 143 (3) Закона мы сообщаем, что:
a. Мы искали и получили всю информацию и объяснения, которые, насколько нам известно, были необходимы для целей нашего аудита.
б. По нашему мнению, Компания вела надлежащие бухгалтерские книги, как того требует закон, насколько это явствует из нашей проверки этих книг.
г. Баланс, Отчет о прибылях и убытках и Отчет о движении денежных средств, рассматриваемые в настоящем Отчете, соответствуют данным бухгалтерских книг.
г. По нашему мнению, вышеупомянутая финансовая отчетность соответствует Стандартам бухгалтерского учета, указанным в Разделе 133 Закона, читаемом с Правилом 7 Правил по компаниям (счетам) 2014 года.
e. На основании письменных заявлений, полученных от директоров по состоянию на 31 марта 2016 года и внесенных в протокол Советом директоров, ни один из директоров не был дисквалифицирован по состоянию на 31 марта 2016 года от назначения на должность директора в соответствии с положениями раздела. 164 (2) Закона.
ф.Что касается адекватности внутреннего финансового контроля над финансовой отчетностью Компании и операционной эффективности такого контроля, см. Наш отдельный Отчет в Приложении «B».
г. В отношении других вопросов, которые должны быть включены в аудиторское заключение в соответствии с Правилом 11 Правил для компаний (аудит и аудиторы) 2014 года, по нашему мнению и в соответствии с нашей информацией и в соответствии с предоставленными нам объяснениями:
я.
Компания раскрыла влияние незавершенных судебных разбирательств на свое финансовое положение в своей финансовой отчетности — см. Примечание 2.40 к финансовой отчетности;
ii. У Компании не было долгосрочных контрактов, включая контракты с производными финансовыми инструментами, по которым предполагались существенные предсказуемые убытки.
iii. Не было никаких задержек с переводом сумм, которые должны быть переведены Компанией в Фонд привлечения и защиты инвесторов.
ПРИЛОЖЕНИЕ «А» К ОТЧЕТУ НЕЗАВИСИМОГО АУДИТОРА О ЧЕТНОЙ ДАТЕ О ФИНАНСОВОЙ ОТЧЕТНОСТИ TTK PRESTIGE LIMITED
(См. Параграф 6 (I) нашего отчета на четную дату)
(i) ( a) Компания вела надлежащие записи, показывающие полную информацию, включая количественные данные и состояние основных средств.
(b) Согласно предоставленной нам информации и объяснениям, основные фонды были физически проверены руководством с разумной периодичностью; Существенных расхождений по такой проверке замечено не было.
(c) Согласно предоставленной нам информации и объяснениям, право собственности на все недвижимое имущество Компании, показанное в Таблице основных средств, хранится на имя Компании.
(ii) Согласно предоставленной нам информации и объяснениям, инвентаризация была физически проверена руководством через разумные промежутки времени в течение года.На наш взгляд, частота проверки является разумной, и на момент проверки никаких расхождений замечено не было.
(iii) Согласно информации и объяснениям, предоставленным нам, и на основании нашей проверки бухгалтерских книг, Компания не предоставляла займы, обеспеченные или необеспеченные, компаниям, фирмам, товариществам с ограниченной ответственностью или другим сторонам, охваченным реестр, который ведется в соответствии со статьей 189 Закона.
(iv) По нашему мнению и в соответствии с предоставленной нам информацией и разъяснениями в отношении кредитов, инвестиций и гарантий, положения статей 185 и 186 Закона были соблюдены.
(v) Компания не принимала никаких депозитов, к которым применимы положения разделов 73–76 или любые другие соответствующие положения Закона, а также правила, изложенные в них, и указания, изданные RBI. Следовательно, параграф 3 (5) CARO не применим к компании.
(vi) На основании предоставленных нам отчетов мы считаем, что, prima facie, записи о расходах, предписанные Центральным правительством в соответствии с подразделом (1) статьи 148 Закона, были составлены и сохранены. .Однако мы не обязаны и не проводили детального изучения таких записей.
(vii) a) Согласно предоставленной нам информации и объяснениям, а также согласно бухгалтерским книгам и отчетам, подготовленным и исследованным нами, по нашему мнению, Компания обычно регулярно вносит неоспоримые обязательные взносы, включая страховой фонд, государственное страхование сотрудников, Подоходный налог, налог с продаж, налог на имущество, налог на услуги, таможенные пошлины, акцизный сбор, налог на добавленную стоимость, сборы, если это применимо, и другие существенные установленные законом сборы с соответствующими органами.
Согласно предоставленной нам информации и объяснениям, по состоянию на 31 марта 2016 года не было невыплаченных установленных законом сборов, упомянутых выше, в течение более шести месяцев с даты их выплаты.
(viii) Компания не привлекала никаких денежных средств от правительства, финансовых учреждений и банков и не имеет непогашенных долговых обязательств. Следовательно, отчетность по пункту (8) пункта 3 Приказа не применяется.
(ix) Компания не привлекала денежные средства посредством первичного публичного предложения или дальнейшего публичного предложения (включая долговые инструменты) или срочных займов, и поэтому отчетность в соответствии с пунктом (9) параграфа 3 Распоряжения не применяется.
(x) Насколько мы знаем и полагаем, и согласно предоставленной нам информации и объяснениям, в течение года не было замечено и не сообщалось о мошенничестве со стороны Компании и мошенничестве со стороны Компании ее должностными лицами или сотрудниками.
(xi) Согласно информации и объяснениям, предоставленным нам, и на основании нашего изучения записей Компании, Компания выплатила / предоставила Управленческое вознаграждение в соответствии с необходимыми разрешениями, предусмотренными разделом 197 и Приложением V к Компании Закона.
(xii) Компания не является компанией Nidhi, поэтому отчетность в соответствии с пунктом (12) параграфа 3 Приказа не применяется.
(xiii) Насколько мы знаем и полагаем, и согласно предоставленной нам информации и объяснениям, Компания находится в Placeomcpiiranbae: согласно разделам 188 и 177 Закона, где это применимо, для всех операций со связанными сторонами и подробности операций были раскрыты в финансовой отчетности и т. д. в соответствии с требованиями применимых стандартов бухгалтерского учета.
(xiv) Насколько нам известно и полагается, и согласно информации и объяснениям, предоставленным нам, Компания не делала каких-либо льготных распределений или частных размещений акций или полностью или частично конвертируемых облигаций в течение года и, следовательно, отчетность по пункт (14) пункта 3 Порядка не применяется.
(xv) Насколько нам известно и убеждены, и согласно предоставленной нам информации и объяснениям, в течение года Компания не заключала никаких безналичных сделок со своими директорами или лицами, связанными с ним, и, следовательно, положениями статья 192 Закона не применима.
(xvi) Насколько нам известно и по нашему мнению, Компания не обязана регистрироваться в соответствии с разделом 45 – IA Закона о Резервном банке Индии 1934 года.
ПРИЛОЖЕНИЕ «B» К ОТЧЕТУ НЕЗАВИСИМОГО АУДИТОРА ЧЕТНАЯ ДАТА ФИНАНСОВОЙ ОТЧЕТНОСТИ TTK PRESTIGE LIMITED
(См. Параграф 6 (II) (f) нашего отчета на четную дату)
Отчет о внутреннем финансовом контроле в соответствии с пунктом (i) подраздела 3 Раздела 143 Закона о компаниях, 2013 г. («Закон»). Мы провели аудит внутреннего финансового контроля над финансовой отчетностью TTK PRESTIGE LIMITED («Компания») по состоянию на 31 марта 2016 года в связи с нашим аудитом финансовой отчетности.
Компании за год, закончившийся в эту дату.
Ответственность руководства за внутренний финансовый контроль
Руководство Компании несет ответственность за создание и поддержание внутреннего финансового контроля на основе критериев внутреннего контроля финансовой отчетности, установленных Компанией с учетом основных компонентов внутреннего контроля, указанных в Руководстве по Аудит внутреннего финансового контроля над финансовой отчетностью, выпущенный Институтом дипломированных бухгалтеров Индии.Эти обязанности включают разработку, внедрение и поддержание адекватных механизмов внутреннего финансового контроля, которые эффективно работали для обеспечения упорядоченного и эффективного ведения бизнеса, включая соблюдение политик компании, защиту ее активов, предотвращение и обнаружение мошенничества и ошибок, точность и полнота бухгалтерских записей, а также своевременная подготовка надежной финансовой информации в соответствии с требованиями Закона о компаниях от 2013 года.
Ответственность аудитора
Наша ответственность заключается в выражении мнения о системе внутреннего финансового контроля Компании за финансовыми операциями. отчетность на основе нашего аудита.Мы провели аудит в соответствии с Руководством по аудиту внутреннего финансового контроля за финансовой отчетностью («Руководство») и Стандартами аудита, выпущенными ICAI и признанными предписанными в соответствии с разделом 143 (10) Закона о компаниях. , 2013, в той мере, в какой это применимо к аудиту внутреннего финансового контроля, оба применимы к аудиту внутреннего финансового контроля и оба выпущены Институтом дипломированных бухгалтеров Индии. Эти стандарты и инструкции требуют, чтобы мы соблюдали этические требования, а также планировали и проводили аудит таким образом, чтобы получить разумную уверенность в том, что надлежащий внутренний финансовый контроль над финансовой отчетностью был установлен и поддерживался и действовал ли такой контроль эффективно во всех существенных отношениях.
Наш аудит включает выполнение процедур по получению аудиторских доказательств адекватности системы внутреннего финансового контроля над финансовой отчетностью и их операционной эффективности. Наш аудит внутреннего финансового контроля над финансовой отчетностью включал в себя понимание внутреннего финансового контроля над финансовой отчетностью, оценку риска наличия существенных недостатков, а также тестирование и оценку структуры и операционной эффективности внутреннего контроля на основе оцененного риска.Выбранные процедуры зависят от суждения аудитора, включая оценку рисков существенного искажения финансовой отчетности вследствие недобросовестных действий или ошибок.
Мы полагаем, что полученные нами аудиторские доказательства являются достаточными и надлежащими, чтобы служить основанием для нашего аудиторского заключения о системе внутреннего финансового контроля Компании в отношении финансовой отчетности.
Значение внутреннего финансового контроля над финансовой отчетностью
Внутренний финансовый контроль компании над финансовой отчетностью — это процесс, предназначенный для обеспечения разумной уверенности в отношении надежности финансовой отчетности и подготовки финансовой отчетности для внешних целей в соответствии с общепринятыми принципы бухгалтерского учета.
Внутренний финансовый контроль компании над финансовой отчетностью включает те политики и процедуры, которые (1) относятся к ведению записей, которые с достаточной степенью детализации точно и достоверно отражают операции и отчуждение активов компании; (2) предоставить разумную уверенность в том, что операции регистрируются по мере необходимости, позволяющей подготовить финансовую отчетность в соответствии с общепринятыми принципами бухгалтерского учета, и что поступления и расходы компании производятся только в соответствии с полномочиями руководства и директоров компании; и (3) предоставить разумную уверенность в предотвращении или своевременном обнаружении несанкционированного приобретения, использования или отчуждения активов компании, которые могут оказать существенное влияние на финансовую отчетность.
Внутренние ограничения внутреннего финансового контроля над финансовой отчетностью
Из-за неотъемлемых ограничений внутреннего финансового контроля над финансовой отчетностью, включая возможность сговора или ненадлежащего обхода контроля руководством, могут возникнуть существенные искажения из-за ошибки или мошенничества и не будет обнаружен.
Кроме того, прогнозы любой оценки внутреннего финансового контроля над финансовой отчетностью на будущие периоды подвержены риску того, что внутренний финансовый контроль над финансовой отчетностью может стать неадекватным из-за изменений условий или того, что степень соблюдения политик или процедур может испортиться.
Заключение
По нашему мнению, Компания имеет во всех существенных отношениях адекватную систему внутреннего финансового контроля над финансовой отчетностью, и такой внутренний финансовый контроль над финансовой отчетностью эффективно функционировал по состоянию на 31 марта 2016 года на основании: внутренний контроль за критериями финансовой отчетности, установленными Компанией с учетом основных компонентов внутреннего контроля, изложенных в Руководстве по аудиту внутреннего финансового контроля над финансовой отчетностью, выпущенном Институтом дипломированных бухгалтеров Индии ».
Для м / с.
S VISWANATHAN LLP
Дипломированные бухгалтеры
Регистрационный номер фирмы 004770S / S200025
C.N. SRINIVASAN
Партнер
Членский номер 18205
Место: Коимбатур
Дата: 23 мая 2016 г.
Устройство для IPL-эпиляции Philips Lumea Prestige для тела, лица и точных зон — BRI953 / 00
Philips Lumea, созданный на основе профессиональной салонной технологии IPL, позволяет безопасно, эффективно и легко удалять волосы в домашних условиях.Philips Lumea Prestige — это результат 14 лет исследований и разработок в сотрудничестве с ведущими дерматологами.
Подходящие волосы и типы кожи
Philips Lumea Prestige эффективно воздействует на самые разные типы волос и кожи: от темно-русых, коричневых и черных волос до оттенков кожи от очень белого до темно-коричневого.
Как и другие процедуры на основе IPL, Philips Lumea нельзя использовать для ухода за белыми / седыми, светло-русыми или рыжими волосами и не подходит для очень темной кожи.Это связано с тем, что между пигментом цвета волос и пигментом цвета кожи требуется высокий контраст.
Доказанная эффективность
Исследования показывают уменьшение волос на 92% всего за 3 процедуры **, в результате чего кожа становится гладкой и лишенной волос. Для сохранения результатов обновляйте каждые 4-8 недель.
Датчик SmartSkin
Датчик SmartSkin в любое время подскажет, какие настройки лучше всего подходят для вашего тона кожи, поэтому вы можете быть абсолютно уверены, что используете правильные настройки для ваших процедур.
Беспроводное и проводное использование
Philips Lumea Prestige — наше единственное устройство IPL, которое для максимального удобства можно использовать как со шнуром, так и без него. Используйте беспроводное соединение для полной свободы движений и подключайтесь к сети, когда это необходимо для лечения, без перерывов.
Насадка для тела
Большая изогнутая конструкция насадки позволяет повторять контуры тела для эффективного лечения таких областей, как ноги, руки и живот. Размер окна 4,1 см2 позволяет обрабатывать обе голени всего за 8.5 минут*. 83% женщин отметили уменьшение облысения на ногах **.
* При использовании кабеля, индикация времени для максимального значения энергии.
** Исследование проведено в Нидерландах и Австрии с участием 46 женщин после 3 процедур на ногах.
Лицевая насадка
Лицевая насадка плоской конструкции с дополнительным встроенным фильтром для безопасной и точной обработки верхней губы, подбородка и бакенбардов. Размер окна 2 см2 позволяет обрабатывать участки лица за 1,5 минуты *. 84 процента женщин довольны уменьшением количества волос на лице **.
* При использовании кабеля, индикация времени для максимального значения энергии.
** Исследование проведено в Нидерландах и Австрии с участием 46 женщин после 2 процедур на лице
Прецизионная насадка
Прецизионная насадка представляет собой изогнутую насадку среднего размера, предназначенную для точного охвата зон бикини и подмышек.

6кВт
33 Mb) ]
Сюда также относят вентилятор самого инверторного аппарата и датчик с температурными показателями.
Скачать бесплатно архив со схемой PRESTIGE–164 по прямой ссылке могут все зарегистрировавшиеся пользователи сайта.
Аналогичное исполнение имеют аппараты Clavtex и Лидер.


Эти сварочные источники, не смотря на различные названия, совершенно идентичны и имеют одного производителя — TELWIN. BlueWeld — это торговая марка.
С малым сечением справляется не очень. Но это проблема всех инверторов, не только Blueweld. Перед покупкой читал много отзывов, все противоречивые. Но моя аппарат оправдал все ожидания. Рекомендую.
) — Как заменить колодки стояночного тормоза
5T, T5, T6 — плановый план
06
11
88
92